หมายเหตุ
การเข้าถึงหน้านี้ต้องได้รับการอนุญาต คุณสามารถลอง ลงชื่อเข้าใช้หรือเปลี่ยนไดเรกทอรีได้
การเข้าถึงหน้านี้ต้องได้รับการอนุญาต คุณสามารถลองเปลี่ยนไดเรกทอรีได้
The following diagrams depict the relationships between the semantic objects within a report model, and the relationships between semantic objects and data source view (DSV) objects within a report model.
Report Model Component Files
The following diagram depicts the relationship between the different component files that comprise a report model.
.gif)
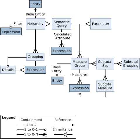
Report Model Semantic Objects
The following diagram depicts the relationship between the semantic objects within a report model.
.gif)
Semantic Objects and DSV Objects
The following diagram depicts the bindings between the semantic objects and the DSV objects within a report model.
.gif)
Report Model Expression Objects
The following diagram depicts the relationship between the expression objects within a report model.
.gif)
Report Model Query Objects
The following diagram depicts the relationship between the query objects within a report model.
.gif)
See Also
Concepts
Working with Model Designer
Model Designer Object Properties
Model Designer Query Properties