Not
Bu sayfaya erişim yetkilendirme gerektiriyor. Oturum açmayı veya dizinleri değiştirmeyi deneyebilirsiniz.
Bu sayfaya erişim yetkilendirme gerektiriyor. Dizinleri değiştirmeyi deneyebilirsiniz.
Önemli
Modern yazdırma platformu, Windows'un yazıcılarla iletişim kurmak için tercih ettiği araçlardır. Yazıcı cihazı geliştirme için Windows 10 ve 11'deki yazdırma deneyimini özelleştirmek için Yazdırma Desteği Uygulamaları (PSA) ile birlikte Microsoft'un IPP gelen kutusu sınıf sürücüsünü kullanmanızı öneririz.
Daha fazla bilgi için bkz. Yazdırma Desteği Uygulaması v1 ve v2 tasarım kılavuzu.
v4 yazıcı sürücüsü modeli, mevcut v3 yazıcı sürücüsü modelinin bir iyileştirmesidir. Tasarımı sürücü geliştirmeyi geliştirir, BT yönetimi maliyetlerini azaltır ve yeni senaryoları destekler. v4 yazdırma sürücüsü modeli, XPSDrv, GPD, PPD, Otomatik Yapılandırmave Bidigibi birçok tanıdık teknolojiyi desteklemeye devam eder. v4 yazdırma sürücüsü modeli birkaç yeni genişletilebilirlik noktası da destekler.
v4 yazdırma sürücüsü modeli birkaç yeni senaryo için iyileştirilmiştir:
Windows 8 senaryoları
Evrensel Windows Platformu (UWP) uygulamaları, kullanıcı arabirimi davranışı ve güvenlik bağlamı ile ilgili yeni tasarım konuları sunar. Bu yeni ortam için derin tümleşik destek sağlayacak bir yazıcı sürücüsü modeli gerekiyordu. v4 yazıcı sürücüsü modeli, yazıcı üreticilerinin UWP uygulamalarında özelleştirilmiş Yazdırma Tercihleri deneyimleri veya Yazıcı Bildirimi deneyimleri sağlaması için tek yol sağlar.
Yazıcı paylaşımı
Yazıcı paylaşımı, Windows sunucuları için önemli bir değer teklifi öğesidir. v4 yazıcı sürücüsü modeli, işlemci mimarileri genelinde sürücüleri yönetme gereksinimini ortadan kaldırarak paylaşımı daha kolay ve verimli hale getirir.
Sürücü geliştirme kolaylığı
v4 sürücüsü, sürüm 3 yazıcı sürücüsü modelinden ve XPSDrv mimarisinden mevcut geliştirme çalışmalarını destekler. v4 sürücüsünü geliştirmek ve test etmek daha kolaydır.
Not
Bu bölümdeki kavramların bazılarını daha iyi açıklamaya yardımcı olmak için Fabrikam adlı kurgusal bir şirket kullanılır.
Üst düzey mimari
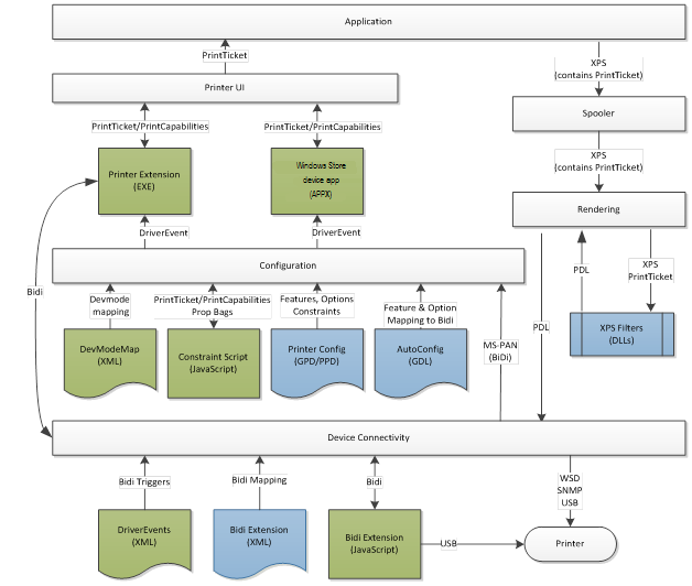
Aşağıdaki mimari diyagramı, v4 yazdırma sürücüsünün üst düzey bir gösterimidir. İşleme filtreleri ve kullanıcı arabirimi uygulamaları dışında, Microsoft diyagramdaki diğer tüm işlevsel blokları uygular.
V4 yazdırma sürücüleri büyük ölçüde veri dosyalarına ve genişletilebilirlik için JavaScript'e dayanır. Mavi kutular, v3 sürücü modelinde kullanılan mevcut dosyaları gösterir. Yeşil kutular, takılabilir yeni yerleri gösterir.
Bu bölümde
| Makale | Açıklama |
|---|---|
| V4 yazıcı sürücüsü oluşturma | v4 yazıcı sürücüsü işleme hakkında bilgi sağlar. |
| V4 yazıcı sürücüsü yapılandırması | v4 yazıcı sürücüsü yapılandırması hakkında bilgi sağlar. |
| V4 yazıcı sürücüsü kurulumu | v4 yazıcı sürücüsü kurulumu hakkında bilgi sağlar. |
| V4 yazıcı sürücüsü kullanıcı arabirimleri | v4 yazıcı sürücüsü kullanıcı arabirimleri hakkında bilgi sağlar. |
| V4 yazıcı sürücüsü bağlantısı | v4 yazıcı sürücüsü bağlantısı hakkında bilgi sağlar. |
| v4 yazıcı sürücüsü oluşturma | Visual Studio'da v4 yazıcı sürücüsü oluşturma hakkında bilgi sağlar. |