Aracılığıyla paylaş


Öğretici: Azure Yönetilen Grafana ile Java ölçümleri panosu oluşturma

Bu öğreticide, Azure Container Apps'te çalışan Java uygulamalarını izlemek için Azure Yönetilen Grafana kullanarak ölçüm panosu ayarlamayı öğreneceksiniz.

Grafana, gözlemlenebilirlik sektöründe merkezi ölçüm görselleştirme ve izleme için popüler bir araçtır. Azure Yönetilen Grafana, Sorunsuz Azure tümleştirmesi ile Grafana panolarını dağıtmanıza ve yönetmenize olanak tanıyan tam olarak yönetilen bir Azure hizmetidir. Azure Container Apps tarafından sunulan Java ölçümlerini görselleştirmek veya Java ölçümlerini mevcut Grafana panolarınızla tümleştirmek için Azure Yönetilen Grafana'yı kullanabilirsiniz.

Bu öğreticide şunları yaptınız:

  • Azure Yönetilen Grafana örneği oluşturun.
  • Grafana'da java ölçümleri panosu oluşturun.
  • Grafana ile Azure Container Apps için Java ölçümlerini görselleştirme.

Önkoşullar

  • Etkin aboneliği olan bir Azure hesabı. Henüz bir hesabınız yoksa ücretsiz olarak oluşturabilirsiniz.
  • Azure CLI.
  • Azure Container Apps'te dağıtılan bir Java uygulaması.

Ortamı ayarlama

Ortam değişkenlerini tanımlamak ve Azure Yönetilen Grafana uzantınızın güncel olduğundan emin olmak için aşağıdaki adımları kullanın.

  1. Grafana yapılandırmanızı desteklemek için değişkenler oluşturun.

    export LOCATION=eastus
    export SUBSCRIPTION_ID={subscription-id}
    export RESOURCE_GROUP=grafana-resource-group
    export GRAFANA_INSTANCE_NAME=grafana-name
    
    Değişken Açıklama
    LOCATION Azure Yönetilen Grafana örneğinizi oluşturduğunuz Azure bölgesi konumu.
    SUBSCRIPTION_ID Azure Container Apps ve Azure Yönetilen Grafana örneğinizi oluşturmak için kullandığınız abonelik kimliği.
    RESOURCE_GROUP Azure Yönetilen Grafana örneğinizin Azure kaynak grubu adı.
    GRAFANA_INSTANCE_NAME Azure Yönetilen Grafana örneğinizin örnek adı.
  2. Azure CLI ile Azure'da oturum açın.

    az login
    
  3. Kaynak grubu oluşturun.

    az group create --name $RESOURCE_GROUP --location $LOCATION
    
  4. Azure Yönetilen Grafana için Azure CLI uzantılarının en son sürümüne sahip olduğunuzdan emin olmak için aşağıdaki komutu kullanın.

    az extension add --name amg --upgrade
    

Azure Yönetilen Grafana örneği ayarlama

İlk olarak bir Azure Yönetilen Grafana örneği oluşturun ve gerekli rol atamalarını verin.

  1. Azure Yönetilen Grafana örneği oluşturun.

    az grafana create \
        --name $GRAFANA_INSTANCE_NAME \
        --resource-group $RESOURCE_GROUP \
        --location $LOCATION
    
  2. Azure İzleyici'den ölçümleri okumak için Azure Yönetilen Grafana örneğine "İzleme Okuyucusu" rolü verin. Azure Yönetilen Grafana kimlik doğrulaması ve izinleri hakkında daha fazla bilgi edinin.

    GRAFA_IDDENTITY=$(az grafana show --name $GRAFANA_INSTANCE_NAME --resource-group $RESOURCE_GROUP --query "identity.principalId" --output tsv)
    
    az role assignment create --assignee $GRAFA_IDDENTITY --role "Monitoring Reader" --scope /subscriptions/$SUBSCRIPTION_ID
    

Java ölçümleri panosu oluşturma

Önemli

Grafana'ya yeni bir pano eklemek için sahip Grafana Admin olmanız veya Grafana Editorrolünüz olması gerekir. Bkz . Azure Yönetilen Grafana rolleri.

  1. Grafana Admin Rolü Azure Yönetilen Grafana kaynağındaki hesabınıza atayın.

    Azure Yönetilen Grafana örneğinizin kaynak kimliğini alın.

    GRAFANA_RESOURCE_ID=$(az grafana show --resource-group $RESOURCE_GROUP --name $GRAFANA_INSTANCE_NAME --query id --output tsv)
    

    Bu komutu çalıştırmadan önce yer tutucuyu <USER_OR_SERVICE_PRINCIPAL_ID> kullanıcı veya hizmet sorumlusu kimliğiniz ile değiştirin.

    az role assignment create \
        --assignee <USER_OR_SERVICE_PRINCIPAL_ID> \
        --role "Grafana Admin" \
        --scope $GRAFANA_RESOURCE_ID
    
  2. Azure Container Apps json dosyası için örnek Java ölçüm panosunu indirin.

  3. Azure Yönetilen Grafana kaynağının uç noktasını alın.

    az grafana show --resource-group $RESOURCE_GROUP \
       --name $GRAFANA_INSTANCE_NAME \
       --query "properties.endpoint" \
       --output tsv
    

    Bu komut, Azure Yönetilen Grafana panosuna erişmek için kullanabileceğiniz URL'yi döndürür. TARAYıCıNıZı URL ile açın ve oturum açın.

  4. Dashboard > New adresine>Import gidin. Yukarıdaki örnek pano JSON dosyasını karşıya yükleyin ve varsayılan yerleşik Azure Monitor veri kaynağını seçin, ardından düğmeye tıklayın Import .

    Azure Container Apps için Java ölçüm panosunu içeri aktarma işleminin ekran görüntüsü.

Grafana ile Azure Container Apps için Java ölçümlerini görselleştirme

  1. Kaynak bilgilerinizi Azure Container Apps filtrelerine girin. Artık panodaki Azure Container Apps'te desteklenen tüm Java ölçümlerini görüntüleyebilirsiniz. Örnek pano, aşağıdakiler dahil olmak üzere canlı ölçüm verileri sağlar

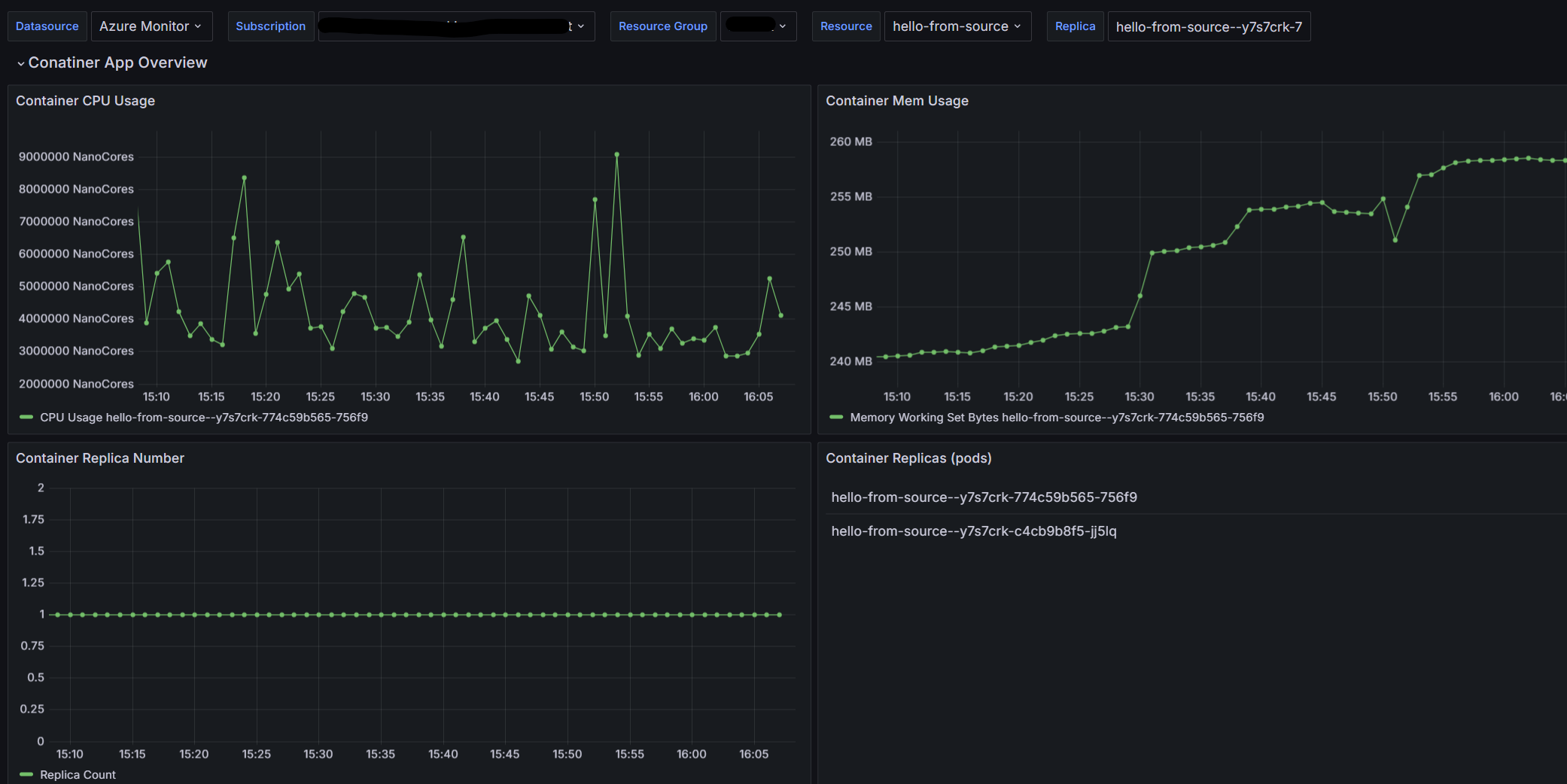
    • Kapsayıcı Uygulamasına Genel Bakış
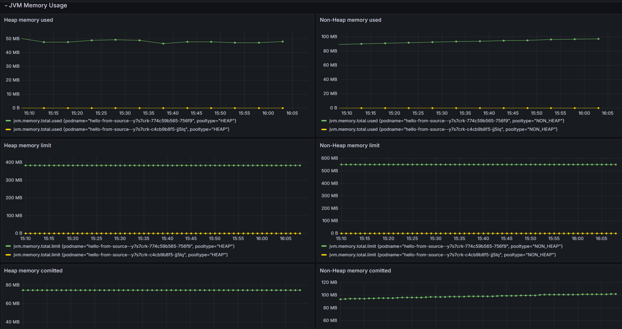
    • JVM Bellek Kullanımı
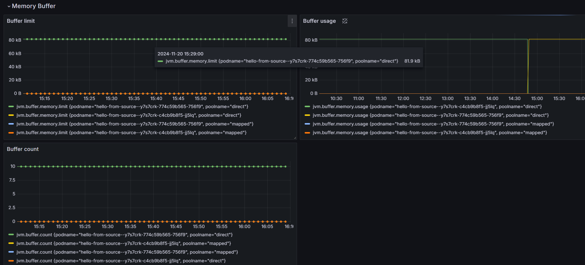
    • JVM Bellek AraBelleği
    • JVM GC JVM GC
    • Ayrıntılı JVM Bellek Kullanımı Analizi

    Grafana'da Genel Bakış sekmesinin ekran görüntüsü.

    Grafana'da JVM bellek sekmesinin ekran görüntüsü.

    Grafana'da JVM arabellek belleği sekmesinin ekran görüntüsü.

    Grafana'da JVM GC sekmesinin ekran görüntüsü.

    Grafana'da JVM bellek analizi sekmesinin ekran görüntüsü.

Bu panoyu başlangıç noktası olarak kullanarak kendi özelleştirilmiş ölçüm görselleştirmelerinizi ve izleme çözümünüzü oluşturabilirsiniz.

Kaynakları temizleme

Bu öğreticide oluşturulan kaynakların Azure faturanız üzerinde etkisi vardır. Bu hizmetleri uzun süreli kullanmayacaksanız, bu öğreticide oluşturulan her şeyi kaldırmak için aşağıdaki komutu çalıştırın.

az group delete --resource-group $RESOURCE_GROUP