Not
Bu sayfaya erişim yetkilendirme gerektiriyor. Oturum açmayı veya dizinleri değiştirmeyi deneyebilirsiniz.
Bu sayfaya erişim yetkilendirme gerektiriyor. Dizinleri değiştirmeyi deneyebilirsiniz.
Önemli
Xamarin.Forms, Intune Uygulama SDK'sı Xamarin Bağlamaları ve ilgili Microsoft Tunnel desteği dahil olmak üzere tüm Xamarin SDK'ları için Xamarin desteği 1 Mayıs 2024 itibarıyla sona erdi. Xamarin.Forms, .NET Çok Platformlu Uygulama Kullanıcı Arabirimine (MAUI) dönüştü. Mevcut Xamarin projeleri .NET MAUI'ye geçirilmelidir. Xamarin projelerini .NET'e yükseltme hakkında daha fazla bilgi için Xamarin'den .NET'e yükseltme & .NET MAUI ve .NET Çok platformlu Uygulama Kullanıcı Arabirimi belgelerine bakın. Android platformunda Intune destek için bkz. .NET MAUI için Uygulama SDK'sı Intune - Android ve Android için .NET belgeleri. iOS platformunda Intune desteği için bkz. MAUI.iOS için Microsoft Intune Uygulama SDK'sı ve iOS için .NET.
Bu kılavuz, Microsoft Intune ile uygulama koruma ilkelerini desteklemek için mobil uygulamanızı hızlı bir şekilde etkinleştirmenize yardımcı olur. Intune Uygulama SDK'sına genel bakış bölümünde açıklandığı gibi, önce Intune Uygulama SDK'sının avantajlarını anlamanız yararlı olabilir.
Intune Uygulama SDK'sı, iOS ve Android'de benzer senaryoları destekler ve BT yöneticileri için platformlarda tutarlı bir deneyim oluşturmaya yöneliktir. Ancak platform farklılıkları ve sınırlamaları nedeniyle belirli özelliklerin desteğinde küçük farklılıklar vardır.
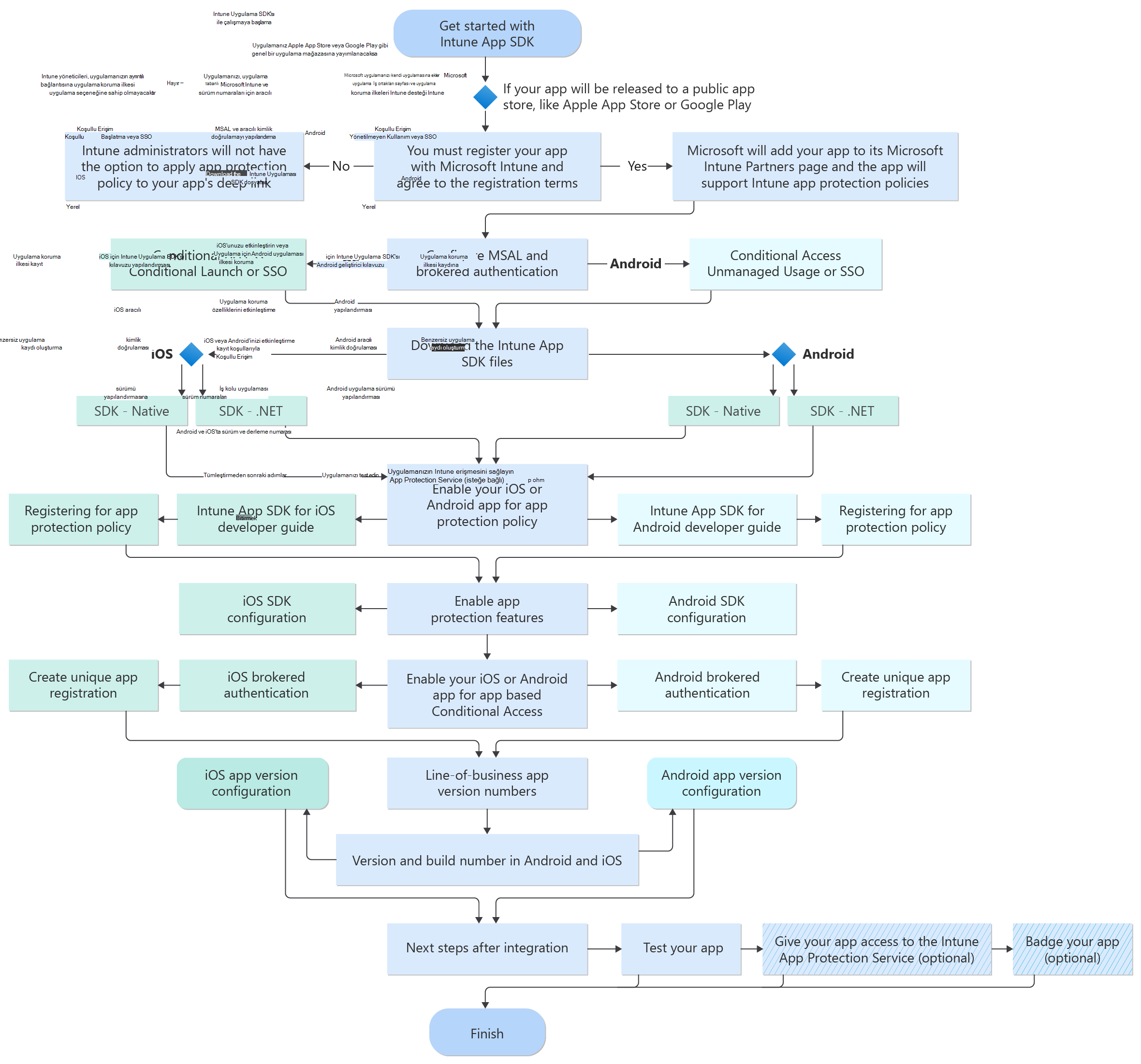
İşlem akışı
Aşağıdaki diyagramda iOS için Intune Uygulama SDK'sı ve Android için Intune Uygulama SDK'sı için işlem akışı sağlanır:
Mağaza uygulamanızı Microsoft'a kaydetme
Uygulamanız kuruluşunuzun içindeyse ve genel kullanıma açık değilse:
Uygulamanızı kaydetmeniz gerekmez . Bt yöneticisi, şirketiniz tarafından veya şirketiniz için yazılmış iç iş kolu (LOB) uygulamaları için uygulamayı dahili olarak dağıtır. Intune, uygulamanın SDK ile derlendiğini algılar ve BT yöneticisinin buna uygulama koruma ilkeleri uygulamasına izin verir. iOS veya Android uygulamanızı uygulama koruma ilkesi için etkinleştirme bölümüne atlayabilirsiniz.
Uygulamanız Apple App Store veya Google Play gibi genel bir uygulama mağazasında yayımlanacaksa:
Önce uygulamanızı Microsoft Intune kaydetmeniz ve kayıt koşullarını kabul etmeniz gerekir. BT yöneticileri daha sonra yönetilen uygulamaya bir uygulama koruma ilkesi uygulayabilir ve bu ilke iş ortağı üretkenlik uygulamaları olarak listelenir.
Kayıt işlemi tamamlanana ve Microsoft Intune ekibi tarafından onaylanana kadar, Intune yöneticilerin uygulamanızın ayrıntılı bağlantısına uygulama koruma ilkesi uygulama seçeneği olmaz. Microsoft ayrıca uygulamanızı Microsoft Intune İş Ortakları sayfasına da ekler. Burada, uygulamanın simgesi Intune uygulama koruma ilkelerini desteklediğini göstermek için görüntülenir.
Kayıt işlemi
Kayıt işlemine başlamak için ve henüz bir Microsoft kişisiyle çalışmıyorsanız Microsoft Intune Uygulama İş Ortağı Anketi'ni doldurun.
Anket yanıtınızda listelenen e-posta adreslerini kullanarak kayıt işlemine ulaşıp devam edeceğiz. Ayrıca, herhangi bir endişemiz varsa sizinle iletişim kurmak için kayıt e-posta adresinizi kullanırız.
Not
Ankette ve Microsoft Intune ekibiyle e-posta yazışmaları aracılığıyla toplanan tüm bilgiler Microsoft Gizlilik Bildirimi'ne uygun olacaktır.
Kayıt işleminde beklenmeleri gerekenler:
Anketi gönderdikten sonra, başarılı alındıyı onaylamak veya kaydı tamamlamak için ek bilgi istemek için kayıt e-posta adresiniz aracılığıyla sizinle iletişime geçeceğiz.
Sizden tüm gerekli bilgileri aldıktan sonra, imzalamanız için Microsoft Intune Uygulama İş Ortağı Sözleşmesi'ni size göndeririz. Bu sözleşme, şirketinizin Microsoft Intune uygulama iş ortağı olmadan önce kabul etmesi gereken koşulları açıklar.
Uygulamanız Microsoft Intune hizmetine başarıyla kaydolduğunda ve uygulamanız Microsoft Intune iş ortakları sitesinde öne çıktığında size bildirilir.
Son olarak, uygulamanızın ayrıntılı bağlantısı sonraki aylık Intune Hizmeti güncelleştirmesine eklenir. Örneğin, kayıt bilgileri Temmuz ayında biterse, ayrıntılı bağlantı Ağustos ortasında desteklenecektir.
Ayrıntılı bağlantı, genel uygulama mağazasında uygulamanızın listesinin bağlantısıdır. Gelecekte uygulamanızın ayrıntılı bağlantısı değişirse uygulamanızı yeniden kaydetmeniz gerekir.
SDK dosyalarını indirme
Yerel iOS ve Android için Intune Uygulama SDK'ları bir Microsoft GitHub hesabında barındırılır. Bu genel depolar sırasıyla yerel iOS ve Android için SDK dosyalarına sahiptir:
Uygulamanız .NET Çok Platformlu Uygulama Kullanıcı Arabirimi (.NET MAUI) ile derleniyorsa şu SDK değişkenini kullanın:
Not
.NET MAUI için Intune UYGULAMA SDK'sını kullanarak, .NET Çok Platformlu Uygulama Kullanıcı Arabirimini içeren Intune için Android veya iOS uygulamaları geliştirebilirsiniz. Bu çerçeve kullanılarak geliştirilen uygulamalar, Intune mobil uygulama yönetimini zorunlu kılmanıza olanak sağlar.
Depolarımızı çatallayıp çekmek için kullanabileceğiniz bir GitHub hesabına kaydolmak iyi bir fikirdir. GitHub, geliştiricilerin ürün ekibimizle iletişim kurmasına, sorunları açmasına ve hızlı yanıtlar almasına, sürüm notlarını görüntülemesine ve Microsoft'a geri bildirim sağlamasına olanak tanır. Intune Uygulama SDK'sı GitHub ile ilgili sorular için adresine başvurunmsintuneappsdk@microsoft.com.
Uygulama koruma ilkesi için iOS veya Android uygulamanızı etkinleştirme
Intune Uygulama SDK'sını uygulamanızla tümleştirmenize yardımcı olması için aşağıdaki geliştirici kılavuzlarından birine ihtiyacınız olacaktır:
Intune iOS için Uygulama SDK'sı Geliştirici Kılavuzu: Bu belge, yerel iOS uygulamanızı Intune Uygulama SDK'sı ile etkinleştirme konusunda size adım adım yol gösterir.
Android için Uygulama SDK'sını Intune Geliştirici Kılavuzu: Bu belge, yerel Android uygulamanızı Intune Uygulama SDK'sı ile etkinleştirme konusunda size adım adım yol gösterir.
Önemli
Intune, Intune Uygulama SDK'sına yönelik güncelleştirmeleri düzenli olarak yayımlar. Güncelleştirmeleri yazılım geliştirme sürüm döngünüze dahil edebilmeniz ve uygulamalarınızın en son Uygulama Koruma İlkesi ayarlarını desteklediğinden emin olmak için güncelleştirmeler için Intune Uygulama SDK depolarına abone olmanız önerilir.
İşletim sistemi güncelleştirmeleri hataya neden olabileceği için uygulamanızın sorunsuz çalışmaya devam ettiğinden emin olmak için her büyük işletim sistemi sürümünden önce zorunlu Intune Uygulama SDK'sı güncelleştirmelerini almayı planlayın. Büyük bir işletim sistemi sürümünden önceki en son sürüme güncelleştirmezseniz, hataya neden olan bir değişiklikle karşılaşma ve/veya uygulama koruma ilkelerini uygulamanıza uygulayamama riskiyle karşılaşabilirsiniz.
Uygulama tabanlı Koşullu Erişim için iOS veya Android uygulamanızı etkinleştirme
Uygulamanızı uygulama koruma ilkesi için etkinleştirmeye ek olarak, uygulamanızın Microsoft Entra uygulama tabanlı Koşullu Erişim ile düzgün çalışması için aşağıdakiler gereklidir:
Uygulama, Microsoft Kimlik Doğrulama Kitaplığı ile oluşturulur ve Microsoft Entra aracı kimlik doğrulaması için etkinleştirilir.
Uygulamanızın Microsoft Entra İstemci Kimliği, iOS ve Android platformları arasında benzersiz olmalıdır.
Uygulamanız için Telemetriyi yapılandırma
Microsoft Intune, uygulamanızın kullanım istatistikleriyle ilgili verileri toplar.
iOS için Intune Uygulama SDK'sı: SDK, kullanım olaylarında SDK telemetri verilerini varsayılan olarak günlüğe kaydeder. Bu veriler Microsoft Intune gönderilir.
- Sdk telemetri verilerini uygulamanızdan Microsoft Intune göndermemeyi seçerseniz, özelliğini
MAMTelemetryDisabledIntuneMAMSettings sözlüğünde "EVET" olarak ayarlayarak telemetri iletimini devre dışı bırakmanız gerekir.
- Sdk telemetri verilerini uygulamanızdan Microsoft Intune göndermemeyi seçerseniz, özelliğini
Android için Intune Uygulama SDK'sı: Android için Intune Uygulama SDK'sı uygulamanızdan veri toplamayı denetlemez. Şirket Portalı uygulaması telemetri verilerini varsayılan olarak günlüğe kaydeder. Bu veriler Microsoft Intune gönderilir. Microsoft İlkesi'ne göre, kişisel olarak tanımlanabilir hiçbir bilgi (PII) toplamayız.
- Son kullanıcılar bu verileri göndermemeyi seçerse, Şirket Portalı uygulamasındaki Ayarlar'ın altında telemetriyi kapatmaları gerekir. Daha fazla bilgi için bkz. Microsoft kullanım verileri toplamayı kapatma.
İş kolu uygulaması sürüm numaraları
Intune'deki iş kolu uygulamaları artık iOS ve Android uygulamalarının sürüm numarasını görüntüler. Numara, uygulama listesindeki Microsoft Intune yönetim merkezinde ve uygulamaya genel bakış dikey penceresinde görüntülenir. Son kullanıcılar uygulama numarasını Şirket Portalı uygulamasında ve web portalında görebilir.
Tam sürüm numarası
Tam sürüm numarası, uygulamanın belirli bir sürümünü tanımlar. Sayı Sürüm(Derleme) olarak görünür. Örneğin, 2.2(2.2.17560800).
Tam sürüm numarasının iki bileşeni vardır:
Sürüm
Sürüm numarası, uygulamanın insan tarafından okunabilir sürüm numarasıdır. Bu, uygulamanın farklı sürümlerini tanımlamak için son kullanıcılar tarafından kullanılır.Derleme Numarası
Derleme numarası, uygulama algılamada ve uygulamayı program aracılığıyla yönetmek için kullanılabilecek bir iç sayıdır. Derleme numarası, koddaki değişikliklere başvuran uygulamanın yinelemesini ifade eder.
Android ve iOS'ta sürüm ve derleme numarası
Android ve iOS hem sürüm hem de derleme numaralarını uygulamalara başvuruda kullanır. Ancak her iki işletim sisteminin de işletim sistemine özgü anlamları vardır. Aşağıdaki tabloda bu terimlerin nasıl ilişkili olduğu açıklanmaktadır.
Intune'da kullanmak üzere bir iş kolu uygulaması geliştirirken hem sürümü hem de derleme numarasını kullanmayı unutmayın. Intune Uygulama yönetimi özellikleri anlamlı bir CFBundleVersion (iOS için) ve PackageVersionCode (Android için) kullanır. Bu numaralar uygulama bildirimine eklenir.
| Intune | iOS | Android | Açıklama |
|---|---|---|---|
| Sürüm numarası | CFBundleShortVersionString | PackageVersionName | Bu sayı, uygulamanın son kullanıcılar için belirli bir sürümünü gösterir. |
| Derleme numarası | CFBundleVersion | PackageVersionCode | Bu sayı, uygulama kodunda bir yinelemeyi belirtmek için kullanılır. |
iOS
-
CFBundleShortVersionString
Paketin sürüm numarasını belirtir. Bu numara, uygulamanın yayımlanmış bir sürümünü tanımlar. Sayı, uygulamaya başvurmak için son kullanıcılar tarafından kullanılır. -
CFBundleVersion
Paketin bir yinelemesini tanımlayan paketin derleme sürümü. Sayı bir sürümü veya yayımlanmamış paketi tanımlayabilir. Bu sayı, uygulama algılama için kullanılır.
Android
-
PackageVersionName
Kullanıcılara gösterilen sürüm numarası. Bu öznitelik ham dize olarak veya bir dize kaynağına başvuru olarak ayarlanabilir. Dizenin kullanıcılara görüntülenmekten başka bir amacı yoktur. -
PackageVersionCode
İç sürüm numarası. Bu sayı yalnızca bir sürümün diğerinden daha yeni olup olmadığını belirlemek için kullanılır ve daha yüksek sayılar daha yeni sürümleri gösterir. Bu sürüm değil
Tümleştirmeden sonraki adımlar
Uygulamanızı test edin
iOS veya Android uygulamanızı Intune Uygulama SDK'sı ile tümleştirmek için gerekli adımları tamamladıktan sonra, kullanıcı ve BT yöneticisi için tüm uygulama koruma ilkelerinin etkinleştirildiğinden ve çalıştığından emin olmanız gerekir. Tümleşik uygulamanızı test etmek için aşağıdakilere ihtiyacınız olacaktır:
Microsoft Intune test hesabı: Intune yönetilen uygulamanızı Intune uygulama koruma özelliklerine karşı test etmek için bir Microsoft Intune hesabınız olmalıdır.
iOS veya Android mağaza uygulamalarınızı Intune uygulama koruma ilkesi için etkinleştiren bir ISV'yseniz, kayıt adımında açıklandığı gibi Microsoft Intune kaydı tamamladıktan sonra bir promosyon kodu alırsınız. Promosyon kodu, bir yıllık genişletilmiş kullanım için Microsoft Intune deneme sürümüne kaydolmanızı sağlayacaktır.
Mağazaya gönderilmeyecek bir iş kolu uygulaması geliştiriyorsanız kuruluşunuz aracılığıyla Microsoft Intune erişiminiz olması beklenir. Ayrıca Microsoft Intune'da bir aylık ücretsiz deneme sürümüne kaydolabilirsiniz.
Uygulamanızı bir mobil cihazda son kullanıcı hesabı kullanarak test ediyorsanız, bir yönetici hesabıyla oturum açtıktan sonra Microsoft 365 yönetim merkezi web sitesinde bu hesaba Intune lisansı verdiğinizden emin olun, bkz. Microsoft Intune lisansı atama.
uygulama koruma ilkelerini Intune: Uygulamanızı tüm Intune uygulama koruma ilkelerine karşı test etmek için her ilke ayarı için beklenen davranışı bilmeniz gerekir. iOS uygulama koruma ilkeleri ve Android uygulama koruma ilkeleri için açıklamalara bakın. Uygulamanız Intune SDK'sını tümleştirmiş ancak hedeflenebilir uygulamalar listesinde yer almıyorsa, Özel Uygulamalar'ı seçerken metin kutusunda uygulamanın paket kimliğini (iOS) veya paket adını (Android) belirtebilirsiniz.
Sorun giderme: Uygulamanızın yükleme kullanıcı deneyimini el ile test ederken herhangi bir sorunla karşılaşırsanız bkz. Uygulama yükleme sorunlarını giderme.
Uygulamanızın Intune Mobil Uygulama Yönetimi hizmetine erişmesini sağlayın
Uygulamanız kimlik doğrulaması için kendi özel Microsoft Entra ayarlarını kullanıyorsa, hem genel mağaza uygulamaları hem de iç LOB uygulamaları için aşağıdaki adımlar izlenmelidir. Uygulamanız Intune SDK varsayılan istemci kimliğini kullanıyorsa adımların izlenmesi gerekmez.
Uygulamanızı bir Azure kiracısına kaydettikten ve Tüm Uygulamalar altında gösterildikten sonra, uygulamanızın Intune Mobil Uygulama Yönetimi hizmetine erişmesini vermeniz gerekir. Microsoft Intune yönetim merkezinde:
- Microsoft Entra ID dikey penceresine gidin.
- Uygulama kayıtları altında, uygulama için ayarlanan döküme gidin.
- + İzin ekle'ye tıklayın.
- Kuruluşumun kullandığı API'lere tıklayın.
- Arama kutusuna Microsoft Mobil Uygulama Yönetimi yazın.
- Temsilci İzinleri'nin altında DeviceManagementManagedApps.ReadWrite: Kullanıcının Uygulama Yönetimi Verilerini Okuma ve Yazma* onay kutusunu seçin.
- İzin ekle'ye tıklayın.
Uygulamanıza rozet uygulama (isteğe bağlı)
Intune uygulama koruma ilkelerinin uygulamanızda çalıştığını doğruladıktan sonra uygulama simgenize Intune uygulama koruma logosuyla rozet vekleyebilirsiniz.
Bu rozet BT yöneticilerine, son kullanıcılara ve olası Intune müşterilerine uygulamanızın Intune uygulama koruma ilkeleriyle çalıştığını gösterir. Uygulamanızın Intune müşteriler tarafından kullanımını ve benimsenmesini teşvik eder.
Rozet bir evrak çantası simgesidir ve aşağıdaki örneklerde görülebilir:
Uygulamanıza rozet eklemek için gerekenler:
.eps dosyalarını okuyabilen bir görüntü işleme uygulaması veya .ai dosyalarını okuyabilen bir Adobe uygulaması.
Microsoft Intune GitHub'da Intune uygulama rozeti varlıklarını ve yönergelerini bulabilirsiniz.