Aracılığıyla paylaş


Test Altyapısı'nda kimlik doğrulama güvenlik mimarisi (önizleme)

Not

Önizleme özellikleri, üretimde kullanıma yönelik değildir ve sınırlı işlevselliğe sahip olabilir. Bu özellikler, müşterilerin erken erişim elde etmesi ve geri bildirim sağlaması amacıyla resmi sürümden önce kullanıma sunulur.

Bu teknik belge, Test Motoru'ndaki Power Apps kimlik doğrulama mekanizmalarının güvenlik mimarisini ana hatlarıyla belirtir. Kimlik doğrulama yöntemlerini seçme ve yapılandırma konusunda kullanıcı odaklı yönergeler için bkz : Kimlik Doğrulama Kılavuzu.

Kimlik doğrulama yöntemlerine genel bakış

Test Altyapısı iki birincil kimlik doğrulama yöntemini destekler:

  • Depolama Durumu Kimlik Doğrulaması - Kalıcı tarayıcı tanımlama bilgilerine ve depolama durumuna dayalıdır
  • Sertifika Tabanlı Kimlik Doğrulama - X.509 sertifikalarına ve Dataverse entegrasyonuna dayalı

Her iki yöntem de çok faktörlü kimlik doğrulaması (MFA) ve koşullu erişim ilkeleri dahil olmak üzere modern güvenlik gereksinimlerini destekleyecek şekilde tasarlanmıştır.

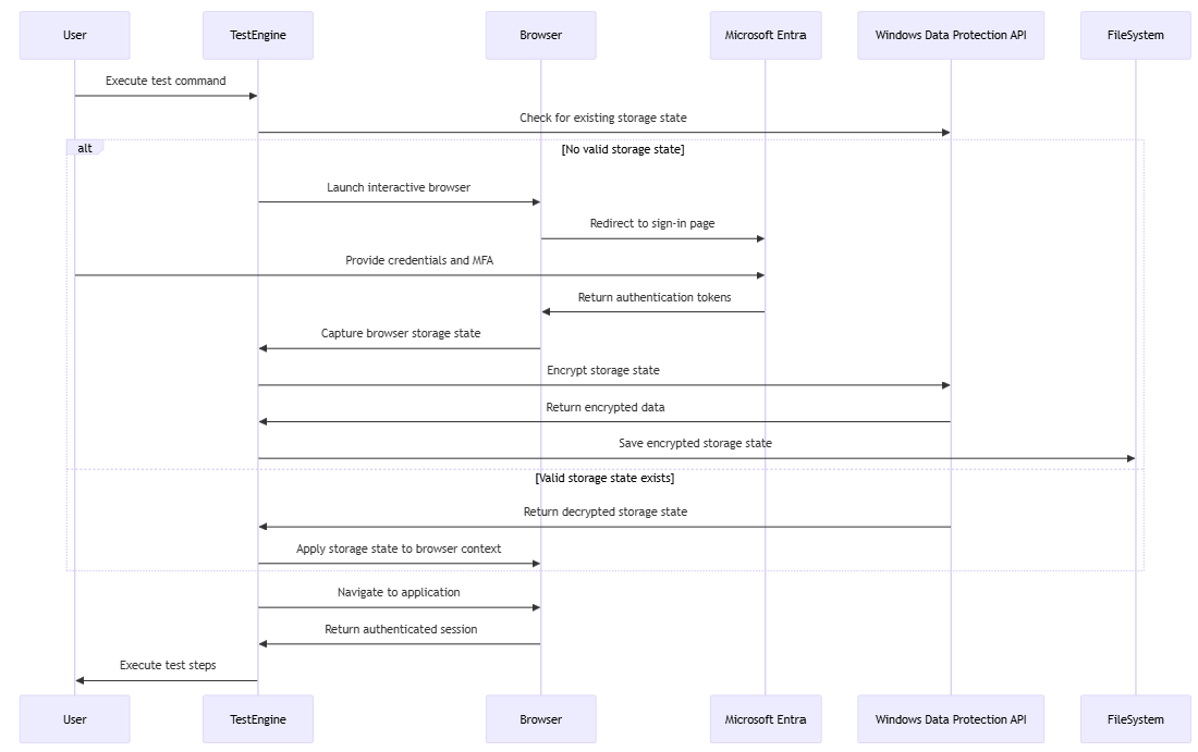
Depolama durumu kimlik doğrulama mimarisi

Depolama durumu kimlik doğrulama yöntemi, kimlik doğrulama belirteçlerini güvenli bir şekilde depolamak ve yeniden kullanmak için Playwright'ın tarayıcı bağlam yönetimini kullanır.

Test Altyapısı'ndaki kimlik doğrulama akışına genel bakış

Windows Veri Koruma uygulaması

Yerel depolama durumu uygulaması, güvenli depolama için Windows Veri Koruma API'sini (DPAPI) kullanır:

Yerel Windows Veri Koruma API'sini (DPAPI) kullanarak kimlik doğrulamasına genel bakış

Güvenlik konuları

Depolama durumu güvenlik mimarisi şunları sağlar:

  • DPAPI şifrelemesi kullanarak bekleyen kimlik doğrulama belirteçlerinin korunması
  • MFA ve koşullu erişim ilkeleri için Microsoft Entra destek
  • Playwright'ın tarayıcı bağlamları aracılığıyla korumalı alan izolasyonu
  • Oturum ömrü ilkeleriyle Microsoft Entra uyumluluk

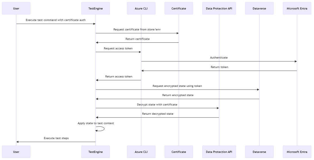
Sertifika tabanlı kimlik doğrulama mimarisi

Sertifika tabanlı kimlik doğrulaması, bekleyen bilgilerin gelişmiş güvenliği ve şifrelenmesi için X.509 sertifikalarıyla Dataverse tümleşir ve bunları kullanır.

Kullanarak kimlik doğrulamasına genel bakış Dataverse

Dataverse Depolama uygulaması

Uygulama Dataverse , koruma anahtarlarının güvenli bir şekilde depolanması için özel bir XML deposu kullanır:

Değerlerin depolanmasına Dataverse genel bakış

Şifreleme teknolojisi

Aşağıdaki bölümlerde, bekleyen ve aktarım halindeki kimlik doğrulama verilerini korumak için Test Altyapısı tarafından kullanılan şifreleme algoritmaları ve anahtar yönetimi yaklaşımları açıklanmaktadır.

AES-256-CBC + HMACSHA256

Varsayılan olarak, veri değerleri AES-256-CBC ve HMACSHA256 kombinasyonuyla şifrelenir:

ASP.Net Veri Koruma API'sini kullanarak şifrelemeye Dataverse genel bakış

Bu yaklaşım şunları sağlar:

  1. AES-256 şifreleme yoluyla gizlilik
  2. HMAC doğrulaması yoluyla bütünlük
  3. Veri kaynağının kimlik doğrulaması

Veri Koruma API'si entegrasyonu

Test Motoru, anahtar yönetimi ve şifreleme için Core'un Veri Koruma API'si ile ASP.NET entegre olur:

Veri Koruma API'si Dataverse kullanımına genel bakış

Özel XML deposu uygulaması

Test Motoru, tümleştirme için Dataverse özel bir IXmlRepository uygular:

Veri Koruma API'si özel xml sağlayıcısına genel bakış

Koşullu erişim ve MFA uyumluluğu

Test Altyapısı'nın kimlik doğrulama mimarisi, koşullu erişim ilkeleriyle Microsoft Entra sorunsuz çalışacak şekilde tasarlanmıştır:

Koşullu Erişim İlkesi ve Multi Factor Authentication'a Genel Bakış

Güvenlikle ilgili dikkat edilmesi gereken ileri düzey noktalar

Aşağıdaki bölümlerde, kimlik doğrulama verilerinin korunmasını geliştiren ve kurumsal ortamlarda güvenli işlemleri destekleyen diğer güvenlik özellikleri ve tümleştirmeler vurgulanmaktadır.

Dataverse Güvenlik modeli tümleştirmesi

Test Engine'in sağlam güvenlik modelini kullanır Dataverse:

  • Kayıt Düzeyi Güvenlik - Depolanan kimlik doğrulama verilerine erişimi kontrol eder
  • Paylaşım Modeli - Test kimlik doğrulama bağlamlarının güvenli bir şekilde paylaşılmasını sağlar
  • Denetim - Hassas kimlik doğrulama verilerine erişimi izler
  • Sütun Düzeyinde Güvenlik - Hassas alanlar için ayrıntılı koruma sağlar

Azure CLI belirteç yönetimi

Kimlik doğrulaması için Dataverse Test Altyapısı erişim belirteçlerini güvenli bir şekilde alır:

Azure Komut Satırı (CLI) tabanlı kimlik doğrulamasına genel bakış

En iyi güvenlik uygulamaları

Test Altyapısı kimlik doğrulamasını uygularken, şu en iyi güvenlik uygulamalarını göz önünde bulundurun:

  • En az ayrıcalık erişimi - Hesapları test etmek için en az gerekli izinleri verin
  • Düzenli sertifika rotasyonu - Sertifikaları periyodik olarak güncelleyin
  • CI/CD değişkenlerini güvenli hale getirin - Hassas veriler içeren işlem hattı değişkenlerini koruyun
  • Denetim erişimi - Kimlik doğrulama kaynaklarına erişimi izleme
  • Ortam yalıtımı - Test için ayrı ortamlar kullanın

Gelecekteki güvenlik geliştirmeleri

Kimlik doğrulama güvenlik mimarisinde gelecekte yapılabilecek olası geliştirmeler şunları içerir:

  • Gelişmiş gizli dizi yönetimi için Azure Key Vault ile tümleştirme
  • Azure ortamlarında yönetilen kimlikler için destek
  • Gelişmiş günlük kaydı ve güvenlik izleme özellikleri
  • Platformlar arası senaryolar için daha fazla koruma sağlayıcısı

Core'da ASP.NET Veri Koruma
Windows Veri Koruma API'sı
Microsoft Entra kimlik doğrulama
Dataverse Güvenlik modeli
X.509 sertifika tabanlı kimlik doğrulaması