Not
Bu sayfaya erişim yetkilendirme gerektiriyor. Oturum açmayı veya dizinleri değiştirmeyi deneyebilirsiniz.
Bu sayfaya erişim yetkilendirme gerektiriyor. Dizinleri değiştirmeyi deneyebilirsiniz.
Şunlar için geçerlidir: SQL Server 2025 (17.x)
SQL Server 2025 (17.x), önceki sürümler üzerine inşa edilerek, geliştirme dilleri, veri türleri, şirket içi veya bulut ortamları ve işletim sistemleri konusunda seçenekler sunan bir platform olarak SQL Server'ı büyütmeye devam eder.
Bu makalede, SQL Server 2025 (17.x) için yeni özellikler ve geliştirmeler özetlenmiştir.
SQL Server 2025'i edinin
Eleştiri:
SQL Server 2025 (17.x) ile en iyi deneyim için en son araçları kullanın.
Sürüm değişiklikleri
Standart sürüm
SQL Server 2025 (17.x) Standard sürümü için artırılmış kapasite sınırları:
- Tek bir örnek tarafından kullanılan maksimum işlem kapasitesi: 4 yuva veya 32 çekirdeğin daha azı ile sınırlıdır.
- SQL Server 2025 (17.x) örneği başına arabellek havuzu için en fazla bellek: 256 GB.
Resource Governor artık Enterprise sürümündekiyle aynı işlevlere sahip Standart ve Standart Geliştirici sürümlerinde kullanılabilir.
Web sürümü
- Web sürümü kullanımdan kaldırıldı. Daha fazla bilgi için SQL Server 2025 GA blog gönderisindeki Ürün Değişiklikleri bölümüne bakın.
Express sürümü
SQL Server 2025 (17.x) Express sürümü için artan kapasite sınırları:
- İlişkisel veritabanı boyutu üst sınırı: 50 GB.
- Gelişmiş Hizmetler (SQLEXPRADV) ile Express sürümü sonlandırılır.
- Express sürümü artık Daha önce Gelişmiş Hizmetler ile Express sürümünde kullanılabilir olan tüm özellikleri içerir.
Yeni geliştirici sürümleri
Aşağıdaki ücretsiz sürümler, karşılık gelen ücretli sürümlerinin tüm özelliklerini sağlamak için tasarlanmıştır. Ücretli lisans gerektirmeden SQL Server uygulamaları geliştirmek için kullanılabilirler.
Sürüme göre özellikler için SQL Server 2025'in sürümleri ve desteklenen özellikleri'ne bakın.
Standart Geliştirici sürümü
SQL Server 2025 Standard Developer sürümü, geliştirme için lisanslı ücretsiz bir sürümdür. SQL Server Standard sürümünün tüm özelliklerini içerir.
Standard sürümü için yeni uygulamalar geliştirin.
Mevcut bir uygulamanın üretim ortamında dağıtmadan önce Standard sürümünden SQL Server 2025 Standard sürümüne yükseltilmesini onaylamak için bir hazırlama ortamı ayarlayın.
Enterprise Developer sürümü
SQL Server 2025 Enterprise Developer sürümü, SQL Server Enterprise sürüm özelliklerini içerir.
- Enterprise sürümü için yeni uygulamalar geliştirin.
İşlevsel olarak önceki sürümlerdeki Developer sürümüne eşdeğerdir.
Öne Çıkan Özellikler
Aşağıdaki bölümlerde, SQL Server 2025'te (17.x) geliştirilmiş veya tanıtılan özellikler tanımlanmıştır.
- AI
- Geliştirici
- Analizler
- Kullanılabilirlik
- Güvenlik
- Veritabanı altyapısı
- Sorgu Deposu ve akıllı sorgu işleme
- Dil
- Araçlar
- Microsoft Fabric
Yapay zeka
| Yeni özellik veya güncelleştirme | Ayrıntılar |
|---|---|
| SQL Server Management Studio'da GitHub Copilot | Soruları sorun. Verilerinizden yanıt alın. |
| Vektör veri türü | Benzerlik arama ve makine öğrenmesi uygulamaları gibi işlemler için iyileştirilmiş vektör verilerini depolayın. Vektörler iyileştirilmiş ikili biçimde depolanır ancak kolaylık sağlamak için JSON dizileri olarak kullanıma sunulur. Vektördeki her öğe tek duyarlıklı (4 bayt) veya yarım duyarlıklı (2 bayt) kayan nokta değeri kullanılarak depolanabilir. |
| Vector işlevleri | Yeni skaler işlevler, vektörler üzerinde ikili biçimde işlemler gerçekleştirerek uygulamaların SQL Veritabanı Altyapısı'nda vektörleri depolamasına ve işlemesine olanak tanır. |
| Vektör dizini | Belirli bir başvuru vektörine benzer vektörleri hızlı ve verimli bir şekilde bulmak için yaklaşık vektör dizinleri oluşturun ve yönetin. sys.vector_indexes'den vektör dizinlerini sorgula. PREVIEW_FEATURES veritabanı kapsamı yapılandırması gerektirir. |
| Dış yapay zeka modellerini yönetme | REST AI çıkarım uç noktalarına erişmek için görevleri ekleme (vektör dizileri oluşturma) için dış yapay zeka modeli nesnelerini yönetin. |
Geliştirici
| Yeni özellik veya güncelleştirme | Ayrıntılar |
|---|---|
| Olay akışını değiştirme | Verilerin artımlı DML değişikliklerini (güncelleştirmeler, eklemeler ve silmeler gibi) neredeyse gerçek zamanlı olarak yakalayın ve yayımlayın. Değişiklik olaylarının akışı, şema, önceki değerler ve yeni değerler gibi veri değişikliklerinin ayrıntılarını yerel JSON veya Avro Binary olarak serileştirilmiş basit bir CloudEvent ile Azure Event Hubs'a gönderir. PREVIEW_FEATURES veritabanı kapsamı yapılandırması gerektirir. |
| Benzer dize eşleştirme | İki dizenin benzer olup olmadığını denetleyin ve iki dize arasındaki farkı hesaplayın. PREVIEW_FEATURES veritabanı kapsamı yapılandırması gerektirir. |
| normal ifadeleri |
Karakter dizisi içeren metinler için bir arama deseni tanımlayın. Metin verilerini bulmak, değiştirmek veya doğrulamak için SQL Server'ı regex ile sorgulayabilirsiniz. |
| Normal ifade işlevleri | Karmaşık desenleri eşleştirin ve SQL Server'daki verileri normal ifadelerle işleyin. |
| Dış REST uç nokta çağrısı | Sistem saklı yordamı sp_invoke_external_rest_endpoint çağrısıyla şunları yapabilirsiniz: - Diğer Azure hizmetlerinden REST/GraphQL uç noktalarını çağırma - Verilerin Azure İşlevi aracılığıyla işlenmesini - Power BI panosunu güncelleştirme - Şirket içi REST uç noktasını çağırma - Azure OpenAI hizmetleriyle konuşma |
| SQL Server içindeki JSON verileri | Yerel ikili biçimde depolanan JSON verileriyle SQL Server yerleşik işlevlerini ve işleçlerini kullanın: - JSON metnini ayrıştırma ve değerleri okuma veya değiştirme. - JSON nesnelerinin dizilerini tablo biçimine dönüştürün. - Dönüştürülen JSON nesnelerinde herhangi bir Transact-SQL sorgusu çalıştırın. - Transact-SQL sorgularının sonuçlarını JSON biçiminde biçimlendirin. - Daha fazla bilgi ve örnek için bkz. JSON veri türü. |
| Yerleşik işlevler için toplu işlem modu iyileştirmeleri | Aşağıdaki yerleşik işlevler için performans iyileştirmeleri: - Matematiksel işlevler - DATETRUNC |
| Yeni Çince harmanlamalar | GB18030-2022 standardlarını desteklemek için sürüm 160. |
Veri Analitiği
| Yeni özellik veya güncelleştirme | Ayrıntılar |
|---|---|
| Linux üzerinde SQL Server'da PolyBase ile ODBC veri kaynaklarına bağlanma | Linux üzerinde SQL Server için ODBC veri kaynaklarını destekler. |
| Belirli kaynak türleri için yerel destek | PolyBase hizmetleri artık parquet, Delta veya CSV için gerekli değildir. |
| PolyBase için TDS 8.0 desteği | PolyBase için Windows üzerinde SQL Server için Microsoft ODBC Sürücüsünün Özelliklerini kullandığınızda, TDS 8.0 dış veri kaynağı olarak SQL Server için kullanılabilir. |
| Yönetilen kimlik için PolyBase desteği | Microsoft Azure Blob Depolama ve Microsoft Azure Data Lake Storage ile iletişim kurmak için yönetilen kimliği kullanın. |
Kullanılabilirlik ve olağanüstü durum kurtarma
| Yeni özellik veya güncelleştirme | Ayrıntılar |
|---|---|
| Always On kullanılabilirlik grupları | |
| Kullanılabilirlik grubu eş zamansız sayfa isteği gönderiminin iyileştirilmesi | Yük devretme kurtarma sırasında zaman uyumsuz sayfa istekleri ve toplu işlemler gerçekleştirin. Varsayılan olarak etkindir. |
| Veritabanının çözümleme durumuna geçmesine izin ver | Ağ hizmeti kesintisi nedeniyle kalıcı yapılandırma verilerinin okunamamasından sonra. |
| AG grubu taahhüt beklemesini milisaniye cinsinden yapılandırın | İşlemlerin ikincil çoğaltmaya daha hızlı gönderilebilmesi için kullanılabilirlik grubu çoğaltmasını milisaniye cinsinden availability group commit time olarak ayarlayın. |
| Kullanılabilirlik grupları için iletişim akışını denetleme | Yeni sp_configure bir seçenek, ikincil çoğaltmanın geride kalıp kalmadığını birincil çoğaltmanın belirlemesine olanak tanır. Yeni yapılandırma seçeneğiyle HADR uç noktaları arasındaki iletişimi iyileştirebilirsiniz. |
| Kapsanan AG için dağıtılmış AG desteği | İki kapsanan kullanılabilirlik grubu arasında dağıtılmış bir kullanılabilirlik grubu yapılandırın. |
| Dağıtılmış AG eşitleme geliştirmeleri | Genel birincil ve iletici çoğaltmaları zaman uyumsuz işleme modundayken ağ doygunluğunu azaltarak eşitleme performansını artırır. |
| Kalıcı Erişilebilirlik Grubu sağlık sorunları için hızlı yük devretme |
RestartThreshold Always On kullanılabilirlik grubunun değerini 0 olarak ayarlayın. Bu değer, Windows Server Yük Devretme Kümesi'ne (WSFC) kalıcı bir sistem durumu sorunu algılandığında kullanılabilirlik grubu kaynağının yükünü hemen devretmesini söyler. |
| İyileştirilmiş sağlık kontrolü zaman aşımı tanılaması | Genel birincil ve iletici çoğaltmaları zaman uyumsuz işleme modundayken ağ doygunluğunu azaltarak eşitleme performansını artırır. Bu değişiklik varsayılan olarak etkindir ve herhangi bir yapılandırma gerektirmez. |
| Dinleyici IP adresini kaldır | Transact-SQL komutundaki ALTER AVAILABILITY GROUP yeni parametre, dinleyiciyi silmeden dinleyiciden IP adresini kaldırmanıza olanak tanır. |
NONE veya okuma-yazma yönlendirmesi için ayarlama |
READ_WRITE_ROUTING_URL ve READ_ONLY_ROUTING_URL yapılandırırken, belirtilen yönlendirmeyi geri döndürmek için NONE olarak ayarlayabilirsiniz. Bunu yapmak için, ALTER AVAILABILITY GROUP Transact-SQL komutunu kullanarak trafiği otomatik olarak birincil çoğaltmaya geri yönlendirin. |
| TDS 8.0 ile TLS 1.3 şifrelemeyi yapılandırma | TDS 8.0 desteğiyle WSFC ile Always On kullanılabilirlik grubu çoğaltması arasındaki iletişim için TLS 1.3 şifrelemesini yapılandırın. |
| Always On yük devretme kümesi örneği | |
| TDS 8.0 ile TLS 1.3 şifrelemeyi yapılandırma | TDS 8.0 desteğiyle WSFC ile Always On yük devretme kümesi örneği (FCI) arasındaki iletişim için TLS 1.3 şifrelemesini yapılandırın. |
| Backups | |
| Sabit blob depolamaya yedekleme | URL'ye yedeklerken kullanılabilir. |
| İkincil çoğaltmalarda yedekleme | Yalnızca kopya yedeklemelerine ek olarak, artık tüm ikincil çoğaltmalarda tam ve değişiklik yedeklemeleri de gerçekleştirebilirsiniz. |
| Log gönderme | |
| TDS 8.0 ile TLS 1.3 şifrelemeyi yapılandırma | Günlük gönderim topolojisindeki sunucular arasındaki iletişim için TLS 1.3 şifrelemesini yapılandırın. |
Güvenlik
| Yeni özellik veya güncelleştirme | Ayrıntılar |
|---|---|
| Güvenlik önbelleği geliştirmeleri | Önbellekleri yalnızca belirli bir oturum açma için geçersiz kılma. Güvenlik önbelleği girdileri geçersiz kılındığında, yalnızca etkilenen oturum açma bilgilerine ait girişler etkilenir. Bu geliştirme, önbellek dışı izin doğrulamanın etkilenmeyen oturum açma kullanıcıları için etkisini en aza indirir. |
| RSA şifrelemesi için OAEP doldurma modu desteği | Şifreleme ve şifre çözme işlemlerine güvenlik katmanları ekleyerek sertifikalar ve asimetrik anahtarlar için destek. |
| Parola karmaları için PBKDF varsayılan olarak etkin | Varsayılan olarak parola karmaları için PBKDF2 kullanır, parola güvenliğini artırır ve müşterilerin NIST SP 800-63b'ye uymasına yardımcı olur. |
| Microsoft Entra kimlik doğrulaması ile yönetilen kimlik | Azure kaynaklarıyla iletişim kurmak için giden bağlantılarda ve SQL Server'a bağlanmak için dış kullanıcıların gelen bağlantılarında Arc özellikli sunucunun yönetilen kimliğini kullanabilir. Sql Server'ın Azure Arc tarafından etkinleştirilmesi gerekir. |
| Yönetilen kimlikle URL'ye yedekleme/URL'den geri yükleme | Yönetilen kimliğe sahip bir URL'ye yedekleyin veya URL'den geri yükleyin. Sql Server'ın Azure Arc tarafından etkinleştirilmesi gerekir. |
| Azure Key Vault ile Genişletilebilir Anahtar Yönetimi için Yönetilen Kimlik desteği | EKM, AKV ve Yönetilen Donanım Güvenlik Modülleri (HSM) ile desteklenir. Sql Server'ın Azure Arc tarafından etkinleştirilmesi gerekir. |
| Microsoft Entra oturum açma bilgileri ve adsız görünen kullanıcılar oluşturma |
WITH OBJECT_ID veya CREATE USER deyimi kullanılırken T-SQL söz dizimi desteği. |
| Linux'ta özel parola ilkesini destekleme | Linux üzerinde SQL Server'da SQL kimlik doğrulaması oturum açma işlemleri için özel bir parola ilkesi uygulayın. |
| TDS 8.0 desteğiyle TLS 1.3 şifrelemeyi yapılandırma | Aşağıdaki özellikler için TDS 8 ile TLS 1.3 şifrelemesi eklendi: - SQL Server Aracısı - sqlcmd yardımcı programı - bcp yardımcı programı - SQL Yazıcı hizmeti - SQL Server (CEIP) için kullanım ve tanılama verisi toplamayı yapılandırma - SQL Server'da PolyBase ile veri sanallaştırma - Always On kullanılabilirlik grupları - Always On yük devretme kümesi örnekleri (FCI) - Bağlı sunucular - İşlem çoğaltması - Çoğaltmayı birleştirme - Eşler arası - Anlık görüntü çoğaltma - Günlük gönderimi Hataya neden olan değişiklikleri gözden geçirin. |
Veritabanı Altyapısı
| Yeni özellik veya güncelleştirme | Ayrıntılar |
|---|---|
| İyileştirilmiş kilitleme | Kilitlemeyi ve kilit ile ilgili bellek tüketimini azaltır, ve kilit artışını önler. |
| Tempdb alan kaynağı idaresi | Güvenilirliği artırır ve runaway iş yüklerinin içinde tempdbbüyük miktarda alan tüketmesini önleyerek kesintileri önler. |
| tempdb'de hızlandırılmış veritabanı kurtarma | Geçici tablolar kullanan işlemler gibi veritabanındaki tempdb işlemler için hızlandırılmış veritabanı kurtarmanın avantajlarını sağlar. |
| Okunabilir ikincil birimler için sürekli istatistikler | Çalışan iş yüklerinin iyileştirilmesi için okunabilir ikincil replikalarda kalıcı istatistikler oluşturur. |
| Değişiklik izleme geliştirmeleri | Uyarlamalı sığ temizleme, değişiklik izleme otomatik temizleme performansını artırır. |
| Columnstore geliştirmeleri | Columnstore dizinlerinde birden çok geliştirme: - Sıralı kümelenmemiş columnstore dizinleri - Çevrimiçi dizin derlemesi ve sıralı columnstore dizinleri için iyileştirilmiş sıralama kalitesi - Kümelenmiş columnstore dizinleri mevcut olduğunda geliştirilmiş küçültme işlemleri |
| Bellek için iyileştirilmiş kapsayıcı ve dosya grubu kaldırma | Tüm In-Memory OLTP nesneleri silindiğinde bellek için iyileştirilmiş kapsayıcıların ve dosya gruplarının kaldırılmasını destekler. |
| Linux'ta tempdb için tmpfs desteği | Linux üzerinde SQL Server için tempdb etkinleştirin ve çalıştırın. |
| ZSTD Yedekleme sıkıştırma algoritması | SQL Server 2025 (17.x) daha hızlı ve daha etkili bir yedekleme sıkıştırma algoritması ekler - ZSTD. |
| İyileştirilmiş sp_executesql | Derleme fırtınalarının etkisini etkili bir şekilde azaltın. Derleme fırtınası, çok sayıda sorgunun aynı anda derlendiği ve performans sorunlarına ve kaynak çekişmesiyle sonuçlanan bir durumdur. Bu özelliği etkinleştirin, böylece sp_executesql çağrıların derleme perspektifinden saklı yordamlar ve tetikleyiciler gibi nesneler gibi davranmasına izin verin.Derleme işlemini serileştirmek için sp_executesql kullanan toplu işlere izin vermek, derleme fırtınalarının etkisini azaltır. |
| Zamana bağlı genişletilmiş olay oturumları | Bir süre sınırı geçtikten sonra genişletilmiş olaylar oturumını otomatik olarak durdurur. Bu, oturumların yanlışlıkla süresiz olarak çalıştırılması, kaynakların tüketilmesi ve büyük miktarda veri oluşturulması gibi durumların önüne geçilmesine yardımcı olur. |
| PREVIEW_FEATURES | SQL Server'ın bu sürümünden sonra genel kullanıma sunulacak özelliklerin etkinleştirilmesini veritabanı kapsamlı bir yapılandırma ile sağlayabilirsiniz. Sürüm notlarında bu özellikleri gözden geçirin. |
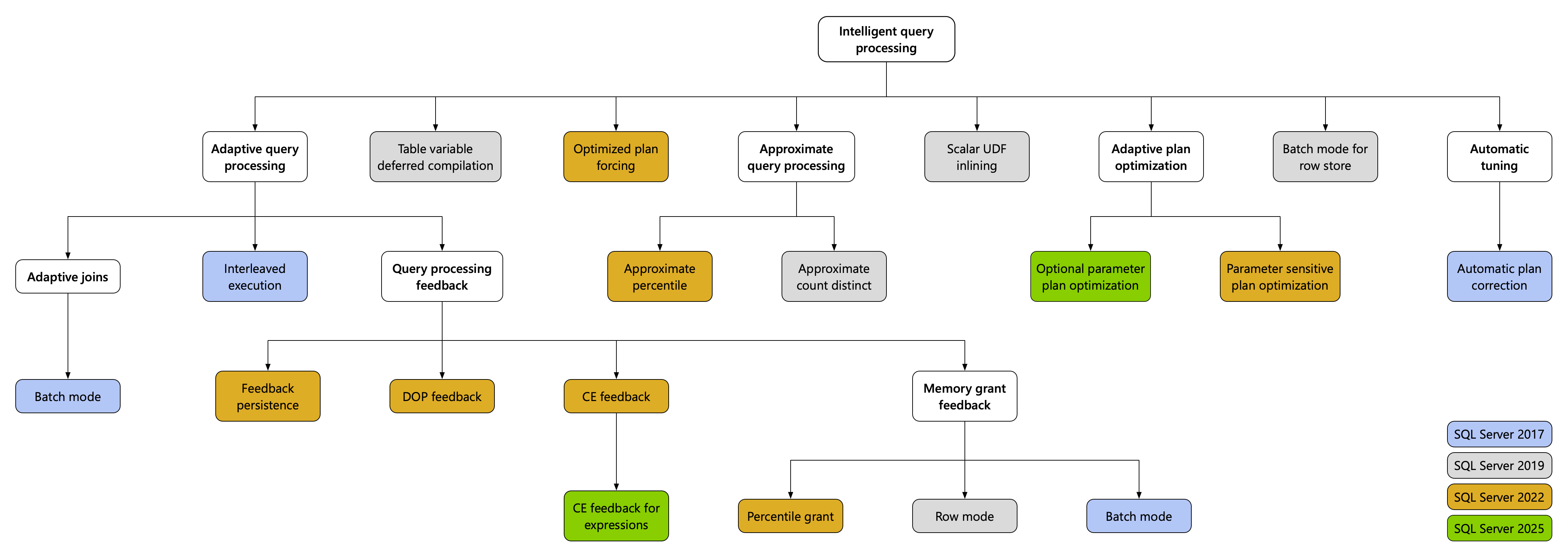
Sorgu Deposu ve akıllı sorgu işleme
akıllı sorgu işleme (IQP) özellik ailesi, mevcut iş yüklerinin performansını en az uygulama çabasıyla geliştiren özellikler içerir.
| Yeni özellik veya güncelleştirme | Ayrıntılar |
|---|---|
| İfadeler için kardinalite tahmini geri bildirimi | Sorgular arasında ifadelerin önceki yürütmelerinden öğrenir. Uygun kardinalite tahmini (CE) modeli seçeneklerini bulur ve bu ifadelerin gelecekteki yürütmeleri için geçerlidir. |
| İsteğe bağlı parametre planı iyileştirme (OPPO) | Tek bir deyimden birden çok plan oluşturan Parametreye Duyarlı Plan İyileştirme (PSPO) geliştirmesiyle tanıtılan uyarlamalı plan iyileştirme (Multiplan) altyapısından yararlanıyor. Bu, özelliğin sorguda kullanılan parametre değerlerine bağlı olarak farklı varsayımlarda bulunmasını sağlar. |
| Paralellik derecesi (DOP) geri bildirimi | Şimdi varsayılan olarak açık. |
| Okunabilir ikincil öğeler için Sorgu Deposu | Şimdi varsayılan olarak açık. |
| ABORT_QUERY_EXECUTION sorgu ipucunu | Uygulama iş yüklerini etkileyen önemsiz sorgular gibi bilinen sorunlu sorguların gelecekte yürütülmesini engeller. |
Dil
| Yeni özellik veya güncelleştirme | Ayrıntılar |
|---|---|
| Yapay zeka | |
| VECTOR_DISTANCE | Belirtilen uzaklık ölçümünü kullanarak iki vektör arasındaki uzaklığı hesaplar. |
| VECTOR_NORM | Vektör normunu döndürür (uzunluğunun veya büyüklüğünün ölçüsüdür). |
| VECTOR_NORMALIZE | Normalleştirilmiş bir vektör döndürür. |
| VECTORPROPERTY | Belirli bir vektörünün belirli özelliklerini döndürür. |
| VEKTÖR DIZINI OLUŞTURMA | En yakın komşu aramasının performanslarını geliştirmek için vektör sütununda yaklaşık bir dizin oluşturun. PREVIEW_FEATURES veritabanı kapsamı yapılandırması gerektirir. |
| VECTOR_SEARCH. | Yaklaşık en yakın komşu vektör arama algoritmasını kullanarak belirli bir sorgu vektörlerine benzer vektörler arayın. PREVIEW_FEATURES veritabanı kapsamı yapılandırması gerektirir. |
| DıŞ MODEL OLUŞTURMA | Yapay zeka modeli çıkarım uç noktasının konumunu, kimlik doğrulama yöntemini ve amacını içeren bir dış model nesnesi oluşturur. |
| DIŞ MODELİ DEĞİŞTİR | Dış model nesnesini değiştirir. |
| DıŞ MODELI BıRAK | Dış model nesnesini bırakır. |
| AI_GENERATE_CHUNKS | Belirli bir tür, boyut ve kaynak ifadeye göre öbekler veya metin parçaları oluşturur. |
| AI_GENERATE_EMBEDDINGS | Veritabanında depolanan önceden oluşturulmuş bir yapay zeka modeli tanımı kullanarak eklemeler (vektör dizileri) oluşturur. |
| normal ifadeleri |
|
| REGEXP_LIKE | Normal ifade deseninin bir dizede eşleşip eşleşmediğini gösterir. |
| REGEXP_REPLACE | Normal ifade deseninin geçtiği değiştirme dizesiyle değiştirilen bir kaynak dize döndürür. Eşleşme bulunmazsa, işlev özgün dizeyi döndürür. |
| REGEXP_SUBSTR | Normal ifade deseni ile eşleşen bir dizenin alt dizesinin bir oluşumunu döndürür. Eşleşme bulunmazsa döndürür NULL. |
| REGEXP_INSTR | Bağımsız değişkenin değerine return_option bağlı olarak eşleşen alt dizenin başlangıç veya bitiş konumunu döndürür. |
| REGEXP_COUNT | Normal ifade deseninin bir dizede kaç kez eşleştirildiğini sayar. |
| REGEXP_MATCHES | Düzenli ifade deseniyle bir dizenin eşleşmesinden elde edilen yakalanmış alt dizeleri içeren tablosal sonuçları döndürür. Eşleşme bulunmazsa işlev satır döndürmez. |
| REGEXP_SPLIT_TO_TABLE | Regex deseni ile ayrılmış dizeleri döndürür. Desenle eşleşme yoksa işlev dize ifadesinin tamamını döndürür. |
| JSON | |
| JSON_OBJECTAGG | Bir toplamadan JSON nesnesi oluşturun. |
| JSON_ARRAYAGG | Bir toplamadan bir JSON dizisi oluşturun. |
| Diğer eklemeler ve geliştirmeler | |
| ALT DİZİ | Uzunluk artık isteğe bağlıdır ve varsayılan olarak ifade uzunluğuna ayarlanır. Bu değişiklik işlevi ANSI standardıyla hizalar. |
| DATEADD | number, bigint türünü destekler. |
| UNISTR | Unicode kodlama değerlerini belirtin. Unicode karakterleri döndürür. |
| ÜRÜN |
PRODUCT() Toplama işlevi, bir değer kümesinin çarpımını hesaplar. |
| CURRENT_DATE | Geçerli veritabanı sistem tarihini tarih değeri olarak döndürür. |
| EDIT_DISTANCE | Bir dizeyi başka bir dizeye dönüştürmek için gereken ekleme, silme, değiştirme ve dönüştürme işlemlerinin sayısını hesaplar. PREVIEW_FEATURES veritabanı kapsamı yapılandırması gerektirir. |
| Düzenleme Mesafesi Benzerliği | 0 (eşleşme olmadığını gösterir) ile 100 arasında bir benzerlik değeri hesaplar (tam eşleşmeyi gösterir). PREVIEW_FEATURES veritabanı kapsamı yapılandırması gerektirir. |
| JARO_WINKLER_DISTANCE | Ayarlanmış ön ek uzunluğu için baştan eşleşen dizeleri tercih ederek iki dize arasındaki düzenleme mesafesini hesaplar. float döndürür. PREVIEW_FEATURES veritabanı kapsamı yapılandırması gerektirir. |
| JARO_WINKLER_BENZERLİĞİ | 0 (eşleşme olmadığını gösterir) ile 100 arasında bir benzerlik değeri hesaplar (tam eşleşmeyi gösterir). int döndürür. Veritabanı kapsamlı PREVIEW_FEATURES yapılandırma gerektirir. |
|
-
BASE64_ENCODE - BASE64_DECODE |
İkili verileri çeşitli sistemler arasında iletim için güvenli bir metin biçimine dönüştürün. Görüntüler veya dosyalar gibi ikili verilerinizin, yalnızca metin sistemlerinden geçerken bile aktarım sırasında bozulmadan kalmasını sağladığından farklı şekillerde kullanılabilir. |
| || (Dize birleştirme) | İfadeleri expression || expression ile birleştirin. |
| PREVIEW_FEATURES veritabanı kapsamlı yapılandırması | SQL Server'ın bu sürümü genel kullanılabilirlik için yayımlandığı sırada genel kullanıma yönelik olmayan özellikleri etkinleştirir. Sürüm notlarında bu özellikleri gözden geçirin. |
Linux işletim sistemi
Araçlar
| Yeni özellik veya güncelleştirme | Ayrıntılar |
|---|---|
| bcp yardımcı programı | Kimlik doğrulama geliştirmeleri |
| sqlcmd yardımcı programı | Kimlik doğrulama geliştirmeleri |
Microsoft Fabric
| Yeni özellik veya güncelleştirme | Ayrıntılar |
|---|---|
| Dokuda Yansıtma | Şirket içi SQL Server 2025'ten Microsoft Fabric'e sürekli olarak veri çoğaltma. Microsoft Fabric, Azure SQL Veritabanı ve Azure SQL Yönetilen Örneği dahil olmak üzere çeşitli kaynaklardan yansıtmayı zaten içerir. SQL Server 2025 veritabanı yansıtmasının Fabric'e yapılması hakkında daha fazla bilgi için bkz. Microsoft Fabric'te yansıtılmış SQL Server veritabanları. |
SQL Server 2025 için doku yansıtma
SQL Server resource governor'ı SQL Server 2025 (17.x) için Dokuda Yansıtma için kaynak kullanımını yönetecek şekilde yapılandırabilirsiniz. Her iş yükü grubu, yansıtmanın belirli bir aşamasına yöneliktir.
Bir örnek için ve kullanmaya başlamak için bkz. Doku yansıtma için kaynak yöneticisini yapılandırma. Daha fazla bilgi için bkz . Resource governor iş yükü grubu.
SQL Server 2025 (17.x) 'de işlem günlüğünün dolmasını önlemek için Fabric yansıtması için otomatik yeniden oluşturma özelliğini etkinleştirip yapılandırabilirsiniz.
Bir örnek için ve kullanmaya başlamak için bkz. Otomatik yeniden göndermeyi yapılandırma.
SQL Server 2025'te (17.x) Doku Yansıtma tarafından işlenecek işlemlerin üst ve alt sınırını yapılandırabilirsiniz.
Örnek olarak ve kullanmaya başlamak için bkz. Denetim tarama performansını yapılandırma.
SQL Server Analysis Services
SQL Server Analysis Services, yerel bir hesap kullanılarak yapılandırıldığında yük devretme kümesinde çalışmaz. Analysis Services bir etki alanı hesabı kullanılarak yapılandırılmalıdır.
Yük devretme kümesinde yerel bir hesap kullanıyorsanız Windows Olay Görüntüleyicisi'nde aşağıdaki hatayı görürsünüz:
Server Gen2 cryptokey is not present, but server assembly object System is set to use server gen2 cryptokey. Terminating server.
Belirli güncelleştirmeler için bkz. SQL Server Analysis Services'teki yenilikler.
Power BI Rapor Sunucusu
SQL Server 2025'te (17.x) başlayarak, şirket içi raporlama hizmetleri Power BI Rapor Sunucusu altında birleştirilir. Daha fazla bilgi için bkz . Reporting Services birleştirme hakkında SSS.
SQL Server Integration Services
SQL Server Integration Services ile ilgili değişiklikler için bkz. SQL Server 2025 Tümleştirme Hizmetleri'ndeki Yenilikler.
Kullanımdan kaldırılan hizmetler ve kullanım dışı bırakılan özellikler
Veri Kalitesi Hizmetleri (DQS), SQL Server'ın bu sürümünde sonlandırılır. SQL Server 2022 (16.x) ve önceki sürümlerde DQS'yi desteklemeye devam ediyoruz. Yükseltme sırasında DQS'yi kaldırma da dahil olmak üzere daha fazla bilgi için bkz. SQL Server 2025 bilinen sorunları.
Master Data Services (MDS), SQL Server'ın bu sürümünde sonlandırılır. SQL Server 2022 (16.x) ve önceki sürümlerde MDS'yi desteklemeye devam ediyoruz.
Synapse Link , SQL Server'ın bu sürümünde sonlandırılır. Bunun yerine Dokuda Yansıtma'yı kullanın. Daha fazla bilgi için bkz. Dokuda Yansıtma – Yenilikler.
Purview erişim ilkeleri (DevOps ilkeleri ve veri sahibi ilkeleri) SQL Server'ın bu sürümünde sonlandırılır. Bunun yerine Sabit sunucu rollerini kullanın.
SQL Performans İzleme Purview ilkesi eylemi yerine,
##MS_ServerPerformanceStateReader##ve/veya##MS_PerformanceDefinitionReader##sabit sunucu rollerini kullanın.SQL Güvenliği Denetimi Purview ilkesi eylemi yerine,
##MS_ServerSecurityStateReader##ve/veya##MS_SecurityDefinitionReader##sabit sunucu rollerini kullanın.##MS_DatabaseConnector##Mevcut oturum açma bilgileriyle sunucu rolünü kullanarak veritabanında kullanıcı oluşturmaya gerek kalmadan bir veritabanına bağlanın.
Hot add CPU özelliği SQL Server'ın bu sürümünde artık önerilmemektedir ve gelecekteki bir sürümde kaldırılması planlanmaktadır.
Basit havuz yapılandırma seçeneği ve buna karşılık gelen fiber modu özelliği SQL Server'ın bu sürümünde kullanım dışıdır ve gelecekteki bir sürümde kaldırılması planlanır.
Kritik değişiklikler
SQL Server 2025 (17.x), bağlı sunucular, çoğaltma, günlük gönderimi ve PolyBase gibi birkaç SQL Server Veritabanı Motoru özelliğinde uyumsuzluklara yol açabilecek değişiklikler sunar.
Daha fazla bilgi için bkz . SQL Server 2025'te Veritabanı Altyapısı özelliklerinde hataya neden olan değişiklikler.
İlgili içerik
- SqlServer PowerShell modülü
- SQL Server PowerShell
- SQL Server Atölyeleri
- SQL Server 2025 sürüm notları
- SQL Server 2025 bilinen sorunları
Yardım alın
- SQL için Fikirler: SQL Server'ın geliştirilmesine yönelik önerileriniz mi var?
- Microsoft Soru-Cevap (SQL Server)
- DBA Stack Exchange (etiket sql-server): SQL Server soruları sorun
- Stack Overflow (etiket sql-server): SQL geliştirme sorularının yanıtları
- Microsoft SQL Server Lisans Koşulları ve Bilgileri
- İş kullanıcıları için destek seçenekleri
- Ek SQL Server Yardım ve Geri Bildirim
SQL belgelerine katkıda bulunma
SQL içeriğini kendiniz düzenleyebildiğinizi biliyor muydunuz? Bunu yaparsanız, belgelerimizin geliştirilmesine yardımcı olmakla kalmaz, aynı zamanda sayfaya katkıda bulunan olarak da kabul edilirsiniz.
Daha fazla bilgi için Bkz. Microsoft Learn belgelerini düzenleme.