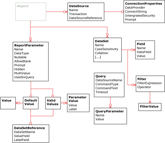
Report Definition Report Data Overview Diagram
The following diagram shows the relationships of some of the report data elements in the Report Definition Language (RDL).
.gif)
Trình duyệt này không còn được hỗ trợ nữa.
Hãy nâng cấp lên Microsoft Edge để tận dụng các tính năng mới nhất, bản cập nhật bảo mật và hỗ trợ kỹ thuật.
Lưu ý
Cần có ủy quyền mới truy nhập được vào trang này. Bạn có thể thử đăng nhập hoặc thay đổi thư mục.
Cần có ủy quyền mới truy nhập được vào trang này. Bạn có thể thử thay đổi thư mục.
The following diagram shows the relationships of some of the report data elements in the Report Definition Language (RDL).
.gif)