Report Definition Tablix Overview Diagram
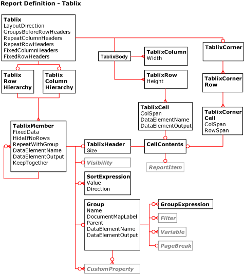
The following diagram shows the relationships of some of the Tablix elements in the Report Definition Language (RDL).
.gif)
Trình duyệt này không còn được hỗ trợ nữa.
Hãy nâng cấp lên Microsoft Edge để tận dụng các tính năng mới nhất, bản cập nhật bảo mật và hỗ trợ kỹ thuật.
Lưu ý
Cần có ủy quyền mới truy nhập được vào trang này. Bạn có thể thử đăng nhập hoặc thay đổi thư mục.
Cần có ủy quyền mới truy nhập được vào trang này. Bạn có thể thử thay đổi thư mục.
The following diagram shows the relationships of some of the Tablix elements in the Report Definition Language (RDL).
.gif)