你当前正在访问 Microsoft Azure Global Edition 技术文档网站。 如果需要访问由世纪互联运营的 Microsoft Azure 中国技术文档网站,请访问 https://docs.azure.cn

将 SAP 数据提取到 Microsoft Fabric

在本文中,你将全面了解可用于 SAP 数据提取的不同数据源和工具,以及如何根据分析目标选择最合适的选项。 内容涵盖 SAP 系统中每个数据层的结构和用途。 它还重点介绍了Microsoft Fabric 的集成功能,以及可靠性、性能和业务一致性的注意事项。

Microsoft Fabric 是一个完全集成的基于 SaaS 的数据平台,将数据工程、实时分析、数据科学、商业智能和管理统一到单个体验中。 Fabric 基于 OneLake 构建,可集中数据存储,并跨角色实现无缝协作,从数据工程师到业务用户。 其核心是 OneLake,它是一个统一的数据湖,用于集中存储,并跨服务实现无缝数据访问。 Fabric 还通过 Copilot 和 Azure AI Studio 集成 AI 功能,使用户能够更快、更直观地获得见解。 Microsoft Fabric 专为简单、可伸缩性和协作而设计,可帮助组织简化分析工作流、降低复杂性并加快 AI 转换过程

企业越来越多地采用 Microsoft Fabric 作为其数据环境的基础,以统一业务应用程序、IoT 遥测和 AI 工作负载。 通过将所有分析工作负载合并到单个环境中,Microsoft Fabric 可加速见解交付,并消除数据孤岛。 SAP 系统是最重要的数据源之一,因为它们包含支持核心业务运营的数据,也可以集成到统一平台中。 此集成丰富了企业数据,并可以更全面地了解业务性能。 可以构建功能强大的仪表板,以探索趋势并突出显示问题,无论其来源如何,都可以使用跨系统和部门的数据来反映端到端业务流程。 这可以通过在单个平台中统一所有相关数据实现。

重要

在开始从 SAP 系统提取任何数据之前,请始终验证组织的 SAP 许可权利。 某些提取方法可能需要其他许可证或特定使用权限。

SAP 系统中的数据源

SAP 提供多层数据访问,每个层提供不同的分析和报告需求。 本部分介绍 SAP 布局中提供的主要数据源类型,介绍它们是什么以及它们的工作原理。

表和视图

SAP 表是 SAP 系统中数据存储的基础层。 SAP 中处理的每个事务(从货物收据到发票或销售订单)都会存储在基础关系数据库中的一组结构化表中(例如 HANA、Oracle 或 SQL Server)。 这些表包含业务的原始事务数据。 在新式版本的 SAP 系统中,ABAP 表的一对一表示形式指向数据库表。 在旧版本中,并非总是如此,并且无法访问数据库级别的池/群集表。 使用表需要深入了解 SAP 的数据模型,否则可能会错误地解释业务上下文。

核心数据服务视图/提取程序

核心数据服务(CDS)视图和提取程序直接在作 SAP 系统中提供事务数据的面向业务的多维视图。 这些源提供了预定义的逻辑,这些逻辑反映了数据在日常流程(如销售、购买或财务)中的使用方式。 CDS 视图和提取程序不访问原始表,而是以符合业务含义的方式公开数据。 例如,仅显示活动订单或包括相关说明和计算字段。

Business Warehouse InfoObjects / InfoProviders

InfoObjects 和 InfoProviders 是 SAP Business Warehouse (BW) 语义层的一部分。 它们基于事实和维度形成多维模型,用于跨 BW 体系结构的所有层进行建模和报告。 数据在层中移动时,会持续转换、清理和扩充。 因此,最终数据市场中的数据是一致的,并准备在企业仪表板和报表中使用。

BW 查询

查询是用于使用存储在 SAP BW 中的数据的主接口。 它们通过应用 InfoProviders 上的计算、筛选器和聚合来定义业务就绪指标,例如关键收入、成本或数量度量值。 查询还与 SAP 的授权模型紧密集成,并针对性能进行优化。

选择正确的数据源

选择正确的数据源取决于最终目标以及要重复使用的现有转换量。 如上一部分所述,SAP 系统提供多个数据访问层,每个层都适合数据旅程中的不同阶段,从原始事务到完全建模的业务指标。 事务数据以高度规范化的形式存储,这意味着信息分为许多较小的相关表,以减少冗余并提高效率。 这些表反映业务流程的原始输出,与系统中生成的完全一样。 这种设计可促进数据完整性,但使报告和分析更加复杂。

在从基表移动到更高层时,每个步骤都会增加更多的结构、一致性和与业务含义的一致性。 CDS 视图和 BW 提取程序通过应用基本联接、筛选器和业务逻辑来简化分析和报告,将事务数据塑造成多维格式。 根据报告需求,这些对象可以针对同一基础数据呈现不同的透视。 例如,一个视图可以专注于打开销售订单,而另一个视图突出显示交付的项目。 这种灵活性允许同一数据集支持多个分析方案,而无需复制原始数据。

在数据旅程中,BW 对象负责存储、构建和准备用于企业报告的数据。 InfoObjects 和 InfoProviders 共同构成了跨部门和工具进行分析的标准化基础。 顶部,查询公开特选数据集,其中包含预定义的筛选器、计算和关键数字,可供仪表板和外部分析平台使用。

作为一般建议,在数据堆栈中访问级别越高,可以重复使用的内容和业务逻辑越多。 可以应用 SAP 提供的专用对象,包括相关的联接、筛选器和字段映射,而不是手动联接基表来创建销售订单的合并视图。 此方法显著减少了开发工作量,并确保与系统中使用数据的方式保持一致。 但是,它还意味着接受内置转换,例如筛选掉某些文档状态。 如果需要其他字段,则必须在源级别进行更改,例如通过扩展 CDS 视图。

下表提供了常见方案的示例,并建议每个情况下最适合的 SAP 数据源。 使用特定对象是设计决策,应始终根据可用选项、数据要求和系统功能进行评估。

方案/意向 建议的数据源
我想访问原始事务表,并自行应用自定义转换和业务逻辑。 SAP 表
我不知道 SAP 的基础数据模型,并且想要重复使用事务系统中的现有结构和关系。 CDS 视图/BW 提取程序
我需要基于事务数据生成仪表板,但更喜欢使用精选的业务一致的模型。 CDS 视图/BW 提取程序
我的组织已经有一个 BW 系统,其中包含经过验证的数据模型,我想将这些系统用作报告的基础。 BW InfoObjects / InfoProviders
我需要一个安全报告层,其中包含预定义的限制和特定于业务的关键数字,可供 BI 工具使用。 BW 查询

连接选项摘要

下表汇总了与 SAP 系统的可用连接选项。

Connector 来源 用例 ETL 解决方案
SAP BW (应用程序服务器或消息服务器) SAP BW、SAP BW/4HANA
SAP S/4HANA
访问多维分析层 Microsoft Fabric (数据流 Gen2)
SAP HANA SAP HANA、SAP HANA 云
SAP Datasphere
SAP BW-on-HANA
SAP BW/4HANA
访问多维分析层
访问 SQL 项目(表、视图)
访问 SAP BW-on-HANA 或 BW/4HANA 公开的 HANA 计算视图
Microsoft Fabric (数据流 Gen2,
管道
复制作业)
SAP 表(应用程序服务器或消息服务器) SAP S/4HANA
SAP ECC
SAP 数据字典(DDIC)表、视图
ABAP CDS 视图
Microsoft Fabric (管道)
SAP CDC SAP S/4HANA
SAP ECC
SAP 数据字典(DDIC)表、视图
ABAP CDS 视图
Azure 数据工厂(数据流)
SAP BW OpenHub (应用程序服务器或消息服务器) SAP BW 访问 BW InfoProviders 中的数据(ADSO) Microsoft Fabric (管道)
OData SAP SuccessFactors
SAP C4C
SAP S/4HANA
SAP ECC
OData Services Microsoft Fabric (数据流 Gen2,
管道)
ODBC SAP HANA、SAP HANA 云
SAP Datasphere
访问 SQL 项目(表、视图) Microsoft Fabric(数据流 Gen2、管道)
打开镜像 SAP S/4HANA
SAP ECC
(基于第三方功能)
SAP 数据字典(DDIC)表、视图
ABAP CDS 视图
Microsoft Fabric
高级出站集成 SAP S/4HANA
SAP ECC
根据 Datasphere 连接选项,SAP BW、SAP BW/4HANA 和其他解决方案)
SAP 数据字典(DDIC)表、视图
ABAP CDS 视图
SAP ODP
SAP Datasphere

SAP 数据提取工具和解决方案

本部分概述了将 SAP 数据提取到 Microsoft Fabric 时需要考虑的可用工具和解决方案。

使用 Microsoft Fabric 提取 SAP 数据

可以使用 Microsoft Fabric 中的管道和数据流从各种 SAP 数据源中提取和转换数据。

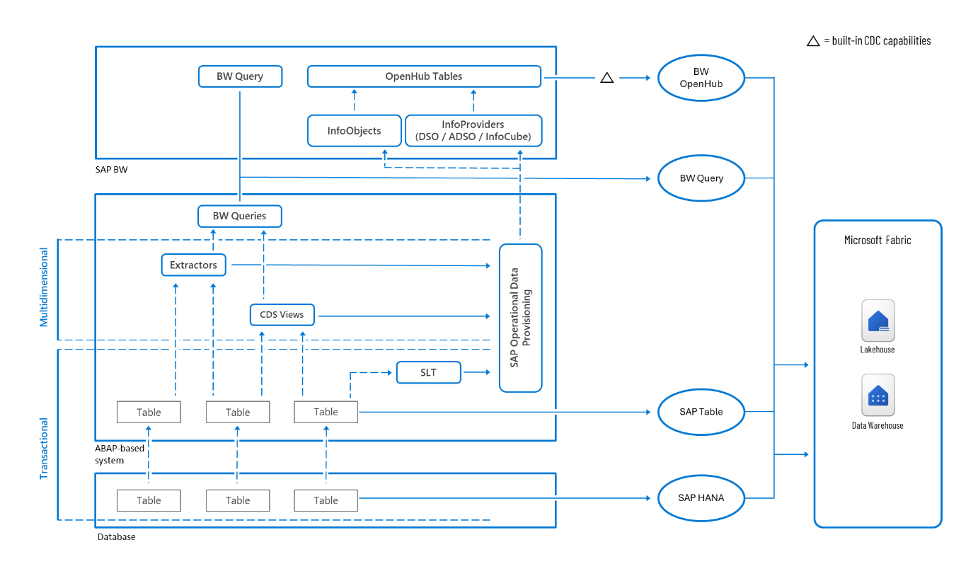
图 1:Microsoft Fabric 中的 SAP 数据连接选项。

关系图显示了 Microsoft Fabric 中的 SAP 数据连接选项。

SAP 表连接器

SAP 表连接器连接到基于 ABAP 的 SAP 系统,并支持对表数据进行快照提取。 它支持使用类似于 ABAP 的简单语法进行数据筛选。 对于较大的数据卷,可以根据所选列应用内置分区,例如发布时间戳以将表划分为较小的区块。 连接器可通过 Microsoft Fabric 中的管道使用。

SAP HANA 连接器

借助 SAP HANA 连接器,可以连接到 SAP HANA 数据库。 它支持两个访问层:基于 HANA 计算视图的多维分析层,以及提供对表和视图中存储的数据的访问权限的事务层。

通过用于语义建模和分析的数据流 Gen2 进行连接时,SAP HANA 连接器通常会访问多维层。 计算视图的工作方式与 SAP BW 查询类似,通常在内置逻辑后直接访问特选数据和 KPI。

相比之下,当连接器在为 ETL 和大规模数据引入生成的 Microsoft Fabric 管道中使用时,默认访问数据库表和 SQL 视图。 由于其他数据分区功能允许并行拆分和处理大型数据集,从而提高性能和可伸缩性,此方法适用于处理大量数据。

泛型 ODBC

通用 ODBC 连接使连接到各种数据库,包括但不限于 SAP HANA。 它提供对基础表和视图的灵活访问,使其适用于需要直接访问原始事务数据的方案。 与 SAP HANA 数据库一起使用时,泛型 ODBC 连接器连接到事务层,允许用户从基表和 SQL 视图查询数据。

SAP BW 连接器

SAP BW 连接器旨在访问 SAP 系统中的多维分析层。 它用于交付业务就绪数据集,并包含预定义的度量值、层次结构、筛选器和授权,使数据在报表和分析工具中易于解释和使用。 连接器提供了一种可靠的方法,用于提取特选且语义丰富的数据,与企业报告标准保持一致。 该连接器支持来自 SAP BW 和 BW/4HANA 的 BW 查询,以及 SAP S/4HANA 中的嵌入式分析层,可用于访问 SAP CDS 视图。

SAP BW OpenHub

SAP BW OpenHub 连接器支持从 SAP BW 系统中的 OpenHub 目标提取数据。 OpenHub 目标用于公开 BW 托管的数据以供外部使用。 SAP 数据传输过程(DTP)支持的任何对象都可以用作 OpenHub 的源,包括 DataStore 对象(DSOs)、InfoCubes 和 DataSources。 这使得它成为导出结构化转换数据的灵活选项。

连接器支持增量提取,仅捕获自上次成功加载以来已更改的记录。 增量处理由 SAP BW 系统根据 DTP 中定义的逻辑进行管理,通常使用时间戳、请求 ID 或更改日志位置。 配置后,系统会自动应用增量逻辑,从而减少手动跟踪或自定义实现的需求。

OData 连接器

数据提取也可以由 OData 服务处理,后者通过基于 REST 的标准化协议公开来自 SAP 系统的业务数据。 此方法适用于访问通过 SAP 网关服务提供的数据,例如 SAP S/4HANA 和 SAP Business Suite 中的数据。 SAP 提供了一组丰富的预配置 OData 服务,涵盖许多核心业务对象和流程。 此外,自定义或标准 CDS 视图可以作为 OData 终结点公开,该终结点提供了一种灵活的方法来检索语义丰富且结构良好的数据。

使用 Azure 数据工厂提取 SAP 数据

Azure 数据工厂是一种基于云的数据集成服务,可用于生成和计划管道,以便跨不同系统移动和转换数据。 许多数据连接器(包括 SAP 表和 SAP BW)在 Microsoft Fabric 中已提供。 如果 SAP 集成是计划加入的新工作负载,并且考虑Microsoft Fabric 进行分析,强烈建议也将其用于数据集成。 这样,就可以从单个平台中跨数据引入、转换和分析的更统一的体验中受益。 但是,如果已在 Azure 数据工厂中内置了 SAP 管道,或者需要使用 SAP CDC 连接器,则无需立即重新格式化。 现有管道和数据流可与 OneLake 集成。

图 2:SAP Microsoft Azure 数据工厂中的 Fabric 数据连接选项。

关系图显示了 SAP Microsoft Azure 数据工厂中的 Fabric 数据连接选项。

SAP CDC 连接器

SAP CDC 连接器支持使用 ABAP 环境中提供的 SAP作数据预配 框架从 SAP 系统提取增量数据。 ODP 框架会自动跟踪源系统中的增量,并将其存储在增量队列中。 每次运行连接器时,它仅根据框架维护的订阅检索自上次提取以来的新记录或更改的记录。

它支持各种 SAP 数据源,包括:

  • BW 提取器
  • 核心数据服务 (CDS) 视图
  • SAP 横向转换 (SLT)
  • BW InfoProviders
  • SAP HANA 信息视图

它还支持数据筛选和分区,以优化提取期间的性能和控制数据量。

当目标是关系数据存储时,SAP CDC 连接器会自动应用插入、更新和删除,以使目标与源保持同步。 此内置增量合并过程可确保下游系统始终反映 SAP 数据的最新状态,而无需手动对帐。

注释

虽然Microsoft完全支持 SAP CDC 连接器作为数据提取的可靠解决方案,但在使用 SAP CDC 连接器之前,请参阅相关的 SAP 说明: 3255746 - 未省略使用 ODP 数据复制 API 来确定它是否与当前的 SAP 许可相关。

详细了解 Azure 数据工厂中的 SAP CDC 连接器

使用 SAP Datasphere 提取 SAP 数据

SAP Datasphere 是 SAP 企业级解决方案,用于跨异类系统提取和转换数据。 它支持与第三方服务的连接,并支持根据企业需求定制的灵活数据移动策略。

图 3:SAP Microsoft SAP Datasphere 中的 Fabric 数据连接选项。

关系图显示 SAP Microsoft SAP Datasphere 中的 Fabric 数据连接选项。

高级出站集成

使用高级出站集成,客户可以配置复制流,以便从 SAP 源系统提取数据并将其引入 Azure Data Lake Gen2。 数据源可以是 SAP Datasphere 中的对象,但此集成还允许直接从源系统提取数据,而无需存储在 SAP Datasphere 中。

数据登陆 Azure Data Lake Gen2 后,可以使用快捷方式在 Microsoft Fabric lakehouses 中公开这些数据。 这些快捷方式提供无缝的只读访问引入的数据,而无需复制存储,直接在 Fabric 中启用强大的分析和转换工作流。

ODBC 连接

ODBC 连接允许客户直接从 Microsoft Fabric 中的 Spark 笔记本使用 SAP Datasphere 中的视图,从而实现实时数据浏览、转换和高级分析,而无需复制。 SAP HANA 连接器还可用于使用管道和数据流将数据引入到 Microsoft Fabric lakehouses 中。

合作伙伴解决方案

日益壮大的受信任合作伙伴生态系统使从复杂的 SAP 环境(如 SAP S/4HANA 和 SAP BW/4HANA)提取数据方面具有专业知识,并将其引入 Microsoft Fabric。 这些合作伙伴通过交付满足企业特定要求的自定义构建加载项来超越标准连接器。

合作伙伴解决方案 打开镜像 Lakehouse 集成 认证
轻拍 已支持 已支持 链接
ASAPIO 已支持 已支持 链接
Theobald 已支持 已支持 链接
简单 已支持 已支持 链接
SNP 粘附 已支持 已支持 链接

详细了解 支持 Open Mirroring 的合作伙伴解决方案

图 4:使用合作伙伴解决方案Microsoft Fabric 数据连接选项的 SAP。

关系图显示了使用合作伙伴解决方案Microsoft Fabric 数据连接选项的 SAP。

合作伙伴解决方案通常支持两种集成模式:

打开镜像

合作伙伴解决方案应用一组本机Microsoft Fabric API,以便将源数据集与 Fabric 中的镜像数据库同步。 此方法可确保目标表保持源的一致且 up-to日期副本,因为镜像引擎会自动处理和合并更改。

详细了解 Microsoft Fabric 中的“打开镜像”。

Lakehouse

Direct Lakehouse 集成允许合作伙伴以完整模式和增量模式将数据引入 Fabric。 虽然此方法提供灵活性和控制,但通常需要另一个处理来处理重复数据删除和合并记录,然后才能准备好进行下游分析。

资源

SAP 知识中心 - 数据集成

SAP CDC 功能的概述和体系结构

Microsoft Fabric 中 SAP 连接的新增功能 - 2025 年 7 月