数字孪生构建器(预览版)是一个 Microsoft Fabric 项,用于构建物理操作的全面运营分析场景。 数字孪生生成器的低代码/无代码体验允许企业通过 Fabric 和 Azure IoT 操作连接到不同的数据源,构建全面的数字孪生体,并生成洞察,而无需具备高度的技术专业技能。 借助数字孪生生成器,运营人员可以根据孪生体之间的关系探索孪生体,并在Microsoft Fabric的一体化分析平台中执行时序分析。 然后,客户可以使用这些经验的见解来推动运营改进,例如减少浪费、提高产量、提高安全性以及实现可持续性目标。
重要
此功能目前为预览版。
本教程指导你在数字孪生生成器中为虚构能源公司 Contoso, Ltd 构建场景本体。它重点介绍数字孪生生成器的功能,以对来自多个源的数据进行建模和上下文化,并最终通过 Power BI 仪表板完成数据可视化。
先决条件
- 具有支持 Microsoft Fabric 的容量的工作区。
- "租户上已启用数字孪生生成器(预览版)。"
Fabric 管理员可以 在 管理门户中授予对数字孪生生成器的访问权限。 在 租户设置中,启用 数字孪生生成器(预览版)。
租户无法启用 Spark 的自动缩放计费,因为数字孪生建模器与它不兼容。 此设置也在 管理门户中进行管理。
- 计算机上最新的 Power BI 桌面应用(本教程的步骤 5 需要使用桌面应用, 而不是 Fabric 中的 Power BI 服务)。 可在此处获取: 下载 Power BI。
了解 Contoso有限公司能源情景
本教程介绍虚构能源公司 Contoso, Ltd。
Contoso, Ltd. 是一家领先的能源公司,致力于生产生物胺,一种可持续和可再生能源的非fossil燃料产品。 为了实现提高效率、降低能耗和确保产品质量的目标,Contoso, Ltd. 决定在其酿酒现场使用数字孪生生成器(预览版)实施解决方案。
Contoso, Ltd. 在其当前的酿酒过程中面临几个挑战:
- 效率: 现有的酿酒单元未优化,这会导致处理时间更长,运营成本更高。
- 能量消耗: 维持酿酒过程所需的能量是巨大的,影响了公司的可持续发展目标。
- 产品质量: 由于流程参数的变化,确保不同站点的产品质量一致,这很具有挑战性。
若要缓解这些挑战,Contoso, Ltd. 需要:
- 从多个源收集数据和元数据,包括传感器、控制系统和实验室信息管理系统。 这种全面的数据收集可实现提取过程的整体视图。
- 通过创建语义上下文来表示大型进程和资产详细信息来关联资产。 此语义上下文有助于了解不同资产之间的关系及其在整个过程中的角色。
- 扩展语义上下文以跨站点做出数据驱动的决策。
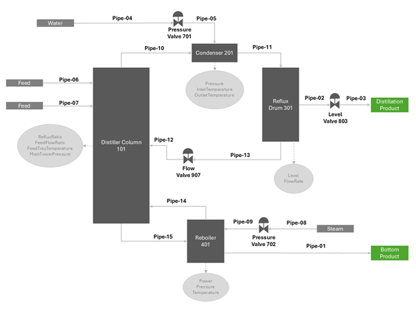
下图显示了其提取过程的结构:
数字孪生构建器可以帮助 Contoso有限公司 转变其运营。 该平台使他们能够无缝集成和使语境化来自各种来源的数据,从而创建其蒸馏过程的统一视图。 这种整体方法使 Contoso, Ltd. 能够获取有价值的见解,优化运营,并做出明智的决策,以提高效率、降低能耗并提高产品质量。
本体示例
本教程介绍上一部分中概述的提取过程的子集。 此过程在以下本体中可见:
数据源
Contoso, Ltd. 希望跨其站点对酿酒过程进行建模和标准化。 若要在数字孪生生成器上为其进程建模,首先表示 10 个站点,其中每个站点都是 Process 实体类型的实例。
教程的原始数据
在本教程中,请使用以下数据源:
| 数据类型 | 用法 |
|---|---|
| 资产数据 | 提取器、压缩器和Reboiler 的资产定义。 其中每个实体类型在表中定义了 10 个实例。 |
| 时序 | 宽格式的运营数据。 |
| 维护请求 | 与特定技术人员和设备关联的维护请求。 |
| 技术人员 | SAP 数据详细列出在站点工作的技术人员。 |
| 提取过程数据 | 多个地点的 MES/过程数据,包含每个过程条目的开始和结束时间,以及废料KPI。 客户将 MES 数据与资产和事件数据进行关联,以便识别每个发生的流程。 |
运营数据
通过边缘系统,Contoso, Ltd. 从各种站点接收时序数据。 所有站点都执行包括以下资产的同一提取过程:
-
分析器:生成
RefluxRatio、MainTowerPressure、FeedFlowRate和FeedTrayTemperature的时序数据。 -
冷凝器:生成
Pressure、Power和Temperature的时序数据。 -
再沸器:生成针对
Pressure、InletTemperature和OutletTemperature的时序数据。
这些度量有助于监视和控制酿酒过程,确保高效和安全作。
教程步骤
在本教程中,你将为 Contoso, Ltd 构建数字孪生生成器(预览版)解决方案。
具体来说,你将学习如何:
- 设置您的环境并部署数字孪生生成器工具
- 创建实体类型,并将属性和时序数据映射到它们
- 定义实体类型之间的语义关系
- 搜索和探索您的本体知识
- 使用数字孪生生成器数据创建 Power BI 报表
下面是在本教程中生成的 Power BI 报表。