Microsoft Azure 经典虚拟机 (VM) 体系结构的工作流

重要

从 2024 年 9 月 1 日开始,云服务(经典版)对所有客户已停止支持。 从 2024 年 10 月开始,Microsoft 将停止并关闭任何正在运行的现有部署,数据将永久性丢失。 新部署应使用基于 Azure 资源管理器的新型部署模型 Azure 云服务(外延支持)

本文概述当你部署或更新虚拟机等 Azure 资源时发生的工作流过程。

注释

Azure 具有用于创建和处理资源的两个不同的部署模型:资源管理器部署模型和经典部署模型。 本文介绍使用经典部署模型的情况。

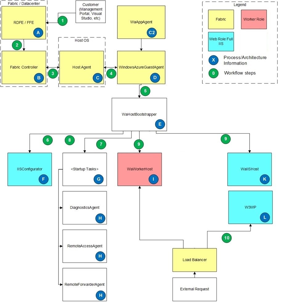
下图显示了 Azure 资源的体系结构。

<alt 关于 Azure 工作流的图像>

工作流基础知识

答: RDFE/FFE 是从用户到网络架构的通信路径。 RDFE(RedDog 前端)是公开的 API,它是管理门户的前端,也是 Visual Studio、Azure MMC 等经典部署模型 API 的前端。 来自用户的所有请求都会通过 RDFE。 FFE(结构前端)是将请求从 RDFE 转换为结构命令的层。 来自 RDFE 的所有请求都会通过 FFE 抵达结构控制器。

B. 结构控制器负责维护和监视数据中心内的所有资源。 它通过结构主机代理与结构操作系统通信,发送诸如来宾操作系统版本、服务包、服务配置和服务状态等信息。

C. 主机代理程序运行在主机操作系统上,负责设置来宾操作系统。 它还处理与来宾代理 (WindowsAzureGuestAgent) 的通信,以将角色更新到目标状态,并与来宾代理进行心跳检查。 如果主机代理在10分钟内没有收到心跳响应,它将重启来宾操作系统。

C2. WaAppAgent 负责安装、配置和更新 WindowsAzureGuestAgent.exe。

D。 WindowsAzureGuestAgent 负责以下任务:

  • 配置来宾 OS,包括防火墙、ACL、LocalStorage 资源、服务包和配置,以及证书。
  • 为运行角色的用户帐户设置 SID。
  • 向结构传达角色状态。
  • 启动 WaHostBootstrapper 并进行监控,以确保角色达到目标状态。

E. WaHostBootstrapper 负责:

  • 读取角色配置,并启动所有相应的任务与进程来配置和运行角色。
  • 监视其所有子进程。
  • 在角色主机进程上引发 StatusCheck 事件。

F. 如果角色配置为完整的 IIS Web 角色,则 IISConfigurator 会运行。 它负责:

  • 启动标准的 IIS 服务
  • 在 Web 配置中配置重写模块
  • 在服务模型中为配置的角色设置应用程序池 (AppPool)
  • 将 IIS 日志记录设置为指向 DiagnosticStore LocalStorage 文件夹
  • 配置权限和 ACL
  • 网站驻留在 %roleroot%:\sitesroot\0 中,AppPool 指向此位置以运行 IIS。

G. 角色模型定义启动任务,WaHostBootstrapper 启动这些任务。 启动任务可配置为以异步方式在后台运行,主机启动程序将启动启动任务,然后继续启动其他启动任务。 启动任务还可以配置为以简单(默认)模式运行。 在简单模式下,主机启动加载程序将等待启动任务完成运行,并返回成功退出代码 (0),然后继续执行下一个启动任务。

H. 这些任务是 SDK 的一部分,在角色的服务定义 (.csdef) 中定义为插件。 展开到启动任务,DiagnosticsAgentRemoteAccessAgent 的独特之处在于它们各自定义两个启动任务:一个常规启动任务,一个带有 /blockStartup 参数的启动任务。 正常的启动任务定义为后台启动任务,当角色本身正在运行时,该启动任务可在后台运行。 /blockStartup 启动任务定义为简单启动任务,WaHostBootstrapper 会先等待它退出,然后才继续。 /blockStartup 任务等待常规任务完成初始化,然后退出,并允许主机启动程序继续。 完成此进程是为了可以在角色进程启动之前配置诊断和 RDP 访问,这通过 /blockStartup 任务完成。 此过程还允许诊断和 RDP 访问在主机启动加载程序完成启动任务后继续运行,这是通过正常任务完成的。

一。 WaWorkerHost 是常规工作角色的标准主机进程。 此主机进程托管角色的所有 DLL 以及入口点代码,例如 OnStart 和 Run。

J. WaIISHost 是用于执行 Web 角色入口点代码的完整 IIS 主机进程。 此进程加载找到的第一个 DLL,该 DLL 使用 RoleEntryPoint 类并从此类执行代码(OnStart、Run、OnStop)。 在 RoleEntryPoint 类中创建的任何 RoleEnvironment 事件(例如 StatusCheck 和 Changed)将在此进程中触发。

K. W3WP 是在角色配置为使用完整 IIS 时使用的标准 IIS 工作进程。 此进程运行从 IISConfigurator 配置的 AppPool。 此处创建的任何 RoleEnvironment 事件(例如 StatusCheck 和 Changed)都会在这个进程中被引发。 如果你在这两个进程中都订阅了事件,RoleEnvironment 事件就会在两个位置(WaIISHost 和 w3wp.exe)被引发。

工作流过程

  1. 用户发出请求(例如上传“.cspkg”和“.cscfg”文件),告知要停止某个资源或做出配置更改,等等。 可以通过 Azure 门户或使用经典部署模型 API 的工具(例如 Visual Studio 发布功能)发出请求。 此请求将转到 RDFE,以执行所有订阅相关的工作,然后将请求传达给 FFE。 剩余的工作流步骤是部署并启动新包。
  2. FFE 查找正确的机器资源池(根据客户的输入,例如亲和力组或地理位置,以及架构提供的输入,例如机器可用性),并与该机器资源池中的主架构控制器通信。
  3. 面料控制器查找具有可用 CPU 核心的主机(或启动新主机)。 服务包和配置将复制到主机,结构控制器与主机 OS 上的主机代理通信,以部署包(配置 DIP、端口、来宾 OS,等等)。
  4. 主机代理启动来宾 OS 并与来宾代理 (WindowsAzureGuestAgent) 通信。 主机将心跳信号发送到来宾,以确保角色朝着其目标状态努力。
  5. WindowsAzureGuestAgent 设置来宾 OS(防火墙、ACL、LocalStorage 等),将新的 XML 配置文件复制到 c:\Config,然后启动 WaHostBootstrapper 进程。
  6. 对于完整的 IIS Web 角色,WaHostBootstrapper 启动 IISConfigurator,并指示其从 IIS 中删除所有当前存在的此 Web 角色的应用程序池。
  7. WaHostBootstrapper 从 E:\RoleModel.xml 读取启动任务,并开始执行启动任务。 WaHostBootstrapper 将等到所有简单启动任务都完成并返回“成功”消息。
  8. 对于完整 IIS web 角色,WaHostBootstrapper 会指示 IISConfigurator 配置 Internet 信息服务应用程序池 (IIS AppPool),并将站点指向 E:\Sitesroot\<index>,其中 <index> 是一个指向为该服务定义的 <Sites> 元素数量的零起始索引。
  9. WaHostBootstrapper 将根据角色类型启动主机进程:
    1. Worker Role:WaWorkerHost.exe 已启动。 WaHostBootstrapper 执行 OnStart() 方法。 当它返回后,WaHostBootstrapper 开始执行 Run() 方法,同时将角色标记为“就绪”,并将其放入负载均衡器的轮换中(如果定义了输入端点)。 然后,WaHostBootstrapper 进入检查角色状态的循环。
    2. 完整 IIS Web 角色:aIISHost 已启动。 WaHostBootstrapper 执行 OnStart() 方法。 返回后,它开始执行 Run() 方法,同时将角色标记为就绪,并将其放入负载均衡器的轮转中。 然后,WaHostBootstrapper 进入检查角色状态的循环。
  10. 对完整 IIS Web 角色的传入 Web 请求会触发 IIS 以启动 W3WP 进程并处理该请求,就像在本地 IIS 环境中一样。

日志文件位置

WindowsAzureGuestAgent

  • C:\Logs\AppAgentRuntime.Log。
    此日志包含对服务所做的更改,包括启动、停止和新建配置。 如果服务未更改,你可能会在此日志文件中看到较大的时间间隔。
  • C:\Logs\WaAppagent.Log。
    此日志包含状态更新和心跳信号通知,每隔 2-3 秒更新一次。 此日志包含实例状态的历史视图,并且会告知你实例何时未处于就绪状态。

WaHostBootstrapper

C:\Resources\Directory\<deploymentID>.<role>.DiagnosticStore\WaHostBootstrapper.log

WaIISHost

C:\Resources\Directory\<deploymentID>.<role>\WaIISHost.log

IISConfigurator

C:\Resources\Directory\<deploymentID>.<role>\IISConfigurator.log

IIS 日志

C:\Resources\Directory\<guid>.<role>.DiagnosticStore\LogFiles\W3SVC1

Windows 事件日志

D:\Windows\System32\Winevt\Logs