练习 - 练习流程挖掘

已完成

在本练习中,您使用流程挖掘的强大功能深入探究组织的应付帐款退款流程、发现见解,并确定效率低下问题。

先决条件

在开始本练习之前,请确保完成模块 02。

探索流程图

若要探索流程图,请按照以下步骤操作:

  1. 启动 Power Automate Process Mining 桌面应用程序,然后打开您在模块 02 中创建的流程。

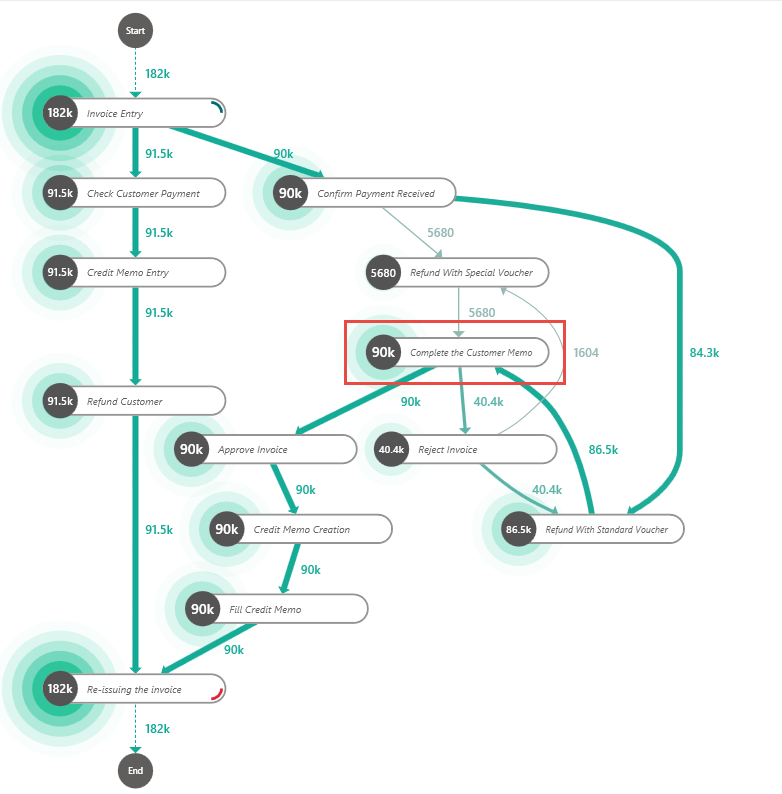
    查看流程图时,您会发现发票输入重新开具发票活动的案例数最多,这是正常的,因为它们是流程的起点和终点。 案例数仅次于上述两项的活动是完成客户备忘录

  2. 自定义面板上,选择性能按钮(秒表图标)。

  3. 指标下拉菜单中选择总持续时间。 选择此项后,将显示基于时间的流程图。

    完成客户备忘录活动花费的总时间最长,为 2.94 周

  4. 自定义面板上,从指标下拉菜单中选择平均持续时间

    完成客户备忘录活动的平均持续时间排在第三位,为 4.38 小时。 但是,使用特殊凭证退款活动的平均持续时间为 14.98 小时,比时间第二长的活动多了 10 多个小时。

  5. 自定义面板中选择财务按钮。 从财务属性下拉菜单中选择 InvoiceValue,然后从指标下拉菜单中选择总计

    在整个流程内的总计 182,000 美元中,大约有 50%(90,000 美元)用在了完成客户备忘录活动中。

探索“完成客户备忘录”

在探索了前面步骤中的详细信息后,您决定深入研究完成客户备忘录 (CCM) 活动。 此活动有几个显著特征,使其成为进一步调查的理想候选者。 包括案例数量多、总持续时间最长、平均持续时间相对较长,以及涉及该流程中约 50% 的总发票价值。

您使用流程比较功能来比较包含 CCM 活动的路径与不包含该活动的路径。 为此,您需要进行筛选,以创建包含和不包含 CCM 的路径。

  1. 在屏幕左下角,选择筛选器按钮。

  2. 从视图的左上角选择 + 添加筛选器,然后从下拉菜单中选择属性

  3. 筛选器结果下拉菜单中选择不包括,选择完成客户备忘录活动,然后选择应用

    应显示一个流程图,如以下屏幕所示。 此流程图仅包括不包含 CCM 活动的路径。

  4. 在命令栏中,选择保存按钮旁边的下拉菜单,然后选择另存为

  5. 视图名称字段中,输入不包含 CCM,然后选择保存

  6. 在屏幕左下角,再次选择筛选器按钮。

  7. 从左侧选择属性,将筛选器结果更改为包括,选择完成客户备忘录活动,然后选择应用

  8. 在命令栏中,选择保存按钮旁边的下拉菜单,然后选择另存为

  9. 视图名称字段中,输入包含 CCM,然后选择保存

此流程图适用于包含 CCM 活动的案例。

接下来,比较您创建的两个新视图。

  1. 从左侧导航中选择流程比较功能。

  2. 选择添加层。 从视图下拉菜单中,选择不包含 CCM,然后选择添加层

  3. 保存下拉菜单中选择另存为,然后将视图保存为比较 CCM

查看用于比较包含完成客户备忘录活动和不包含该活动的案例的流程图。

绿色节点是包含和不包含 CCM 的案例所共有的活动。 例如,发票输入活动既可以发生在包含完成客户备忘录活动的案例中,也可以发生在不包含该活动的案例中。

红色节点是特定于不包含 CCM 活动的案例的活动。 例如,包含完成客户备忘录的案例没有检查客户付款这项活动。

蓝色节点表示特定于包含 CCM 活动的案例的活动。 例如,不包含 CCM 的案例没有确认收到付款

您可以按如下方式计算特定活动节点的数量:从包含该活动和 CCM 活动的案例数中减去包含该活动但不包含 CCM 的案例数,例如:

  • 发票输入:65 - 68 = -3

  • 检查客户付款:0 - 68 = -68

  • 确认收到付款:65 - 0 = 65

通过对流程图的观察,您会发现包含 完成客户备忘录的案例比不包含完成客户备忘录的案例复杂得多。 根据蓝色网络的复杂程度可以辨别这个因素。 因此,您需要进一步进行调查,确定 CCM 是否造成了这种复杂性。

  1. 选择完成客户备忘录节点。

  2. 比较详细信息窗格上,滚动到返工部分。 返工计数 (%) 指标显示 CCM 造成了 42.48% 的返工,这意味着有 42.48% 的涉及完成客户备忘录的案例必须重做。

  3. 若要联系主要负责该流程步骤的员工,请滚动到窗格底部,然后从主要属性下拉菜单中,选择资源