MB 数据连接

概要

Windows 中的手机网络体系结构

OS 中手机堆栈的主要组件是 WWAN 服务(WwanSvc), 用于控制和设置所有数据连接、状态和事件。 它与几个客户端驱动程序交互,以跨 OS 启用活动。

WWAN 服务外部交互与组件的关系图。

上图中的首字母缩略词:

  • COSA: 国家和运营商设置资产
  • CSP: 配置服务提供程序
  • GP 编辑器: 组策略编辑器
  • MDM: 移动设备管理
  • MBBCx: 移动宽带 WDF 类扩展
  • MO: 移动运营商
  • MV: 多变量框架(将 SIM 与 COSA 数据库中的相应数据相关联)
  • NDISUIO: NDIS 用户模式 输入/输出
  • NQM: 网络安静模式
  • OEM: 原始设备制造商
  • OMA-DM: 开放移动联盟 - 设备管理
  • OMA-CP: 开放移动联盟 - 客户端预配
  • 服务控制管理器: 服务控制管理器
  • WCM: Windows 连接管理器
  • WMI: Windows Management Instrumentation
  • WNF: Windows 通知设施
  • wwanprot DIM: WWAN 协议驱动程序接口模型
  • wwansvc: WWAN 服务

有关各个组件的详细信息,请参阅 手机网络体系结构

基本数据连接中涉及的组件的常规块图

主状态机驻留在默认上下文控制器及其关联的上下文生命周期对象中。

WWAN 服务组件(如默认上下文控制器)之间的内部交互关系图。

默认上下文控制器与其直接邻居之间的交互

说明默认上下文控制器与相邻组件之间的交互的关系图。

默认上下文控制器

默认上下文控制器控制 Internet 数据连接。 它管理手机网络数据连接基于自动连接或手动连接,无论使用还是不使用配置文件。

默认上下文控制器执行以下任务:

  • 对蜂窝网络连接执行自动连接、退避和自动重试

  • 每个主/物理接口都有一个默认上下文控制器实例,其中每个实例:

    • 从各种源接收和保留相关策略设置
    • 接收并保留相关的状态信息(SIM 状态、正则状态、数据包服务状态、iWLAN 状态、ICCID/IMSI 等)
  • MBB 配置文件评估

    • 评估 MBB 配置文件是否适用于当前策略设置和蜂窝网络状态
  • 在 Vibranium 发行版或更早版本中:

    • 跟踪相关 MBB 配置文件的添加/删除/更新,并保留其列表
    • 选择用于激活的配置文件(优先级环、以前的配置文件、自动连接订单、LKG 配置文件、购买配置文件、预配的上下文配置文件等)
  • 在 Manganese 发行版中:

    • 配置文件管理员负责激活过程中的配置文件选择
  • 回退间隔计算和计时器

  • 处理手机网络 Internet 手动连接请求(配置文件或无配置文件模式)

  • 使用 CWwanContextLifeCycle 类的实例激活与 MBB 配置文件的连接

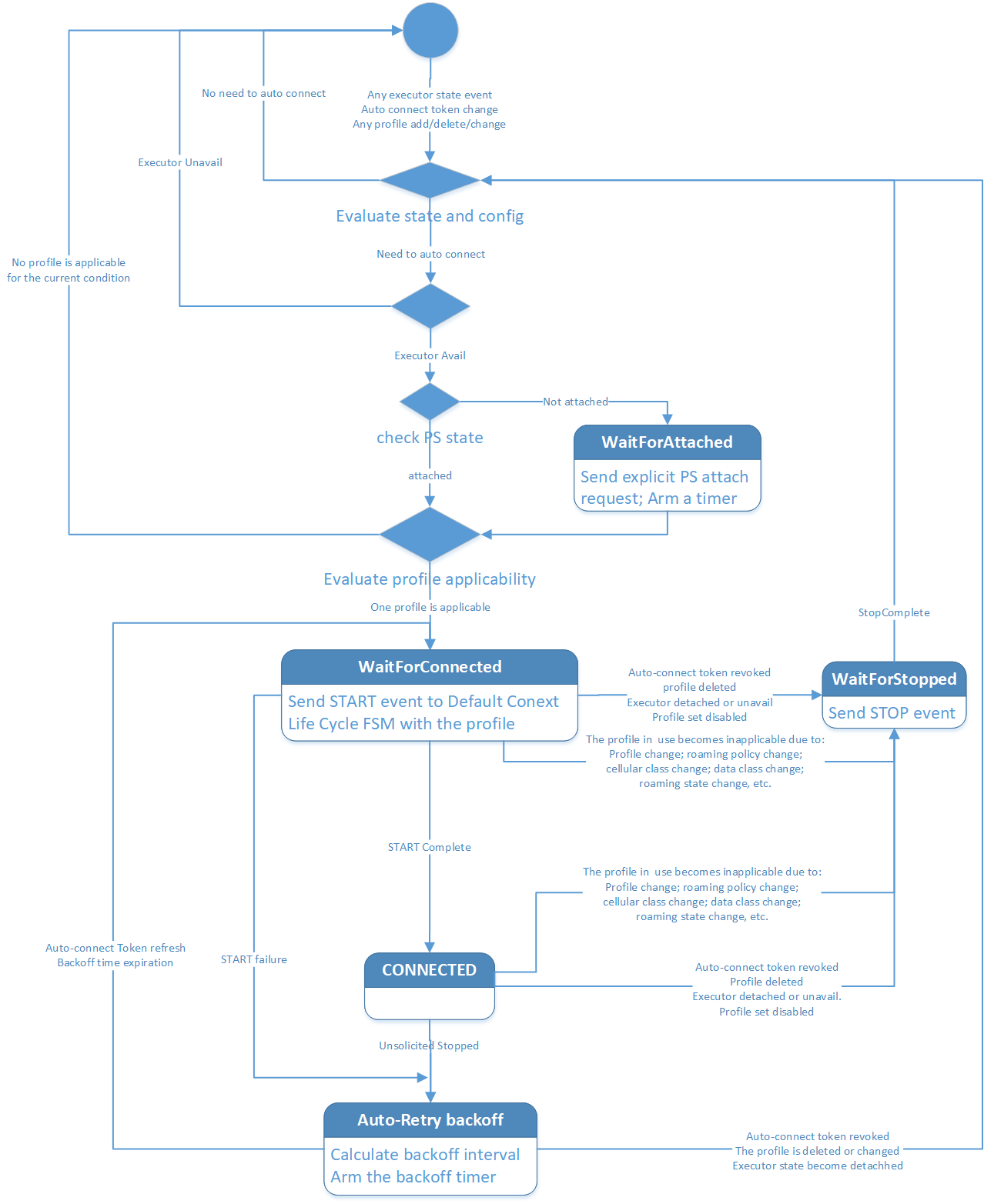
默认上下文控制器使用有限的状态机来管理其任务。

默认上下文控制器的有限状态机转换

显示默认上下文控制器中有限状态机状态转换的图示。

自动连接

自动连接所需满足的策略设置

策略设置 配置来源 配置单元
启用的互联网 从手机的用户界面获取用户信息 每个系统
最高连接类别 通过用户界面 (UI) 从管理员/用户/操作员/设备访问 每个接口
客户端禁用自动连接 通过桌面UI从用户传递 每个接口
OperatorServiceEnablement 通过 OTA 从 MO 下载 每个接口
GPolicyDisableAutoConnect 组策略通过注册表实现 每个系统
mdmDataEnablementPolicy 来自 MDM,通过 WNF 通知(OnEnforced/OffEnforced/NoPolicy) 每个系统
mdmRoamingPolicy 来自 MDM,通过 WNF 收到通知(DisabledEnforced/EnabledEnforced/NoPolicy) 每个系统

需要注意自动连接的国家

国家 价值
系统电源状态 S0/S3/S4/D0/D3/D4
设备电源状态 D0/D3/D4
就绪状态 初始化/ICCID
IMSI 影响由 IMSI 条件化的配置文件的适用性
IWLAN 状态 影响仅 IWLAN/OK 配置文件的适用性
注册状态 主页/漫游/合作伙伴
供应商 ID 可以取消退让并触发立即重试
数据包服务状态 分离/连接
当前数据类 可能会触发 highestConnCategory 策略并影响条件配置文件的数据类适用性。
RnR 状态 正在进行中的 RnR

MB 配置文件在自动连接中的适用性

  • SimIccID:必须与接口上当前 SIM 的 ICCID 匹配(AnyICCID 除外)
  • IsAdditionalPdpContextProfile:必须为 false(购买配置文件除外)
  • ConnectionMode:自动或自动回家
  • ProfileCreationType:在或低于最高连接类别(管理员/用户/操作员/设备)
  • CellularClass (v4): 3GPP/3GPP2
  • RATApplicability (v4):LTE_eHRPD/3GPP_LEGACY
  • RoamApplicability (v4):NonPartnerOnly/PartnerOnly/HomeOnly/HomeAndPartner/PartnerAndNonpartner/AllRoaming;iWLAN 配置文件和 iWLAN 可用除外
  • IMSI (v4):如果存在,则必须与当前的 IMSI 匹配。 对于多应用 SIM卡
  • AdminEnable (v4):未在管理上禁用
  • AdminRoamControl (v4):除 iWLAN 配置文件和 iWLAN 可用情况外,没有被管理地进行漫游控制。

在 VB 中选择 MBB 配置文件以实现自动连接

  • 优先级环:
    • 基于 ProfileCreationType:AdminProvisioned、UserProvisioned、OperatorProvisioned 和 DeviceProvisioned。
    • 较高优先级通道中的适用配置文件排除低优先级通道中的所有配置文件。
  • 调制解调器预配配置文件:
    • 基于预配的上下文。
    • 具有与 DeviceProvisioned 配置文件相同的环形,其中包含细微的详细信息。
  • 购买用户档案很特别。
  • 一轮自动连接和重试尝试:
    • 将尝试具有任何适用配置文件的最高优先级圈中的所有适用配置文件,以及所有适用的购买配置文件。
    • 一轮中的每个配置文件最多都有一次机会。
    • 如果成功与配置文件连接并获得有效 IP,循环将停止,并将该配置文件指定为最后的已知良好(LKG)配置文件。

VB 中一轮尝试中的配置文件顺序

如果在一轮尝试中包含多个 MBB 配置文件,则顺序为:

  • LKG 配置文件(如果存在且为非购买配置文件)。
  • 非购买调制解调器预配配置文件。 如果有多个配置文件,则未指定这些配置文件的顺序。
  • 所有具有显式 AutoConnectOrder 的非购买配置文件,按 AutoConnectOrder 值从小到大排序。 如果 AutoConnectOrder 有多个配置文件,则未指定这些配置文件的顺序。
  • 所有没有明确 AutoConnectOrder 的非购买用户配置文件。 如果有多个配置文件,则这些配置文件的排列顺序是不确定的。
  • 所有购买配置文件。 如果有多个配置文件,则未指定这些配置文件的顺序。

指数退避

  • 在尝试激活所有适用的 MBB 配置文件失败后,在进行下一轮重试前请暂停一段时间。
  • 在随机访问介质中常用的技术,以避免在碰撞后再次碰撞。
  • 在一轮尝试中,所有配置文件都无法连接后,就会发生退避。
  • 在同一轮中,两个配置之间的重试没有间隔时间。
  • 基本指数退避算法:初始退避 3 秒,指数因子 3,上限为 24 小时。 例如:3、9、27、81、....
  • 用于慢速重试的特殊网络原因代码(初始回退 300 秒):
    • WWAN_ERR_3GPP_SO_NOT_SUBSCRIBED,// 33
    • WWAN_ERR_3GPP_AUTH_FAILURE,// 29 3GPP认证失败错误
    • WWAN_ERR_3GPP_INSUFFICIENT_RESOURCES,// 26
    • WWAN_ERR_3GPP_UNKNOWN_PDP_ADDRESS_TYPE,// 28
    • WWAN_ERR_3GPP_ACTIVATION_REJECT/
  • OEM 可以自定义初始退让。 每个代码可以有以下三种分类之一:
    • 正常节奏:与基本情况相同(3 秒)
    • 慢速:300 秒
    • 冰川速度:24小时(几乎没有重试)

回退取消或回退计时器过期

  • 可以在以下情况下立即取消回退,然后立即开始重试:

    • WCM 的自动连接提示
    • 自动连接 MBB 配置文件已添加或更新
    • 设备漫游到其他移动运营商
    • 最高连接类别策略已更改
  • 如果手动连接请求在退避期间出现,则会取消退避,并启动手动连接过程。

  • 退避将被取消,并且在这些情况下不会发生自动连接。

    • 已删除 SIM 卡。
    • 手机网络状态不再可用于连接(例如在取消注册或分离期间)。
    • 自动连接令牌已吊销。
    • 手机网络数据已禁用。
    • 其他策略设置已更改,以便无法再进行自动连接。
    • 后续事件可能会在取消退避且尚未发生自动连接的情况下重新触发自动连接。
  • 当退避计时器自然过期时,重试将启动,并执行与初始自动连接相同的操作。

手动连接

  • 通过 wwansvc RPC API 从外部启动数据连接:

    • 在手机网络设置 UI 或网络浮出控件中,用户取消选中“让 Windows 保持此连接”框,然后单击“连接”按钮。
    • 从 Windows 8 开始,WCM 也可能启动数据连接。
    • 仅当自动连接未进行(空闲或退关)时,才允许手动连接。
  • 连接请求可以带有或不带有特定的 MBB 配置文件发出。 自 RS2 开始的蜂窝网络 UX:

    • 如果提供了特定的 MBB 配置文件,则仅使用该 MBB 配置文件进行连接。
    • 如果未提供特定的 MBB 配置文件,则默认上下文控制器会选取 MBB 配置文件并逐个尝试它们,直到使用 MBB 配置文件成功激活连接,或者所有这些配置文件都无法连接。
  • 受与自动连接类似的策略设置集的约束。

  • 受到与自动连接类似的蜂窝网络状态信息和限制条件的约束。

  • MBB 配置文件适用性受到与自动连接类似的规则集,但有一个值得注意的例外:

    • 具有手动连接模式的 MBB 配置文件适用于手动连接。
  • MBB 配置文件的选择和顺序与自动连接相同。

  • 如果未提供任何特定的 MBB 配置文件,并且一轮中的 MBB 配置文件都无法成功连接,则手动连接请求会失败。 没有退让和重试。

  • 如果提供了特定的 MBB 配置文件,并且 MBB 配置文件无法成功连接,那么手动连接请求将被视为失败。 没有退让和重试。

  • 如果成功连接的手动连接在以后未经请求地断开连接,则会报告状态,但没有回退,也没有重试。

MB 数据连接流

OID_WWAN_CONNECT 用于启动与调制解调器的连接。 下面是描述与调制解调器的数据连接的流。

成功激活

说明数据连接中成功 PDP 上下文激活过程的流程图。

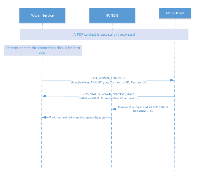
成功停用

说明数据连接中成功 PDP 上下文停用过程的流程图。

手动连接

说明数据连接中手动连接过程的流程图。

Hardware Lab Kit (HLK) 测试

将测试计算机与 ATT SIM 连接到 HLK 服务器。

请参阅 安装 HLK 的步骤

在 HLK Studio 中,连接到设备蜂窝调制解调器驱动程序并运行测试:Win6_4.MB.GSM.Data.TestConnect

或者,通过 netshnetsh-mbn-test-installation 运行 TestConnect HLK 测试列表。

netsh mbn test feature=connectivity param="AccessString=internet"

显示 HLK 测试结果的文件应在运行“netsh mbn test”命令的目录中生成。

手动测试

重新启动后,手机网络自动连接

  1. 关闭 Wi-Fi 后,验证是否有活动的蜂窝网络连接。 Systray 应显示手机网络连接栏,Internet 浏览应正常工作。
  2. 重新启动 DUT。 重新启动后,请验证是否存在活动的手机网络连接。 Systray 应显示手机网络连接栏。

使用新的 SIM 卡用手机流量浏览互联网

  1. 请插入具有激活数据计划的 SIM 卡。 如果设备已有 SIM 卡,请取出 SIM 卡,然后插入来自另一家运营商的 SIM 卡。
  2. 关闭 Wi-Fi 后,验证活动的蜂窝网络连接。 从屏幕顶部向下轻扫以显示快速操作中心,Systray 应显示蜂窝网络连接栏和数据图标。

手动连接蜂窝网络

  1. 在拔下以太网并切换 Wi-Fi 为关闭后,取消选中蜂窝网络设置中的“让 Windows 管理此连接”。
  2. 重新启动 DUT。
  3. 启动后,打开“手机网络”设置,然后单击“连接到手机网络”。 手机网络应连接,Internet 浏览应正常工作。

从休眠状态唤醒(S4)后,手机网络自动连接

  1. 确保在手机网络设置中选中“让 Windows 管理此连接”。
  2. 将 DUT 放入 S4。
  3. 唤醒 DUT 并验证它是否会自动建立手机网络连接。 用户应能够浏览 Internet。

从休眠状态唤醒(S4)后,手动连接手机网络

  1. 在断开以太网连接并关闭 Wi-Fi 后,在蜂窝网络设置中取消选中“让 Windows 管理此连接”。
  2. 在管理员 CMD 提示符中运行以下命令:关闭 -h
  3. 计算机将休眠。 超过 30 秒后,按计算机的电源按钮从休眠状态唤醒。 重新登录,打开“手机网络”设置,然后单击“连接到手机网络”。 手机网络应该能够连接,用户应该能够浏览 Internet。

从屏幕睡眠唤醒后,手机网络自动连接

  1. 将以太网拔出并切换 Wi-Fi 后,请验证蜂窝网络连接是否激活。
  2. (可选)允许屏幕进入睡眠状态。 可以在“设置 - 系统 ->> 电源和睡眠”下将屏幕睡眠设置为 1 分钟。 不应将设置设置为“Never”。
  3. 使用鼠标或键盘唤醒屏幕并重新登录。 蜂窝网络应保持连接状态,用户应能够浏览因特网(也可以通过 VAIL/WCOS 的容器进行浏览)。

MB 数据连接故障排除指南

  1. 可以使用以下说明收集和解码 日志:MB 收集日志
  2. TextAnalysisTool 中打开 .txt 文件
  3. 加载 基本连接筛选器

以下是断开连接成功的示例日志:

TraceLog	Microsoft-Windows-WWAN-SVC-EVENTS	24:09.5	"FunctionCall: 	CWwanManager::EnumerateInterfaces Message: 	Number of interfaces returned: 1"
TraceLog	Microsoft-Windows-WWAN-SVC-EVENTS	24:09.5	"FunctionCall: 	CWwanDataExecutor::WwanDisconnect InterfaceGuid: 	{f1a7855c-27f0-433d-9bcd-55e1068c4f41} Message: 	connectionID 0x0"
TraceLog	Microsoft-Windows-WWAN-SVC-EVENTS	24:09.5	"FunctionCall: 	CWwanDefaultContextController::WwanDisconnect Message: 	Disconnect (connectionId:85) Invoked"
TraceLog	Microsoft-Windows-WWAN-SVC-EVENTS	24:09.5	"FunctionCall: 	CWwanDefaultContextController::fsmEventHandler InterfaceGuid: 	{f1a7855c-27f0-433d-9bcd-55e1068c4f41} Message: 	""entry with state: 4, event: 15 (EXEC 0)"""
TraceLog	Microsoft-Windows-WWAN-SVC-EVENTS	24:09.5	"FunctionCall: 	CWwanDefaultContextController::fsmEventHandler_Connected Message: 	manual disconnecting" 
TraceLog	Microsoft-Windows-WWAN-SVC-EVENTS	24:09.5	"FunctionCall: 	WwanNhTraceMsmNotification InterfaceGuid: 	{f1a7855c-27f0-433d-9bcd-55e1068c4f41} Message: 	""[NH] Dispatch WwanNotificationSourceMsm\WwanMsmEventTypeConnectionIStreamUpdated ConnectionIStream[Intf={F1A7855C-27F0-433D-9BCD-55E1068C4F41} Prfl[Name= Guid= Conn=] State[Ready=1 Register=3 Activation=4] contextState NwError = 0x0, apiInfoResult = 0x0]"""
TraceLog	Microsoft-Windows-WWAN-SVC-EVENTS	24:09.5	"FunctionCall: 	CWwanContextLifeCycle::fsmEventHandler Message: 	entry with state 4 Event 1"
TraceLog	Microsoft-Windows-WWAN-SVC-EVENTS	24:09.5	"FunctionCall: 	CWwanContextLifeCycle::CleanUpFull Message: 	Starting to Cleanup the Context LifeCyle"
TraceLog	Microsoft-Windows-WWAN-SVC-EVENTS	24:09.5	"FunctionCall: 	CWwanContextLifeCycle::SetProfileIndex InterfaceGuid: 	{f1a7855c-27f0-433d-9bcd-55e1068c4f41} Message: 	""set profile index, profile index 20000006"""
TraceLog	Microsoft-Windows-WWAN-SVC-EVENTS	24:09.5	"	InterfaceGuid={f1a7855c-27f0-433d-9bcd-55e1068c4f41},RequestId=0x8C,,cbPayload=131614,Payload=0x1C000000060000200118C01E340300000A000000C8000000983A0000,ErrorCode=The operation completed successfully."
TraceLog	Microsoft-Windows-WWAN-SVC-EVENTS	24:09.5	"FunctionCall: 	WwanTxSendReq Message: 	OID (Code: 23 Type: 0) sent and completed"
TraceLog	Microsoft-Windows-WWAN-SVC-EVENTS	24:09.5	"FunctionCall: 	wwanTxmAoAcRefHandler InterfaceGuid: 	{f1a7855c-27f0-433d-9bcd-55e1068c4f41} Message: 	Acquiring AoAc Ref for Parent Interface before sending a TX [0x8d]"
TraceLog	Microsoft-Windows-wmbclass	24:09.5	"Instance: 	1 request: 	0xFFFFCD067126BF00 OID: 	0xE01010C OID name: 	OID_WWAN_CONNECT RequestId: 	0x8D RequestHandle: 	0x0 Type: 	1 InformationLength: 	1260"
TraceLog	Microsoft-Windows-wmbclass	24:09.5	"Instance: 	1 Request: 	0xFFFFCD067126BF00 Status: 	The operation that was requested is pending completion." TraceLog	Microsoft-Windows-wmbclass	24:09.5	"CallerRequestId: 	0x8D DriverRequestId: 	0 ServiceId: 	{00000274-cc33-a289-bbbc-4f8bb6b0133e} CommandName: 	???¦????BASIC_CONNECT CommandId: 	12 InBufferSize: 	116 Payload: 	0x00000000000000003C0000001A000000580000000A00000064000000100000000000000000000000000000007E5E2A7E4E6F7272736B656E7E5E2A7E6D006900630072006F0073006F00660074002E0063006F006D000000610064006D0069006E000000700061007300730077006F0072006400" 
TraceLog	Microsoft-Windows-wmbclass	24:09.5	"Instance: 	1MessageType: 	0x3 MessageLength: 	164 MessageTransactionId: 	54TotalFragments: 	1CurrentFragment: 	0 ServiceId: 	{33cc89a2-bbbc-4f8b-b6b0-133ec2aae6df} CID: 	12 CommandType: 	1 InfoLength: 	116"
TraceLog	Microsoft-Windows-wmbclass	24:09.5	"CallerRequestId: 	0x8D DriverRequestId: 	0 ServiceId: 	{00000274-cc33-a289-bbbc-4f8bb6b0133e} CommandName: 	???¦????BASIC_CONNECT CommandId: 	12 InBufferSize: 	116 Payload: 	0x00000000000000003C0000001A000000580000000A00000064000000100000000000000000000000000000007E5E2A7E4E6F7272736B656E7E5E2A7E6D006900630072006F0073006F00660074002E0063006F006D000000610064006D0069006E000000700061007300730077006F0072006400 NdisStatus: 	STATUS_SUCCESS"
TraceLog	Microsoft-Windows-wmbclass	24:09.5	"Instance: 	1 Request: 	0xFFFFCD067126BF00 OID: 	0xE01010C OID name: 	OID_WWAN_CONNECT RequestId: 	0x8D RequestHandle: 	0x0 Type: 	1 BytesUsed: 	1260 BytesNeeded: 	0 Status: 	The request will be completed later by NDIS status indication."
TraceLog	Microsoft-Windows-WWAN-SVC-EVENTS	24:09.5	"FunctionCall: 	WwanTxSendReq Message: 	OID (Code: 12 Type: 0 timeoutInSec: 199) sent to dim and pending solicited notif"
TraceLog	Microsoft-Windows-WWAN-SVC-EVENTS	24:09.5	"FunctionCall: 	WwanTimerWrapper::StartTimer Message: 	Timer (ID = 0) Start Completed"
TraceLog	Microsoft-Windows-WWAN-SVC-EVENTS	24:09.5	"FunctionCall: 	WwanTxmEvaluateArmTimer InterfaceGuid: 	{f1a7855c-27f0-433d-9bcd-55e1068c4f41} Message: 	""TXM timer armed for 199 seconds expire 0x4e42f9, TxmHandle=(0x2)"""
TraceLog	Microsoft-Windows-WWAN-SVC-EVENTS	24:09.5	"FunctionCall: 	_sendReq Message: 	ASYNC OID (pTx->handle: 000000000000008D Code: 12) sent (time 0x4b39a1)"
TraceLog	Microsoft-Windows-WWAN-SVC-EVENTS	24:09.5	"FunctionCall: 	CWwanContextLifeCycle::SendMbbConnectReq InterfaceGuid: 	{f1a7855c-27f0-433d-9bcd-55e1068c4f41} Message: 	OID_WWAN_CONNECT (Deactivate): ReqHandle 0x8d ReqID 0x60 ConnID 0x55 APN [microsoft.com] IPType (sent 0 confg 0) Auth 0 PwdP 1 MediaPref 1 PrefSrc 4"
TraceLog	Microsoft-Windows-WWAN-SVC-EVENTS	24:09.5	"FunctionCall: 	CWwanContextLifeCycle::StartTimer Message: 	Timer Start Completed"
TraceLog	Microsoft-Windows-WWAN-SVC-EVENTS	24:09.5	"FunctionCall: 	CWwanContextLifeCycle::CleanUpFull Message: 	Completed Cleanup of the Context LifeCyle" 
TraceLog	Microsoft-Windows-WWAN-SVC-EVENTS	24:09.5	"FunctionCall: 	CWwanContextLifeCycle::fsmEventHandler Message: 	exit with state 6"
TraceLog	Microsoft-Windows-WWAN-SVC-EVENTS	24:09.5	"FunctionCall: 	CWwanDefaultContextController::fsmEventHandler InterfaceGuid: 	{f1a7855c-27f0-433d-9bcd-55e1068c4f41} Message: 	exit with state 5 (EXEC 0)" 
TraceLog	Microsoft-Windows-WWAN-SVC-EVENTS	24:09.5	"FunctionCall: 	CWwanResetRecovery::fsmEventHandler InterfaceGuid: 	{f1a7855c-27f0-433d-9bcd-55e1068c4f41} Message: 	"" entry with state: 3, event: 0"""
TraceLog	Microsoft-Windows-WWAN-SVC-EVENTS	24:09.5	"FunctionCall: 	CWwanResetRecovery::fsmEventHandler InterfaceGuid: 	{f1a7855c-27f0-433d-9bcd-55e1068c4f41} Message: 	"" exit with state: 1, event: 0, RnR stage: 0 Potent RnR: 0"""
TraceLog	Microsoft-Windows-WWAN-SVC-EVENTS	24:09.5	"InterfaceGuid: 	{f1a7855c-27f0-433d-9bcd-55e1068c4f41}"
TraceLog	Microsoft-Windows-WWAN-SVC-EVENTS	24:09.5	"FunctionCall: 	WwanNhTraceMsmNotification InterfaceGuid: 	{f1a7855c-27f0-433d-9bcd-55e1068c4f41} Message: 	[NH] Dispatch WwanNotificationSourceMsm\WwanMsmEventTypeIStreamChanged (RegistrationState: 3)"
TraceLog	Microsoft-Windows-WWAN-SVC-EVENTS	24:09.5	"FunctionCall: 	CWwanDataExecutor::GetConnectionInfo InterfaceGuid: 	{f1a7855c-27f0-433d-9bcd-55e1068c4f41} Message: 	isPhysi 1 PS 2 isIWLANAvail 0 isConnected 0"
TraceLog	Microsoft-Windows-WWAN-SVC-EVENTS	24:09.5	"interfaceGuid: 	{f1a7855c-27f0-433d-9bcd-55e1068c4f41}"
TraceLog	Microsoft-Windows-WWAN-SVC-EVENTS	24:09.5	"mbnInterface: 	{F1A7855C-27F0-433D-9BCD-55E1068C4F41} info: 	12301"
TraceLog	Microsoft-Windows-WWAN-SVC-EVENTS	24:09.5	"mbnInterface: 	{F1A7855C-27F0-433D-9BCD-55E1068C4F41} info: 	MS MBN"
TraceLog	Microsoft-Windows-WWAN-SVC-EVENTS	24:09.5	" Message: 	WWAN_INTERFACE_OBJECT::readyObject.readyInfo.ReadyState=1"

连接成功的示例日志:

TraceLog	Microsoft-Windows-WWAN-SVC-EVENTS	25:16.1	"FunctionCall: 	CWwanManager::EnumerateInterfaces Message: 	Number of interfaces returned: 1"
TraceLog	Microsoft-Windows-WWAN-SVC-EVENTS	25:16.1	"FunctionCall: 	CWwanDataExecutor::WwanConnect Message: 	""Connect (connMode:0, str:!!##MBIMModemProvisionedContextV2InternetProfile##098765432109876) Invoked"""
TraceLog	Microsoft-Windows-WWAN-SVC-EVENTS	25:16.1	"FunctionCall: 	CWwanDataExecutor::WwanConnect Message: 	""Connect (flags 0x0, apiStartTime 4996546 isUserStarted 1 isLowBoxMBAERequest 0"""
TraceLog	Microsoft-Windows-WWAN-SVC-EVENTS	25:16.1	"InterfaceGuid: 	{f1a7855c-27f0-433d-9bcd-55e1068c4f41} ModemIndex: 	0 ExecutorIndex: 	0 ProfileName: 	!!##MBIMModemProvisionedContextV2InternetProfile##098765432109876 ProfileSource: 	WwanProfileModemProvisioned connMode: 	WwanConnectionModeProfile"
TraceLog	Microsoft-Windows-WWAN-SVC-EVENTS	25:16.1	"FunctionCall: 	CWwanDefaultContextController::IsAllowedByRoamingPolicies Message: 	return TRUE"
TraceLog	Microsoft-Windows-WWAN-SVC-EVENTS	25:16.1	"FunctionCall: 	CWWANContextControllerBase::FillProfileGuidInCIS Message: 	[ConnectionIStream] Updated PrflGuid={64CFE041-9925-4109-B738-9C9F7EC95A92}"
TraceLog	Microsoft-Windows-WWAN-SVC-EVENTS	25:16.1	"FunctionCall: 	CWwanDefaultContextController::WwanConnect Message: 	manual connection request: temp conn ID 0x61 APN [microsoft.com]"
TraceLog	Microsoft-Windows-WWAN-SVC-EVENTS	25:16.1	"FunctionCall: 	CWwanDefaultContextController::fsmEventHandler InterfaceGuid: 	{f1a7855c-27f0-433d-9bcd-55e1068c4f41} Message: 	""entry with state: 0, event: 14 (EXEC 0)"""
TraceLog	Microsoft-Windows-WWAN-SVC-EVENTS	25:16.1	"FunctionCall: 	CWwanDefaultContextController::IsAllowedByRoamingPolicies Message: 	return TRUE"
TraceLog	Microsoft-Windows-WWAN-SVC-EVENTS	25:16.1	"FunctionCall: 	CWwanDataExecutor::DisconnectMatchingAdditionalPdpContexts Message: 	""Looking for APN: microsoft.com, IPType: 0"""
TraceLog	Microsoft-Windows-WWAN-SVC-EVENTS	25:16.1	"FunctionCall: 	CWwanDataResourceManager::CheckResourceMaxContextCountByOEM Message: 	non-CDMA"
TraceLog	Microsoft-Windows-WWAN-SVC-EVENTS	25:16.1	"FunctionCall: 	CWwanDataResourceManager::CheckResourceMaxContextCountByOEM Message: 	""per IMSI OEM configured MaxNumberOfPDPContexts not found, trying device settings."""
TraceLog	Microsoft-Windows-WWAN-SVC-EVENTS	25:16.1	"FunctionCall: 	CWwanDataResourceManager::CheckResourceMaxContextCountByOEM Message: 	""device OEM configred MaxNumberOfPDPContexts not found, using default settings."""
TraceLog	Microsoft-Windows-WWAN-SVC-EVENTS	25:16.1	"FunctionCall: 	CWwanDataResourceManager::SetPdpContextsOEMConfigured Message: 	OEMConfig using 8"
TraceLog	Microsoft-Windows-WWAN-SVC-EVENTS	25:16.1	"FunctionCall: 	CWwanDataResourceManager::UpdatePdpContexts Message: 	""OEMConfiged 8, Modem supports 17, using 8"""
TraceLog	Microsoft-Windows-WWAN-SVC-EVENTS	25:16.1	"FunctionCall: 	CWwanDataResourceManager::ExecutorAcquireResourceMessage: 	Acquired Resource Count 1"
TraceLog	Microsoft-Windows-WWAN-SVC-EVENTS	25:16.1	"FunctionCall: 	WwanNhTraceMsmNotification InterfaceGuid: 	{f1a7855c-27f0-433d-9bcd-55e1068c4f41} Message: 	""[NH] Dispatch WwanNotificationSourceMsm\WwanMsmEventTypeConnectionIStreamUpdated ConnectionIStream[Intf={F1A7855C-27F0-433D-9BCD-55E1068C4F41} Prfl[Name=!!##MBIMModemProvisionedContextV2InternetProfile##098765432109876 Guid={64CFE041-9925-4109-B738-9C9F7EC95A92} Conn=] State[Ready=1 Register=3 Activation=2] contextState NwError = 0x0, apiInfoResult = 0x0]"""
TraceLog	Microsoft-Windows-WWAN-SVC-EVENTS	25:16.1	"FunctionCall: 	CWwanDefaultContextController::StartContextLifeCycleWrapper Message: 	Manual connecting on profile !!##MBIMModemProvisionedContextV2InternetProfile##098765432109876 ConnID 97"
TraceLog	Microsoft-Windows-WWAN-SVC-EVENTS	25:16.1	"FunctionCall: 	CWwanContextLifeCycle::fsmEventHandler Message: 	entry with state 0 Event 0"
TraceLog	Microsoft-Windows-WWAN-SVC-EVENTS	25:16.1	"FunctionCall: 	CWwanContextLifeCycle::SetProfileIndex InterfaceGuid: 	{f1a7855c-27f0-433d-9bcd-55e1068c4f41} Message: 	""set profile index, profile index 20000006"""
TraceLog	Microsoft-Windows-WWAN-SVC-EVENTS	25:16.1	"	InterfaceGuid={f1a7855c-27f0-433d-9bcd-55e1068c4f41},RequestId=0x8E,,cbPayload=131614,Payload=0x1C000000060000200118C01E340300000A000000C8000000983A0000,ErrorCode=The operation completed successfully."
TraceLog	Microsoft-Windows-WWAN-SVC-EVENTS	25:16.1	"FunctionCall: 	WwanTxSendReq Message: 	OID (Code: 23 Type: 0) sent and completed"
TraceLog	Microsoft-Windows-WWAN-SVC-EVENTS	25:16.1	"FunctionCall: 	wwanTxmAoAcRefHandler InterfaceGuid: 	{f1a7855c-27f0-433d-9bcd-55e1068c4f41} Message: 	Acquiring AoAc Ref for Parent Interface before sending a TX [0x8f]"
TraceLog	Microsoft-Windows-wmbclass	25:16.1	"Instance: 	1 Request: 	0xFFFFCD06728F7160 OID: 	0xE01010C OID name: 	OID_WWAN_CONNECT RequestId: 	0x8F RequestHandle: 	0x0 Type: 	1 InformationLength: 	1260"
TraceLog	Microsoft-Windows-wmbclass	25:16.1	"Instance: 	1 Request: 	0xFFFFCD06728F7160 Status: 	The operation that was requested is pending completion."
TraceLog	Microsoft-Windows-wmbclass	25:16.1	"CallerRequestId: 	0x8F DriverRequestId: 	0 ServiceId: 	{00000281-cc33-a289-bbbc-4f8bb6b0133e} CommandName: 	ªæßBASIC_CONNECT CommandId: 	12 InBufferSize: 	116 Payload: 	0x00000000010000003C0000001A000000580000000A00000064000000100000000000000000000000000000007E5E2A7E4E6F7272736B656E7E5E2A7E6D006900630072006F0073006F00660074002E0063006F006D000000610064006D0069006E000000700061007300730077006F0072006400"
TraceLog	Microsoft-Windows-wmbclass	25:16.1	"Instance: 	1 MessageType: 	0x3 MessageLength: 	164 MessageTransactionId: 	55 TotalFragments: 	1 CurrentFragment: 	0 ServiceId: 	{33cc89a2-bbbc-4f8b-b6b0-133ec2aae6df} CID: 	12 CommandType: 	1 InfoLength: 	116"
TraceLog	Microsoft-Windows-wmbclass	25:16.1	"CallerRequestId: 	0x8F DriverRequestId: 	0 ServiceId: 	{00000281-cc33-a289-bbbc-4f8bb6b0133e} CommandName: 	ªæßBASIC_CONNECT CommandId: 	12InBufferSize: 	116Payload: 	0x00000000010000003C0000001A000000580000000A00000064000000100000000000000000000000000000007E5E2A7E4E6F7272736B656E7E5E2A7E6D006900630072006F0073006F00660074002E0063006F006D000000610064006D0069006E000000700061007300730077006F0072006400 NdisStatus: 	STATUS_SUCCESS"
TraceLog	Microsoft-Win dows-wmbclass	25:16.1	"Instance: 	1 Request: 	0xFFFFCD06728F7160 OID: 	0xE01010C OID name: 	OID_WWAN_CONNECT RequestId: 	0x8FRequestHandle: 	0x0Type: 	1BytesUsed: 	1260 BytesNeeded: 	0 Status: 	The request will be completed later by NDIS status indication."
TraceLog	Microsoft-Windows-WWAN-SVC-EVENTS	25:16.1	"FunctionCall: 	WwanTxSendReq Message: 	OID (Code: 12 Type: 0 timeoutInSec: 181) sent to dim and pending solicited notif"
TraceLog	Microsoft-Windows-WWAN-SVC-EVENTS	25:16.1	"FunctionCall: 	WwanTimerWrapper::StartTimer Message: 	Timer (ID = 0) Start Completed"
TraceLog	Microsoft-Windows-WWAN-SVC-EVENTS	25:16.1	"FunctionCall: 	WwanTxmEvaluateArmTimer InterfaceGuid: 	{f1a7855c-27f0-433d-9bcd-55e1068c4f41} Message: 	""TXM timer armed for 181 seconds expire 0x4f00ca, TxmHandle=(0x2)"""
TraceLog	Microsoft-Windows-WWAN-SVC-EVENTS	25:16.1	"FunctionCall: 	_sendReq Message: 	ASYNC OID (pTx->handle: 000000000000008F Code: 12) sent (time 0x4c3dc2)"
TraceLog	Microsoft-Windows-WWAN-SVC-EVENTS	25:16.1	"FunctionCall: 	CWwanContextLifeCycle::SendMbbConnectReq InterfaceGuid: 	{f1a7855c-27f0-433d-9bcd-55e1068c4f41} Message: 	OID_WWAN_CONNECT (Activate): ReqHandle 0x8f ReqID 0x62 ConnID 0x61 APN [microsoft.com] IPType (sent 0 confg 0) Auth 0 PwdP 1 MediaPref 1 PrefSrc 4"
TraceLog	Microsoft-Windows-WWAN-SVC-EVENTS	25:16.1	"FunctionCall: 	CWwanContextLifeCycle::StartTimer Message: 	Timer Start Completed"
TraceLog	Microsoft-Windows-WWAN-SVC-EVENTS	25:16.1	"FunctionCall: 	CWwanContextLifeCycle::fsmEventHandler Message: 	exit with state 2"
TraceLog	Microsoft-Windows-WWAN-SVC-EVENTS	25:16.1	"FunctionCall: 	CWwanDefaultContextController::fsmEventHandler InterfaceGuid: 	{f1a7855c-27f0-433d-9bcd-55e1068c4f41} Message: 	exit with state 3 (EXEC 0)
TraceLog	Microsoft-Windows-WWAN-SVC-EVENTS	25:16.1	"InterfaceGuid: 	{f1a7855c-27f0-433d-9bcd-55e1068c4f41}"
TraceLog	Microsoft-Windows-WWAN-SVC-EVENTS	25:16.1	"FunctionCall: 	WwanNhTraceMsmNotification InterfaceGuid: 	{f1a7855c-27f0-433d-9bcd-55e1068c4f41}Message: 	[NH] Dispatch WwanNotificationSourceMsm\WwanMsmEventTypeIStreamChanged (RegistrationState: 3)"
TraceLog	Microsoft-Windows-WWAN-SVC-EVENTS	25:16.1	"FunctionCall: 	CWwanDataExecutor::GetConnectionInfoInterfaceGuid: 	{f1a7855c-27f0-433d-9bcd-55e1068c4f41}Message: 	isPhysi 1 PS 2 isIWLANAvail 0 isConnected 0"
TraceLog	Microsoft-Windows-WWAN-SVC-EVENTS	25:16.1	"interfaceGuid: 	{f1a7855c-27f0-433d-9bcd-55e1068c4f41}"
TraceLog	Microsoft-Windows-WWAN-SVC-EVENTS	25:16.1	"mbnInterface: 	{F1A7855C-27F0-433D-9BCD-55E1068C4F41}info: 	12301"
TraceLog	Microsoft-Windows-WWAN-SVC-EVENTS	25:16.1	"mbnInterface: 	{F1A7855C-27F0-433D-9BCD-55E1068C4F41}info: 	MS MBN"
TraceLog	Microsoft-Windows-WWAN-SVC-EVENTS	25:16.1	"FunctionCall: 	_PublishSebNotificationMessage: 	WWAN_INTERFACE_OBJECT::readyObject.readyInfo.ReadyState=1"