Direct2D 的主要功能之一是在 Direct2D 和其他呈现平台之间实现互作性,以便开发人员可以使用每个平台的特定优势,而不必因为选择一个平台来满足所有需求而被迫妥协。 本主题总结了 Direct2D 可互作的不同平台。 它包含下列部分。
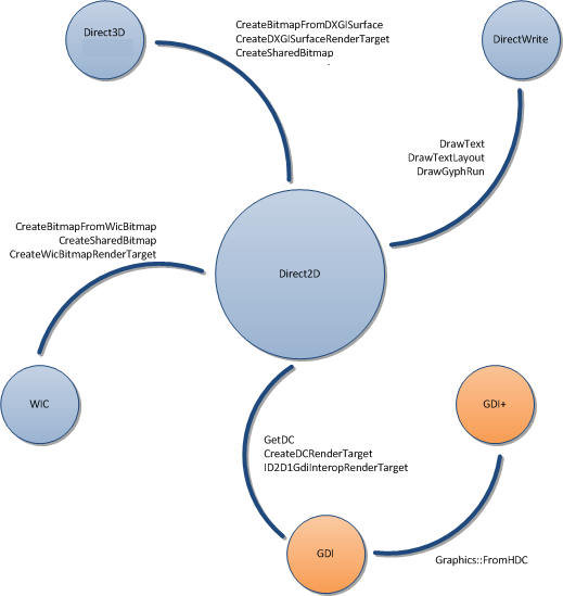
下图总结了 Direct2D 可互作的不同平台,并列出了一些提供互作性的方法和接口。

GDI 互作性
Direct2D 可实现与 GDI 的双向互作性。 可以使用 ID2D1DCRenderTarget 将 Direct2D 内容写入 GDI 设备上下文 (DC),也可以使用 ID2D1GdiInteropRenderTarget 获取呈现目标的 DC 表示形式。
有关详细信息和示例,请参阅 Direct2D 和 GDI 互作性概述。
GDI+ 互作性
可以采用与 GDI 相同的方式将 GDI+ 与 Direct2D 配合使用。 可以使用 ID2D1DCRenderTarget 将 Direct2D 内容写入与 GDI+ 内容相同的 DC 中。 此方法使你能够开始将 Direct2D 内容添加到主要使用 GDI+ 呈现的应用程序。
还可以使用 ID2D1GdiInteropRenderTarget 提供对使用 Direct2D 写入的 GDI DC 的访问权限,然后使用 FromHDC 方法创建对象。 这种方法对于主要使用 Direct2D 呈现,但具有可扩展性模型或其他需要使用 GDI+ 呈现的旧内容的应用程序非常有用。
Direct3D 互作性
Direct2D 可以使用 DXGI 表面呈现目标(由 CreateDxgiSurfaceRender 方法创建)写入 IDXGISurface。 此操作使你能够将二维背景和界面添加到三维场景中,并将 Direct2D 内容用作三维模型的纹理。 Direct2D 还可以采用 IDXGISurface ,并使用 CreateSharedBitmap 方法创建位图表示形式。
有关详细信息和示例,请参阅 Direct2D 和 Direct3D 互作性概述。
DirectWrite 互作性
Direct2D 与 DirectWrite 紧密集成。 Direct2D 通过提供 DrawText、DrawTextLayout 和DrawGlyphRun 方法,使呈现 DirectWrite 内容变得容易。
Windows 映像组件 (WIC) 互作性
Direct2D 提供 CreateBitmapFromWicBitmap、 CreateSharedBitmap 和 CreateWicBitmapRenderTarget 方法来作 WIC 位图。
相关主题