識別和評估流程的建議

適用於此 Power Platform Well-Architected 的可靠性檢查清單建議:

RE:02 識別並評估使用者和系統流程。 根據您的業務需求使用重要性規模來確定流程的優先順序。

本指南介紹有關識別工作負載流程並確定其優先順序的建議。 識別工作負載流程並確定其優先順序涉及對應使用者流程和系統流程,以確定它們對組織的重要性。 這種做法可確保您確定最關鍵的工作負載功能並確定其優先順序,以降低破壞性故障的風險。 若未能識別工作負載流程並確定其優先順序,可能會導致系統故障和工作負載可靠性受損。

定義

詞彙 定義
使用者流程 使用者在應用程式或系統中執行動作的路徑或序列。
系統流程 系統內資訊和程序的流程。 系統會自動遵循此流程,以啟用使用者流程或工作負載功能。

關鍵設計原則

設計工作負載時,必須定義使用者流程和系統流程。

  • 使用者流程圖會繪製使用者在您應用程式中的移動情況。 其側重於使用者介面、互動、決策以及完成工作所需的步驟。 使用者流程提供了以使用者為中心的使用者體驗和介面設計視角。

  • 系統流程圖會描繪工作負載的內部運作。 它們側重於資料移動、輸入處理、輸出處理以及工作負載元件、後端服務和外部 API 之間的互動。 系統流程指示工作負載如何在內部作業的複雜細節。

您應該在工作負載的設計階段儘早識別和定義流程。 它使您可以更清楚地了解影響工作負載可靠性的因素。 其將您的架構決策與工作負載的可靠性目標緊密結合。

識別所有使用者和系統流程

識別所有使用者和系統流程的輸出是工作負載中所有流程的目錄。 此識別過程要求您從頭到尾規劃系統內的每個使用者互動和流程。 此對應是識別關鍵流程的先決條件。 以下是識別工作負載中所有使用者和系統流程的建議:

  • 確定關鍵貢獻者。 考慮所有參與程序的人員。 這包括您部門中的人員,以及所有共同處理問題的部門。 了解他們在所解決之業務問題環境中所執行的動作。

  • 採訪利益相關者。 利害關係人可以提供有價值的資訊來識別流程,他們甚至可以幫助您繪製流程並確定流程的優先順序。 您還可以採訪使用者、業務分析師和技術團隊,以收集有關工作負載中的使用者互動和相依性的深入解析。

  • 發現使用流程挖掘需要改進的流程。 如果您的工作完全在桌面上完成,您可以使用程序探勘來探索組織中人員完成工作所採取的所有步驟。 程序探勘會在程序圖中視覺化您的程序,並在分析報告中揭露程序的瓶頸和計量。 使用 計劃設計工具 產生流程圖作為計劃的一部分,以釐清使用者互動。

  • 查看文件。 在設計階段,您可能沒有需要檢閱的文件。 但是,如果存在文件,則您應該使用它。 索取系統架構圖、使用手冊和流程描述。 這些文件可以幫助您了解工作負載的預期功能及其各個流程。 您可以使用現有文件,透過計劃設計工具 建立計劃 。 計劃設計者會產生根據您的需求量身打造的完整 Power Platform 解決方案。

  • 觀察正在執行的活動。 如果今天以不同的方式執行工作,請監視作業中的工作。 記下活動,讓使用者在商務程序的此步驟中完成工作。 深入了解活動的詳細資料。 在決定活動時,您將會想要考慮每個活動的因果工作、彼此之間的關聯方式,以及它們如何將您的工作移至想要的目標。 找出程序的起始點,並填入會造成目標的活動。 活動可以是連續的,即指一項活動只有在前一項活動完成後才能執行,也可以是並行的,這代表兩項或多項活動可以同時執行。

  • 確定需要哪些數據以及數據的來源。 列出所有資料來源,並觀察資料的來源。 是來自內部系統還是外部資料來源? 使用者如何進行驗證以獲取資料? 是否有不同的權限層級? 資料是否會根據使用系統的人員而更改?

  • 確定創建或編輯的數據。 現在是使用紙張表單還是電子表單來取得資料? 當您在考慮畫面配置以及如何擷取資料時,可以用這樣的表單做為起點。 所擷取的資料是什麼? 這叫什麼? 這是資料來源中的真實姓名,還是這部分業務中使用的通用名稱? 您可能需要將資料來源中的名稱對應至使用者所知道的「好記」名稱。

  • 確定作為使用者或系統流的一部分做出的決策。 在處理中的此活動結束時,是進行決策嗎? 是否有辦法讓解決方案根據資料自動作出決策? 資料是否有階層? 例如,每個費用報表可以有多個費用,而某些費用類型則需要其他資訊。 這項決策是否會傳達給任何人? 如何溝通? 在程序的下一個步驟開始之前,是否需要進行核准? 這些核准是如何擷取的? 是否有特定的使用者或角色可以核准程序中的下一個步驟?

  • 列出已識別的流。 訪談、文件和觀察應該可讓您能識別工作負載中的所有流程。 編譯識別的所有流程的清單,並將其分類為使用者流程 (側重於使用者互動) 和系統流程 (側重於後端流程和資料移動)。

  • 定義流起點和終點。 對於每個已識別的流程,明確定義流程的開始位置和結束位置。 對於使用者流程,請記錄每個使用者互動及其預期結果。 專注於使用者體驗和介面設計。 對於系統流程,您需要確定潛在的觸發因素和預期結果。

  • 分解每個流程。 將每個流程分解為單獨的步驟,描述在每個點發生的動作、決策或流程。 請注意每個步驟如何與系統的其他部分互動,包括對其他流程或外部系統的相依性。 您應該能夠查明流程如何與工作負載和使用者體驗整合,並影響工作負載和使用者體驗。 這種雙重方法可提供整個工作負載的整體視圖。

  • 記錄獨特的輸出。 識別每個流程中的任何替代路徑或例外狀況,例如錯誤處理或條件分支。 如果流程有多個可能的結果,則應將它們做為不同的項目新增到目錄中。 對於使用者流程,應識別互動的預期行為。 對於系統流程,應識別程序的預期行為。

  • 用圖表可視化。 建立流程圖或圖表,以直觀地表示流程及其步驟。 您可以使用 Microsoft Visio、統一建模語言 (UML) 序列圖、使用案例圖、簡易繪圖工具或文字格式的描述性清單等工具 (請參閱範例流程目錄)。

  • 反覆運算更新流映射。 流程對應是一個迭代程序。 流程可以變更、拆分或合併,尤其是在設計階段。 隨著工作負載流程的定義變得更加清晰,您應該更新流程目錄以貼近現實情況。 根據利害關係人的意見反應驗證和最佳化流程圖,以確保準確性和完整性。

識別每個流程的商務程序

商務程序是實現產出的一系列工作,例如費用報告、年假管理、訂單履行或庫存控制。 識別每個流程的商務程序涉及將流程對應到一個或多個商務程序。 此對應可協助您了解每個流程對業務的重要性。

您可能有現有的文件或業務計劃來提供流到商務程序的對應。 有時,使用者手冊、訓練材料或系統規格可以深入了解工作負載及其流程的預期用途和目的。 如果沒有,您需要將流程對應到它們支援的商務程序。 以下是識別每個流程的商務程序的建議:

  • 使用工作負載輸出。 您可以使用工作負載輸出和流程細分,將流程與其支援的商務程序關聯起來。 首先,查看工作負載產生的輸出。 輸出可以是銷售報表、資料檔或已完成的工作。

  • 進行面試。 和那些與工作負載互動的團隊成員和利害關係人交談。 您應該詢問有關他們的日常工作、他們如何使用工作負載,以及他們透過工作負載實現哪些目標的具體問題。 技術團隊通常對工作負載結構有更深入的了解,並且可以提供對其支援商務程序的深入解析。

  • 監視工作負載使用方式。 對於現有工作負載,監控工作負載並尋找指示基礎商務程序 (例如資料輸入、訂單處理或客戶互動) 的使用模式。

  • 將輸出連接到業務流程。 將流程輸出中的點連接到它們支援的整體商務程序。 例如,如果流程步驟涉及處理客戶訂單,則它直接支援訂單履行的商務程序。 訂單履行有助於實現保持客戶滿意度和創造收入的商務目標。 最後,使用流程細分來幫助確定哪個流程建立了銷售報表。

確定每個流程的程序負責人和利害關係人

流程的程序負責人是負責成功執行指定程序的個人。 他們負責該程序以及支援該程序的流程。 您應該確定每個工作負載流程的程序負責人。 您還應該確定每個流程的利害關係人。 利害關係人可以參與工作負載、對流程具有相依性,或管理流程具有的相依性。

您可能有一個責任指派矩陣 (RAM) 或負責者、當責者、事先諮詢者和事後告知者 (RACI) 矩陣,該矩陣已經確定了流程負責人和利害關係人。 通常,程序負責人是程序的負責者、當責者,而您則諮詢或通知利害關係人。

識別每個流程的升級路徑

識別升級路徑是指確定與流程相關問題的上呈管道。 需要上呈的問題可能是緊急更新、安全性問題、效能下降或技術事件。 識別升級路徑的目的是確保能即時有效地解決問題。

您規劃的升級路徑應從最有可能解決特定問題的人員或群組開始。 如果此人員或群組無法解決問題,則升級路徑應確定下一個連絡人。 下一個連絡人具有更廣泛的職責,可以與組織的更多部門協調風險降低策略。 升級路徑上的人數因流程和組織而異。 升級路徑上的人數過多可能會降低解決工作的速度。

確定每個流程的業務影響

識別每個流程的業務影響對於了解每個流程如何促進關鍵業務目標至關重要。 業務影響可能包括績效改善、直接或間接成本節約、風險降低或業務轉型。 透過了解每個流程的正面和負面影響,您可以確定工作的優先順序,以確保對您的業務最重要的流程的可靠性。 重要的是要考慮流程失敗的直接影響,及其對其他互連程序的間接影響。 以下是確定每個流程業務影響的步驟:

  • 確定積極影響。 確定流程按預期運作時的預期收益。 預期收益可能包括提高營運效率和有效性、提高客戶或員工滿意度、提高資料安全性、確保遵守法規要求或對業務產生任何其他正面影響。

  • 識別負面影響。 評估流程失敗或無法按預期運作時的潛在負面影響。 考慮量化具體損失,例如收入下降。 包括主觀影響,如聲譽受損、客戶信任受損或對其他相關商務程序的不利影響。

  • 定義容量和可用性假設。 建立有關每個流程的預期產能和可用性的假設。 考慮預期工作時間和目標正常運作時間百分比等因素。 如果有預期的復原時間目標 (RTO) 或復原點目標 (RPO),則應包括這些預期。 這些假設有助於理解每個流程的可靠性要求。

透過系統性評估這些方面,您可以全面了解每個流程如何影響業務,並做出有關可靠性最佳化的策略決策。

為每個流程指派重要性評等

透過對流程相對於整體業務影響的重要性進行詳細評估,您可以為每個流指派重要性評等。 目的是按優先順序對流程進行排序,並指派一個標籤以識別關鍵流程。 此程序是識別、對應和調整商務程序和影響的邏輯延續。 使用以下重要性描述來指派關鍵評等:

  • 關鍵 (高關鍵性):關鍵流是核心業務功能不可或缺的一部分。 它們直接影響業務的關鍵方面,例如客戶體驗、金融交易、安全性通訊協定、人類健康和安全。 這些流程的失敗或中斷可能導致重大的立即或長期負面影響。 負面影響的例子包括收入損失、違反信任和法律問題。 確定這些流程的優先順序可確保工作負載最關鍵的方面可靠且有彈性。

  • 重要 (中等關鍵性):重要流實現業務功能的一部分,但不直接與關鍵業務運營交互或影響。 例如,如果某個問題擾亂了內部資料處理流程,您可以重試資料處理,而不會立即產生外部影響。 這些流程對於平穩營運至關重要,在即時客戶或財務影響方面提供了緩衝,從而可以對問題進行有管理性的回應。

  • 生產力 (低關鍵性):生產力流不會對核心業務功能或客戶體驗產生直接或重大影響。 範例包括輔助流程和小型團隊使用案例,例如定期傳輸檔案以備份儲存或處理意見反應調查。 雖然這些流程對整個系統有貢獻,但它們中斷不太可能立即導致重大業務或營運問題,並且通常存在手動解決方法。

透過遵循這種結構化方法來分配重要性,您可以有效地確定資源的優先順序,並專注於維護和增強最關鍵流程的可靠性和有效性。

權衡:對可靠性的更高期望有時與運營商的運營成本和管理負擔更高同時發生。 確保利害關係人了解提高關鍵流程可靠性的潛在成本增加。

範例流程目錄

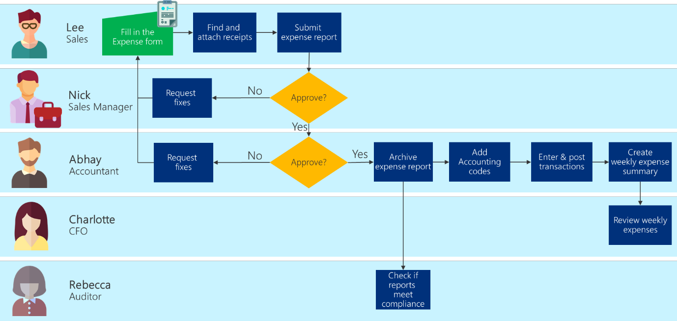
以下範例提供了一個完整的場景,並說明了幫助您識別、繪製和確定流程優先順序的重要要點。 範例工作負載是一個用於費用報告的企業營運應用程式,它使員工能夠填寫費用表單,經理能夠審查和核准費用,稽核員能夠審查每週報告。

顯示填寫費用報表、取得核准、將資料輸入財務系統以及建立報表的步驟的範例商務程序流程圖。

使用者流程 1:填寫費用表單

流描述:員工使用應用程式填寫支出表單。

  • 業務流程:此流支援 填寫和提交支出窗體,但它是異步的,因此不太重要。

  • 流程擁有者:業務管理員

  • 利益相關者:員工、直線經理、業務管理員

  • 上報路徑:應用程式團隊、平台團隊

  • 業務影響:此流程對於員工報銷費用很重要,但它不會直接影響業務的主要收入來源或對客戶產生直接影響。 當員工因無法使用流程而無法建立費用報銷時,不會對公司的收入或聲譽產生負面影響。 員工可以之後提交費用。 如果錯過支付費用,長時間的停機可能會導致信用卡附加費。 然而,高可用性對於這個程序來說並不是必要的。 業務管理者指定了此流程 90% 可用性的要求,並同意在工作時間之外停機以進行維護。

  • 關鍵性評級:生產力 (低)

使用者流程 2:審核和核准費用

流描述:員工的直線經理審核並批准費用報銷。

  • 業務流程:此流支援 查看和批准支出報表,但它是一個異步過程。

  • 流程擁有者:業務管理員

  • 利益相關者:員工、直線經理、業務管理員

  • 上報路徑:應用團隊、平台團隊

  • 業務影響:此流允許直線經理查看和批准費用報銷並請求更多詳細資訊。 此流程的高可用性並不重要,因為主管經理有 7 天的時間來核准費用報銷。 當員工因無法使用流程而無法建立費用報銷時,不會對公司的收入或聲譽產生負面影響。 員工可以之後提交費用。 如果錯過支付費用,長時間的停機可能會導致信用卡附加費。 然而,高可用性對於這個程序來說並不是必要的。 業務管理者指定了此流程 90% 可用性的要求,並同意在工作時間之外停機以進行維護。

  • 關鍵性評級:生產力 (低)

使用者流程 3:輸入和過帳交易

流程說明:業務管理員需要查看費用併發佈要支付的信用卡交易。

  • 業務流程:此流支援支付信用卡費用。

  • 流程擁有者:業務管理員

  • 利益相關者:業務管理員、平臺團隊、數據團隊

  • 上報路徑:平臺團隊、數據團隊、平臺團隊隨叫隨到的工程師

  • 業務影響:此流程是支付費用不可或缺的一部分,錯過付款可能會導致信用卡費用。 但是,在提交費用和付款到期之間的時間通常很寬裕。 業務管理者指定了此流程 90% 可用性的要求,並同意在工作時間之外停機以進行維護。

  • 嚴重性等級:中等

系統流程 4:建立每週費用報表

流描述:創建每周費用報告供首席財務官查看。 產生報告並將其發佈到 Power BI,並向 CFO 發送通知。

  • 業務流程:此流支持費用審核。

  • 流程擁有者:首席財務官

  • 利益干系人:業務管理員、所有技術團隊

  • 上報路徑:應用團隊待命工程師、平台團隊待命工程師、數據團隊待命工程師

  • 業務影響:此流不可用不會影響公司的收入或聲譽。 業務管理者指定了此流程 90% 可用性的要求,並同意在工作時間之外停機以進行維護。

  • 嚴重性等級:中等

使用者流程 5:稽核費用

流程描述:外部審計師對費用進行即時審計,以檢查報告是否符合合規要求。

  • 業務流程:此流直接支持 合規性和審核流程。 如果沒有此功能,公司可能會面臨外部稽核員的罰款。

  • 流程負責人:平台團隊

  • 利益相關者:平臺團隊、運營團隊、業務管理員

  • 上報路徑:平台團隊待命工程師

  • 業務影響:此流需要高可用性,因為外部審計員可以在沒有警告或通知的情況下請求報告費用。 如果此流程不可用,可能會導致罰款。 這是一個關鍵程序,企業預計其 99.9% 的時間都要能正常運作,包括在延長的工作時間內。

  • 嚴重性等級:高

Power Platform 簡易化

使用 計劃設計工具 以自然語言描述您的業務案例並提供資訊,例如商務程序流程或舊版系統的螢幕擷取畫面。 然後,計劃設計者將根據您的需求產生完整的 Power Platform 解決方案。 計劃設計工具還生成流程圖以幫助您澄清用戶交互。

考慮在 Power Automate 中使用程序探勘和工作探勘,包括程序圖,這是一個可以幫助您視覺化和分析商務程序的強大工具。

可靠性檢查清單

請參閱完整的建議集。