Comparteix via


Arquitectura de seguretat d'autenticació al motor de proves (versió preliminar)

Nota

Les característiques de visualització prèvia no estan dissenyades per a un entorn de producció i poden tenir una funcionalitat restringida. Aquestes característiques estan disponibles abans d’un llançament oficial de producte per tal que els clients el puguin utilitzar abans i enviar-nos els seus comentaris.

Aquest document tècnic descriu l'arquitectura de seguretat dels mecanismes d'autenticació del Power Apps Test Engine. Per obtenir orientació centrada en l'usuari sobre la selecció i configuració de mètodes d'autenticació, vegeu Guia d'autenticació.

Visió general dels mètodes d'autenticació

El motor de proves admet dos mètodes d'autenticació principals:

  • Autenticació de l'estat d'emmagatzematge: basada en les galetes persistents del navegador i l'estat d'emmagatzematge
  • Autenticació basada en certificats: basada en certificats X.509 i Dataverse integració

Tots dos mètodes estan dissenyats per donar suport als requisits de seguretat moderns, com ara l'autenticació multifactor (MFA) i les polítiques d'accés condicional.

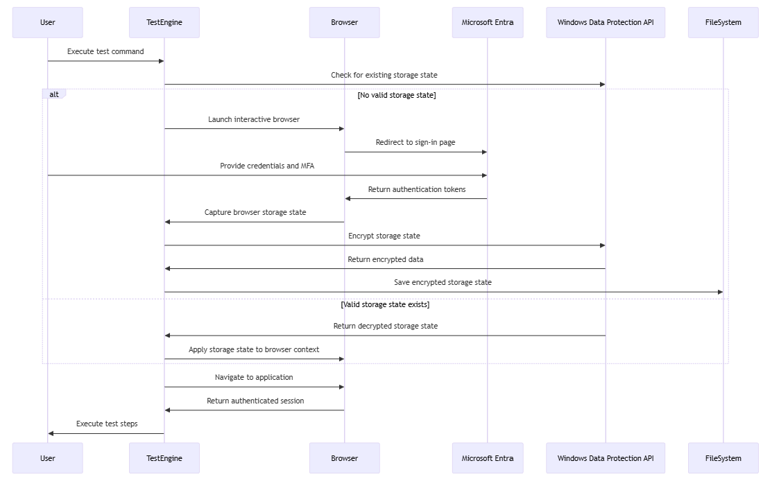
Arquitectura d'autenticació de l'estat d'emmagatzematge

El mètode d'autenticació de l'estat d'emmagatzematge utilitza la gestió del context del navegador de Playwright per emmagatzemar i reutilitzar de manera segura els testimonis d'autenticació.

Visió general del flux d'autenticació al motor de proves

Implementació de la protecció de dades de Windows

La implementació de l'estat d'emmagatzematge local utilitza l'API de protecció de dades del Windows (DPAPI) per a l'emmagatzematge segur:

Informació general sobre l'autenticació mitjançant l'API local de protecció de dades del Windows (DPAPI)

Consideracions de seguretat

L'arquitectura de seguretat de l'estat d'emmagatzematge proporciona:

  • Protecció de testimonis d'autenticació en repòs mitjançant xifratge DPAPI
  • Compatibilitat amb Microsoft Entra normes d'accés condicional i MFA
  • Aïllament de sandbox a través dels contextos del navegador de Playwright
  • Compliment de Microsoft Entra les polítiques de vida útil de la sessió

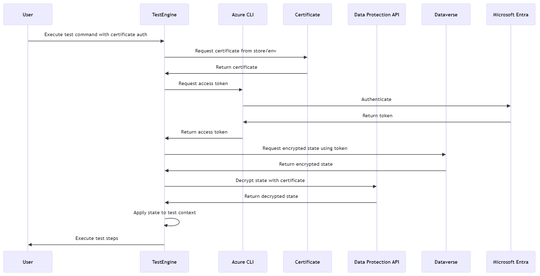
Arquitectura d'autenticació basada en certificats

L'autenticació basada en certificats s'integra i Dataverse utilitza certificats X.509 per millorar la seguretat i el xifratge de la informació en repòs.

Visió general de l'autenticació mitjançant Dataverse

Dataverse Implementació d'emmagatzematge

La Dataverse implementació utilitza un repositori XML personalitzat per a l'emmagatzematge segur de claus de protecció:

Visió general de l'emmagatzematge Dataverse de valors

Tecnologia d'encriptació

Les seccions següents descriuen els algorismes de xifratge i els enfocaments d'administració de claus utilitzats pel Test Engine per protegir les dades d'autenticació en repòs i en trànsit.

AES-256-CBC + HMACSHA256

Per defecte, els valors de les dades es xifren amb una combinació d'AES-256-CBC i HMACSHA256:

Visió general del xifratge mitjançant l'API Dataverse de protecció de dades ASP.Net

Aquest enfocament proporciona:

  1. Confidencialitat mitjançant xifratge AES-256
  2. Integritat mitjançant la verificació HMAC
  3. Autenticació de la font de dades

Integració de l'API de protecció de dades

El motor de proves s'integra amb ASP.NET l'API de protecció de dades de Core per a la gestió i el xifratge de claus:

Visió general de l'ús de l'API de protecció de Dataverse dades

Implementació de repositoris XML personalitzats

Test Engine implementa un IXmlRepository personalitzat per a la Dataverse integració:

Informació general del proveïdor xml personalitzat de l'API de protecció de dades

Accés condicional i compatibilitat MFA

L'arquitectura d'autenticació de Test Engine està dissenyada per funcionar perfectament amb Microsoft Entra les polítiques d'accés condicional:

Visió general de la política d'accés condicional i l'autenticació multifactor

Consideracions de seguretat avançades

Les seccions següents destaquen altres característiques de seguretat i integracions que milloren la protecció de les dades d'autenticació i admeten operacions segures en entorns empresarials.

Dataverse Integració del model de seguretat

Test Engine utilitza Dataverse el model de seguretat robust de la prova:

  • Seguretat a nivell de registre: controla l'accés a les dades d'autenticació emmagatzemades
  • Model compartit : permet compartir de manera segura els contextos d'autenticació de prova
  • Auditoria : fa un seguiment de l'accés a dades d'autenticació sensibles
  • Seguretat a nivell de columna: proporciona protecció granular de camps sensibles

Administració de testimonis de la CLI de l'Azure

Per a l'autenticació Dataverse , Test Engine obté de manera segura els testimonis d'accés:

Informació general de l'autenticació basada en la línia d'ordres (CLI) de l'Azure

Pràctiques recomanades de seguretat

Quan implementeu l'autenticació del motor de proves, tingueu en compte aquestes pràctiques recomanades de seguretat:

  • Accés amb privilegis mínims: concediu permisos mínims necessaris per provar els comptes
  • Rotació regular de certificats: actualitzeu els certificats periòdicament
  • Protegeix les variables CI/CD: protegeix les variables de canonada que contenen dades sensibles
  • Audita l'accés : supervisa l'accés als recursos d'autenticació
  • Aïllament de l'entorn: utilitzeu entorns separats per a les proves

Millores de seguretat futures

Les possibles millores futures a l'arquitectura de seguretat d'autenticació inclouen:

  • Integració amb Azure Key Vault per millorar la gestió de secrets
  • Suport per a identitats administrades en entorns Azure
  • Capacitats millorades de registre i monitorització de seguretat
  • Més proveïdors de protecció per a escenaris multiplataforma

Protecció de dades en ASP.NET el nucli
API de protecció de dades del Windows
Microsoft Entra autenticació
Dataverse Model de seguretat
Autenticació basada en certificats X.509