Sdílet prostřednictvím


Kurz: Vytvoření řídicího panelu metrik Java pomocí Spravované grafany Azure

V tomto kurzu se dozvíte, jak nastavit řídicí panel metrik pomocí Azure Managed Grafana k monitorování aplikací Java spuštěných v Azure Container Apps.

Grafana je oblíbený nástroj pro centralizovanou vizualizaci metrik a monitorování v odvětví pozorovatelnosti. Azure Managed Grafana je plně spravovaná služba Azure, která umožňuje nasadit a spravovat řídicí panely Grafana s bezproblémovou integrací Azure. Pomocí služby Azure Managed Grafana můžete vizualizovat metriky Javy zveřejněné službou Azure Container Apps nebo integrovat metriky Javy do stávajících řídicích panelů Grafana.

V tomto kurzu se naučíte:

  • Vytvořte instanci Azure Managed Grafana.
  • Vytvoření řídicího panelu metrik v Javě v Grafana
  • Vizualizujte metriky Java pro Azure Container Apps pomocí Grafany.

Požadavky

Nastavení prostředí

Pomocí následujících kroků definujte proměnné prostředí a ujistěte se, že je vaše rozšíření Azure Managed Grafana aktuální.

  1. Vytvořte proměnné pro podporu konfigurace Grafany.

    export LOCATION=eastus
    export SUBSCRIPTION_ID={subscription-id}
    export RESOURCE_GROUP=grafana-resource-group
    export GRAFANA_INSTANCE_NAME=grafana-name
    
    Proměnná Popis
    LOCATION Umístění oblasti Azure, ve které vytvoříte instanci Azure Managed Grafana.
    SUBSCRIPTION_ID ID předplatného, které použijete k vytvoření instance Azure Container Apps a Spravované instance Grafana Azure.
    RESOURCE_GROUP Název skupiny prostředků Azure pro vaši instanci Azure Managed Grafana.
    GRAFANA_INSTANCE_NAME Název instance pro vaši instanci Azure Managed Grafana.
  2. Přihlaste se k Azure pomocí Azure CLI.

    az login
    
  3. Vytvořte skupinu prostředků.

    az group create --name $RESOURCE_GROUP --location $LOCATION
    
  4. Pomocí následujícího příkazu se ujistěte, že máte nejnovější verzi rozšíření Azure CLI pro Azure Managed Grafana.

    az extension add --name amg --upgrade
    

Nastavení instance Azure Managed Grafana

Nejprve vytvořte instanci Azure Managed Grafana a udělte potřebná přiřazení rolí.

  1. Vytvořte instanci Azure Managed Grafana.

    az grafana create \
        --name $GRAFANA_INSTANCE_NAME \
        --resource-group $RESOURCE_GROUP \
        --location $LOCATION
    
  2. Udělte spravované instanci Grafana roli Čtenář monitorování pro čtení metrik ze služby Azure Monitor. Přečtěte si další informace o ověřování a oprávněních pro Azure Managed Grafana.

    GRAFA_IDDENTITY=$(az grafana show --name $GRAFANA_INSTANCE_NAME --resource-group $RESOURCE_GROUP --query "identity.principalId" --output tsv)
    
    az role assignment create --assignee $GRAFA_IDDENTITY --role "Monitoring Reader" --scope /subscriptions/$SUBSCRIPTION_ID
    

Vytvoření řídicího panelu metrik Java

Důležité

Pokud chcete přidat nový řídicí panel v Grafana, musíte mít Grafana Admin nebo Grafana Editormít roli, viz role Azure Managed Grafana.

  1. Přiřaďte roli k vašemu Grafana Admin účtu u prostředku Grafana spravovaného v Azure.

    Získejte ID prostředku pro vaši instanci Azure Managed Grafana.

    GRAFANA_RESOURCE_ID=$(az grafana show --resource-group $RESOURCE_GROUP --name $GRAFANA_INSTANCE_NAME --query id --output tsv)
    

    Před spuštěním tohoto příkazu nahraďte <USER_OR_SERVICE_PRINCIPAL_ID> zástupný symbol ID uživatele nebo instančního objektu.

    az role assignment create \
        --assignee <USER_OR_SERVICE_PRINCIPAL_ID> \
        --role "Grafana Admin" \
        --scope $GRAFANA_RESOURCE_ID
    
  2. Stáhněte si ukázkový řídicí panel metrik Java pro soubor JSON služby Azure Container Apps.

  3. Získejte koncový bod prostředku Azure Managed Grafana.

    az grafana show --resource-group $RESOURCE_GROUP \
       --name $GRAFANA_INSTANCE_NAME \
       --query "properties.endpoint" \
       --output tsv
    

    Tento příkaz vrátí adresu URL, kterou můžete použít pro přístup k řídicímu panelu Azure Managed Grafana. Otevřete prohlížeč s adresou URL a přihlášením.

  4. Přejděte na Dashboard>New -.>Import Nahrajte výše uvedený ukázkový soubor JSON řídicího panelu a zvolte výchozí integrovaný Azure Monitor zdroj dat a klikněte na Import tlačítko.

    Snímek obrazovky s importem řídicího panelu metrik Java pro Azure Container Apps

Vizualizace metrik Java pro Azure Container Apps pomocí Grafany

  1. Do filtrů pro azure Container Apps zadejte informace o prostředcích. Teď můžete zobrazit všechny podporované metriky Java v Azure Container Apps na řídicím panelu. Ukázkový řídicí panel poskytuje živá data metrik, včetně

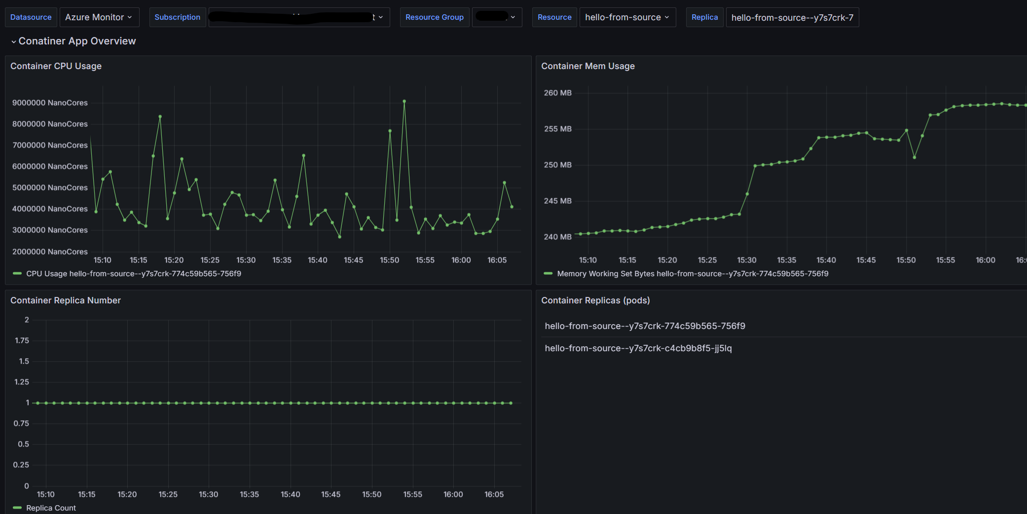
    • Přehled kontejnerové aplikace
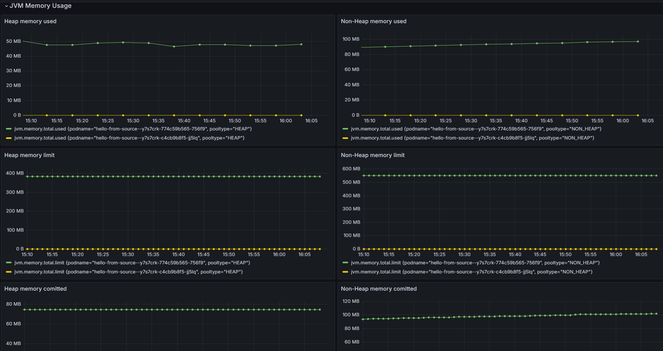
    • Využití paměti prostředí JVM
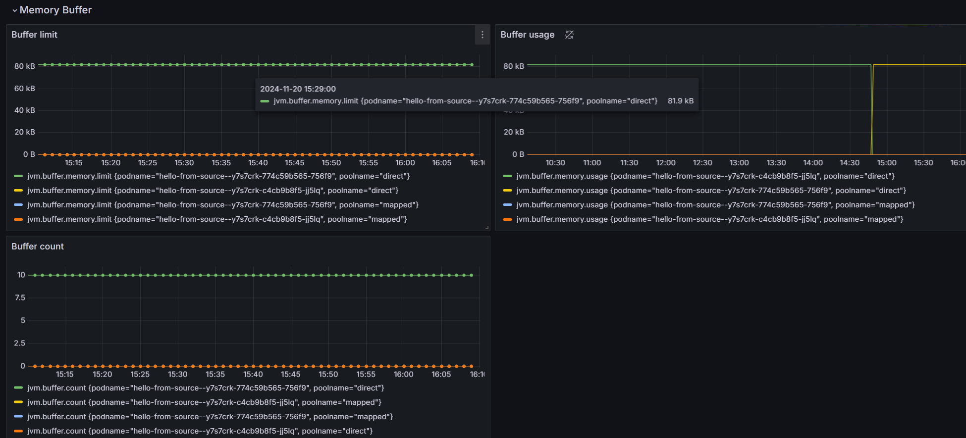
    • Vyrovnávací paměť prostředí JVM
    • JVM GC JVM GC
    • Podrobná analýza využití paměti JVM

    Snímek obrazovky s kartou Přehled v Grafana

    Snímek obrazovky s kartou paměti JVM v Grafana

    Snímek obrazovky karty paměti vyrovnávací paměti JVM v Grafana

    Snímek obrazovky s kartou GC JVM v Grafana

    Snímek obrazovky s kartou Analýza paměti JVM v Grafana

Tento řídicí panel můžete použít jako výchozí bod k vytvoření vlastních přizpůsobených vizualizací metrik a řešení monitorování.

Vyčištění prostředků

Prostředky vytvořené v tomto kurzu mají vliv na fakturu za Azure. Pokud tyto služby nebudete používat dlouhodobě, spuštěním následujícího příkazu odeberte vše vytvořené v tomto kurzu.

az group delete --resource-group $RESOURCE_GROUP