Sdílet prostřednictvím


Architektura zabezpečení ověřování v Test Engine (preview)

Poznámka:

Funkce Preview nejsou určené pro normální používání a mohou mít omezené fungování. Jsou to funkce, které jsou poskytnuté před svým oficiálním vydáním, aby si je zákazníci mohli co nejdříve vyzkoušet a mohli nám napsat své názory.

Tento technický dokument popisuje bezpečnostní architekturu mechanismů ověřování v Test Engine. Power Apps Pokyny pro uživatele ohledně výběru a konfigurace metod ověřování naleznete v dokumentu Průvodce ověřováním .

Přehled metod ověřování

Testovací engine podporuje dvě primární metody ověřování:

  • Ověřování stavu úložiště - Na základě trvalých souborů cookie prohlížeče a stavu úložiště
  • Ověřování na základě certifikátů - Na základě certifikátů X.509 a Dataverse integrace

Obě metody jsou navrženy tak, aby podporovaly moderní bezpečnostní požadavky, včetně vícefaktorového ověřování (MFA) a zásad podmíněného přístupu.

Architektura ověřování stavu úložiště

Metoda ověřování stavu úložiště využívá správu kontextu prohlížeče v aplikaci Playwright k bezpečnému ukládání a opětovnému použití ověřovacích tokenů.

Přehled procesu ověřování v Test Engine

Implementace ochrany dat ve Windows

Implementace stavu lokálního úložiště používá pro zabezpečené úložiště rozhraní Windows Data Protection API (DPAPI):

Přehled ověřování pomocí lokálního rozhraní Windows Data Protection API (DPAPI)

Bezpečnostní aspekty

Architektura zabezpečení stavu úložiště poskytuje:

  • Ochrana ověřovacích tokenů v klidovém stavu pomocí šifrování DPAPI
  • Podpora pro Microsoft Entra MFA a zásady podmíněného přístupu
  • Izolace sandboxu prostřednictvím kontextů prohlížeče Playwrightu
  • Dodržování zásad pro celoživotní relaci Microsoft Entra

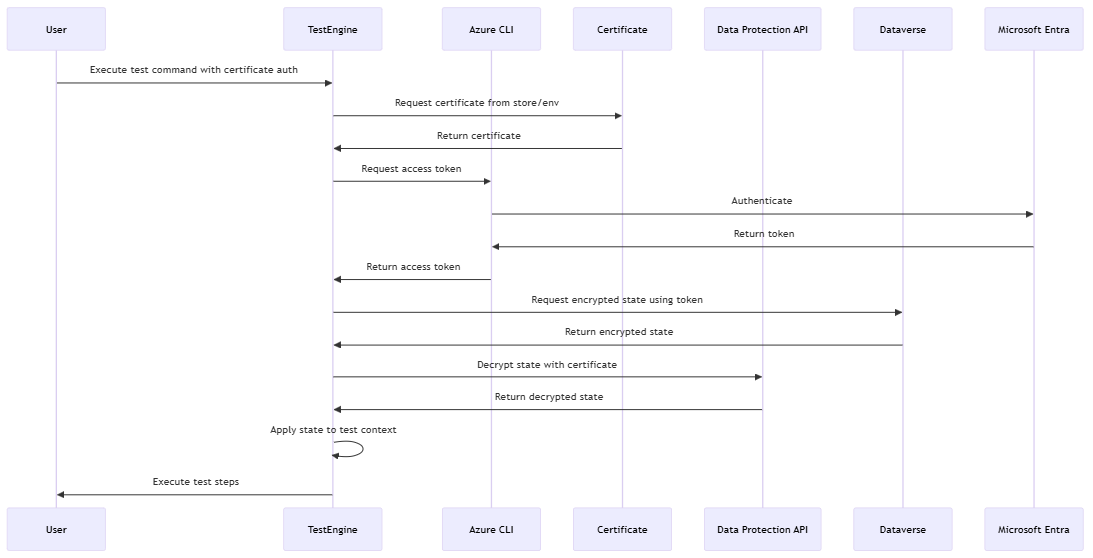
Architektura ověřování založená na certifikátech

Ověřování založené na certifikátech se integruje s certifikáty X.509 a používá je pro zvýšení zabezpečení a šifrování uložených informací. Dataverse

Přehled ověřování pomocí Dataverse

Dataverse implementace úložiště

Implementace používá vlastní XML repozitář pro bezpečné uložení ochranných klíčů: Dataverse

Přehled ukládání hodnot Dataverse

Šifrovací technologie

Následující části popisují šifrovací algoritmy a přístupy ke správě klíčů, které Test Engine používá k ochraně ověřovacích dat v klidovém stavu i při přenosu.

AES-256-CBC + HMACSHA256

Ve výchozím nastavení jsou datové hodnoty šifrovány kombinací AES-256-CBC a HMACSHA256:

Přehled šifrování pomocí rozhraní API pro ochranu dat ASP.Net Dataverse

Tento přístup poskytuje:

  1. Důvěrnost prostřednictvím šifrování AES-256
  2. Integrita prostřednictvím ověření HMAC
  3. Ověřování zdroje dat

Integrace API pro ochranu dat

Testovací engine se integruje s rozhraním API pro ochranu dat od Core pro správu klíčů a šifrování: ASP.NET

Přehled používání API pro ochranu dat Dataverse

Implementace vlastního XML repozitáře

Testovací engine implementuje vlastní IXmlRepository pro integraci: Dataverse

Přehled vlastního poskytovatele XML rozhraní Data Protection API

Podmíněný přístup a kompatibilita MFA

Architektura ověřování Test Engine je navržena tak, aby bezproblémově fungovala se zásadami podmíněného přístupu: Microsoft Entra

Přehled zásad podmíněného přístupu a vícefaktorového ověřování

Pokročilé bezpečnostní aspekty

Následující části zdůrazňují další bezpečnostní funkce a integrace, které vylepšují ochranu ověřovacích dat a podporují bezpečný provoz v podnikových prostředích.

Dataverse integrace bezpečnostního modelu

Testovací engine používá robustní bezpečnostní model od Dataverse:

  • Zabezpečení na úrovni záznamů – Řídí přístup k uloženým ověřovacím datům
  • Model sdílení – Umožňuje bezpečné sdílení kontextů testovacího ověřování
  • Auditování – Sleduje přístup k citlivým ověřovacím údajům
  • Zabezpečení na úrovni sloupců – Poskytuje granulární ochranu citlivých polí

Správa tokenů Azure CLI

Pro **ověřování** Test Engine bezpečně získává přístupové tokeny: Dataverse

Přehled ověřování založeného na příkazovém řádku (CLI) Azure

Nejlepší bezpečnostní postupy

Při implementaci ověřování testovacího enginu zvažte tyto osvědčené bezpečnostní postupy:

  • Přístup s nejnižšími oprávněními - Udělte testovacím účtům minimální nezbytná oprávnění
  • Pravidelná rotace certifikátů - Pravidelně aktualizujte certifikáty
  • Zabezpečené proměnné CI/CD – Chraňte proměnné kanálu obsahující citlivá data
  • Audit přístupu - Monitorování přístupu k ověřovacím prostředkům
  • Izolace prostředí - Pro testování používejte oddělená prostředí

Budoucí vylepšení zabezpečení

Mezi potenciální budoucí vylepšení architektury zabezpečení ověřování patří:

  • Integrace s Azure Key Vault pro vylepšenou správu tajných kódů
  • Podpora spravovaných identit v prostředích Azure
  • Vylepšené funkce protokolování a monitorování zabezpečení
  • Více poskytovatelů ochrany pro multiplatformní scénáře

Ochrana dat v jádru ASP.NET
API pro ochranu dat systému Windows
Microsoft Entra ověřování
Dataverse bezpečnostní model
Ověřování založené na certifikátu X.509