Poznámka:
Přístup k této stránce vyžaduje autorizaci. Můžete se zkusit přihlásit nebo změnit adresáře.
Přístup k této stránce vyžaduje autorizaci. Můžete zkusit změnit adresáře.
Poznámka Pokud tuto stránku čtete kvůli informačnímu upozornění zabezpečení společnosti Microsoft ze dne 27. listopadu 2013 (2914486), které ovlivňuje systémy Windows XP a Windows Server 2003, může být tento blogový příspěvek na téma důvěryhodného výpočetního užitečný.
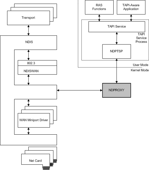
NDPROXY je systémový ovladač, který zajišťuje rozhraní ovladačů NDISWAN a CoNDIS WAN (ovladače miniportu WAN, manažery volání a miniportové volání) ke službám TAPI. Toto téma představuje operace NDPROXY, které jsou podrobněji zdokumentovány v CoNDIS WAN operace, které podporují telefonické služby.
Následující obrázek ukazuje, jak NDPROXY rozhraní komunikuje s jinými komponentami v architektuře RAS.
NDPROXY poskytuje komponentu režimu jádra rozhraní SPI (Service Provider Interface) pro CoNDIS WAN. Aplikace podporující rozhraní TAPI vytvářejí požadavky TAPI v uživatelském režimu a služba TAPI tyto požadavky směruje na NDPTSP. NDPTSP převádí požadavky služby TAPI v uživatelském režimu na požadavky SPI režimu jádra a předává požadavky SPI do NDPROXY.
NDPROXY komunikuje prostřednictvím NDIS s ovladačem NDISWAN a jedním z následujících způsobů:
Ovladač miniportu s samostatným manažerem volání
Integrovaný miniportový manažer hovorů (MCM)
Rozhraní ovladače miniportu a rozhraní správce volání pro NDISWAN a NDPROXY jsou stejné bez ohledu na konfiguraci.
Poznámka Můžete použít ovladač miniportu s samostatným správcem volání v situacích, kdy je potřeba podporovat více hardwarových platforem. V této situaci je možné použít stejného manažera volání v kombinaci s několika ovladači miniportu ke zjednodušení vývoje.
Následující seznam shrnuje rozhraní, která existují mezi NDPROXY a dalšími komponentami v zásobníku ovladačů CoNDIS WAN:
NDPROXY představuje klientské rozhraní orientované na připojení k ovladačům miniportu CoNDIS WAN a rozhraní správce volání pro NDISWAN.
NDISWAN představuje klientské rozhraní orientované na připojení k ovladačům miniportu NDPROXY, CoNDIS WAN a MCM.
Správci volání CoNDIS WAN nebo správci MCM představují rozhraní pro správu hovorů pro NDPROXY.
Ovladače miniportu CoNDIS WAN a MCM představují rozhraní ovladače miniportu CoNDIS pro NDISWAN.
Další informace o klientech orientovaných na připojení, manažerech volání, ovladačích miniportu a MCM najdete v tématu Connection-Oriented Environment.
NDPROXY volá funkci NdisCoOidRequest s identifikátory TAPI orientovanými na připojení k určení schopností ovladače miniportu CoNDIS WAN. NDPROXY také zaregistruje řadu adres specifických pro rozhraní TAPI, vytvoří virtuální připojení, provede a přijme volání a aktivuje virtuální počítače, aby se na těchto virtuálních počítačích mohly odesílat a přijímat data. Další informace o zpracování požadavků OID v ovladači miniportu CoNDIS WAN najdete v tématu Zpracování dotazů v ovladači miniportu CoNDIS WAN a Nastavení informací o ovladači miniportu CoNDIS WAN.