Bemærk
Adgang til denne side kræver godkendelse. Du kan prøve at logge på eller ændre mapper.
Adgang til denne side kræver godkendelse. Du kan prøve at ændre mapper.
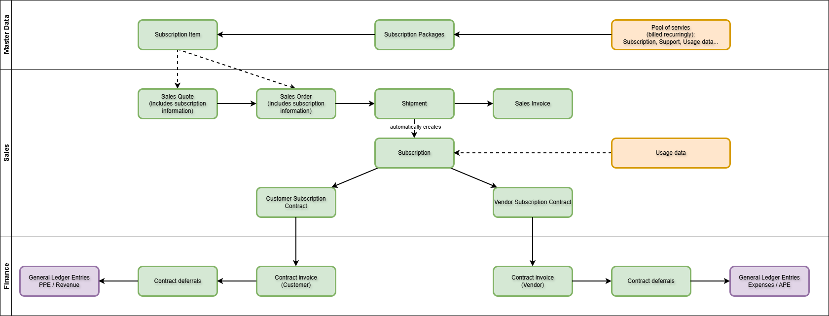
Abonnementslinjer repræsenterer forpligtelser over for kunder og leverandører. De begynder normalt med levering af en vare til kunden, inkluderer efterfølgende support og styrer faktureringsordninger. En abonnementslinje kan også være genstand for klargøring af sig selv, f.eks. for en supporttjeneste.
Under salgsprocessen indsamles og gemmes alle relevante oplysninger om elementer i form af et abonnement. Abonnementet oprettes automatisk, når varen leveres (bogføring af salgsleverance).
Abonnementslinjeskabeloner og abonnementslinjepakker er tilgængelige til tilknytning og opsætning af abonnementslinjer. Abonnementslinjer grupperes i kontrakter (debitor- og kreditorabonnementskontrakter) til administrations- og faktureringsformål.
Abonnementslinjer omfatter nærmere oplysninger om de forpligtelser, som leverandøren af et produkt påtager sig over for sine kunder, som igen dækkes af leverandøren, hvis det er relevant.
Følgende billede viser brug af abonnementslinjer.
Abonnementspakker
Abonnementslinjer er grupperet i abonnementspakker. Du kan bruge handlingen Tildelte varer til at tildele dem til varer. På leveringstidspunktet konverteres de variable parametre (f.eks. prisberegninger og varigheder) til absolutte værdier og knyttes til den solgte vare (abonnement) som abonnementslinjer.
En abonnementspakke svarer til den enhed, du tilbyder og sælger til en kunde. Du kan gemme både serviceforpligtelserne over for kunden og servicetilgodehavenderne til leverandøren.
Tip
For at forenkle oprettelsen af en abonnementspakke kan du bruge handlingen Kopier abonnementspakke til en eksisterende abonnementspakke og derefter ændre den til det nye formål.
Abonnementspakkens linjeskabeloner
Du kan oprette abonnementslinjeskabeloner for at forenkle processen med at oprette abonnementspakker og detaljerne på deres linjer. I det følgende forklares felternes indbyrdes relationer.
Oversigt over felterne Abonnementspakke og Abonnementspakkelinje
- Ud over den entydige kode og beskrivelse kan du angive en prisgruppe i sidehovedet, der skal bruges ved prissætning af abonnementslinjer. Du kan få mere at vide ved at gå til Prisgruppe i abonnementslinjer og abonnementer.
- Partneren angiver, om der senere skal oprettes en debitor- eller kreditorabonnementslinje senere. Derfor kan abonnementslinjer kaldes ind i debitor-/leverandørabonnementskontrakter og faktureres via køb eller salgsfakturaer.
- Skabelon angiver, om linjen blev oprettet på baggrund af en abonnementspakkelinjeskabelon. Det er valgfrit at angive en abonnementspakkelinjeskabelon. Du kan også slette linjerne manuelt.
- Beskrivelse angiver en beskrivelse af abonnementspakkelinje.
- Du kan få mere at vide om feltet Fakturering ved at gå til Typer af abonnementspakkelinjer.
- Hvis du vil vide mere om feltet Faktureringsvarenr. , skal du gå til Indtægtsindregning.
- Du kan få mere at vide om feltet Beregningsgrundlagsbeløbstype ved at gå til Prissætning og beregningstyper.
- Beregningsgrundlag i pct. er den procentdel fra beregningsgrundlaget, der bruges til at prissætte abonnementslinjer.
- Beregningsbasisperiode angiver den periode, som servicebeløbet relaterer til. Indtast f.eks. 1M, hvis beløbet refererer til en måned, eller 12M, hvis beløbet refererer til et år.
- Faktureringsrytme definerer, hvor ofte abonnementslinjer skal faktureres.
- Datoformlen i feltet Startformel for abonnementslinje angiver det tidspunkt, hvor en abonnementslinje bliver gyldig.
- Den indledende periode angiver minimumsperioden for abonnementslinjer. Hvis den oprindelige periode er angivet i salgsprocessen og der angives ingen Efterfølgende periode, indstilles tjenestens slutdato automatisk til slutningen af den oprindelige periode.
- Dataformularen i feltet Efterfølgende periode angiver varigheden af den automatiske forlængelse efter den indledende periode. Hvis feltet er tomt i salgsprocessen, og enten den indledende periode eller opsigelsesperioden er angivet på samme tid, indstilles tjenestens slutdato automatisk til udløbsdatoen for den indledende periode eller opsigelsesperioden.
- Datoformularen i feltet Meddelelsesperiode angiver gennemløbstiden, før en abonnementslinje kan annulleres. En 12 måneders indledende periode med tremåneders opsigelsesvarsel betyder, at forfaldsdatoen for opsigelse er ni måneder.
- Rabat bruges til at styre, om abonnementslinjen anvendes til rabatter under periodisk fakturering.
- Prisbindingsperiode definerer den periode, hvor prisen ikke ændres, efter at abonnementslinjen er oprettet. Datoen for Næste prisopdatering beregnes ud fra startdatoen for abonnementslinjen og Prisbindingsperioden, når abonnementslinjen oprettes. For at få vist feltet skal du tilpasse siden.
Tip
For at forenkle oprettelsen af abonnementsvarer kan du gemme abonnementspakker i vareskabeloner. Hvis en vare oprettes ved hjælp af en skabelon, der indeholder abonnementspakker, overføres pakkerne automatisk til den nye vare.
Dimensioner
Hvis en abonnementspakke indeholder linjer med både Partner=Kunde og Partner=Leverandør, overføres dimensionerne for kundeabonnementets kontraktlinje til den tilsvarende leverandørkontraktlinje. Overførslen er vigtig, når du analyserer data. Abonnementspakkekoden er f.eks. identisk i data på både kunde- og leverandørsiden.
Prisgruppe i salgsabonnementslinjer og abonnementer
Før du kan beregne priserne for abonnementslinjerne i salgsdokumentet, skal du finde de relevante abonnementspakker, herunder alle tildelte prisgrupper. Følgende betingelser gælder:
- Hvis prisgruppen ikke er angivet i dokumentet, bruges kun abonnementspakker uden prisgruppen.
- Hvis abonnementspakken er angivet i dokumentet, er det kun abonnementspakker med samme prisgruppe, der gælder. Hvis ingen abonnementspakker svarer til prisgruppen, tages abonnementspakker uden prisgruppe også i betragtning. Abonnementspakker, der er angivet som standard for varen, gælder direkte. Andre kan kun vises.
- Hvis en abonnementspakke uden en prisgruppe ikke findes, tages alle abonnementspakker i betragtning. Standardpakken for varen gælder direkte. Andre kan kun vises.
- Hvis der ikke findes en abonnementspakke, oprettes der ingen salgsabonnementslinjer.
Fastlæggelsen af abonnementslinjer ved manuel oprettelse af et abonnement sker på samme måde som oprettelse og beregning af abonnementslinjer. Men hvis du ændrer slutbrugeren (debitoren) i abonnementet, skal abonnementslinjer genberegnes, hvis prisgruppen for den nye slutbruger (debitor) og abonnementet er forskellige. Brugeren modtager en tilsvarende forespørgsel. Hvis de bekræftes, slettes og genoprettes abonnementslinjerne baseret på ovenstående kriterier. Ellers nulstiller slutbrugeren (kunden) til den oprindelige værdi.
Bemærkning
Du kan kun ændre abonnementslinjer i abonnementet, hvis ingen af linjerne er knyttet til en debitor- eller kreditorabonnementskontrakt.
Typer af abonnementspakkelinjer
Kontrakt
Du fakturerer abonnementspakkelinjer for abonnementer, hvor feltet Fakturering via indeholder Abonnementskontrakt i en defineret cyklus. Du kan også vælge at angive betingelser og opsigelsesperioder.
Sales
Abonnementspakkelinjer for abonnementer, hvor feltet Fakturering via indeholder Salg , faktureres ikke. Abonnementet og abonnementslinjen tjener kun som information (f.eks. for garantiperioden eller eftersalg til en garanti).
Bemærkning
Kun abonnementslinjer, hvis tilsvarende pakkelinje er angivet til Abonnementskontrakt i feltet Fakturering via, kan tildeles til en debitor- eller kreditorkontrakt og dermed faktureres gentagne gange via den pågældende kontrakt.
Prissætning og beregningstyper
Der anvendes tre typer referenceværdier til at prissætte abonnementslinjer via feltet Beregningsgrundlagstype:
- Varepris
- Dokumentpris
- Dokumentpris og rabat
Du kan få mere at vide ved at gå til Prisfastsættelse for abonnementslinjer.
Indtægtsføring
Hvis du sælger et typisk abonnement og fakturerer det på tilbagevendende basis, skal indtægten normalt realiseres på baggrund af bogføringsgrupperne for abonnementselementet. Du kan oprette en simpel abonnementspakke til dette (se eksemplet nedenfor), hvor feltet Faktureringselementnr. forbliver tomt. Men hvis indtægten skal realiseres anderledes end bogføringsgrupperne for abonnementselementet, kan du angive en faktureringsvare i det felt, der er nævnt. Hvis det er angivet, bruges dette i fakturalinjen og også til udsættelsen. For abonnementselementer er feltet valgfrit: Hvis der er angivet et faktureringselement her, bruges det. Hvis der ikke er angivet en faktureringsvare, bruges selve abonnementselementets bogføringsgrupper.
I scenarier, hvor selve varen sælges som en engangsvare, men en del skal faktureres på tilbagevendende basis (f.eks. er Salg med abonnement valgt i feltet Abonnementsindstilling på varekortet), skal der nødvendigvis angives en faktureringsvare, da det solgte element én gang ikke kan bruges til tilbagevendende fakturering. Du kan finde et eksempel på en sådan abonnementspakke nedenfor.
Opslaget i feltet Faktureringsvarenr. viser kun fakturering af varer.
Afhængigt af konfigurationen af bogføringsgrupperne i Generel bogføringsopsætning kan indtægterne bogføres til forskellige indtægtskonti for hver abonnementslinje, der skal faktureres.
Eksempel: Abonnementselement (simpelt, månedligt abonnement)
Kom i gang med et enkelt månedligt abonnement, du skal bruge et abonnementselement (Abonnementselement er valgt i feltet Abonnementsindstilling på elementkortet) og en abonnementspakke med kun én linje. I følgende eksempel vises en sådan konfiguration, der kører månedligt.
| Partner | Skabelon | Beskrivelse | Fakturering via | Fakturering af varenr. | Type af beregningsgrundlag | Procent af beregningsgrundlag | Basisperiode for fakturering | Faktureringsrytme | Startformel for abonnementslinje | Indledende periode | Efterfølgende periode | Meddelelsesperiode |
|---|---|---|---|---|---|---|---|---|---|---|---|---|
| Kunde | ABONNEMENT-1M | Abonnement (månedligt) | Abonnementskontrakt | Varepris | 100 | 1M | 1M |
Du kan finde et sådant eksempel som en del af Contoso-demodataene (elementet "SB1100").
Eksempel: Salg med abonnement
I det scenarie, hvor et element sælges som en engangsvare, men med en tilbagevendende del, skal du bruge et element salg med abonnement valgt i feltet Abonnementsmulighed på varekortet og en abonnementspakke på mindst én linje. I følgende eksempel vises en sådan opsætning, hvor prisen for den tilbagevendende del beregnes med 10% fra dokumentlinjen for hele året.
| Partner | Skabelon | Beskrivelse | Fakturering via | Fakturering af varenr. | Type af beregningsgrundlag | Procent af beregningsgrundlag | Basisperiode for fakturering | Faktureringsrytme | Startformel for abonnementslinje | Indledende periode | Efterfølgende periode | Meddelelsesperiode |
|---|---|---|---|---|---|---|---|---|---|---|---|---|
| Kunde | ABONNEMENT-12M | Abonnement (årligt) | Abonnementskontrakt | SB1104 | Dokumentpris | 10 | 12M | 12M |
Du kan finde et sådant eksempel som en del af Contoso-demodataene (elementerne "SB1103" med faktureringselementet "SB1104").
Eksempel: Garanti som abonnementslinje
Afhængigt af det produkt, der sælges, kan en garanti være påkrævet ved lov. Dette krav betyder, at leverandøren af et produkt garanterer, at de produkter, den leverer, har de lovede egenskaber. Garantien er ofte begrænset i tid.
Du kan supplere den lovbestemte garanti med ekstra garantier eller tjenester, som du kan oprette som abonnementslinjer. For eksempel kan producenter give kunden en udvidet garantiperiode fra købsdatoen eller endda abonnementslinjer, der går ud over, hvad der er lovpligtigt. For eksempel gratis udskiftning af defekte dele på stedet.
En abonnementslinje kan repræsentere tilknytning af disse forpligtelser. Den indeholder alle relevante serviceaftaler, såsom priser (normalt nul), gyldighedsperioder, annulleringsperioder og faktureringsrytme. Ligesom andre abonnementslinjer, skal abonnementslinjen tildeles en kontrakt, der faktureres (gentagne gange, indtil udløbet). Kontraktnummeret vises derefter i abonnementslinjen.
Følgende eksempel viser en garanti, der er konfigureret som en abonnementslinje. Garantien er gratis og løber i 12 måneder.
| Partner | Skabelon | Beskrivelse | Fakturering via | Fakturering af varenr. | Type af beregningsgrundlag | Procent af beregningsgrundlag | Basisperiode for fakturering | Faktureringsrytme | Startformel for abonnementslinje | Indledende periode | Efterfølgende periode | Meddelelsesperiode |
|---|---|---|---|---|---|---|---|---|---|---|---|---|
| Kunde | GARANTI | Garanti | Sales | Varepris | 0 | 12M | 12M | |||||
| Leverandør | GARANTI | Garanti | Sales | Varepris | 0 | 12M | 12M |
Abonnementspakken indeholder både en kunde- og en leverandørlinje, så kunden kan fremsætte krav inden for den angivne periode. Disse oplysninger dækkes dog også af abonnementslinjer over for leverandøren. Hvis leverandøren f.eks. har angivet en garanti for varerne.