Bemærk
Adgang til denne side kræver godkendelse. Du kan prøve at logge på eller ændre mapper.
Adgang til denne side kræver godkendelse. Du kan prøve at ændre mapper.
I dette selvstudium bygger du videre på arbejde udført af en Power BI-analytiker, der er gemt som semantiske modeller (Power BI-datasæt). Ved hjælp af SemPy (prøveversion) i Synapse Data Science-oplevelsen i Microsoft Fabric analyserer du funktionelle afhængigheder i DataFrame-kolonner. Denne analyse hjælper dig med at opdage subtile datakvalitetsproblemer for at få mere præcis indsigt.
I dette selvstudium lærer du, hvordan du:
- Anvend domænekendskab for at formulere hypoteser om funktionelle afhængigheder i en semantisk model.
- Bliv fortrolig med komponenter i Semantic Links Python-bibliotek (SemPy), der integreres med Power BI og hjælper med at automatisere datakvalitetsanalyse. Disse komponenter omfatter:
- FabricDataFrame – pandalignende struktur forbedret med yderligere semantisk information
- Funktioner, der henter semantiske modeller fra et Fabric-arbejdsområde til din bærbare pc
- Funktioner, der evaluerer funktionelle afhængighedshypoteser og identificerer relationsovertrædelser i dine semantiske modeller
Forudsætninger
Få et Microsoft Fabric-abonnement. Du kan også tilmelde dig en gratis Microsoft Fabric-prøveversion.
Log på Microsoft Fabric.
Skift til Fabric ved at bruge experience-switcheren nederst til venstre på din startside.
Vælg Arbejdsområder i navigationsruden for at finde og vælge dit arbejdsområde. Dette arbejdsområde bliver dit aktuelle arbejdsområde.
Download filen Customer Profitability Sample.pbix fra GitHub-lageret fabric-samples.
I dit arbejdsområde skal du vælge Importér>rapport eller Sideinddelt rapport>Fra denne computer for at uploade filen Eksempel på kunderentabilitet.pbix- til dit arbejdsområde.
Følg med i notesbogen
Notesbogen powerbi_dependencies_tutorial.ipynb følger med dette selvstudium.
Hvis du vil åbne den medfølgende notesbog til dette selvstudium, skal du følge vejledningen i Forbered dit system til selvstudier om datavidenskab importere notesbogen til dit arbejdsområde.
Hvis du hellere vil kopiere og indsætte koden fra denne side, kan du oprette en ny notesbog.
Sørg for at vedhæfte et lakehouse til notesbogen, før du begynder at køre kode.
Konfigurer notesbogen
Konfigurer et notesbogsmiljø med de moduler og data, du har brug for.
Bruges
%piptil at installere SemPy fra PyPI i notesbogen.%pip install semantic-linkImporter de moduler, du har brug for.
import sempy.fabric as fabric from sempy.dependencies import plot_dependency_metadata
Indlæs og forbehandler dataene
I dette selvstudium bruges en semantisk standardmodel Eksempel på kunderentabilitet.pbix-. Du kan få en beskrivelse af den semantiske model under eksempel på kunderentabilitet for Power BI.
Indlæs Power BI-data i en
FabricDataFrameved hjælp af funktionenfabric.read_table.dataset = "Customer Profitability Sample" customer = fabric.read_table(dataset, "Customer") customer.head()Læg
Statebordet i enFabricDataFrame.state = fabric.read_table(dataset, "State") state.head()Selvom outputtet ligner en pandas DataFrame, initialiserer denne kode en datastruktur kaldet a
FabricDataFrame, der tilføjer operationer oven på pandaer.Tjek datatypen for
customer.type(customer)Outputtet viser, at
customerersempy.fabric._dataframe._fabric_dataframe.FabricDataFrame.Slut dig til
customerogstateDataFrameobjekter.customer_state_df = customer.merge(state, left_on="State", right_on="StateCode", how='left') customer_state_df.head()
Identificer funktionelle afhængigheder
En funktionel afhængighed er en en-til-mange-relation mellem værdier i to eller flere kolonner i en DataFrame. Brug disse relationer til automatisk at registrere problemer med datakvaliteten.
Kør SemPys
find_dependenciesfunktion på flettetDataFramefor at identificere funktionelle afhængigheder mellem kolonneværdier.dependencies = customer_state_df.find_dependencies() dependenciesVisualiser afhængighederne ved hjælp af SemPys
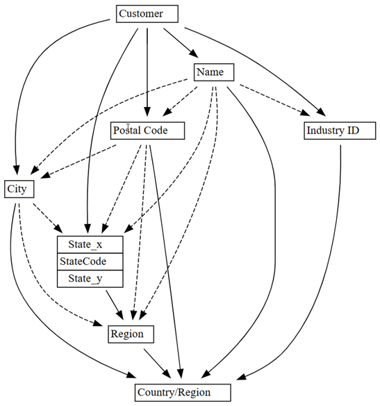
plot_dependency_metadatafunktion.plot_dependency_metadata(dependencies)Grafen over funktionelle afhængigheder viser, at
Customerkolonnen bestemmer kolonner somCity,Postal Code, ogName.Grafen viser ikke en funktionel afhængighed mellem
CityogPostal Code, sandsynligvis fordi der er mange overtrædelser i forholdet mellem kolonnerne. Brug SemPysplot_dependency_violationsfunktion til at visualisere afhængighedsovertrædelser mellem specifikke kolonner.
Udforsk dataene for kvalitetsproblemer
Tegn en graf med SemPys
plot_dependency_violationsvisualiseringsfunktion.customer_state_df.plot_dependency_violations('Postal Code', 'City')
Afbildningen af afhængighedsovertrædelser viser værdier for
Postal Codei venstre side og værdier forCityi højre side. En kant forbinder enPostal Codei venstre side med enCityi højre side, hvis der er en række, der indeholder disse to værdier. Kanterne anmærkes med antallet af sådanne rækker. Der er f.eks. to rækker med postnummeret 20004, den ene med byen "North Tower" og den anden med byen "Washington".Plottet viser også nogle få overtrædelser og mange tomme værdier.
Bekræft antallet af tomme værdier for
Postal Code:customer_state_df['Postal Code'].isna().sum()50 rækker har NA for
Postal Code.Slip rækker med tomme værdier. Find derefter afhængigheder ved hjælp af funktionen
find_dependencies. Bemærk den ekstra parameterverbose=1, der giver et indblik i SemPys interne funktioner:customer_state_df2=customer_state_df.dropna() customer_state_df2.find_dependencies(verbose=1)Den betingede entropi for
Postal CodeogCityer 0,049. Denne værdi angiver, at der er funktionelle afhængighedsovertrædelser. Før du retter fejlene, skal du hæve grænsen for betinget entropi fra standardværdien for0.01til0.05, bare for at se afhængighederne. Lavere tærskler resulterer i færre afhængigheder (eller højere selektivitet).Hæv tærsklen for betinget entropi fra standardværdien for
0.01til0.05:plot_dependency_metadata(customer_state_df2.find_dependencies(threshold=0.05))Hvis du anvender domæneviden om, hvilken enhed der bestemmer værdierne for andre objekter, ser denne afhængighedsgraf ud til at være nøjagtig.
Udforsk flere problemer med datakvaliteten, der blev registreret. En stiplet pil joinforbinder f.eks.
CityogRegion, hvilket angiver, at afhængigheden kun er omtrentlig. Denne omtrentlige relation kan betyde, at der er en delvis funktionel afhængighed.customer_state_df.list_dependency_violations('City', 'Region')Se nærmere på hver af de tilfælde, hvor en ikke-
Regionværdi forårsager en overtrædelse:customer_state_df[customer_state_df.City=='Downers Grove']Resultatet viser byen Downers Grove i Illinois og Nebraska. Downers Grove er dog en by i Illinois, ikke Nebraska.
Se byen Fremont:
customer_state_df[customer_state_df.City=='Fremont']Der er en by kaldet Fremont i Californien. Men for Texas returnerer søgemaskinen Premont, ikke Fremont.
Det er også mistænkeligt at se overtrædelser af afhængigheden mellem
NameogCountry/Region, som det fremgår af den stiplede linje i den oprindelige graf over afhængighedsovertrædelser (før rækkerne med tomme værdier slippes).customer_state_df.list_dependency_violations('Name', 'Country/Region')Én kunde, SDI Design, vises i to områder – USA og Canada. Denne sag er måske ikke en semantisk overtrædelse, bare ualmindelig. Alligevel er det værd at se nærmere på:
Se nærmere på kundens SDI Design:
customer_state_df[customer_state_df.Name=='SDI Design']Yderligere inspektion viser to forskellige kunder fra forskellige brancher med samme navn.
Eksplorativ dataanalyse og datarensning er iterative. Hvad du finder, afhænger af dine spørgsmål og perspektiv. Semantic Link giver dig nye værktøjer til at få mere ud af dine data.
Relateret indhold
Se andre tutorials for semantisk link og SemPy:
- selvstudium: Ryd op i data med funktionelle afhængigheder
- selvstudium: Udtræk og beregn Power BI-målinger fra en Jupyter-notesbog
- selvstudium: Find relationer i en semantisk model ved hjælp af semantisk link
- Selvstudium: Finde relationer i Synthea-datasættet ved hjælp af semantisk link
- selvstudium: Valider data ved hjælp af GX- (SemPy and Great Expectations)