GQL-sprogvejledning til graph i Microsoft Fabric

Notat

Denne funktion er i øjeblikket tilgængelig som offentlig prøveversion. Denne prøveversion leveres uden en serviceniveauaftale og anbefales ikke til produktionsarbejdsbelastninger. Visse funktioner understøttes muligvis ikke eller kan have begrænsede funktioner. Du kan få flere oplysninger under Supplemental Vilkår for anvendelse af Microsoft Azure prøveversioner.

GQL (Graph Query Language) er det ISO-standardiserede forespørgselssprog for grafdatabaser. Brug GQL til at forespørge, analysere og arbejde effektivt med grafdata med graph i Microsoft Fabric.

Den samme ISO-arbejdsgruppe, der standardiserer SQL, udvikler GQL. Derfor deler GQL mange begreber med SQL, herunder udtryk, prædikater og datatyper. Hvis du har SQL-erfaring, kan du anvende meget af denne viden på GQL.

Denne artikel indeholder en omfattende reference til GQL i grafen. Den dækker:

  • Grundlæggende begreber: Grafér datastrukturer, mønstre og grundlæggende forespørgsler
  • Vigtige udsagn: MATCH, FILTER, LET, ORDER BY, LIMITog RETURN
  • Datatyper og udtryk: Værdityper, operatorer og indbyggede funktioner
  • Avancerede teknikker: Sammensætning af flere udsagn, variabeludformning og aggregeringsstrategier

Notat

Den officielle internationale standard for GQL er ISO/IEC 39075 Information Technology - Database Languages - GQL.

Forudsætninger

Før du starter, skal du sørge for, at du er fortrolig med disse begreber:

  • Basic-forståelse af databaser – Erfaring med ethvert databasesystem, f.eks. relationelt (SQL), NoSQL eller graf, er nyttigt.
  • Grafbegreber – Forståelse af noder, kanter og relationer i forbundne data.
  • Grundlæggende spørgsmål – Viden om grundlæggende forespørgselsbegreber, f.eks. filtrering, sortering og aggregering.

Anbefalet baggrund:

  • Erfaring med SQL- eller openCypher-sprog gør det nemmere at lære GQL-syntaks (de er GQL's rødder).
  • Kendskab til datamodellering hjælper med diagramskemadesign.
  • Forståelse af din specifikke use case til grafdata.

Det har du brug for:

  • Adgang til et grafarbejdsområde med forespørgselsfunktioner.
  • Eksempeldata eller villighed til at arbejde med vores eksempler på sociale netværk.
  • Grundlæggende teksteditor til skrivning af forespørgsler.

Tips

Hvis du er ny bruger af grafdatabaser, skal du starte med oversigten over grafdatamodeller , før du fortsætter med denne vejledning.

Hvad gør GQL speciel

GQL er udviklet specielt til grafdata. Dette design gør det naturligt og intuitivt at arbejde med forbundne oplysninger.

I modsætning til SQL, der er afhængig af tabeljoinforbindelser til at udtrykke relationer, bruger GQL visuelle grafmønstre. Disse mønstre afspejler direkte, hvordan objekter er forbundet, hvilket gør forespørgsler nemmere at læse og nemmere at ræsonnere om.

Forestil dig, at du vil finde folk og deres venner (folk, der kender hinanden), som begge er født før 1999. Sådan udtrykker GQL denne betingelse ved hjælp af et visuelt grafmønster:

MATCH (person:Person)-[:knows]-(friend:Person)
WHERE person.birthday < 19990101 
  AND friend.birthday < 19990101
RETURN person.firstName || ' ' || person.lastName AS person_name, 
       friend.firstName || ' ' || friend.lastName AS friend_name

Denne forespørgsel finder venner (personer, der kender hinanden), som begge er født før 1999. Mønsteret (person:Person)-[:knows]-(friend:Person) viser visuelt den relationsstruktur, du leder efter – på samme måde som at tegne et diagram over dine data.

Grundlæggende om GQL

Før du dykker ned i forespørgsler, skal du forstå disse kernebegreber, der udgør grundlaget for GQL:

  • Grafer gemmer dine data som noder (enheder) og kanter (relationer), hver med navne og egenskaber.
  • Graftyper fungerer som skemaer og definerer, hvilke noder og kanter der kan findes i din graf.
  • Begrænsninger er andre regler og begrænsninger, som graftyper pålægger grafer for at gennemtvinge dataintegritet.
  • Forespørgsler bruger sætninger som MATCH, FILTERog RETURN til at behandle data og vise resultater.
  • Mønstre beskriver de grafstrukturer, du vil finde ved hjælp af intuitiv visuel syntaks.
  • Udtryk udfører beregninger og sammenligninger på dine data på samme måde som SQL-udtryk.
  • Prædikater er booleske værdiudtryk, der filtrerer resultater i forespørgsler.
  • Værdityper definerer, hvilke typer værdier du kan behandle og gemme.

Om grafdata

Hvis du vil arbejde effektivt med GQL, skal du forstå, hvordan grafdata er struktureret. Dette fundament hjælper dig med at skrive bedre forespørgsler og udforme dine data effektivt.

Noder og kanter: byggestenene

I GQL arbejder du med navngivne egenskabsgrafer. En graf består af to typer elementer:

  • Noder repræsenterer typisk enhederne ("navneord") i dit system – f.eks. personer, organisationer, indlæg eller produkter. De er uafhængige objekter, der findes i dit domæne. Nogle gange kalder du også noder knudepunkter.

  • Kanter repræsenterer relationer mellem objekter ("verberne") – hvordan dine objekter opretter forbindelse og interagerer.

For eksempel kender folk hinanden (:knows), organisationer, der opererer i specifikke regioner (:operates), eller kunder, der har købt produkter (:purchased).
Nogle gange kalder du også kantrelationer.

Hvert grafelement har følgende egenskaber:

  • Et internt id , der entydigt identificerer det
  • Et eller flere navne – beskrivende navne som Person eller knows. I grafen har kanterne altid nøjagtigt én etiket.
  • Egenskaber – navneværdipar, der gemmer data om elementet (f.eks firstName: "Alice" . eller birthday: "19730108").

Sådan struktureres grafer

Hver kant forbinder præcis to noder: en kilde og en destination. Denne forbindelse opretter grafens struktur og viser, hvordan objekter er relateret til hinanden. Retningen af kanter betyder noget – en, som Person en follows anden Person opretter en direkte relation.

Notat

grafen understøtter i øjeblikket ikke ikke-dirigerede kanter.

Egenskabsdiagrammer, som understøttes i grafen, er altid korrekt udformet, hvilket betyder, at hver kant forbinder to gyldige noder. Hvis du kan se en kant i en graf, findes begge slutpunkterne i den samme graf.

Grafmodeller og graftyper

Grafmodellen beskriver strukturen af en graf. Det fungerer som et databaseskema for dit programdomæne. Grafmodeller definerer:

  • Hvilke noder og kanter kan findes
  • Hvilke mærkater og egenskaber de kan have
  • Sådan forbinder noder og kanter

Grafmodeller sikrer også dataintegritet gennem begrænsninger, især nodenøglebegrænsninger , der angiver, hvilke egenskaber der entydigt identificerer hver node.

Notat

Du kan angive grafmodeller ved hjælp af GQL-standardsyntaks. I dette tilfælde kaldes de graftyper.

Et praktisk eksempel: socialt netværk

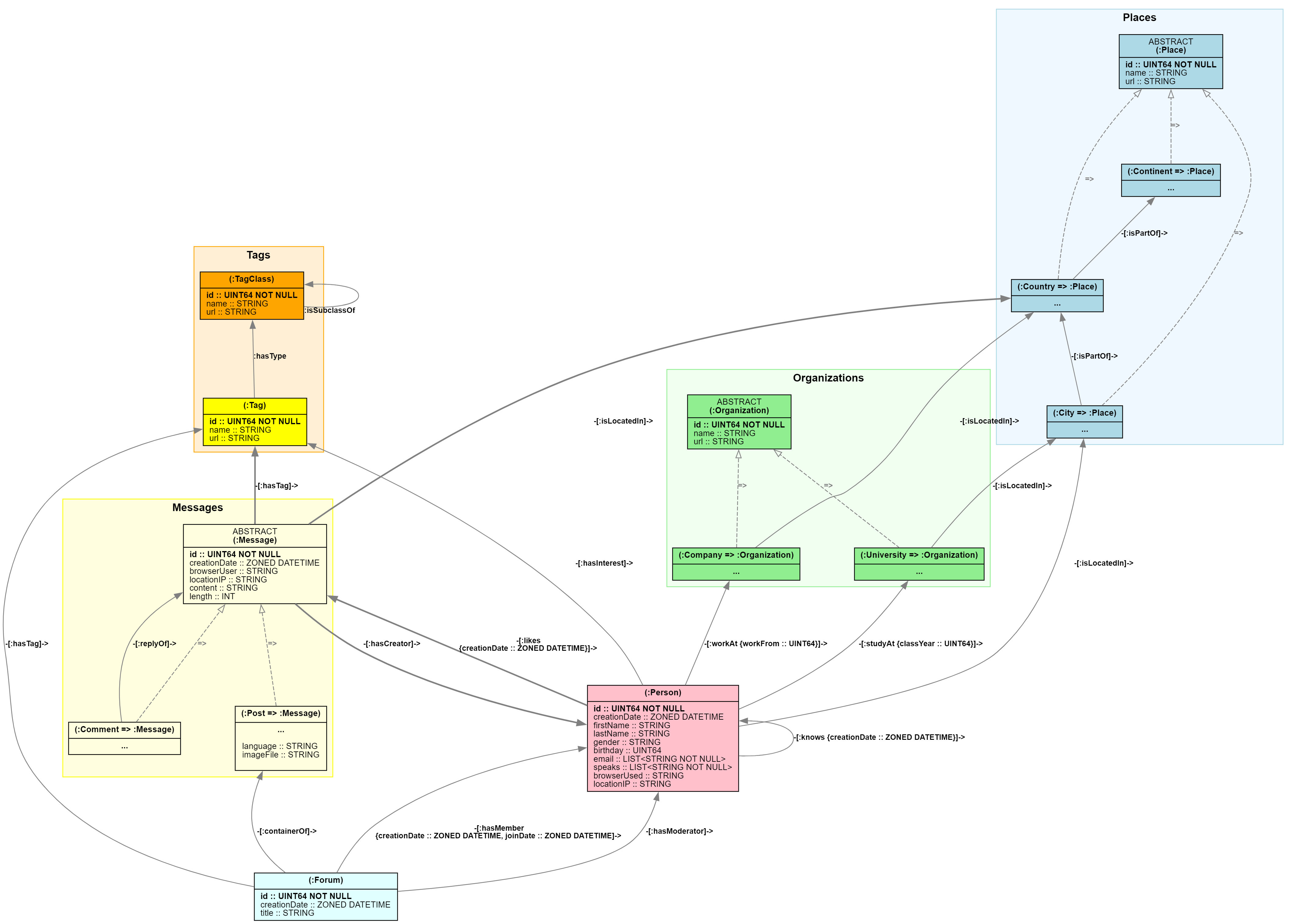
I hele denne dokumentation illustrerer et eksempel på et socialt netværk GQL-begreber. Hvis du forstår dette domæne, kan du følge eksemplerne og anvende lignende mønstre på dine egne data.

Diagram, der viser skemaet for det sociale netværk.

Notat

Eksemplet på sociale netværk er afledt af LDBC SNB (LDBC Social Network Benchmark), der er udgivet af GDC (Graph Data Council). Du kan få flere oplysninger under "The LDBC Social Network Benchmark".

Enhederne på det sociale netværk

Vores sociale netværk omfatter disse primære typer noder, der repræsenterer objekter i domænet:

Folk har personlige oplysninger som navne, fødselsdage og køn. De bor i byer og danner sociale forbindelser.

Steder udgør et geografisk hierarki:

  • Byer som "New York" eller "London"
  • Lande/områder f.eks. "United States" eller "Storbritannien"
  • Kontinenter som "Nordamerika" eller "Europa"

Organisationer , hvor folk bruger tid:

  • Universiteter , hvor folk studerer
  • Virksomheder , hvor folk arbejder

Indhold og diskussioner:

  • Forummer med titler, der indeholder indlæg
  • Indlæg med indhold, sprog og valgfri billeder
  • Kommentarer , der besvarer indlæg eller andre kommentarer
  • Mærker , der kategoriserer indhold og repræsenterer interesser

Sådan opretter alt forbindelse

Forbindelserne mellem enheder gør netværket interessant:

  • Folk kender hinanden (venskaber, :knows).
  • Folk arbejder i virksomheder (:workAt) eller studerer på universiteter (:studyAt).
  • Personer opretter indlæg og kommentarer (:hasCreator).
  • Personer synes godt om opslag og kommentarer (:likes).
  • Indlæg, forummer og kommentarer kan have tags (:hasTag).
  • Folk har interesser i bestemte mærker (:hasInterest).
  • Forummer indeholder indlæg (:containerOf) og har medlemmer (:hasMember) og moderatorer (:hasModerator).

Grafkanter repræsenterer domænerelationer. Dette omfattende netværk skaber mange muligheder for interessante forespørgsler og analyser.

Dine første GQL-forespørgsler

Nu, hvor du forstår grundlæggende grafer, kan vi se, hvordan du forespørger grafdata ved hjælp af GQL. Disse eksempler bygges fra enkle til komplekse og viser dig, hvordan GQL's tilgang gør grafforespørgsler intuitive og effektive.

Start enkelt: Find alle personer

Begynd med den mest grundlæggende forespørgsel, der er mulig. Find navnene (fornavn, efternavn) på alle personerne:Person i diagrammet.

MATCH (p:Person)
RETURN p.firstName, p.lastName

Denne forespørgsel kører på følgende måde:

  1. MATCH finder alle noder, der er navngivet Person.
  2. RETURN viser deres for- og efternavne.

Tilføj filtrering: Find bestemte personer

Find nu personer med specifikke egenskaber. I dette tilfælde skal du finde alle med navnet Alice og vise deres navne og fødselsdage.

MATCH (p:Person)
FILTER p.firstName = 'Annemarie'
RETURN p.firstName, p.lastName, p.birthday

Denne forespørgsel kører på følgende måde:

  1. MATCH finder alle noder (p) med navnet Person.
  2. FILTER noder (p), hvis fornavn er Alice.
  3. RETURN viser deres fornavn, efternavn og fødselsdag.

Grundlæggende forespørgselsstruktur

Grundlæggende GQL-forespørgsler følger alle et ensartet mønster: en sekvens af sætninger, der arbejder sammen om at finde, filtrere og returnere data. De fleste forespørgsler starter med MATCH at finde mønstre i grafen og slutter med RETURN at specificere outputtet.

Her er en simpel forespørgsel, der finder par af personer, der kender hinanden og deler samme fødselsdag, og derefter returnerer det samlede antal af disse vennepar.

MATCH (n:Person)-[:knows]-(m:Person)
FILTER n.birthday = m.birthday
RETURN count(*) AS same_age_friends

Denne forespørgsel kører på følgende måde:

  1. MATCH finder alle nodepar Person , der kender hinanden.
  2. FILTER holder kun de par, hvor begge mennesker har samme fødselsdag.
  3. RETURN tæller, hvor mange sådanne vennepar der findes.

Tips

Du kan også udføre filtrering direkte som en del af et mønster ved at tilføje en WHERE delsætning. Matcher f.eks. kun MATCH (n:Person WHERE n.age > 23) noder, Person hvis age egenskab er større end 23.

GQL understøtter linjekommentarer i C-format // , kommentarer i SQL-stil -- og blokkommentarer i C-format /* */ .

Almindelige udsagn

  • MATCH: Identificerer grafmønsteret, der skal søges efter—det er her, du definerer strukturen af de data, du er interesseret i.
  • LET: Tildeler nye variable eller beregnede værdier baseret på matchede data – tilføjer afledte kolonner til resultatet.
  • FILTER: Indsnævrer resultaterne ved at anvende betingelser—fjerner rækker, der ikke opfylder kriterierne.
  • ORDER BY: Sorterer de filtrerede data—hjælper med at organisere outputtet baseret på et eller flere felter.
  • OFFSET og LIMIT: Begræns antallet af returnerede rækker – nyttigt til paginering eller top-k forespørgsler.
  • RETURN: Specificerer det endelige output—definerer, hvilke data der skal inkluderes i resultatsættet, og udfører aggregering.

Sådan arbejder sætninger sammen

GQL-udsagn danner en pipeline, hvor hver sætning behandler outputtet fra den foregående. Denne sekventielle eksekvering gør forespørgsler nemme at læse og fejlfinde, fordi eksekveringsrækkefølgen matcher læserækkefølgen.

Nøglepunkter:

  • Sætninger udføres effektivt sekventielt.
  • Hver sætning transformerer data og sender dem videre til den næste.
  • Denne proces opretter et klart, forudsigeligt dataflow, der forenkler komplekse forespørgsler.

Vigtigt

Graph kan ændre rækkefølgen af udførelsen af sætninger og køre individuelle sætninger parallelt for at maksimere ydeevnen. Disse optimeringer påvirker ikke korrektheden af resultaterne.

Eksempel på sætningskomposition

Følgende GQL-forespørgsel finder de første 10 personer, der arbejder i virksomheder med "Air" i deres navn, sorterer dem efter fuldt navn og returnerer deres fulde navn sammen med navnet på deres virksomheder.

-- Data flows: Match → Let → Filter → Order → Limit → Return
MATCH (p:Person)-[:workAt]->(c:Company)           -- Input: unit table, Output: (p, c) table
LET fullName = p.firstName || ' ' || p.lastName   -- Input: (p, c) table, Output: (p, c, fullName) table
FILTER c.name CONTAINS 'Air'                      -- Input: (p, c, fullName) table, Output: filtered table
ORDER BY fullName                                 -- Input: filtered table, Output: sorted table
LIMIT 10                                          -- Input: sorted table, Output: top 10 rows table
RETURN fullName, c.name AS companyName            -- Input: top 10 rows table
                                                  -- Output: projected (fullName, companyName) result table

Denne forespørgsel kører på følgende måde:

  1. MATCH finder personer, der arbejder i virksomheder med "Air" i deres navn.
  2. LET opretter fulde navne ved at kombinere for- og familienavne.
  3. FILTER bevarer kun Contoso-medarbejdere.
  4. ORDER BY sorterer efter fulde navn.
  5. LIMIT tager de første 10 resultater.
  6. RETURN returnerer navne og firmaplaceringer.

Variabler forbinder dine data

Variabler, f.eks p. , cog fullName i de forrige eksempler, indeholder data mellem sætninger. Når du genbruger et variabelnavn, sikrer GQL automatisk, at det refererer til de samme data, hvilket skaber effektive joinbetingelser. Variabler kaldes nogle gange også bindingsvariabler.

Du kan kategorisere variabler på forskellige måder:

Efter bindingskilde:

  • Mønstervariabler – bundet af matchende grafmønstre
  • Almindelige variabler – bundet af andre sprogkonstruktioner

Variabeltyper for mønster:

  • Elementvariabler – bind til referenceværdier for grafelementer
    • Nodevariabler – bind til individuelle noder
    • Kantvariabler – bind til individuelle kanter
  • Stivariabler – bind til stiværdier, der repræsenterer tilsvarende stier

Efter referencegrad:

  • Singleton-variabler – bind til individuelle elementreferenceværdier fra mønstre
  • Gruppevariabler – bind til lister over elementreferenceværdier fra mønstre med variabel længde (se Avancerede sammenlægningsteknikker)

Udførelsesresultater og -resultater

Når du kører en forespørgsel, får du et udførelsesresultat tilbage, der består af:

  • En (valgfri) resultattabel med dataene fra din RETURN sætning.
  • Statusoplysninger , der viser, om forespørgslen lykkedes eller ej.

Resultattabeller

Resultattabellen – hvis den findes – er det faktiske resultat af udførelsen af forespørgslen.

En resultattabel indeholder oplysninger om navnet og typen af kolonnerne, en foretrukken sekvens af kolonnenavne, der skal bruges til at vise resultater, om tabellen er sorteret, og selve de faktiske rækker.

Notat

Hvis udførelsen mislykkes, medtages der ingen resultattabel i udførelsesresultatet.

Statusoplysninger

Under udførelse af forespørgsler registrerer processen forskellige bemærkelsesværdige betingelser, f.eks. fejl eller advarsler. Hver betingelse registreres af et statusobjekt i statusoplysningerne for udførelsesresultatet.

Statusoplysningerne består af et primært statusobjekt og en (muligvis tom) liste over andre statusobjekter. Det primære statusobjekt findes altid og angiver, om udførelsen af forespørgslen lykkedes eller mislykkedes.

Hvert statusobjekt indeholder en femcifret statuskode (kaldet GQLSTATUS), der identificerer den registrerede betingelse og en meddelelse, der beskriver den.

Statuskoder for vellykkede handlinger:

GQLSTATUS Meddelelse Når
00000 Bemærk! fuldførelse er fuldført Udført med mindst én række
00001 Bemærk! fuldført - udeladt resultat Udført uden tabel (bruges i øjeblikket)
02000 Bemærk! ingen data Succes med nul rækker

Andre statuskoder angiver yderligere fejl eller advarsler, som forespørgselsudførelsesprocessen registrerer.

Vigtigt

I programkoden skal du altid være afhængig af statuskoder for at teste for visse betingelser. Statuskoder er garanteret at være stabile, og deres generelle betydning ændres ikke i fremtiden. Test ikke for indholdet af meddelelser, da den konkrete meddelelse, der rapporteres for en statuskode, kan ændres i fremtiden, afhængigt af forespørgslen eller endda mellem udførelser af den samme forespørgsel.

Derudover kan statusobjekter indeholde et underliggende årsagsstatusobjekt og en diagnosticeringspost med yderligere oplysninger, der karakteriserer den registrerede betingelse.

Vigtige begreber og sætninger

I dette afsnit beskrives de kernekomponenter, du skal bruge for at skrive effektive GQL-forespørgsler. Hvert koncept bygger på praktiske færdigheder inden for forespørgselsskrivning.

Grafmønstre: Find struktur

Grafmønstre er kernen i GQL-forespørgsler. De giver dig mulighed for at beskrive den datastruktur, du leder efter, ved hjælp af intuitiv visuel syntaks, der ligner de relationer, du vil finde.

Enkle mønstre:

Start med grundlæggende relationsmønstre:

-- Find direct friendships
(p:Person)-[:knows]->(f:Person)

-- Find people working at any company
(p:Person)-[:workAt]->(c:Company)

-- Find cities in any country/region
(ci:City)-[:isPartOf]->(co:Country)  

Mønstre med bestemte data:

-- Find who works at Microsoft specifically
(p:Person)-[:workAt]->(c:Company)
WHERE p.firstName = 'Annemarie'

-- Find friends who are both young
(p:Person)-[:knows]->(f:Person)  
WHERE p.birthday > 19950101 AND f.birthday > 19950101

Navneudtryk for fleksibelt objektvalg:

(:Person|Company)-[:isLocatedIn]->(p:City|Country)  -- OR with |
(:Place&City)                                       -- AND with &  
(:Person&!Company)                                  -- NOT with !

Notat

Noder kan have flere navne, men kanttyper med flere navne understøttes endnu ikke.

Med mærkatudtryk kan du matche forskellige typer noder i et enkelt mønster, hvilket gør dine forespørgsler mere fleksible.

Genbrug af variabler opretter effektive joinforbindelser:

-- Find coworkers: people who work at the same company
(c:Company)<-[:workAt]-(x:Person)-[:knows]-(y:Person)-[:workAt]->(c)

Genbrug af variabel c sikrer, at begge personer arbejder i det samme firma og opretter en automatisk joinforbindelsesbegrænsning. Dette mønster er et nøglemønster til at udtrykke "samme objekt"-relationer.

Vigtigt

Kritisk indsigt: Variabel genbrug i mønstre skaber strukturelle begrænsninger. Brug denne teknik til at udtrykke komplekse grafrelationer, f.eks. "venner, der arbejder i samme virksomhed" eller "personer i samme by".

Filtrering på mønsterniveau med WHERE:

-- Filter during pattern matching (more efficient)
(p:Person WHERE p.birthday < 19940101)-[:workAt]->(c:Company WHERE c.id > 1000)

-- Filter edges during matching  
(p:Person)-[w:workAt WHERE w.workFrom >= 2000]->(c:Company)

Afgrænsede mønstre med variabel længde:

(:Person)-[:knows]->{1,3}(:Person)  -- Friends up to 3 degrees away

Stitilstande til styring af gennemløb:

Stitilstande styrer, hvordan forespørgselsprogrammet håndterer gentagne elementer under gennemgang med variabel længde:

Stitilstand Beskrivelse
WALK Tillader gentagne noder og kanter. Ingen begrænsninger for gennemrejse.
TRAIL Ingen gentagne kanter, men noder kan gentages. Dette er standardstitilstanden.
SIMPLE Ingen gentagne noder (undtagen den første og sidste må være lig med).
ACYCLIC Ingen gentagne noder overhovedet, hvilket forhindrer en cyklus i stien.

Brug TRAIL mønstre til at forhindre cyklusser under grafløb, så det sikres, at hver kant besøges højst én gang:

-- Find paths without visiting the same :knows edge twice
MATCH TRAIL (src:Person)-[:knows]->{1,4}(dst:Person)
WHERE src.firstName = 'Alice' AND dst.firstName = 'Bob'
RETURN count(*) AS num_connections
-- Find acyclic paths in social networks
MATCH TRAIL (p:Person)-[e:knows]->{,3}(celebrity:Person)
RETURN 
  p.firstName || ' ' || p.lastName AS person_name, 
  celebrity.firstName || ' ' || celebrity.lastName AS celebrity_name, 
  count(e) AS distance
LIMIT 1000

Bruges ACYCLIC , når du har brug for at garantere, at ingen node besøges to gange:

-- Find paths where no person appears more than once
MATCH ACYCLIC (src:Person)-[:knows]->{1,4}(dst:Person)
WHERE src.firstName = 'Alice'
RETURN dst.firstName, dst.lastName
LIMIT 100

Kantbinding med variabel længde:

I mønstre med variabel længde henter kantvariabler forskellige oplysninger baseret på kontekst:

-- Edge variable 'e' binds to a single edge for each result row
MATCH (p:Person)-[e:knows]->(friend:Person)
RETURN p.firstName, e.creationDate, friend.firstName  -- e refers to one specific relationship
LIMIT 1000

-- Edge variable 'e' binds to a group list of all edges in the path
MATCH (p:Person)-[e:knows]->{2,4}(friend:Person)  
RETURN 
  p.firstName || ' ' || p.lastName AS person_name, 
  friend.firstName || ' ' || friend.lastName AS friend_name, 
  -- e is a list
  size(e) AS num_edges
LIMIT 1000

Denne skelnen er afgørende for korrekt brug af kantvariabler.

Komplekse mønstre med flere relationer:

MATCH (p:Person), (p)-[:workAt]->(c:Company), (p)-[:isLocatedIn]->(city:City)
RETURN p.firstName, p.lastName, c.name AS company_name, city.name AS city_name
LIMIT 1000

Dette mønster finder personer sammen med både deres arbejdsplads og bopæl, der viser, hvordan en person opretter forbindelse til flere andre enheder.

Kernesætninger

GQL indeholder specifikke sætningstyper, der arbejder sammen om at behandle dine grafdata trin for trin. Det er vigtigt at forstå disse udsagn for at oprette effektive forespørgsler.

MATCH erklæring

Syntaks:

MATCH <graph pattern>, <graph pattern>, ... [ WHERE <predicate> ]

Sætningen MATCH tager inputdata og finder grafmønstre. Den joinforbinder inputvariabler med mønstervariabler og output alle matchede kombinationer.

Input- og outputvariabler:

-- Input: unit table (no columns, one row)
-- Pattern variables: p, c  
-- Output: table with (p, c) columns for each person-company match
MATCH (p:Person)-[:workAt]->(c:Company)

Filtrering på sætningsniveau ved hjælp af WHERE:

-- Filter pattern matches
MATCH (p:Person)-[:workAt]->(c:Company) WHERE p.lastName = c.name

Du kan efterfiltrer alle forekomster ved hjælp WHEREaf . Denne fremgangsmåde undgår en separat FILTER sætning.

Sammenføjning ved hjælp af inputvariabler:

Når MATCH ikke er den første sætning, joinforbinder den inputdata med mønsterforekomster:

...
-- Input: table with 'targetCompany' column
-- Implicit join: targetCompany (equality join)
-- Output: table with (targetCompany, p, r) columns
MATCH (p:Person)-[r:workAt]->(targetCompany)

Vigtigt

Graph understøtter grundlæggende og fuld lineær sætningskomposition MATCH(sammenkædning , LET, FILTER, RETURNog andre kernesætninger). Angiv handlinger som UNION DISTINCT, EXCEPT, INTERSECTog OTHERWISE understøttes endnu ikke. Du kan få flere oplysninger i artiklen om aktuelle begrænsninger.

Funktionsmåder for nøgletilføjelser:

Sådan MATCH håndterer du datatilføjning:

  • Variabel lighed: Inputvariabler joinforbinder med mønstervariabler ved hjælp af lighedsmatch
  • Indre joinforbindelse: Inputrækker uden mønsterforekomster kasseres. Bruges OPTIONAL MATCH til venstre-ydre-join-funktionsmåde.
  • Filtreringsrækkefølge: Filtre på sætningsniveau WHERE , når mønstermatch er fuldført
  • Mønsterforbindelse: Flere mønstre skal dele mindst én variabel for korrekt sammenføjning
  • Ydeevne: Delte variabler opretter effektive joinforbindelser

Vigtigt

Begrænsning: Hvis denne MATCH sætning ikke er den første sætning, skal mindst én inputvariabel forbindes med en mønstervariabel. Flere mønstre skal have én variabel til fælles.

Flere mønstre kræver delte variabler:

-- Shared variable 'p' joins the two patterns
-- Output: people with both workplace and residence data
MATCH (p:Person)-[:workAt]->(c:Company), 
      (p)-[:isLocatedIn]->(city:City)

OPTIONAL MATCH erklæring

Syntaks:

OPTIONAL MATCH <graph pattern> [ WHERE <predicate> ]

OPTIONAL MATCH fungerer som MATCH , men bruger semantik med venstre ydre joinforbindelse. Hvis mønsteret ikke finder et match for en inputrække, bevarer forespørgslen rækken med NULL værdier for variabler, der ikke stemmer overens, i stedet for at kassere den.

Eksempel:

-- Find all people and, if available, their workplace
MATCH (p:Person)
OPTIONAL MATCH (p)-[:workAt]->(c:Company)
RETURN p.firstName, p.lastName, c.name AS company_name

Personer, der ikke arbejder i en virksomhed, vises stadig i resultaterne med NULL for company_name.

Tips

Bruges OPTIONAL MATCH , når du vil medtage objekter, der muligvis ikke har en bestemt relation, på samme måde som en SQL LEFT JOIN.

LET erklæring

Syntaks:

LET <variable> = <expression>, <variable> = <expression>, ...

Sætningen LET opretter beregnede variabler og muliggør datatransformation i din forespørgselspipeline.

Oprettelse af grundlæggende variabel:

MATCH (p:Person)
LET fullName = p.firstName || ' ' || p.lastName
RETURN *
LIMIT 1000

Komplekse beregninger:

MATCH (p:Person)
LET adjustedAge = 2000 - (p.birthday / 10000),
    fullProfile = p.firstName || ' ' || p.lastName || ' (' || p.gender || ')'
RETURN *
LIMIT 1000

Nøglefunktioner:

  • Forespørgselsprogrammet evaluerer udtryk for hver inputrække.
  • Resultaterne bliver til nye kolonner i outputtabellen.
  • Variabler kan kun referere til eksisterende variabler fra tidligere sætninger.
  • Forespørgselsprogrammet evaluerer flere tildelinger i én LET sætning parallelt (ingen krydsreferencer).

FILTER erklæring

Syntaks:

FILTER [ WHERE ] <predicate>

Sætningen FILTER giver præcis kontrol over, hvilke data der overføres via din forespørgselspipeline.

Grundlæggende filtrering:

MATCH (p:Person)
FILTER p.birthday < 19980101 AND p.gender = 'female'
RETURN *

Komplekse logiske betingelser:

MATCH (p:Person)
FILTER (p.gender = 'male' AND p.birthday < 19940101) 
  OR (p.gender = 'female' AND p.birthday < 19990101)
  OR p.browserUsed = 'Edge'
RETURN *

Filtreringsmønstre, der er null-opmærksomme:

Brug disse mønstre til at håndtere null-værdier sikkert:

  • Kontrollér, om der er værdier: p.firstName IS NOT NULL - har et fornavn
  • Valider data: p.id > 0 - gyldigt id
  • Håndter manglende data: NOT coalesce(p.locationIP, '10.x.x.x') STARTS WITH '10.x.x.x' - der blev ikke oprettet forbindelse fra det lokale netværk
  • Kombiner betingelser: Bruges AND/OR sammen med eksplicit null-kontrol for kompleks logik

Advarsel

Husk, at betingelser, der involverer null-værdier, returnerer UNKNOWN, som filtrerer disse rækker ud. Brug eksplicitte IS NULL kontroller, når du har brug for logik, der omfatter null.

ORDER BY erklæring

Syntaks:

ORDER BY <expression> [ ASC | DESC ], <expression> [ ASC | DESC ], ...

Sortering på flere niveauer med beregnede udtryk:

MATCH (p:Person)
RETURN *
ORDER BY p.firstName DESC,               -- Primary: by first name (Z-A)
         p.birthday ASC,                 -- Secondary: by age (oldest first)
         p.id DESC                       -- Tertiary: by ID (highest first)

Håndtering af Null i sortering:

ORDER BY coalesce(p.gender, 'not specified') DESC -- Treat NULL as 'not specified'

Oplysninger om funktionsmåde for sortering:

Om, hvordan ORDER BY fungerer:

  • Forespørgselsprogrammet evaluerer udtryk for hver række, hvorefter resultaterne bestemmer rækkerækkefølgen.
  • Flere sorteringsnøgler opretter hierarkisk rækkefølge (primær, sekundær, tertiær osv.).
  • NULL er altid den mindste værdi i sammenligninger.
  • ASC (stigende) er standardrækkefølgen, og du skal eksplicit angive DESC (faldende).
  • Du kan sortere efter beregnede værdier og ikke kun gemte egenskaber.

Advarsel

Det er kun den umiddelbart følgende sætning, der kan se den sorteringsrækkefølge, der ORDER BY fastlægges. ORDER BY Efterfulgt af RETURN * resulterer derfor ikke i et sorteret resultat.

Sammenligne:

MATCH (a:Person)-[r:knows]->(b:Person)
LET aName = a.firstName || ' ' || a.lastName
LET bName = b.firstName || ' ' || b.lastName
ORDER BY r.creationDate DESC
/* intermediary result _IS_ guaranteed to be ordered here */
RETURN aName, bName, r.creationDate AS since
/* final result _IS_ _NOT_ guaranteed to be ordered here  */

med:

MATCH (a:Person)-[r:knows]->(b:Person)
LET aName = a.firstName || ' ' || a.lastName
LET bName = b.firstName || ' ' || b.lastName
/* intermediary result _IS_ _NOT_ guaranteed to be ordered here */
RETURN aName, bName, r.creationDate AS since
ORDER BY r.creationDate DESC
/* final result _IS_ guaranteed to be ordered here              */

Denne forskel har øjeblikkelige konsekvenser for "Top-k"-forespørgsler: LIMIT Skal altid følge den ORDER BY sætning, der fastlægger den tilsigtede sorteringsrækkefølge.

OFFSET og LIMIT -sætninger

Syntaks:

  OFFSET <offset> [ LIMIT <limit> ]
| LIMIT <limit>

Almindelige mønstre:

-- Basic top-N query
MATCH (p:Person)
RETURN *
ORDER BY p.id DESC
LIMIT 10                                 -- Top 10 by ID

Vigtigt

Hvis du vil have forudsigelige sideinddelingsresultater, skal du altid bruge ORDER BY før OFFSET og LIMIT sikre ensartet rækkerækkefølge på tværs af forespørgsler.

RETURN: basisresultatprojektion

Syntaks:

RETURN [ DISTINCT ] <expression> [ AS <alias> ], <expression> [ AS <alias> ], ...
[ ORDER BY <expression> [ ASC | DESC ], <expression> [ ASC | DESC ], ... ]
[ OFFSET <offset> ]
[ LIMIT <limit> ]

Sætningen RETURN producerer forespørgslens endelige output ved at angive, hvilke data der vises i resultattabellen.

Grundlæggende output:

MATCH (p:Person)-[:workAt]->(c:Company)
RETURN p.firstName || ' ' || p.lastName AS name, 
       p.birthday, 
       c.name

Brug af aliasser til klarhed:

MATCH (p:Person)-[:workAt]->(c:Company)
RETURN p.firstName AS first_name, 
       p.lastName AS last_name,
       c.name AS company_name

Kombiner med sortering og top-k:

MATCH (p:Person)-[:workAt]->(c:Company)
RETURN p.firstName || ' ' || p.lastName AS name, 
       p.birthday AS birth_year, 
       c.name AS company
ORDER BY birth_year ASC
LIMIT 10

Dupliker håndtering ved hjælp af DISTINCT:

-- Remove duplicate combinations
MATCH (p:Person)-[:workAt]->(c:Company)
RETURN DISTINCT p.gender, p.browserUsed, p.birthday AS birth_year
ORDER BY p.gender, p.browserUsed, birth_year

Kombiner med sammenlægning:

MATCH (p:Person)-[:workAt]->(c:Company)
RETURN count(DISTINCT p) AS employee_count

RETURN med GROUP BY: grupperet resultatprojektion

Syntaks:

RETURN [ DISTINCT ] <expression> [ AS <alias> ], <expression> [ AS <alias> ], ...
GROUP BY <variable>, <variable>, ...
[ ORDER BY <expression> [ ASC | DESC ], <expression> [ ASC | DESC ], ... ]
[ OFFSET <offset> ]
[ LIMIT <limit> ]

Bruges GROUP BY til at gruppere rækker efter delte værdier og beregne aggregeringsfunktioner i hver gruppe.

Grundlæggende gruppering med sammenlægning:

MATCH (p:Person)-[:workAt]->(c:Company)
LET companyName = c.name
RETURN companyName, 
       count(*) AS employeeCount,
       avg(p.birthday) AS avg_birth_year
GROUP BY companyName
ORDER BY employeeCount DESC

Gruppering med flere kolonner:

MATCH (p:Person)
LET gender = p.gender
LET browser = p.browserUsed
RETURN gender,
       browser,
       count(*) AS person_count,
       avg(p.birthday) AS avg_birth_year,
       min(p.creationDate) AS first_joined,
       max(p.id) AS highest_id
GROUP BY gender, browser
ORDER BY avg_birth_year DESC
LIMIT 10

Notat

Du kan få mere at vide om avancerede sammenlægningsteknikker, herunder vandret aggregering over mønstre med variabel længde, under Avancerede sammenlægningsteknikker.

Datatyper: Arbejde med værdier

GQL understøtter omfattende datatyper til lagring og manipulation af forskellige typer oplysninger i din graf.

Grundlæggende værdityper

  • Tal: INT64, UINT64, FLOAT64 (også kaldet DOUBLE) for beregninger og målinger
  • Tekst: STRING for navne, beskrivelser og tekstdata
  • Logik: BOOL med tre værdier: TRUE, FALSE og UNKNOWN (til håndtering af null)
  • Klokkeslæt: ZONED DATETIME for tidsstempler med tidszoneoplysninger
  • Samlinger: LIST<T> for flere værdier af samme type T, PATH for grafgennemløbsresultater
  • Grafelementer: NODE og EDGE til at referere til grafdata

Vigtigt

Du kan ikke bruge visse værdityper som egenskabsværdier. Du kan især ikke bruge nogen værdier, der involverer grafelementreferenceværdier som egenskabsværdier (f.eks. lister over noder eller stier).

Eksempel på konstanter

42                                     -- Integer literal
"Hello, graph!"                        -- String  literal
TRUE                                   -- Boolean literal
ZONED_DATETIME('2024-01-15T10:30:00Z') -- DateTime with timezone literakl
[1, 2, 3]                              -- Literal list of integers

Kritiske null-håndteringsmønstre

-- Equality predicates with NULL always returns UNKNOWN
5 = NULL                              -- Evaluates to UNKNOWN (not FALSE!)
NULL = NULL                           -- Evaluates to UNKNOWN (not TRUE!)

-- Use IS NULL predicates for explicit null testing
p.nickname IS NULL                    -- Evaluates to TRUE if nickname is null
p.nickname IS NOT NULL                -- Evaluates to TRUE if nickname has a value

-- Use the COALESCE function for null-safe value selection
coalesce(p.nickname, p.firstName, '???')  -- Evaluates to first non-null value

Konsekvenser for logik med tre værdier

-- In FILTER statements, only TRUE values pass through
FILTER p.birthday > 0        -- Removes rows where birthday is null or missing or zero

-- It's important to understand that NOT UNKNOWN = UNKNOWN
FILTER NOT (p.birthday > 0)  -- Removes rows where birthday is null or missing or positive

-- Use explicit null handling for inclusive filtering
FILTER p.birthday < 19980101 OR p.birthday IS NULL -- Includes null birthdays

Advarsel

Logik med tre værdier betyder NULL = NULL returnerer UNKNOWN, ikke TRUE. Denne funktionsmåde påvirker filtrering og joinforbindelser. IS NULL Brug altid til null-test.

Udtryk: Transformering og analyse af data

Med udtryk kan du beregne, sammenligne og transformere data i dine forespørgsler. De ligner udtryk i SQL, men har ekstra funktioner til håndtering af grafdata.

Almindelige udtrykstyper

p.birthday < 19980101   -- Birth year comparison  
p.firstName || ' ' || p.lastName               -- String concatenation
count(*)                                       -- Aggregation
p.firstName IN ['Alice', 'Bob']                -- List membership
coalesce(p.firstName, p.lastName)              -- Null handling

Kompleks prædikatkomposition

-- Combine conditions with proper precedence
FILTER (p.birthday > 19560101 AND p.birthday < 20061231) 
  AND ((p.gender IN ['male', 'female']) OR (p.browserUsed IS NOT NULL))

-- Use parentheses for clarity and correctness
FILTER p.gender = 'female' AND (p.firstName STARTS WITH 'A' OR p.id > 1000)

Matchende strengmønster

-- Pattern matching with different operators
p.locationIP CONTAINS '192.168'      -- Substring search
p.firstName STARTS WITH 'John'       -- Prefix matching  
p.lastName ENDS WITH 'son'           -- Suffix matching

-- Case-insensitive operations
upper(p.firstName) = 'ALICE'         -- Convert to uppercase for comparison

Indbyggede funktioner efter kategori

GQL indeholder disse funktionskategorier til forskellige databehandlingsbehov:

  • Aggregeringsfunktioner: count(), sum(), avg(), min()til max() opsummering af data

  • Betingede udtryk: CASE/THENWHEN/ELSE//END og NULLIF() for betinget logik. Eksempel:

    MATCH (p:Person)
    RETURN p.firstName,
      CASE WHEN p.birthday < 20000101 THEN 'Before 2000' ELSE '2000 or later' END AS era,
      NULLIF(p.gender, 'unknown') AS gender
    
  • Strengfunktioner: char_length(), upper(), lower(), trim() til tekstbehandling (KUN US ASCII til sagstilknytning)

  • Graffunktioner: nodes(), edges(), elements(), til path_length()labels()analyse af grafstrukturer

  • Generelle funktioner: coalesce(), to_json_string() til håndtering af null-værdier og serialisering

Operatorrækkefølge for komplekse udtryk

  1. Egenskabsadgang (.)
  2. Multiplikation og division (*, /)
  3. Addition og subtraktion (+, -)
  4. Sammenligning (=, <>, <, >, <=) >=
  5. Logisk negation (NOT)
  6. Logisk konjunktion (AND)
  7. Logisk eksklusiv fjernelse (XOR)
  8. Logisk fjernelse (OR)

På den foregående liste bindes en operator med et lavere tal "strammere" end en operator med et højere tal. Er f.eks. men NOT n.prop OR m.prop(NOT n.prop) OR m.prop ikke NOT (n.prop OR m.prop).

Tips

Brug parenteser til at gøre prioritet eksplicit. Komplekse udtryk er nemmere at læse og foretage fejlfinding af, når gruppering er ryddet.

Avancerede forespørgselsteknikker

I dette afsnit beskrives avancerede mønstre og teknikker til oprettelse af komplekse, effektive grafforespørgsler. Disse mønstre går ud over grundlæggende brug af sætningen for at hjælpe dig med at oprette effektive analyseforespørgsler.

Kompleks multistatementkomposition

Vigtigt

Graph understøtter grundlæggende og fuld lineær sætningskomposition. Angiv handlinger som UNION DISTINCT, EXCEPT, INTERSECTog OTHERWISE understøttes endnu ikke. Du kan få flere oplysninger i artiklen om aktuelle begrænsninger.

Det er afgørende for avanceret grafforespørgsler, hvordan du opretter komplekse forespørgsler effektivt.

UNION ALL

Bruges UNION ALL til at kombinere resultater fra to eller flere lineære forespørgselsblokke:

-- Combine results from two separate pattern matches
MATCH (p:Person)-[:workAt]->(c:Company)
RETURN p.firstName AS name, c.name AS affiliation
UNION ALL
MATCH (p:Person)-[:studyAt]->(u:University)
RETURN p.firstName AS name, u.name AS affiliation

UNION ALL bevarer alle rækker, herunder dubletter. UNION DISTINCT (som fjerner dubletter) understøttes endnu ikke.

Forløb af multitrinsmønster

Kæde flere sætninger for gradvist at opbygge komplekse analyser:

-- Build complex analysis step by step
MATCH (company:Company)<-[:workAt]-(employee:Person)
LET companyName = company.name
MATCH (employee)-[:isLocatedIn]->(city:City)
FILTER employee.birthday < 19850101
LET cityName = city.name
RETURN companyName, cityName, avg(employee.birthday) AS avgBirthday, count(employee) AS employeeCount
GROUP BY companyName, cityName
ORDER BY avgBirthday DESC

Denne forespørgsel opbygger gradvist kompleksitet: find virksomheder, deres medarbejdere, medarbejderlokationer, filtrer virksomheder med medarbejdere født før 1985, beregne gennemsnitlig fødselsdato og opsummere og sortere resultater.

Brug af vandret aggregering

Vandrette sammenlægningsaggregater over mønstre med variabel længde i en enkelt række:

-- Find people and their minimum distance to people working at Microsoft
MATCH TRAIL (p:Person)-[e:knows]->{,5}(:Person)-[:workAt]->(:Company { name: 'Microsoft'})
LET p_name = p.lastName || ', ' || p.firstName
RETURN p_name, min(count(e)) AS minDistance 
GROUP BY p_name
ORDER BY minDistance DESC

Notat

Denne forespørgsel understøttes endnu ikke (kendt problem).

Styring af variabelt omfang og avanceret flow

Variabler forbinder data på tværs af forespørgselssætninger og aktiverer komplekse grafer. Hvis du forstår avancerede områderegler, kan du skrive avancerede forespørgsler med flere udsagn.

Variable bindings- og scoping-mønstre

-- Variables flow forward through subsequent statements 
MATCH (p:Person)                                    -- Bind p 
LET fullName = p.firstName || ' ' || p.lastName     -- Bind concatenation of p.firstName and p.lastName as fullNume
FILTER fullName CONTAINS 'Smith'                    -- Filter for fullNames with “Smith” substring (p is still bound)
RETURN p.id, fullName                               -- Only return p.id and fullName (p is dropped from scope) 

Genbrug af variabler for joinforbindelser på tværs af sætninger

-- Multi-statement joins using variable reuse
MATCH (p:Person)-[:workAt]->(:Company)          -- Find people with jobs
MATCH (p)-[:isLocatedIn]->(:City)               -- Same p: people with both job and residence
MATCH (p)-[:knows]->(friend:Person)             -- Same p: their social connections
RETURN *

Kritiske regler og begrænsninger for områder

-- ✅ Backward references work
MATCH (p:Person)
LET adult = p.birthday < 20061231  -- Can reference p from previous statement
RETURN *

-- ❌ Forward references don't work  
LET adult = p.birthday < 20061231  -- Error: p not yet defined
MATCH (p:Person)
RETURN *

-- ❌ Variables in same LET statement can't reference each other
MATCH (p:Person)
LET name = p.firstName || ' ' || p.lastName,
    greeting = 'Hello, ' || name     -- Error: name not visible yet
RETURN *

-- ✅ Use separate statements for dependent variables
MATCH (p:Person)
LET name = p.firstName || ' ' || p.lastName
LET greeting = 'Hello, ' || name     -- Works: name now available
RETURN *

Variabel synlighed i komplekse forespørgsler

-- Variables remain visible until overridden or query ends
MATCH (p:Person)                     -- p available from here
LET gender = p.gender                -- gender available from here  
MATCH (p)-[:knows]->(e:Person)       -- p still refers to original person
                                     -- e is new variable for managed employee
RETURN p.firstName AS manager, e.firstName AS friend, gender

Advarsel

Variabler i den samme sætning kan ikke referere til hinanden, undtagen i grafmønstre. Brug separate sætninger til oprettelse af afhængige variabler.

Avancerede sammenlægningsteknikker

GQL understøtter to forskellige typer sammenlægninger til analyse af data på tværs af grupper og samlinger: lodret aggregering med GROUP BY og vandret aggregering over mønstre med variabel længde.

Lodret sammenlægning med GRUPPÉR EFTER

Lodret sammenlægning (dækket medRETURNGROUP BY) grupperer rækker efter delte værdier og beregner aggregeringer i hver gruppe:

MATCH (p:Person)-[:workAt]->(c:Company)
RETURN c.name AS companyName, 
       count(*) AS employee_count, 
       avg(p.birthday) AS avg_birth_year
GROUP BY companyName

Denne fremgangsmåde opretter én resultatrække pr. firma og aggregerer alle medarbejdere i hver gruppe.

Vandret sammenlægning med grupperingslistevariabler

Vandret aggregering beregner samlinger over samlinger, der er bundet af mønstre med variabel længde. Når du bruger kantkanter med variabel længde, bliver kantvariablen en gruppelistevariabel , der indeholder alle kanter i hver tilsvarende sti:

-- Group list variable 'edges' enables horizontal aggregation
MATCH (p:Person)-[edges:knows]->{2,4}(friend:Person)
RETURN p.firstName || ' ' || p.lastName AS person_name, 
       friend.firstName || ' ' || friend.lastName AS friend_name,
       size(edges) AS degrees_of_separation,
       avg(edges.creationDate) AS avg_connection_age,
       min(edges.creationDate) AS oldest_connection

Notat

Denne forespørgsel understøttes endnu ikke (kendt problem).

De vigtigste forskelle mellem lodret og vandret aggregering er:

  • Lodret sammenlægning opsummerer på tværs af rækker eller grupper rækker og opsummerer på tværs af rækker i hver gruppe.
  • Vandret aggregering opsummerer elementer i individuelle kantsamlinger.
  • Gruppelistevariabler kommer kun fra kantmønstre med variabel længde.

Kontekster for kantbinding med variabel længde

Det er afgørende at forstå, hvordan kantvariabler bindes i mønstre med variabel længde:

Under matchning af mønster (enkelttonkontekst):

-- Edge variable 'e' refers to each individual edge during filtering
MATCH (p:Person)-[e:knows WHERE e.creationDate > zoned_datetime('2000-01-01T00:00:00Z')]->{2,4}(friend:Person)
-- 'e' is evaluated for each edge in the path during matching
RETURN *

I resultatudtryk (gruppekontekst):

-- Edge variable 'edges' becomes a list of all qualifying edges
MATCH (p:Person)-[e:knows]->{2,4}(friend:Person)
RETURN size(e) AS num_edges,                    -- Number of edges in path
       e[0].creationDate AS first_edge,         -- First edge in path
       avg(e.creationDate) AS avg_age           -- Horizontal aggregation

Notat

Denne forespørgsel understøttes endnu ikke (kendt problem).

Kombination af lodret og vandret sammenlægning

Du kan kombinere begge sammenlægningstyper i avancerede analysemønstre:

Notat

Denne forespørgsel understøttes endnu ikke (kendt problem).

-- Find average connection age by city pairs
MATCH (p1:Person)-[:isLocatedIn]->(c1:City)
MATCH (p2:Person)-[:isLocatedIn]->(c2:City)
MATCH (p1)-[e:knows]->{1,3}(p2)
RETURN c1.name AS city1,
       c2.name AS city2,
       count(*) AS connection_paths,                  -- Vertical: count paths per city pair
       avg(size(e)) AS avg_degrees,                   -- Horizontal then vertical: path lengths
       avg(avg(e.creationDate)) AS avg_connection_age -- Horizontal then vertical: connection ages
GROUP BY city1, city2

Tips

Vandret aggregering har altid forrang frem for lodret sammenlægning. Hvis du vil konvertere en gruppeliste til en almindelig liste, skal du bruge collect_list(edges).

Notat

Du kan finde en detaljeret reference til aggregeringsfunktioner under GQL-udtryk og -funktioner.

Fejlhåndteringsstrategier

Hvis du forstår almindelige fejlmønstre, kan du skrive robuste forespørgsler.

Håndter manglende data på en elegant måde:

MATCH (p:Person)
-- Use COALESCE for missing properties
LET displayName = coalesce(p.firstName, p.lastName, 'Unknown')
LET contact = coalesce(p.locationIP, p.browserUsed, 'No info')
RETURN *

Brug eksplicitte null-kontroller:

MATCH (p:Person)
-- Be explicit about null handling
FILTER p.id IS NOT NULL AND p.id > 0
-- Instead of just: FILTER p.id > 0
RETURN *

Flere oplysninger

GQLSTATUS-koder

Som forklaret i afsnittet om forespørgselsresultater rapporterer GQL omfattende statusoplysninger, der er relateret til, om udførelsen lykkedes eller mislykkedes. Se referencen til GQL-statuskoder for at få en komplet liste.

Reserverede ord

GQL reserverer visse nøgleord, som du ikke kan bruge som identifikatorer, f.eks. variabler, egenskabsnavne eller navne på navne. Se referencen til reserverede GQL-ord for at få en komplet liste.

Hvis du har brug for at bruge reserverede ord som identifikatorer, skal du undgå dem med backticks: `match`, `return`.

Hvis du vil undgå at undslippe reserverede ord, skal du bruge denne navngivningskonvention:

  • Ved identifikatorer med et enkelt ord skal du tilføje et understregningstegn: :Product_
  • Til identifikatorer med flere ord skal du bruge camelCase eller PascalCase: :MyEntity, , :hasAttributetextColor

Næste trin

Nu, hvor du forstår de grundlæggende GQL-elementer, er her dit anbefalede læringsforløb:

Fortsæt med at opbygge dine GQL-færdigheder

For begyndere:

For erfarne brugere:

Referencematerialer

Hold disse referencer praktiske til hurtige opslag:

Udforsk graf

Få mere at vide om platformen:

Bliv involveret

  • Del feedback – Hjælp med at forbedre dokumentationen og værktøjerne
  • Deltag i community'et – Opret forbindelse til andre brugere af grafdatabaser
  • Hold dig opdateret – Følg grafmeddelelser for nye funktioner

Tips

Start med selvstudiet hurtig start , hvis du foretrækker at lære ved at gøre det, eller dyk ned i grafmønstre , hvis du vil lære forespørgselssproget først.

Yderligere oplysninger om vigtige emner:

Hurtig referencer:

Graf: