Hinweis
Für den Zugriff auf diese Seite ist eine Autorisierung erforderlich. Sie können versuchen, sich anzumelden oder das Verzeichnis zu wechseln.
Für den Zugriff auf diese Seite ist eine Autorisierung erforderlich. Sie können versuchen, das Verzeichnis zu wechseln.
Wichtig
Der Xamarin-Support wurde am 1. Mai 2024 für alle Xamarin SDKs einschließlich Xamarin.Forms, Intune App SDK Xamarin-Bindungen und zugehöriger Microsoft Tunnel-Unterstützung eingestellt. Xamarin.Forms hat sich zu .NET Multi-Platform App UI (MAUI) weiterentwickelt. Vorhandene Xamarin-Projekte sollten zu .NET MAUI migriert werden. Weitere Informationen zum Aktualisieren von Xamarin-Projekten auf .NET finden Sie in der Dokumentation Upgrade von Xamarin auf .NET & .NET MAUI und .NET Multi-Platform App UI . Informationen Intune Unterstützung auf der Android-Plattform finden Sie in der Dokumentation Intune App SDK für .NET MAUI – Android und .NET für Android. Informationen Intune Unterstützung auf der iOS-Plattform finden Sie unter Microsoft Intune App SDK für MAUI.iOS und .NET für iOS.
Dieser Leitfaden hilft Ihnen, Ihre mobile App schnell zu aktivieren, um App-Schutzrichtlinien mit Microsoft Intune zu unterstützen. Es kann hilfreich sein, sich zunächst mit den Vorteilen des Intune App SDK vertraut zu machen, wie in der Übersicht über das Intune App SDK erläutert.
Das Intune App SDK unterstützt ähnliche Szenarien unter iOS und Android und soll eine einheitliche Plattformerfahrung für IT-Administratoren schaffen. Aufgrund von Plattformunterschieden und Einschränkungen gibt es jedoch kleine Unterschiede bei der Unterstützung bestimmter Features.
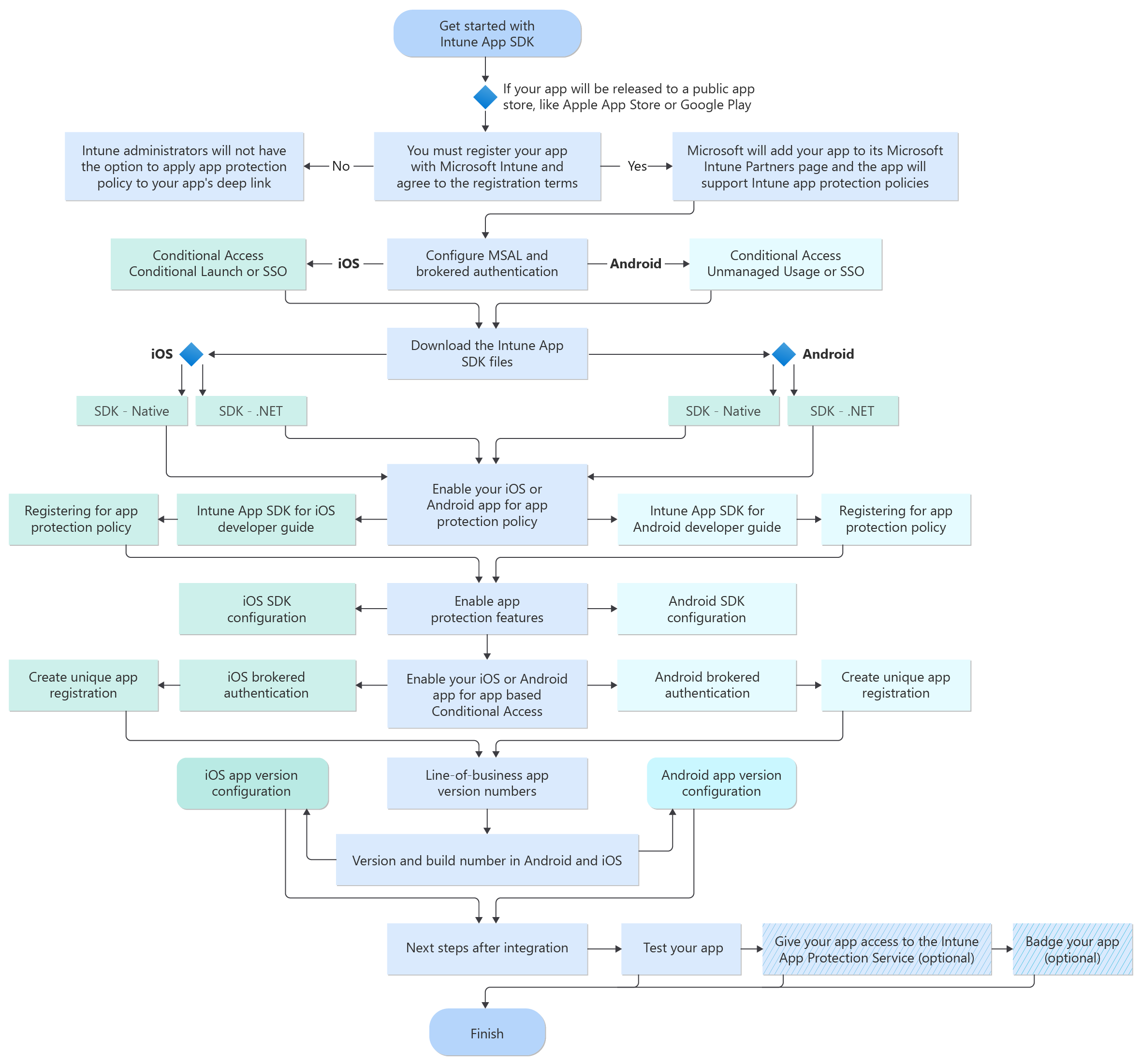
Prozessablauf
Das folgende Diagramm zeigt den Prozessablauf für das Intune App SDK für iOS und das Intune App SDK für Android:
Registrieren Ihrer Store-App bei Microsoft
Wenn Ihre App in Ihrem organization und nicht öffentlich verfügbar ist:
Sie müssen Ihre App nicht registrieren. Für interne Branchen-Apps, die von oder für Ihr Unternehmen geschrieben wurden, stellt der IT-Administrator die App intern bereit. Intune erkennt, dass die App mit dem SDK erstellt wurde, und ermöglicht es dem IT-Administrator, App-Schutzrichtlinien darauf anzuwenden. Sie können mit dem Abschnitt Aktivieren Ihrer iOS- oder Android-App für App-Schutzrichtlinie fortfahren.
Wenn Ihre App in einem öffentlichen App Store wie dem Apple App Store oder Google Play veröffentlicht wird:
Sie müssen Ihre App zuerst bei Microsoft Intune registrieren und den Registrierungsbedingungen zustimmen. IT-Administratoren können dann eine App-Schutzrichtlinie auf die verwaltete App anwenden, die als Partner-Produktivitäts-Apps aufgeführt wird.
Bis die Registrierung abgeschlossen und vom Microsoft Intune Team bestätigt wurde, haben Intune Administratoren keine Möglichkeit, app-Schutzrichtlinie auf den Deep-Link Ihrer App anzuwenden. Microsoft fügt Ihre App auch der Seite Microsoft Intune Partner hinzu. Dort wird das Symbol der App angezeigt, um anzuzeigen, dass sie Intune App-Schutzrichtlinien unterstützt.
Der Registrierungsprozess
Wenn Sie noch nicht mit einem Microsoft-Kontakt zusammenarbeiten, füllen Sie den Microsoft Intune App-Partner-Fragebogen aus, um den Registrierungsprozess zu beginnen.
Wir verwenden die in Ihrer Fragebogenantwort aufgeführten E-Mail-Adressen, um uns zu melden und den Registrierungsprozess fortzusetzen. Darüber hinaus verwenden wir Ihre Registrierungs-E-Mail-Adresse, um Sie zu kontaktieren, wenn wir Bedenken haben.
Hinweis
Alle Informationen, die im Fragebogen und per E-Mail-Korrespondenz mit dem Microsoft Intune-Team gesammelt werden, berücksichtigen die Microsoft-Datenschutzbestimmungen.
Was Sie beim Registrierungsprozess erwarten können:
Nachdem Sie den Fragebogen eingereicht haben, kontaktieren wir Sie über Ihre Registrierungs-E-Mail-Adresse, um entweder den erfolgreichen Empfang zu bestätigen oder zusätzliche Informationen zum Abschluss der Registrierung anzufordern.
Nachdem wir alle erforderlichen Informationen von Ihnen erhalten haben, senden wir Ihnen die Microsoft Intune App-Partnervereinbarung zum Signieren. Diese Vereinbarung beschreibt die Bedingungen, die Ihr Unternehmen akzeptieren muss, bevor es Microsoft Intune App-Partner wird.
Sie werden benachrichtigt, wenn Ihre App erfolgreich beim Microsoft Intune-Dienst registriert wurde und wenn Ihre App auf der Microsoft Intune Partnerwebsite vorgestellt wird.
Schließlich wird der Deep-Link Ihrer App dem nächsten monatlichen Intune Service-Update hinzugefügt. Wenn die Registrierungsinformationen beispielsweise im Juli abgeschlossen sind, wird der Deep Link Mitte August unterstützt.
Der Deep-Link ist der Link zum Eintrag Ihrer App im öffentlichen App Store. Wenn sich der Deep-Link Ihrer App in Zukunft ändert, müssen Sie Ihre App erneut registrieren.
Herunterladen der SDK-Dateien
Die Intune App SDKs für native iOS und Android werden in einem Microsoft GitHub-Konto gehostet. Diese öffentlichen Repositorys enthalten die SDK-Dateien für native iOS bzw. Android:
Wenn Ihre App mit .NET Multi-Platform App UI (.NET MAUI) erstellt wird, verwenden Sie diese SDK-Variante:
Hinweis
Mit dem Intune APP SDK für .NET MAUI können Sie Android- oder iOS-Apps für Intune entwickeln, die die .NET Multi-Platform App UI enthalten. Apps, die mit diesem Framework entwickelt wurden, ermöglichen es Ihnen, Intune verwaltung mobiler Anwendungen zu erzwingen.
Es empfiehlt sich, sich für ein GitHub-Konto zu registrieren, das Du zum Forken und Pullen aus unseren Repositorys verwenden kannst. GitHub ermöglicht Es Entwicklern, mit unserem Produktteam zu kommunizieren, Probleme zu öffnen und schnelle Antworten zu erhalten, Versionshinweise anzuzeigen und Feedback an Microsoft zu senden. Wenn Sie Fragen zum Intune App SDK GitHub haben, wenden Sie sich an msintuneappsdk@microsoft.com.
Aktivieren Ihrer iOS- oder Android-App für die App-Schutzrichtlinie
Sie benötigen eines der folgenden Entwicklerleitfäden, um das Intune App SDK in Ihre App zu integrieren:
Intune App SDK für iOS-Entwicklerhandbuch: In diesem Dokument erfahren Sie Schritt für Schritt, wie Sie Ihre native iOS-App mit dem Intune App SDK aktivieren.
Intune App SDK für Android Entwicklerhandbuch: In diesem Dokument erfahren Sie Schritt für Schritt, wie Sie Ihre native Android-App mit dem Intune App SDK aktivieren.
Wichtig
Intune veröffentlicht regelmäßig Updates für das Intune App SDK. Es wird empfohlen, die Intune App SDK-Repositorys für Updates zu abonnieren, damit Sie das Update in Ihren Releasezyklus für die Softwareentwicklung integrieren und sicherstellen können, dass Ihre Apps die neuesten Einstellungen der App-Schutzrichtlinie unterstützen.
Planen Sie vor jeder Hauptversion des Betriebssystems obligatorische Intune App SDK-Updates, um sicherzustellen, dass Ihre App weiterhin reibungslos ausgeführt wird, da Betriebssystemupdates zu Breaking Changes führen können. Wenn Sie nicht auf die neueste Version vor einer Hauptversion des Betriebssystems aktualisieren, besteht möglicherweise das Risiko, dass es zu einem Breaking Change kommt und/oder keine App-Schutzrichtlinien auf Ihre App anwenden können.
Aktivieren Ihrer iOS- oder Android-App für appbasierten bedingten Zugriff
Zusätzlich zum Aktivieren Ihrer App für die App-Schutzrichtlinie ist Folgendes erforderlich, damit Ihre App ordnungsgemäß mit Microsoft Entra app-basierten bedingten Zugriff funktioniert:
Die App wurde mit der Microsoft-Authentifizierungsbibliothek erstellt und für Microsoft Entra Brokerauthentifizierung aktiviert.
Die Microsoft Entra Client-ID für Ihre App muss auf iOS- und Android-Plattformen eindeutig sein.
Konfigurieren von Telemetriedaten für Ihre App
Microsoft Intune sammelt Daten zu Nutzungsstatistiken für Ihre App.
Intune App SDK für iOS: Das SDK protokolliert standardmäßig SDK-Telemetriedaten zu Nutzungsereignissen. Diese Daten werden an Microsoft Intune gesendet.
- Wenn Sie sdk-Telemetriedaten aus Ihrer App nicht an Microsoft Intune senden möchten, müssen Sie die Telemetrieübertragung deaktivieren, indem Sie die Eigenschaft
MAMTelemetryDisabledim IntuneMAMSettings-Wörterbuch auf "YES" festlegen.
- Wenn Sie sdk-Telemetriedaten aus Ihrer App nicht an Microsoft Intune senden möchten, müssen Sie die Telemetrieübertragung deaktivieren, indem Sie die Eigenschaft
Intune App SDK für Android: Das Intune App SDK für Android steuert keine Datensammlung aus Ihrer App. Die Unternehmensportal Anwendung protokolliert Telemetriedaten standardmäßig. Diese Daten werden an Microsoft Intune gesendet. Gemäß der Microsoft-Richtlinie sammeln wir keine personenbezogenen Daten (PiI).
- Wenn Endbenutzer diese Daten nicht senden möchten, müssen sie die Telemetriedaten in der Unternehmensportal App unter Einstellungen deaktivieren. Weitere Informationen finden Sie unter Deaktivieren der Sammlung von Microsoft-Nutzungsdaten.
Branchenspezifische App-Versionsnummern
Branchen-Apps in Intune jetzt die Versionsnummer für iOS- und Android-Apps anzeigen. Die Nummer wird im Microsoft Intune Admin Center in der App-Liste und auf dem Blatt mit der App-Übersicht angezeigt. Endbenutzer können die App-Nummer in der Unternehmensportal-App und im Webportal anzeigen.
Vollständige Versionsnummer
Die vollständige Versionsnummer gibt ein bestimmtes Release der App an. Die Nummer wird als Version(Build) angezeigt. Beispiel: 2.2(2.2.17560800).
Die vollständige Versionsnummer umfasst zwei Komponenten:
Version
Die Versionsnummer ist die lesbare Versionsnummer der App. Dies wird von Endbenutzern verwendet, um verschiedene Versionen der App zu identifizieren.Buildnummer
Die Buildnummer ist eine interne Nummer, die für die App-Erkennung und programmgesteuerte Verwaltung der App verwendet werden kann. Die Buildnummer bezieht sich auf eine Iteration der App, die auf Änderungen im Code verweist.
Version und Buildnummer in Android und iOS
Android und iOS verwenden sowohl Versions- als auch Buildnummern in Bezug auf Apps. Beide Betriebssysteme haben jedoch betriebssystemspezifische Bedeutungen. In der folgenden Tabelle wird erläutert, wie diese Begriffe zusammenhängen.
Wenn Sie eine branchenspezifische Anwendung für die Verwendung in Intune entwickeln, denken Sie daran, sowohl die Version als auch die Buildnummer zu verwenden. Intune App-Verwaltungsfeatures basieren auf einer aussagekräftigen CFBundleVersion (für iOS) und PackageVersionCode (für Android). Diese Zahlen sind im App-Manifest enthalten.
| Intune | iOS | Android | Beschreibung |
|---|---|---|---|
| Versionsnummer | CFBundleShortVersionString | PackageVersionName | Diese Zahl gibt eine bestimmte Version der App für Endbenutzer an. |
| Buildnummer | CFBundleVersion | PackageVersionCode | Diese Zahl wird verwendet, um eine Iteration im App-Code anzugeben. |
iOS
-
CFBundleShortVersionString
Gibt die Releaseversionsnummer des Bundles an. Diese Nummer gibt eine veröffentlichte Version der App an. Die Nummer wird von Endbenutzern verwendet, um auf die App zu verweisen. -
CFBundleVersion
Die Buildversion des Bündels, die eine Iteration des Bündels identifiziert. Die Zahl kann ein Release oder ein nicht veröffentlichtes Bündel identifizieren. Die Nummer wird für die App-Erkennung verwendet.
Android
-
PackageVersionName
Die Versionsnummer, die Benutzern angezeigt wird. Dieses Attribut kann als unformatierte Zeichenfolge oder als Verweis auf eine Zeichenfolgenressource festgelegt werden. Die Zeichenfolge hat keinen anderen Zweck, als benutzern angezeigt zu werden. -
PackageVersionCode
Eine interne Versionsnummer. Diese Zahl wird nur verwendet, um zu bestimmen, ob eine Version aktueller ist als eine andere, wobei höhere Zahlen auf neuere Versionen hinweisen. Dies ist nicht die Version.
Nächste Schritte nach der Integration
Testen eigener Apps
Nachdem Sie die erforderlichen Schritte zum Integrieren Ihrer iOS- oder Android-App in das Intune App SDK abgeschlossen haben, müssen Sie sicherstellen, dass alle App-Schutzrichtlinien für den Benutzer und den IT-Administrator aktiviert sind und funktionieren. Zum Testen Ihrer integrierten App benötigen Sie Folgendes:
Microsoft Intune Testkonto: Um Ihre Intune verwaltete App mit Intune App-Schutzfunktionen zu testen, benötigen Sie ein Microsoft Intune-Konto.
Wenn Sie ein ISV sind, der Ihre iOS- oder Android Store-Apps für Intune App-Schutzrichtlinie aktiviert, erhalten Sie einen Aktionscode, nachdem Sie die Registrierung mit Microsoft Intune abgeschlossen haben, wie im Registrierungsschritt beschrieben. Mit dem Promo-Code können Sie sich für eine Microsoft Intune Testversion für ein Jahr länger registrieren.
Wenn Sie eine branchenspezifische App entwickeln, die nicht in den Store geliefert wird, wird erwartet, dass Sie über Ihre organization Zugriff auf Microsoft Intune haben. Sie können sich auch für eine einmonatige kostenlose Testversion in Microsoft Intune registrieren.
Wenn Sie Ihre App auf einem mobilen Gerät mit einem Endbenutzerkonto testen, stellen Sie sicher, dass Sie diesem Konto nach der Anmeldung mit einem Administratorkonto auf der Microsoft 365 Admin Center Website eine Intune Lizenz erteilt haben. Weitere Informationen finden Sie unter Zuweisen Microsoft Intune Lizenz.
Intune App-Schutzrichtlinien: Um Ihre App mit allen Intune App-Schutzrichtlinien zu testen, sollten Sie wissen, wie das erwartete Verhalten für jede Richtlinieneinstellung ist. Weitere Informationen finden Sie in den Beschreibungen für iOS-App-Schutzrichtlinien und Android-App-Schutzrichtlinien. Wenn Ihre App das Intune SDK integriert hat, aber nicht in der Liste der zielfähigen Apps aufgeführt ist, können Sie die Bündel-ID (iOS) oder den Paketnamen (Android) der App im Textfeld angeben, wenn Sie Benutzerdefinierte Apps auswählen.
Problembehandlung: Wenn beim manuellen Testen der Benutzeroberfläche der App-Installation Probleme auftreten, finden Sie weitere Informationen unter Behandeln von Problemen bei der App-Installation.
Gewähren Sie Ihrer App Zugriff auf den Intune Verwaltungsdienst für mobile Apps
Wenn Ihre App ihre eigenen benutzerdefinierten Microsoft Entra Einstellungen für die Authentifizierung verwendet, sollten die folgenden Schritte sowohl für Apps im öffentlichen Store als auch für interne BRANCHEN-Apps ausgeführt werden. Die Schritte müssen nicht ausgeführt werden, wenn Ihre App die Intune SDK-Standardclient-ID verwendet.
Nachdem Sie Ihre App in einem Azure Mandanten registriert haben und unter Alle Anwendungen angezeigt wird, müssen Sie Ihrer App Zugriff auf den Intune Verwaltungsdienst für mobile Apps gewähren. Im Microsoft Intune Admin Center:
- Wechseln Sie zum Blatt Microsoft Entra ID.
- Wechseln Sie unter App-Registrierungen zum Eintrag, der für die Anwendung eingerichtet wurde.
- Klicken Sie auf + Berechtigung hinzufügen.
- Klicken Sie auf die APIs, die von meinem organization verwendet werden.
- Geben Sie im Suchfeld Microsoft Mobile Application Management ein.
- Aktivieren Sie unter Delegierte Berechtigungen das Kontrollkästchen DeviceManagementManagedApps.ReadWrite: Lesen und Schreiben der App-Verwaltungsdaten* des Benutzers.
- Klicken Sie auf Berechtigungen hinzufügen.
Signal für Ihre App (optional)
Nachdem Sie überprüft haben, dass Intune App-Schutzrichtlinien in Ihrer App funktionieren, können Sie ihr App-Symbol mit dem Intune App-Schutzlogo versehen.
Dieser Badge zeigt IT-Administratoren, Endbenutzern und potenziellen Intune Kunden an, dass Ihre App mit Intune App-Schutzrichtlinien funktioniert. Es fördert die Nutzung und Einführung Ihrer App durch Intune Kunden.
Das Badge ist ein Aktenkoffersymbol und ist in den folgenden Beispielen zu sehen:
Was Sie zum Signal Ihrer App benötigen:
Eine Anwendung zur Bildbearbeitung, die .eps Dateien lesen kann, oder eine Adobe-Anwendung, die AI-Dateien lesen kann.
Die Intune App-Badgeressourcen und Richtlinien finden Sie auf der Microsoft Intune GitHub.