Oharra
Baimena behar duzu orria atzitzeko. Direktorioetan saioa has dezakezu edo haiek alda ditzakezu.
Baimena behar duzu orria atzitzeko. Direktorioak alda ditzakezu.
Nota:
Esta característica actualmente está en su versión preliminar pública. Esta versión preliminar se ofrece sin un contrato de nivel de servicio y no es aconsejable usarla para cargas de trabajo de producción. Es posible que algunas características no sean compatibles o que tengan sus funcionalidades limitadas. Para obtener más información, vea Supplemental Terms of Use for Microsoft Azure Previews.
GQL (lenguaje de consulta de Graph) es el lenguaje de consulta estandarizado iso para las bases de datos de grafos. Use GQL para consultar, analizar y trabajar con datos de grafos de forma eficaz con grafos en Microsoft Fabric.
El mismo grupo de trabajo ISO que normaliza SQL desarrolla GQL. Como resultado, GQL comparte muchos conceptos con SQL, incluidas expresiones, predicados y tipos de datos. Si tiene experiencia con SQL, puede aplicar gran parte de ese conocimiento a GQL.
En este artículo se proporciona una referencia completa para GQL en el grafo. Abarca:
- Conceptos básicos: estructuras de datos, patrones y aspectos básicos de la consulta de grafos
-
Instrucciones esenciales:
MATCH,FILTER,LET,ORDER BY,LIMITyRETURN - Tipos de datos y expresiones: tipos de valor, operadores y funciones integradas
- Técnicas avanzadas: composición de varias instrucciones, ámbito de variables y estrategias de agregación
Nota:
La norma internacional oficial para GQL es ISO/IEC 39075 Information Technology - Database Languages - GQL.
Si busca instrucciones orientadas a tareas en lugar de una referencia de lenguaje completa, consulte las guías paso a paso:
- Escribir consultas GQL comunes : vecinos, recorridos de varios saltos, conexiones compartidas y comprobaciones de existencia de entidades
- Filtrar y agregar datos de grafo : funciones FILTER, WHERE, GROUP BY y agregado
- Escritura de consultas de patrones de grafos : patrones de varios saltos, modos de ruta de acceso, reutilización de variables y COINCIDENCIA OPCIONAL
- Optimización del rendimiento de las consultas GQL : estrategia de filtrado, límites transversales y recomendaciones de restricciones clave
Prerrequisitos
Antes de empezar, asegúrese de que está familiarizado con estos conceptos:
- Basic understanding of databases - Experiencia con cualquier sistema de base de datos como relacional (SQL), NoSQL o grafo es útil.
- Conceptos del grafo : descripción de los nodos, los bordes y las relaciones en los datos conectados.
- Aspectos básicos de la consulta: conocimiento de conceptos básicos de consulta, como el filtrado, la ordenación y la agregación.
Fondo recomendado:
- La experiencia con lenguajes SQL o openCypher facilita el aprendizaje de la sintaxis de GQL (son raíces de GQL).
- La familiaridad con el modelado de datos ayuda con el diseño del esquema de grafos.
- Descripción del caso de uso específico de los datos de grafos.
Lo que necesita:
- Acceso a un área de trabajo de grafo con funcionalidades de consulta.
- Datos de ejemplo o voluntad de trabajar con nuestros ejemplos de redes sociales.
- Editor de texto básico para escribir consultas.
Sugerencia
Si no está familiarizado con las bases de datos de grafos, comience con la introducción a los modelos de datos de grafos antes de continuar con esta guía.
Qué hace que GQL sea especial
GQL está diseñado específicamente para datos de grafos. Este diseño hace que sea natural e intuitivo trabajar con información conectada.
A diferencia de SQL, que se basa en combinaciones de tabla para expresar relaciones, GQL usa patrones de gráficos visuales. Estos patrones reflejan directamente cómo se conectan las entidades, lo que hace que las consultas sean más fáciles de leer y razonar más fácilmente.
Supongamos que quiere encontrar personas y sus amigos (personas que se conocen entre sí) que nació antes de 1999. Este es el modo en que GQL expresa esa condición mediante un patrón de gráfico visual:
MATCH (person:Person)-[:knows]-(friend:Person)
WHERE person.birthday < 19990101
AND friend.birthday < 19990101
RETURN person.firstName || ' ' || person.lastName AS person_name,
friend.firstName || ' ' || friend.lastName AS friend_name
Esta consulta busca amigos (personas que se conocen entre sí) que nació antes de 1999. El patrón (person:Person)-[:knows]-(friend:Person) muestra visualmente la estructura de relación que busca, al igual que dibujar un diagrama de los datos.
Aspectos básicos de GQL
Antes de profundizar en las consultas, comprenda estos conceptos básicos que forman la base de GQL:
- Los gráficos almacenan los datos como nodos (entidades) y bordes (relaciones), cada uno con etiquetas y propiedades.
- Los tipos de grafos actúan como esquemas, definiendo qué nodos y bordes pueden existir en el grafo.
- Las restricciones son otras reglas y restricciones que los tipos de grafos imponen a los gráficos para aplicar la integridad de los datos.
-
Las consultas usan instrucciones como
MATCH,FILTERyRETURNpara procesar datos y mostrar resultados. - Los patrones describen las estructuras de grafos que desea encontrar mediante la sintaxis visual intuitiva.
- Las expresiones realizan cálculos y comparaciones en los datos, de forma similar a las expresiones SQL.
- Los predicados son expresiones de valor booleano que filtran los resultados dentro de las consultas.
- Los tipos de valor definen qué tipos de valores se pueden procesar y almacenar.
Descripción de los datos del grafo
Para trabajar eficazmente con GQL, debe comprender cómo se estructuran los datos de grafos. Esta base le ayuda a escribir mejores consultas y modelar los datos de forma eficaz.
Nodos y bordes: los bloques de creación
En GQL, se trabaja con gráficos de propiedades etiquetados. Un gráfico consta de dos tipos de elementos:
Los nodos suelen representar las entidades (los "nombres") en el sistema: cosas como personas, organizaciones, publicaciones o productos. Son objetos independientes que existen en el dominio. A veces, también se llama a los vértices de los nodos.
Los bordes representan relaciones entre entidades (los "verbos"), cómo se conectan e interactúan las entidades.
Por ejemplo, las personas se conocen entre sí (:knows), organizaciones que operan en regiones específicas (:operates), o clientes que han comprado productos (:purchased).
A veces, también se llama a relaciones perimetrales.
Cada elemento de grafo tiene estas características:
- Identificador interno que lo identifica de forma única
-
Una o varias etiquetas: nombres descriptivos como
Personoknows. En el gráfico, los bordes siempre tienen exactamente una etiqueta. -
Propiedades : pares nombre-valor que almacenan datos sobre el elemento (como
firstName: "Alice"obirthday: "19730108").
Cómo se estructuran los gráficos
Cada borde conecta exactamente dos nodos: un origen y un destino. Esta conexión crea la estructura del grafo y muestra cómo se relacionan las entidades entre sí. La dirección de los bordes es importante: un Person que follows otro Person crea una relación dirigida.
Nota:
Actualmente, el grafo no admite bordes no direccionados.
Los gráficos de propiedades que se admiten en el grafo siempre tienen un formato correcto, lo que significa que cada borde conecta dos nodos válidos. Si ve un borde en un gráfico, ambos puntos de conexión existen en el mismo gráfico.
Modelos de grafos y tipos de grafos
El modelo de grafo describe la estructura de un grafo. Actúa como un esquema de base de datos para el dominio de aplicación. Los modelos de grafos definen:
- Qué nodos y bordes pueden existir
- Qué etiquetas y propiedades pueden tener
- Conexión de nodos y bordes
Los modelos de grafos también garantizan la integridad de los datos a través de restricciones, especialmente las restricciones de clave de nodo que especifican qué propiedades identifican de forma única cada nodo.
Nota:
Puede especificar modelos de grafos mediante la sintaxis estándar de GQL. En este caso, se denominan tipos de grafos.
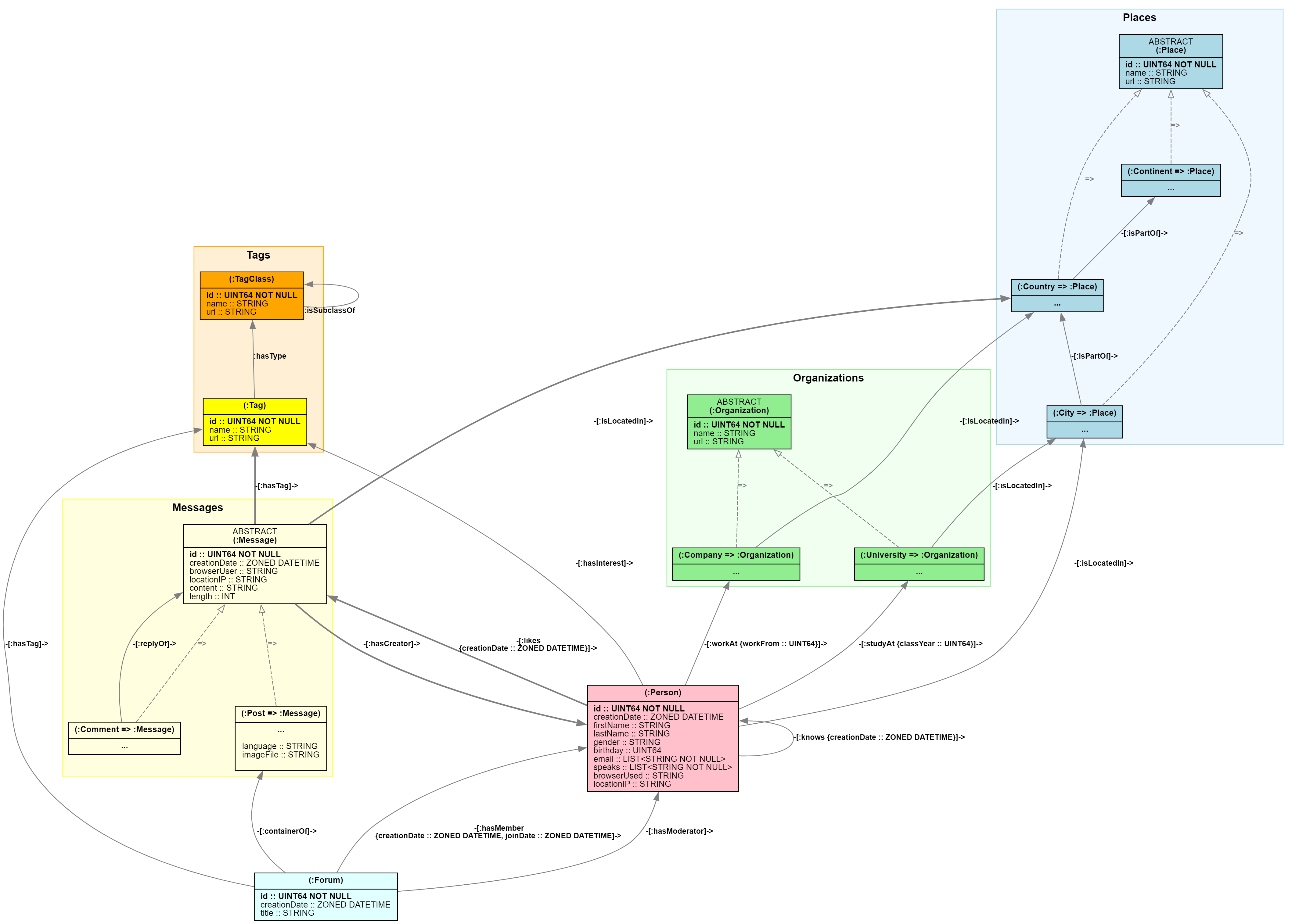
Un ejemplo práctico: red social
En esta documentación, un ejemplo de red social ilustra los conceptos de GQL. Comprender este dominio le ayuda a seguir los ejemplos y a aplicar patrones similares a sus propios datos.
Nota:
El ejemplo de red social se deriva del SNB de LDBC (LDBC Social Network Benchmark) publicado por el GDC (Graph Data Council). Para obtener más información, vea "The LDBC Social Network Benchmark".
Las entidades de red social
Nuestra red social incluye estos principales tipos de nodos, que representan entidades del dominio:
Las personas tienen información personal como nombres, cumpleaños y géneros. Viven en ciudades y forman conexiones sociales.
Los lugares forman una jerarquía geográfica:
- Ciudades como "Nueva York" o "Londres"
- Countries/regions como "Estados Unidos" o "Reino Unido"
- Continentes como "Norteamérica" o "Europa"
Organizaciones en las que las personas pasan tiempo:
- Universidades en las que las personas estudian
- Empresas en las que trabajan las personas
Contenido y discusiones:
- Foros con títulos que contienen publicaciones
- Publicaciones con contenido, idioma e imágenes opcionales
- Comentarios que responden a publicaciones u otros comentarios
- Etiquetas que clasifican el contenido y representan intereses
Cómo se conecta todo
Las conexiones entre entidades hacen que la red sea interesante:
- La gente se conoce entre sí (amistades,
:knows). - Las personas trabajan en empresas (
:workAt) o estudian en universidades (:studyAt). - Las personas crean publicaciones y comentarios (
:hasCreator). - Personas como publicaciones y comentarios (
:likes). - Las publicaciones, foros y comentarios pueden tener etiquetas (
:hasTag). - Las personas tienen intereses en etiquetas específicas (
:hasInterest). - Los foros contienen publicaciones (
:containerOf) y tienen miembros (:hasMember) y moderadores (:hasModerator).
Los bordes del grafo representan relaciones de dominio. Esta red enriquecida crea muchas oportunidades para consultas y análisis interesantes.
Las primeras consultas de GQL
Ahora que comprende los conceptos básicos del grafo, veamos cómo consultar datos de grafos mediante GQL. Estos ejemplos se crean de forma sencilla a compleja, lo que muestra cómo el enfoque de GQL hace que las consultas de grafos sean intuitivas y eficaces.
Empezar a ser sencillo: buscar todas las personas
Comience con la consulta más básica posible. Busque los nombres (nombre, apellidos) de todas las personas del:Person gráfico.
MATCH (p:Person)
RETURN p.firstName, p.lastName
Esta consulta se ejecuta de la siguiente manera:
-
MATCHbusca todos los nodos etiquetados comoPerson. -
RETURNmuestra sus nombres y apellidos.
Agregar filtrado: buscar personas específicas
Ahora busque personas con características específicas. En este caso, busque a todos los usuarios llamados Alice y muestre sus nombres y cumpleaños.
MATCH (p:Person)
FILTER p.firstName = 'Annemarie'
RETURN p.firstName, p.lastName, p.birthday
Esta consulta se ejecuta de la siguiente manera:
-
MATCHbusca todos los nodos (p) con la etiqueta Person. -
FILTERnodos (p) cuyo nombre es Alice. -
RETURNmuestra su nombre, apellido y cumpleaños.
Estructura de consulta básica
Las consultas GQL básicas siguen un patrón coherente: una secuencia de instrucciones que funcionan conjuntamente para buscar, filtrar y devolver datos.
La mayoría de las consultas comienzan con MATCH encontrar patrones en el gráfico y terminan con RETURN especificar la salida.
Aquí tienes una consulta sencilla que encuentra pares de personas que se conocen y comparten el mismo día de nacimiento, y luego devuelve el recuento total de esos pares de amigos.
MATCH (n:Person)-[:knows]-(m:Person)
FILTER n.birthday = m.birthday
RETURN count(*) AS same_age_friends
Esta consulta se ejecuta de la siguiente manera:
-
MATCHbusca todos los pares dePersonnodos que se conocen entre sí. -
FILTERmantiene solo los pares donde ambas personas tienen el mismo cumpleaños. -
RETURNcuenta cuántos pares de amigos existen.
Sugerencia
También puede realizar el filtrado directamente como parte de un patrón anexando una WHERE cláusula . Por ejemplo, MATCH (n:Person WHERE n.age > 23) solo coincide con Person los nodos cuya age propiedad es mayor que 23.
GQL admite comentarios de línea de estilo // C, comentarios de línea de estilo -- SQL y comentarios de bloque de estilo /* */ C.
Afirmaciones comunes
-
MATCH: Identifica el patrón de grafos a buscar—aquí es donde defines la estructura de los datos que te interesan. -
LET: Asigna nuevas variables o valores calculados basándose en datos emparejados—añade columnas derivadas al resultado. -
FILTER: Reduce los resultados aplicando condiciones—elimina filas que no cumplen los criterios. -
ORDER BY: Ordena los datos filtrados—ayuda a organizar la salida en función de uno o más campos. -
OFFSETyLIMIT: Restringir el número de filas devueltas—útil para paginación o consultas top-k. -
RETURN: Especifica la salida final—define qué datos deben incluirse en el conjunto de resultados y realiza la agregación.
Cómo funcionan juntas las instrucciones
Las sentencias GQL forman una canalización, donde cada sentencia procesa la salida de la anterior. Esta ejecución secuencial facilita la lectura y depuración de consultas porque el orden de ejecución coincide con el orden de lectura.
Puntos clave:
- Las sentencias se ejecutan efectivamente de forma secuencial.
- Cada sentencia transforma los datos y los pasa a la siguiente.
- Este proceso crea un flujo de datos claro y predecible que simplifica las consultas complejas.
Importante
Para maximizar el rendimiento, el grafo puede reordenar la ejecución de instrucciones y ejecutar instrucciones individuales en paralelo. Estas optimizaciones no afectan a la exactitud de los resultados.
Ejemplo de composición de instrucciones
La siguiente consulta de GQL encuentra a las primeras 10 personas que trabajan en empresas con "Air" en su nombre, las clasifica por nombre completo y devuelve su nombre completo junto con el nombre de sus empresas.
-- Data flows: Match → Let → Filter → Order → Limit → Return
MATCH (p:Person)-[:workAt]->(c:Company) -- Input: unit table, Output: (p, c) table
LET fullName = p.firstName || ' ' || p.lastName -- Input: (p, c) table, Output: (p, c, fullName) table
FILTER c.name CONTAINS 'Air' -- Input: (p, c, fullName) table, Output: filtered table
ORDER BY fullName -- Input: filtered table, Output: sorted table
LIMIT 10 -- Input: sorted table, Output: top 10 rows table
RETURN fullName, c.name AS companyName -- Input: top 10 rows table
-- Output: projected (fullName, companyName) result table
Esta consulta se ejecuta de la siguiente manera:
-
MATCHbusca personas que trabajan en empresas con "Air" en su nombre. -
LETcrea nombres completos mediante la combinación de nombres primero y de familia. -
FILTERmantiene solo a los empleados de Contoso. -
ORDER BYordena por nombre completo. -
LIMITtoma los primeros 10 resultados. -
RETURNdevuelve nombres y ubicaciones de la empresa.
Las variables conectan los datos
Las variables, como p, cy fullName en los ejemplos anteriores, llevan datos entre instrucciones. Al reutilizar un nombre de variable, GQL garantiza automáticamente que hace referencia a los mismos datos, creando condiciones de combinación eficaces. A veces, las variables también se denominan variables de enlace.
Puede clasificar variables de diferentes maneras:
Por origen de enlace:
- Variables de patrón : enlazadas por patrones de grafos coincidentes
- Variables regulares : enlazadas por otras construcciones de lenguaje
Tipos de variables de patrón:
-
Variables de elemento : enlazar a los valores de referencia del elemento de grafo
- Variables de nodo : enlace a nodos individuales
- Variables perimetrales : enlace a bordes individuales
- Variables de ruta de acceso: enlace a valores de ruta de acceso que representan rutas de acceso coincidentes
Por grado de referencia:
- Variables singleton : enlazar a valores de referencia de elementos individuales a partir de patrones
- Variables de grupo : enlazar a listas de valores de referencia de elementos de patrones de longitud variable (consulte Técnicas avanzadas de agregación)
Resultados y resultados de ejecución
Al ejecutar una consulta, obtendrá un resultado de ejecución que consta de:
-
Una tabla de resultados (opcional) con los datos de la
RETURNinstrucción . - Información de estado que muestra si la consulta se realizó correctamente o no.
Tablas de resultados
La tabla de resultados , si está presente, es el resultado real de la ejecución de la consulta.
Una tabla de resultados incluye información sobre el nombre y el tipo de sus columnas, una secuencia de nombres de columna preferida que se usará para mostrar los resultados, si la tabla está ordenada y las filas reales.
Nota:
Si se produce un error en la ejecución, no se incluye ninguna tabla de resultados en el resultado de la ejecución.
Información de estado
Durante la ejecución de la consulta, el proceso detecta varias condiciones notables, como errores o advertencias. Cada condición se registra mediante un objeto de estado en la información de estado del resultado de ejecución.
La información de estado consta de un objeto de estado principal y una lista (posiblemente vacía) de otros objetos de estado. El objeto de estado principal siempre existe e indica si la ejecución de la consulta se realizó correctamente o no.
Cada objeto de estado incluye un código de estado de cinco dígitos (denominado GQLSTATUS) que identifica la condición registrada y un mensaje que lo describe.
Códigos de estado correctos:
| GQLSTATUS | Message | Cuando |
|---|---|---|
| 00000 | nota: finalización correcta | Correcto con al menos una fila |
| 00001 | nota: finalización correcta: resultado omitido | Correcto sin tabla (actualmente sin usar) |
| 02000 | nota: no hay datos | Correcto con cero filas |
Otros códigos de estado indican errores o advertencias adicionales que detecta el proceso de ejecución de consultas.
Importante
En el código de la aplicación, siempre se basan en códigos de estado para probar ciertas condiciones. Se garantiza que los códigos de estado son estables y su significado general no cambiará en el futuro. No pruebe el contenido de los mensajes, ya que el mensaje concreto notificado para un código de estado puede cambiar en el futuro en función de la consulta o incluso entre ejecuciones de la misma consulta.
Además, los objetos de estado pueden contener un objeto de estado de causa subyacente y un registro de diagnóstico con información adicional que caracteriza la condición registrada.
Conceptos e instrucciones esenciales
En esta sección se describen los bloques de creación principales que necesita para escribir consultas GQL eficaces. Cada concepto se basa en aptitudes prácticas de escritura de consultas.
Patrones de grafo: buscar estructura
Los patrones de grafos son el núcleo de las consultas de GQL. Permiten describir la estructura de datos que busca mediante la sintaxis visual intuitiva que se parece a las relaciones que desea encontrar.
Patrones simples:
Comience con patrones de relación básicos:
-- Find direct friendships
(p:Person)-[:knows]->(f:Person)
-- Find people working at any company
(p:Person)-[:workAt]->(c:Company)
-- Find cities in any country/region
(ci:City)-[:isPartOf]->(co:Country)
Patrones con datos específicos:
-- Find who works at Microsoft specifically
(p:Person)-[:workAt]->(c:Company)
WHERE p.firstName = 'Annemarie'
-- Find friends who are both young
(p:Person)-[:knows]->(f:Person)
WHERE p.birthday > 19950101 AND f.birthday > 19950101
Expresiones de etiqueta para la selección de entidad flexible:
(:Person|Company)-[:isLocatedIn]->(p:City|Country) -- OR with |
(:Place&City) -- AND with &
(:Person&!Company) -- NOT with !
Nota:
Los nodos pueden tener varias etiquetas, pero todavía no se admiten tipos perimetrales con varias etiquetas.
Las expresiones de etiqueta permiten hacer coincidir diferentes tipos de nodos en un único patrón, lo que hace que las consultas sean más flexibles.
La reutilización de variables crea combinaciones eficaces:
-- Find coworkers: people who work at the same company
(c:Company)<-[:workAt]-(x:Person)-[:knows]-(y:Person)-[:workAt]->(c)
La reutilización de la variable c garantiza que ambas personas trabajen en la misma empresa, creando una restricción de unión automática. Este patrón es un patrón clave para expresar relaciones de "misma entidad".
Importante
Información crítica: la reutilización variable en patrones crea restricciones estructurales. Use esta técnica para expresar relaciones complejas de grafos como "amigos que trabajan en la misma empresa" o "personas de la misma ciudad".
Filtrado de nivel de patrón con WHERE:
-- Filter during pattern matching (more efficient)
(p:Person WHERE p.birthday < 19940101)-[:workAt]->(c:Company WHERE c.id > 1000)
-- Filter edges during matching
(p:Person)-[w:workAt WHERE w.workFrom >= 2000]->(c:Company)
Patrones de longitud variable delimitados:
(:Person)-[:knows]->{1,3}(:Person) -- Friends up to 3 degrees away
Modos de ruta de acceso para controlar el recorrido:
Los modos de ruta de acceso controlan cómo el motor de consultas controla los elementos repetidos durante el recorrido de longitud variable:
| Modo de ruta | Description |
|---|---|
WALK |
Permite nodos y bordes repetidos. No hay restricciones en el recorrido. |
TRAIL |
No hay bordes repetidos, pero los nodos pueden repetirse. Este es el modo de ruta de acceso predeterminado. |
SIMPLE |
No hay nodos repetidos (excepto el primero y el último pueden ser iguales). |
ACYCLIC |
No hay nodos repetidos en absoluto, lo que impide ningún ciclo en la ruta de acceso. |
Use TRAIL patrones para evitar ciclos durante el recorrido del grafo, lo que garantiza que cada borde se visita como máximo una vez:
-- Find paths without visiting the same :knows edge twice
MATCH TRAIL (src:Person)-[:knows]->{1,4}(dst:Person)
WHERE src.firstName = 'Alice' AND dst.firstName = 'Bob'
RETURN count(*) AS num_connections
-- Find acyclic paths in social networks
MATCH TRAIL (p:Person)-[e:knows]->{,3}(celebrity:Person)
RETURN
p.firstName || ' ' || p.lastName AS person_name,
celebrity.firstName || ' ' || celebrity.lastName AS celebrity_name,
count(e) AS distance
LIMIT 1000
Use ACYCLIC cuando necesite garantizar que no se visita ningún nodo dos veces:
-- Find paths where no person appears more than once
MATCH ACYCLIC (src:Person)-[:knows]->{1,4}(dst:Person)
WHERE src.firstName = 'Alice'
RETURN dst.firstName, dst.lastName
LIMIT 100
Enlace perimetral de longitud variable:
En los patrones de longitud variable, las variables perimetrales capturan información diferente en función del contexto:
-- Edge variable 'e' binds to a single edge for each result row
MATCH (p:Person)-[e:knows]->(friend:Person)
RETURN p.firstName, e.creationDate, friend.firstName -- e refers to one specific relationship
LIMIT 1000
-- Edge variable 'e' binds to a group list of all edges in the path
MATCH (p:Person)-[e:knows]->{2,4}(friend:Person)
RETURN
p.firstName || ' ' || p.lastName AS person_name,
friend.firstName || ' ' || friend.lastName AS friend_name,
-- e is a list
size(e) AS num_edges
LIMIT 1000
Esta distinción es fundamental para usar correctamente variables perimetrales.
Patrones complejos con varias relaciones:
MATCH (p:Person), (p)-[:workAt]->(c:Company), (p)-[:isLocatedIn]->(city:City)
RETURN p.firstName, p.lastName, c.name AS company_name, city.name AS city_name
LIMIT 1000
Este patrón busca personas junto con su lugar de trabajo y residencia, mostrando cómo una persona se conecta a varias entidades.
Instrucciones principales
GQL proporciona tipos de instrucción específicos que funcionan juntos para procesar los datos del grafo paso a paso. Comprender estas instrucciones es esencial para crear consultas eficaces.
Instrucción MATCH
Sintaxis:
MATCH <graph pattern>, <graph pattern>, ... [ WHERE <predicate> ]
La MATCH instrucción toma datos de entrada y busca patrones de grafos. Combina variables de entrada con variables de patrón y genera todas las combinaciones coincidentes.
Variables de entrada y salida:
-- Input: unit table (no columns, one row)
-- Pattern variables: p, c
-- Output: table with (p, c) columns for each person-company match
MATCH (p:Person)-[:workAt]->(c:Company)
Filtrado de nivel de instrucción mediante WHERE:
-- Filter pattern matches
MATCH (p:Person)-[:workAt]->(c:Company) WHERE p.lastName = c.name
Puede filtrar todas las coincidencias después mediante WHERE. Este enfoque evita una instrucción independiente FILTER .
Combinación mediante variables de entrada:
Cuando MATCH no es la primera instrucción, combina los datos de entrada con coincidencias de patrón:
...
-- Input: table with 'targetCompany' column
-- Implicit join: targetCompany (equality join)
-- Output: table with (targetCompany, p, r) columns
MATCH (p:Person)-[r:workAt]->(targetCompany)
Importante
Graph admite la composición básica y completa de instrucciones lineales (encadenamiento MATCH, LET, FILTER, RETURNy otras instrucciones principales). Todavía no se admiten operaciones de establecimiento como UNION DISTINCT, EXCEPT, INTERSECTy OTHERWISE . Para obtener más información, consulte el artículo sobre las limitaciones actuales.
Comportamientos clave de combinación:
Cómo MATCH controla la unión de datos:
- Igualdad de variables: las variables de entrada se unen con variables de patrón mediante la coincidencia de igualdad
-
Combinación interna: las filas de entrada sin coincidencias de patrones se descartan. Use
OPTIONAL MATCHpara el comportamiento de combinación externa izquierda. -
Orden de filtrado: filtros de nivel de instrucción
WHEREdespués de que se complete la coincidencia de patrones - Conectividad de patrones: varios patrones deben compartir al menos una variable para la unión adecuada.
- Rendimiento: las variables compartidas crean restricciones de combinación eficaces
Importante
Restricción: si esta MATCH instrucción no es la primera instrucción, al menos una variable de entrada debe unirse con una variable de patrón. Varios patrones deben tener una variable en común.
Varios patrones requieren variables compartidas:
-- Shared variable 'p' joins the two patterns
-- Output: people with both workplace and residence data
MATCH (p:Person)-[:workAt]->(c:Company),
(p)-[:isLocatedIn]->(city:City)
Instrucción OPTIONAL MATCH
Sintaxis:
OPTIONAL MATCH <graph pattern> [ WHERE <predicate> ]
OPTIONAL MATCH funciona como MATCH pero usa la semántica de combinación externa izquierda. Si el patrón no encuentra ninguna coincidencia para una fila de entrada, la consulta conserva la fila con NULL valores para variables no coincidentes en lugar de descartarla.
Example:
-- Find all people and, if available, their workplace
MATCH (p:Person)
OPTIONAL MATCH (p)-[:workAt]->(c:Company)
RETURN p.firstName, p.lastName, c.name AS company_name
Las personas que no trabajan en ninguna empresa siguen apareciendo en los resultados con NULL para company_name.
Sugerencia
Use OPTIONAL MATCH cuando desee incluir entidades que podrían no tener una relación determinada, similar a una instancia de SQL LEFT JOIN.
Instrucción LET
Sintaxis:
LET <variable> = <expression>, <variable> = <expression>, ...
La LET instrucción crea variables calculadas y habilita la transformación de datos dentro de la canalización de consulta.
Creación de variables básicas:
MATCH (p:Person)
LET fullName = p.firstName || ' ' || p.lastName
RETURN *
LIMIT 1000
Cálculos complejos:
MATCH (p:Person)
LET adjustedAge = 2000 - (p.birthday / 10000),
fullProfile = p.firstName || ' ' || p.lastName || ' (' || p.gender || ')'
RETURN *
LIMIT 1000
Comportamientos clave:
- El motor de consultas evalúa expresiones para cada fila de entrada.
- Los resultados se convierten en columnas nuevas en la tabla de salida.
- Las variables solo pueden hacer referencia a variables existentes de instrucciones anteriores.
- El motor de consultas evalúa varias asignaciones en una
LETinstrucción en paralelo (sin referencias cruzadas).
Instrucción FILTER
Sintaxis:
FILTER [ WHERE ] <predicate>
La FILTER instrucción proporciona un control preciso sobre qué datos continúan a través de la canalización de consulta.
Filtrado básico:
MATCH (p:Person)
FILTER p.birthday < 19980101 AND p.gender = 'female'
RETURN *
Condiciones lógicas complejas:
MATCH (p:Person)
FILTER (p.gender = 'male' AND p.birthday < 19940101)
OR (p.gender = 'female' AND p.birthday < 19990101)
OR p.browserUsed = 'Edge'
RETURN *
Patrones de filtrado compatibles con null:
Use estos patrones para controlar valores NULL de forma segura:
-
Comprobar los valores: :
p.firstName IS NOT NULLtiene un nombre -
Validar datos: :
p.id > 0identificador válido -
Controlar los datos que faltan:
NOT coalesce(p.locationIP, '10.x.x.x') STARTS WITH '10.x.x.x': no se ha conectado desde la red local -
Combinar condiciones: uso
AND/ORcon comprobaciones explícitas de valores NULL para lógica compleja
Precaución
Recuerde que las condiciones que implican valores NULL devuelven UNKNOWN, que filtra esas filas. Use comprobaciones explícitas IS NULL cuando necesite lógica inclusiva null.
Instrucción ORDER BY
Sintaxis:
ORDER BY <expression> [ ASC | DESC ], <expression> [ ASC | DESC ], ...
Ordenación de varios niveles con expresiones calculadas:
MATCH (p:Person)
RETURN *
ORDER BY p.firstName DESC, -- Primary: by first name (Z-A)
p.birthday ASC, -- Secondary: by age (oldest first)
p.id DESC -- Tertiary: by ID (highest first)
Control nulo en la ordenación:
ORDER BY coalesce(p.gender, 'not specified') DESC -- Treat NULL as 'not specified'
Detalles del comportamiento de ordenación:
Descripción del funcionamiento ORDER BY :
- El motor de consultas evalúa las expresiones de cada fila y, a continuación, los resultados determinan el orden de las filas.
- Varias claves de ordenación crean ordenación jerárquica (principal, secundaria, terciaria, etc.).
-
NULLes siempre el valor más pequeño en las comparaciones. -
ASC(ascendente) es el orden predeterminado y debe especificarDESCexplícitamente (descendente). - Puede ordenar por valores calculados, no solo por propiedades almacenadas.
Precaución
Solo la siguiente instrucción inmediatamente puede ver el criterio de ordenación que ORDER BY establece.
Por lo tanto, ORDER BY seguido de RETURN * no genera un resultado ordenado.
Comparar:
MATCH (a:Person)-[r:knows]->(b:Person)
LET aName = a.firstName || ' ' || a.lastName
LET bName = b.firstName || ' ' || b.lastName
ORDER BY r.creationDate DESC
/* intermediary result _IS_ guaranteed to be ordered here */
RETURN aName, bName, r.creationDate AS since
/* final result _IS_ _NOT_ guaranteed to be ordered here */
con:
MATCH (a:Person)-[r:knows]->(b:Person)
LET aName = a.firstName || ' ' || a.lastName
LET bName = b.firstName || ' ' || b.lastName
/* intermediary result _IS_ _NOT_ guaranteed to be ordered here */
RETURN aName, bName, r.creationDate AS since
ORDER BY r.creationDate DESC
/* final result _IS_ guaranteed to be ordered here */
Esta diferencia tiene consecuencias inmediatas para las consultas "Top-k": LIMIT siempre debe seguir la ORDER BY instrucción que establece el criterio de ordenación previsto.
Instrucciones OFFSET y LIMIT
Sintaxis:
OFFSET <offset> [ LIMIT <limit> ]
| LIMIT <limit>
Patrones comunes:
-- Basic top-N query
MATCH (p:Person)
RETURN *
ORDER BY p.id DESC
LIMIT 10 -- Top 10 by ID
Importante
Para obtener resultados de paginación predecibles, use ORDER BY siempre antes OFFSET y LIMIT para garantizar un orden de filas coherente entre las consultas.
RETURN: proyección de resultados básica
Sintaxis:
RETURN [ DISTINCT ] <expression> [ AS <alias> ], <expression> [ AS <alias> ], ...
[ ORDER BY <expression> [ ASC | DESC ], <expression> [ ASC | DESC ], ... ]
[ OFFSET <offset> ]
[ LIMIT <limit> ]
La RETURN instrucción genera la salida final de la consulta especificando qué datos aparecen en la tabla de resultados.
Salida básica:
MATCH (p:Person)-[:workAt]->(c:Company)
RETURN p.firstName || ' ' || p.lastName AS name,
p.birthday,
c.name
Uso de alias para mayor claridad:
MATCH (p:Person)-[:workAt]->(c:Company)
RETURN p.firstName AS first_name,
p.lastName AS last_name,
c.name AS company_name
Combinar con la ordenación y los k superiores:
MATCH (p:Person)-[:workAt]->(c:Company)
RETURN p.firstName || ' ' || p.lastName AS name,
p.birthday AS birth_year,
c.name AS company
ORDER BY birth_year ASC
LIMIT 10
Control duplicado mediante DISTINCT:
-- Remove duplicate combinations
MATCH (p:Person)-[:workAt]->(c:Company)
RETURN DISTINCT p.gender, p.browserUsed, p.birthday AS birth_year
ORDER BY p.gender, p.browserUsed, birth_year
Combinar con la agregación:
MATCH (p:Person)-[:workAt]->(c:Company)
RETURN count(DISTINCT p) AS employee_count
RETURN con GROUP BY: proyección de resultados agrupados
Sintaxis:
RETURN [ DISTINCT ] <expression> [ AS <alias> ], <expression> [ AS <alias> ], ...
GROUP BY <variable>, <variable>, ...
[ ORDER BY <expression> [ ASC | DESC ], <expression> [ ASC | DESC ], ... ]
[ OFFSET <offset> ]
[ LIMIT <limit> ]
Use GROUP BY para agrupar filas por valores compartidos y funciones de agregado de proceso dentro de cada grupo.
Agrupación básica con agregación:
MATCH (p:Person)-[:workAt]->(c:Company)
LET companyName = c.name
RETURN companyName,
count(*) AS employeeCount,
avg(p.birthday) AS avg_birth_year
GROUP BY companyName
ORDER BY employeeCount DESC
Agrupación de varias columnas:
MATCH (p:Person)
LET gender = p.gender
LET browser = p.browserUsed
RETURN gender,
browser,
count(*) AS person_count,
avg(p.birthday) AS avg_birth_year,
min(p.creationDate) AS first_joined,
max(p.id) AS highest_id
GROUP BY gender, browser
ORDER BY avg_birth_year DESC
LIMIT 10
Nota:
Para conocer técnicas avanzadas de agregación, incluida la agregación horizontal sobre patrones de longitud variable, consulte Técnicas avanzadas de agregación.
Tipos de datos: trabajar con valores
GQL admite tipos de datos enriquecidos para almacenar y manipular diferentes tipos de información en el grafo.
Tipos de valor básicos
-
Números:
INT64,UINT64,FLOAT64(también denominadoDOUBLE) para cálculos y medidas -
Texto:
STRINGpara nombres, descripciones y datos textuales -
Lógica:
BOOLcon tres valores: TRUE, FALSE y UNKNOWN (para control null) -
Hora:
ZONED DATETIMEpara marcas de tiempo con información de zona horaria -
Colecciones:
LIST<T>para múltiples valores del mismo tipoT,PATHpara resultados de recorrido de grafos -
Elementos de grafo:
NODEyEDGEpara hacer referencia a los datos del grafo
Importante
No se pueden usar determinados tipos de valor como tipos de valores de propiedad. En concreto, no puede usar ningún valor que implique valores de referencia de elementos de grafos como valores de propiedad (como listas de nodos o rutas de acceso).
Literales de ejemplo
42 -- Integer literal
"Hello, graph!" -- String literal
TRUE -- Boolean literal
ZONED_DATETIME('2024-01-15T10:30:00Z') -- DateTime with timezone literakl
[1, 2, 3] -- Literal list of integers
Patrones críticos de control de valores NULL
-- Equality predicates with NULL always returns UNKNOWN
5 = NULL -- Evaluates to UNKNOWN (not FALSE!)
NULL = NULL -- Evaluates to UNKNOWN (not TRUE!)
-- Use IS NULL predicates for explicit null testing
p.nickname IS NULL -- Evaluates to TRUE if nickname is null
p.nickname IS NOT NULL -- Evaluates to TRUE if nickname has a value
-- Use the COALESCE function for null-safe value selection
coalesce(p.nickname, p.firstName, '???') -- Evaluates to first non-null value
Implicaciones lógicas de tres valores
-- In FILTER statements, only TRUE values pass through
FILTER p.birthday > 0 -- Removes rows where birthday is null or missing or zero
-- It's important to understand that NOT UNKNOWN = UNKNOWN
FILTER NOT (p.birthday > 0) -- Removes rows where birthday is null or missing or positive
-- Use explicit null handling for inclusive filtering
FILTER p.birthday < 19980101 OR p.birthday IS NULL -- Includes null birthdays
Precaución
La lógica de tres valores significa NULL = NULL que devuelve UNKNOWN, no TRUE. Este comportamiento afecta al filtrado y las combinaciones.
IS NULL Use siempre para pruebas nulas.
Expresiones: transformación y análisis de datos
Las expresiones permiten calcular, comparar y transformar datos dentro de las consultas. Son similares a las expresiones de SQL, pero tienen características adicionales para controlar los datos de grafos.
Tipos de expresiones comunes
p.birthday < 19980101 -- Birth year comparison
p.firstName || ' ' || p.lastName -- String concatenation
count(*) -- Aggregation
p.firstName IN ['Alice', 'Bob'] -- List membership
coalesce(p.firstName, p.lastName) -- Null handling
Composición de predicado compleja
-- Combine conditions with proper precedence
FILTER (p.birthday > 19560101 AND p.birthday < 20061231)
AND ((p.gender IN ['male', 'female']) OR (p.browserUsed IS NOT NULL))
-- Use parentheses for clarity and correctness
FILTER p.gender = 'female' AND (p.firstName STARTS WITH 'A' OR p.id > 1000)
Coincidencia de patrones de cadena
-- Pattern matching with different operators
p.locationIP CONTAINS '192.168' -- Substring search
p.firstName STARTS WITH 'John' -- Prefix matching
p.lastName ENDS WITH 'son' -- Suffix matching
-- Case-insensitive operations
upper(p.firstName) = 'ALICE' -- Convert to uppercase for comparison
Funciones integradas por categoría
GQL proporciona estas categorías de función para diferentes necesidades de procesamiento de datos:
Funciones de agregado:
count(),sum(),avg(),min(),max()para resumir datosExpresiones condicionales:
CASE/WHEN/THEN/ELSE/ENDyNULLIF()para la lógica condicional. Por ejemplo:MATCH (p:Person) RETURN p.firstName, CASE WHEN p.birthday < 20000101 THEN 'Before 2000' ELSE '2000 or later' END AS era, NULLIF(p.gender, 'unknown') AS genderFunciones de cadena:
char_length(),upper(),lower(), paratrim()el procesamiento de texto (solo ASCII de EE. UU. para la asignación de mayúsculas y minúsculas)Funciones de grafo:
nodes(),edges(),elements(),labels(), parapath_length()analizar estructuras de grafosFunciones generales:
coalesce(),to_json_string()para controlar valores NULL y serialización
Prioridad del operador para expresiones complejas
- Acceso a propiedades (
.) - Multiplicación y división (
*,/) - Suma o resta (
+,-) - Comparación (
=,<>,<,>,<=, )>= - Negación lógica (
NOT) - Conjunción lógica (
AND) - Disjunción exclusiva lógica (
XOR) - Disjunción lógica (
OR)
En la lista anterior, un operador con un número inferior "enlaza más estrecho" que un operador con un número mayor.
Por ejemplo, NOT n.prop OR m.prop es (NOT n.prop) OR m.prop pero no NOT (n.prop OR m.prop).
Sugerencia
Use paréntesis para hacer explícita la precedencia. Las expresiones complejas son más fáciles de leer y depurar cuando la agrupación está desactivada.
Técnicas avanzadas de consulta
En esta sección se tratan patrones y técnicas sofisticados para crear consultas gráficas complejas y eficaces. Estos patrones van más allá del uso de instrucciones básicas para ayudarle a crear consultas analíticas eficaces.
Composición compleja de varias instrucciones
Importante
Graph admite la composición básica y completa de instrucciones lineales. Todavía no se admiten operaciones de establecimiento como UNION DISTINCT, EXCEPT, INTERSECTy OTHERWISE . Para obtener más información, consulte el artículo sobre las limitaciones actuales.
Comprender cómo crear consultas complejas de forma eficaz es fundamental para las consultas de grafos avanzadas.
UNION ALL
Use UNION ALL para combinar los resultados de dos o más bloques de consulta lineales:
-- Combine results from two separate pattern matches
MATCH (p:Person)-[:workAt]->(c:Company)
RETURN p.firstName AS name, c.name AS affiliation
UNION ALL
MATCH (p:Person)-[:studyAt]->(u:University)
RETURN p.firstName AS name, u.name AS affiliation
UNION ALL mantiene todas las filas, incluidos los duplicados.
UNION DISTINCT (que quita duplicados) aún no se admite.
Progresión de patrones de varios pasos
Encadene varias instrucciones para crear progresivamente análisis complejos:
-- Build complex analysis step by step
MATCH (company:Company)<-[:workAt]-(employee:Person)
LET companyName = company.name
MATCH (employee)-[:isLocatedIn]->(city:City)
FILTER employee.birthday < 19850101
LET cityName = city.name
RETURN companyName, cityName, avg(employee.birthday) AS avgBirthday, count(employee) AS employeeCount
GROUP BY companyName, cityName
ORDER BY avgBirthday DESC
Esta consulta va aumentando progresivamente la complejidad: encontrar empresas, sus empleados, ubicaciones de empleados, filtrar empresas con empleados nacidos antes de 1985, calcular la fecha de nacimiento media y resumir y ordenar resultados.
Uso de la agregación horizontal
Agregaciones horizontales sobre patrones de longitud variable dentro de una sola fila:
-- Find people and their minimum distance to people working at Microsoft
MATCH TRAIL (p:Person)-[e:knows]->{,5}(:Person)-[:workAt]->(:Company { name: 'Microsoft'})
LET p_name = p.lastName || ', ' || p.firstName
RETURN p_name, min(count(e)) AS minDistance
GROUP BY p_name
ORDER BY minDistance DESC
Nota:
Esta consulta aún no se admite (problema conocido).
Ámbito de variables y control de flujo avanzado
Las variables conectan datos entre instrucciones de consulta y habilitan recorridos de grafos complejos. Comprender las reglas de ámbito avanzadas le ayuda a escribir consultas sofisticadas de varias instrucciones.
Patrones de ámbito y enlace de variables
-- Variables flow forward through subsequent statements
MATCH (p:Person) -- Bind p
LET fullName = p.firstName || ' ' || p.lastName -- Bind concatenation of p.firstName and p.lastName as fullNume
FILTER fullName CONTAINS 'Smith' -- Filter for fullNames with “Smith” substring (p is still bound)
RETURN p.id, fullName -- Only return p.id and fullName (p is dropped from scope)
Reutilización de variables para combinaciones entre instrucciones
-- Multi-statement joins using variable reuse
MATCH (p:Person)-[:workAt]->(:Company) -- Find people with jobs
MATCH (p)-[:isLocatedIn]->(:City) -- Same p: people with both job and residence
MATCH (p)-[:knows]->(friend:Person) -- Same p: their social connections
RETURN *
Limitaciones y reglas de ámbito críticas
-- ✅ Backward references work
MATCH (p:Person)
LET adult = p.birthday < 20061231 -- Can reference p from previous statement
RETURN *
-- ❌ Forward references don't work
LET adult = p.birthday < 20061231 -- Error: p not yet defined
MATCH (p:Person)
RETURN *
-- ❌ Variables in same LET statement can't reference each other
MATCH (p:Person)
LET name = p.firstName || ' ' || p.lastName,
greeting = 'Hello, ' || name -- Error: name not visible yet
RETURN *
-- ✅ Use separate statements for dependent variables
MATCH (p:Person)
LET name = p.firstName || ' ' || p.lastName
LET greeting = 'Hello, ' || name -- Works: name now available
RETURN *
Visibilidad de variables en consultas complejas
-- Variables remain visible until overridden or query ends
MATCH (p:Person) -- p available from here
LET gender = p.gender -- gender available from here
MATCH (p)-[:knows]->(e:Person) -- p still refers to original person
-- e is new variable for managed employee
RETURN p.firstName AS manager, e.firstName AS friend, gender
Precaución
Las variables de la misma instrucción no se pueden hacer referencia entre sí, excepto en los patrones de grafos. Use instrucciones independientes para la creación de variables dependientes.
Técnicas avanzadas de agregación
GQL admite dos tipos distintos de agregación para analizar datos entre grupos y colecciones: agregación vertical con GROUP BY y agregación horizontal sobre patrones de longitud variable.
Agregación vertical con GROUP BY
La agregación vertical (que se trata enRETURN con GROUP BY) agrupa filas por valores compartidos y calcula agregados dentro de cada grupo:
MATCH (p:Person)-[:workAt]->(c:Company)
RETURN c.name AS companyName,
count(*) AS employee_count,
avg(p.birthday) AS avg_birth_year
GROUP BY companyName
Este enfoque crea una fila de resultados por empresa, agregando todos los empleados de cada grupo.
Agregación horizontal con variables de lista de grupos
La agregación horizontal calcula agregados sobre colecciones enlazadas por patrones de longitud variable. Cuando se usan bordes de longitud variable, la variable perimetral se convierte en una variable de lista de grupos que contiene todos los bordes de cada ruta de acceso coincidente:
-- Group list variable 'edges' enables horizontal aggregation
MATCH (p:Person)-[edges:knows]->{2,4}(friend:Person)
RETURN p.firstName || ' ' || p.lastName AS person_name,
friend.firstName || ' ' || friend.lastName AS friend_name,
size(edges) AS degrees_of_separation,
avg(edges.creationDate) AS avg_connection_age,
min(edges.creationDate) AS oldest_connection
Nota:
Esta consulta aún no se admite (problema conocido).
Las principales diferencias entre la agregación vertical y horizontal son:
- La agregación vertical se resume entre filas o grupos y se resume entre filas de cada grupo.
- La agregación horizontal resume los elementos dentro de colecciones perimetrales individuales.
- Las variables de lista de grupos solo proceden de patrones de borde de longitud variable.
Contextos de enlace perimetral de longitud variable
Comprender cómo se enlazan las variables perimetrales en patrones de longitud variable es fundamental:
Durante la coincidencia de patrones (contexto singleton):
-- Edge variable 'e' refers to each individual edge during filtering
MATCH (p:Person)-[e:knows WHERE e.creationDate > zoned_datetime('2000-01-01T00:00:00Z')]->{2,4}(friend:Person)
-- 'e' is evaluated for each edge in the path during matching
RETURN *
En expresiones de resultado (contexto de grupo):
-- Edge variable 'edges' becomes a list of all qualifying edges
MATCH (p:Person)-[e:knows]->{2,4}(friend:Person)
RETURN size(e) AS num_edges, -- Number of edges in path
e[0].creationDate AS first_edge, -- First edge in path
avg(e.creationDate) AS avg_age -- Horizontal aggregation
Nota:
Esta consulta aún no se admite (problema conocido).
Combinación de agregaciones verticales y horizontales
Puede combinar ambos tipos de agregación en patrones de análisis sofisticados:
Nota:
Esta consulta aún no se admite (problema conocido).
-- Find average connection age by city pairs
MATCH (p1:Person)-[:isLocatedIn]->(c1:City)
MATCH (p2:Person)-[:isLocatedIn]->(c2:City)
MATCH (p1)-[e:knows]->{1,3}(p2)
RETURN c1.name AS city1,
c2.name AS city2,
count(*) AS connection_paths, -- Vertical: count paths per city pair
avg(size(e)) AS avg_degrees, -- Horizontal then vertical: path lengths
avg(avg(e.creationDate)) AS avg_connection_age -- Horizontal then vertical: connection ages
GROUP BY city1, city2
Sugerencia
La agregación horizontal siempre tiene prioridad sobre la agregación vertical. Para convertir una lista de grupos en una lista normal, use collect_list(edges).
Nota:
Para obtener una referencia detallada de la función de agregado, consulte Expresiones y funciones de GQL.
Estrategias de control de errores
Comprender los patrones de error comunes le ayuda a escribir consultas sólidas.
Controle los datos que faltan correctamente:
MATCH (p:Person)
-- Use COALESCE for missing properties
LET displayName = coalesce(p.firstName, p.lastName, 'Unknown')
LET contact = coalesce(p.locationIP, p.browserUsed, 'No info')
RETURN *
Use comprobaciones nulas explícitas:
MATCH (p:Person)
-- Be explicit about null handling
FILTER p.id IS NOT NULL AND p.id > 0
-- Instead of just: FILTER p.id > 0
RETURN *
Información adicional
Códigos GQLSTATUS
Como se explica en la sección sobre los resultados de la consulta, GQL notifica información de estado enriquecida relacionada con el éxito o el posible error de ejecución. Consulte la referencia de códigos de estado de GQL para obtener la lista completa.
Palabras reservadas
GQL reserva ciertas palabras clave que no se pueden usar como identificadores como variables, nombres de propiedad o nombres de etiqueta. Consulte la referencia de palabras reservadas de GQL para obtener la lista completa.
Si necesita usar palabras reservadas como identificadores, escapelas con acentos versos: `match`, `return`.
Para evitar el escape de palabras reservadas, use esta convención de nomenclatura:
- Para los identificadores de una sola palabra, anexe un carácter de subrayado:
:Product_ - Para identificadores de varias palabras, use camelCase o PascalCase:
:MyEntity, ,:hasAttributetextColor
Pasos siguientes
Ahora que comprende los aspectos básicos de GQL, esta es la ruta de aprendizaje recomendada:
Continúe creando sus aptitudes de GQL
Para principiantes:
- Pruebe el inicio rápido : siga el inicio rápido práctico y el tutorial para obtener una experiencia práctica
- Práctica de consultas básicas : pruebe los ejemplos de esta guía con sus propios datos
- Aprender patrones de grafos : exploración de la sintaxis completa del patrón
- Exploración de tipos de datos : descripción de los valores y los tipos de valor de GQL
Para usuarios experimentados:
- Expresiones avanzadas: funciones y expresiones GQL de Learn
- Diseño de esquemas : restricciones y tipos de grafos GQL de Learn
- Exploración de tipos de datos : descripción de los valores y los tipos de valor de GQL
Materiales de referencia
Mantenga estas referencias útiles para búsquedas rápidas:
- Referencia rápida de GQL : referencia rápida de sintaxis
- Códigos de estado de GQL : referencia completa del código de error
- Palabras reservadas de GQL : lista completa de palabras clave reservadas
Exploración del grafo
Obtenga información sobre la plataforma:
- Modelos de datos de grafos : descripción de los conceptos y el modelado de grafos
- Gráfico frente a bases de datos relacionales : elija el enfoque adecuado
- Try Microsoft Fabric gratis - Obtener experiencia práctica
- Tutoriales de un extremo a otro: escenarios de aprendizaje completos
Participación
- Compartir comentarios : ayuda para mejorar la documentación y las herramientas
- Unirse a la comunidad : conexión con otros profesionales de la base de datos de grafos
- Mantenerse actualizado : siga los anuncios de grafos para las nuevas características.
Sugerencia
Comience con el tutorial de inicio rápido si prefiere aprender haciendo o profundice en los patrones de grafos si desea aprender primero el lenguaje de consulta.
Contenido relacionado
Guías paso a paso:
- Escribir consultas GQL comunes : patrones de consulta prácticos para vecinos, saltos múltiples, conexiones compartidas, etc.
- Filtrar y agregar datos de grafos : funciones FILTER, WHERE, GROUP BY y agregado.
- Escritura de consultas de patrones de grafos : recorrido de varios saltos, modos de ruta de acceso, reutilización de variables y coincidencias opcionales.
- Optimización del rendimiento de las consultas GQL : procedimientos recomendados para escribir consultas GQL eficaces.
Más información sobre temas clave:
- Ejemplo de esquema de red social: ejemplo de trabajo completo del esquema de grafo.
- Patrones de grafos GQL : sintaxis completa de patrones y técnicas avanzadas de coincidencia.
- Expresiones y funciones GQL : todos los tipos de expresiones y funciones integradas.
- Tipos de grafos GQL : tipos de grafos y restricciones.
- Valores de GQL y tipos de valor : referencia completa del sistema de tipos y control de valores.
Referencias rápidas:
- Referencia abreviada de GQL : referencia rápida de sintaxis.
- Códigos de estado de GQL : referencia completa del código de error.
- Palabras reservadas de GQL : lista completa de palabras clave reservadas.
grafo:
- modelos de datos de grafos : descripción de los conceptos y el modelado de grafos.
- grafo y bases de datos relacionales : diferencias y cuándo usar cada una.
- Try Microsoft Fabric gratis.
- tutoriales de End-to-end en Microsoft Fabric.