Partekatu bidez


Autentifikazio-segurtasun arkitektura Test Engine-n (aurrebista)

Oharra

Aurrebista-eginbideak ez daude ekoizpenerako diseinatuta, eta funtzionalitate murriztua izan dezakete. Eginbide horiek kaleratze ofiziala baino lehen dauden erabilgarri, bezeroek atzitu eta beren oharrak eman ditzaten.

Dokumentu tekniko honek *Test Engine*-ko autentifikazio-mekanismoen segurtasun-arkitektura azaltzen du. Power Apps Autentifikazio-metodoak hautatu eta konfiguratzeko erabiltzaileari zuzendutako gidaritza lortzeko, ikus Autentifikazio Gida.

Autentifikazio metodoen ikuspegi orokorra

Test Engine-k bi autentifikazio-metodo nagusi onartzen ditu:

  • Biltegiratze Egoeraren Autentifikazioa - Nabigatzailearen cookie iraunkorretan eta biltegiratze egoeran oinarrituta
  • Ziurtagirietan Oinarritutako Autentifikazioa - X.509 ziurtagirietan eta Dataverse integrazioan oinarrituta

Bi metodoak segurtasun-eskakizun modernoak onartzeko diseinatuta daude, besteak beste, faktore anitzeko autentifikazioa (MFA) eta sarbide baldintzatuko politikak.

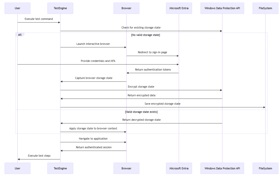
Biltegiratze egoeraren autentifikazio arkitektura

Biltegiratze egoeraren autentifikazio metodoak Playwright-en arakatzailearen testuinguruaren kudeaketa erabiltzen du autentifikazio tokenak modu seguruan gordetzeko eta berrerabiltzeko.

Test Engine-ko autentifikazio-fluxuaren ikuspegi orokorra

Windows Datuen Babeserako inplementazioa

Tokiko biltegiratze egoeraren inplementazioak Windows Data Protection API (DPAPI) erabiltzen du biltegiratze segururako:

Tokiko Windows Datuen Babeserako APIa (DPAPI) erabiliz autentifikazioaren ikuspegi orokorra

Segurtasunari buruzko irizpideak

Biltegiratze egoeraren segurtasun arkitekturak honako hau eskaintzen du:

  • DPAPI enkriptazioa erabiliz atsedenaldian dauden autentifikazio-tokenen babesa
  • MFA eta sarbide baldintzatuko gidalerroen laguntza Microsoft Entra
  • Sandbox isolamendua Playwright-en arakatzailearen testuinguruen bidez
  • Saio-bizitzarako gidalerroen betetzea Microsoft Entra

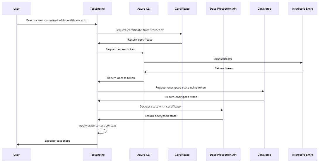
Ziurtagirietan oinarritutako autentifikazio arkitektura

Ziurtagirietan oinarritutako autentifikazioa Dataverse -rekin integratzen da eta X.509 ziurtagiriak erabiltzen ditu atsedenaldian dagoen informazioaren segurtasuna eta enkriptatzea hobetzeko.

Autentifikazioaren ikuspegi orokorra erabiliz Dataverse

Dataverse biltegiratze inplementazioa

Inplementazioak XML biltegi pertsonalizatu bat erabiltzen du babes-giltzak modu seguruan gordetzeko: Dataverse

Balioen biltegiratzearen ikuspegi orokorra Dataverse

Enkriptazio teknologia

Hurrengo atalek Test Engine-k autentifikazio-datuak geldirik daudenean eta bidean daudenean babesteko erabiltzen dituen enkriptazio-algoritmoak eta gakoen kudeaketa-metodoak deskribatzen dituzte.

AES-256-CBC + HMACSHA256

Berez, datu-balioak AES-256-CBC eta HMACSHA256 konbinazio batekin enkriptatzen dira:

ASP.Net Datuen Babeserako APIa erabiliz enkriptatzearen ikuspegi orokorra Dataverse

Ikuspegi honek honako hau eskaintzen du:

  1. Konfidentzialtasuna AES-256 enkriptazioaren bidez
  2. Osotasuna HMAC egiaztapenaren bidez
  3. Datu-iturriaren autentifikazioa

Datuen Babeserako APIaren integrazioa

Proba Motorra Core-ren Datuen Babeserako APIarekin integratzen da gakoak kudeatzeko eta enkriptatzeko: ASP.NET

Datuen Babeserako APIaren erabileraren ikuspegi orokorra Dataverse

XML biltegi pertsonalizatuaren inplementazioa

Test Engine-k IXmlRepository pertsonalizatu bat ezartzen du integraziorako Dataverse :

Datuen Babeserako APIaren xml hornitzaile pertsonalizatuaren ikuspegi orokorra

Baldintzapeko sarbidea eta MFA bateragarritasuna

Test Engine-ren autentifikazio-arkitektura baldintzapeko sarbide-politikekin ezin hobeto funtzionatzeko diseinatuta dago: Microsoft Entra

Baldintzapeko Sarbide Politikaren eta Faktore Anitzeko Autentifikazioaren ikuspegi orokorra

Segurtasun-kontu aurreratuak

Hurrengo atalek autentifikazio-datuen babesa hobetzen duten eta enpresa-inguruneetan eragiketa seguruak laguntzen dituzten beste segurtasun-ezaugarri eta integrazio batzuk nabarmentzen dituzte.

Dataverse segurtasun ereduaren integrazioa

Test Engine-k Dataverse-ren segurtasun-eredu sendoa erabiltzen du:

  • Erregistro-mailako segurtasuna - Gordetako autentifikazio-datuetarako sarbidea kontrolatzen du
  • Partekatze eredua - Proba autentifikazio testuinguruak modu seguruan partekatzea ahalbidetzen du
  • Auditoria - Autentifikazio-datu sentikorretarako sarbidea kontrolatzen du
  • Zutabe-mailako segurtasuna - Eremu sentikorren babes zehatza eskaintzen du

Azure CLI tokenen kudeaketa

Autentifikaziorako, Test Engine-k sarbide-tokenak modu seguruan lortzen ditu: Dataverse

Azure komando-lerroan (CLI) oinarritutako autentifikazioaren ikuspegi orokorra

Segurtasun-jardunbide egokienak

Test Engine autentifikazioa ezartzerakoan, kontuan hartu segurtasun-jardunbide egokienak hauek:

  • Gutxieneko baimenen sarbidea - Eman beharrezko baimen minimoak proba-kontuei
  • Ziurtagirien txandaketa erregularra - Ziurtagiriak aldian-aldian eguneratu
  • CI/CD aldagaiak babestu - Datu sentikorrak dituzten kanalizazio aldagaiak babestu
  • Sarbide-auditoretza - Autentifikazio-baliabideetarako sarbidea kontrolatu
  • Ingurunearen isolamendua - Erabili ingurune bereiziak probak egiteko

Etorkizuneko segurtasun hobekuntzak

Autentifikazio-segurtasun arkitekturaren etorkizuneko hobekuntza posibleen artean daude:

  • Azure Key Vault-ekin integrazioa sekretuen kudeaketa hobetua lortzeko
  • Azure inguruneetan kudeatutako identitateen laguntza
  • Erregistro eta segurtasun monitorizazio gaitasun hobetuak
  • Plataforma anitzeko eszenatokietarako babes-hornitzaile gehiago

Datuen Babesa ASP.NET Muinean
Windows Datuen Babeserako APIa
Microsoft Entra autentifikazio
Dataverse segurtasun eredua
X.509 ziurtagirian oinarritutako autentifikazioa