Varaston, ostojen ja palautusten yleiskatsaus

Dynamics 365 Field Service ovat seuraavat varasto-ominaisuudet:

  • Varastointi
  • Varaston muutokset ja siirrot
  • Tuotteiden kulutus ja laskutus työtilausten aikana
  • Osto
  • Palautukset
  • Varastokirjauskansiot

Ennen varaston, ostojen ja palautusten käyttämistä on tärkeää tutustua Field Servicen tuoteluettelon ominaisuuksiin. Voit seurata tuotteita varastossa vain, jos niiden Field Service Product Type - kentän arvoksi on asetettu Varasto. Muussa tapauksessa varastomuutokset eivät näy, kun lisäät tuotteita työtilauksiin, ostotilauksiin ja palautat kauppatavara valtuutukset.

Jos haluat antaa resurssille oikeuden luoda ja muokata varastoon liittyviä taulukoita, lisää Varasto-ostot-käyttöoikeusrooli nykyiseen käyttöoikeusrooliin.

Perusvarastotarpeita varten monet organisaatiot käyttävät valmiita ominaisuuksia. Field Service on suunniteltu integroitumaan ERP-järjestelmiin monimutkaisia varasto- ja hinnoittelutarpeita varten. Yhdessä yleisessä esimerkissä Field Service integroituu Dynamics 365 Supply Chain Management kanssa käyttämällä valmiiksi rakennettua Dataverse "Prospect to cash" -mallia.

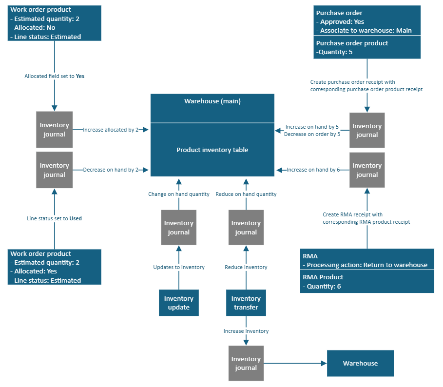
Seuraava kaavio ilmaisee varasto-, osto- ja palautustyönkulun Field Servicessa.

Kaavio, jossa on varasto-, osto- ja palautustyönkulku Field Servicessa

Fyysiset varastot ja tuotevarasto

Field Servicen fyysinen varasto on mikä tahansa yrityksen sijainti, joka sisältää varastoa. Fyysinen varasto sisältää esimerkiksi seuraavat pysyvät ja liikkuvat sijainnit:

  • Varastot
  • Teknikoiden autot
  • Jakelukeskukset
  • Lastauslaiturit

Kunkin fyysisen varaston varasto päivittyy käytettyjen työtilausten tuotteiden, ostotilausten palautusten, muutosten ja siirtojen perusteella. Järjestelmä kirjaa päivitykset liittyvään Tuotevarasto-taulukkoon .

Näyttökuvassa tuotteen varasto fyysisessä päävarastossa

Järjestelmä seuraa fyysisen varaston kunkin tuotteen seuraavia tietoja:

  • Käytettävissä oleva määrä: myytävissä olevien yksiköiden määrä.
  • Kohdistettu määrä niiden yksiköiden määrä, jotka tällä hetkellä ovat työtilausten luettelossa kohdistettuina työtilaustuotteina.
  • Käytettävissä oleva varasto: Käytettävissä oleva määrä- ja Kohdistettu määrä -kohdan arvojen summa. Tässä kentässä näkyvät yksiköt, jotka ovat edelleen fyysisesti varastossasi, vaikka ne ovat jo sitoutuneet työhön.
  • Tilauksen määrä: niiden yksiköiden määrä, jotka tällä hetkellä ovat ostotilausten luettelossa, mutta joita ei ole vastaanotettu ja lisätty varastoon. Tämä kenttä edustaa matkalla olevia yksiköitä.

Huomautus

Kun lisäät fyysisen varaston kuhunkin varattavissa olevaan resurssiin, voit määrittää fyysisen oletusvaraston. Sitä käytetään, kun kyseinen resurssi käyttää työtilaustuotetta.

Varaston muutokset ja siirrot

Varaston oikaisujen avulla voit manuaalisesti lisätä tai vähentää varastoa fyysisistä varastoista. Ominaisuutta käytetään esimerkiksi rutiinitarkastuksissa kuvastamaan varaston kutistumista ja vikoja sekä vertaillessa odotettua varastoa todelliseen varastoon ja oikaistaessa ero. Eroa voi tämän jälkeen muuttaa.

Varastonmuutoksen näyttökuva

Varaston siirtoja voi käyttää varaston siirtämisessä lähdevarastosta kohdevarastoon. Varasto voidaan siirtää esimerkiksi fyysisestä varastosta teknikon kuorma-autoon.

Varaston siirron näyttökuva

Voit ottaa oikaisut ja siirrot käyttöön myös Field Service -mobiilisovelluksessa. Voit esimerkiksi luoda varaston siirron, jos teknikot tapaavat kentällä ja siirtävät varastoa kuorma-autosta toiseen.

Työtilausvarasto

Varasto muuttuu, kun lisäät tuotteita työtilauksiin ja käytät niitä.

Voit esimerkiksi lisätä tuotteen arvioituna ja kohdistettuna (eli Rivin tila - kentän arvona on Arvioitu ja Varattu-kentän arvo on Kyllä). Tässä tapauksessa varaat osan varastosta määritetystä varastosta, mutta järjestelmä ei vähennä sitä.

Jos käytät työtilauksen tuotetta työtilauksen aikana (eli Rivin tila - kentän arvona on Käytetty), järjestelmä vähentää varaston liittyvästä varastosta työtilaustuotteen määrällä. Yleensä työtilaustuotteeseen luetteloimaasi varasto on teknikon rekka.

Ostotilaukset

Käytä ostotilauksia (POS) varaston tuotteiden tilaamiseen. Niiden avulla voit myös tilata tuotteita suoraan työtilausta varten, jotta työ voidaan tehdä paikan päällä.

Ostotilausprosessi sisältää seuraavat vaiheet:

  1. Tuotteiden pyytäminen toimittajalta luomalla ostotilaus ja lisäämällä ostotilaustuotteet.
  2. Hyväksynnän pyytäminen.
  3. Tuotteiden vastaanoton dokumentointi. Ostotilauksen vastaanoton ja ostotilauksen vastaanottotuotteen luominen vastaanotettujen tuotteiden lisäämiseksi fyysiseen varastoon tai niiden lisääminen työtilaustuotteina.

Palautukset

Joskus saman organisaation, joka asentaa osia ja välineitä asiakkaan sijaintiin, on käsiteltävä tuotteen tai asiakkaan resurssin palautus. Voit myöntää hyvityksiä asiakkaille, jotka aloittavat palautukset. Voit myös seurata palautuksia asiakasresurssin palveluhistorian osana.

Yleisiä syitä palautusten aloittamiseen ovat seuraavat:

  • Osa tai laitteisto on viallinen.
  • Asiakas on tyytymätön.
  • Korjaus on tarpeen, mutta sitä ei tehdä paikan päällä. Sen sijaan se tapahtuu palveluntarjoajan tai valmistajan sijainnissa.
  • Laitteet olivat asiakkaan sijainnissa osana päättyvää vuokrasopimusta, jota ei uusita.

Field Service tukee kolmea valmista palautustyyppiä:

  • Palautus varastoon
  • Palautus toimittajalle
  • Laitteiden omistajan muutos

Voit tehdä palautuksen seuraavasti:

  1. Luo RMA. Tavaran palautuksen valtuutus osoittaa tuotteet, jotka voidaan palauttaa, ja muut tärkeät tiedot, kuten hinnoittelun. Se myös määrittää käsittelytoiminnon, joka on palautustyyppiä.
  2. Luo tavaran palautuksen valtuutuksen vastaanotto. Palautusta ei viimeistellä, ennen kuin tavaran palautuksen valtuutuksen vastaanotto on luotu. Tavaran palautuksen valtuutuksen vastaanotto vahvistaa, että oikea tuote ja määrä on vastaanotettu. Siinä ilmoitetaan myös vastaanoton päivämäärä ja vastaanoton suorittanut henkilö.

Järjestelmä säätää varastoa ja asiakasresursseja automaattisesti.

Varastokirjauskansiot

Kaikki varastotapahtumat tallennetaan varaston kirjauskansioihin. Kun esimerkiksi varaat yhden tuotteen työtilaukseen, luodaan varastokirjauskansio, joka kasvattaa varattua määrää yhdellä. Kun käytät samaa tuotetta työtilauksen suorittamiseen, luodaan toinen varastokirjauskansio, joka vähentää käytettävissä olevaa määrää. Kirjauskansiot tallennetaan kaikissa tuotevaraston lisäyksissä ja vähennyksissä. Varaston kirjauskansiot toimivat lähinnä varastokirjanpitona Field Servicessa.

Mikä tärkeintä, integroinnin arkkitehtuurista riippuen voit käyttää varastokirjauskansioita field service -varastotapahtumien integroimiseen ulkoisiin ERP-järjestelmiin. Integrointi helpotetaan ja sujuvoitetaan mahdollistamalla varaston kirjauskansioiden manuaalinen luonti.

Seuraavat vaiheet