Jaa


Microsoft-todennuksen määrittäminen Copilot Studio Kit -testausta varten

Tässä artikkelissa annetaan yleiskatsaus agentin testikehyksestä ja vaiheittaiset ohjeet Microsoft-todennuksen määrittämiseen Copilot Studio -agenttien testaamista varten Agent Test Runner Power Apps Component Frameworkin (PCF) avulla.

Arkkitehtuuri

Microsoft-todennus tarjoaa virtaviivaistetun selain-agentista-SDK-arkkitehtuurin, joka on optimoitu testausskenaarioita varten. Tämä lähestymistapa mahdollistaa suojatun viestinnän testiympäristösi ja Copilot Studio -agenttien välillä ilman lisätodentamisinfrastruktuuria.

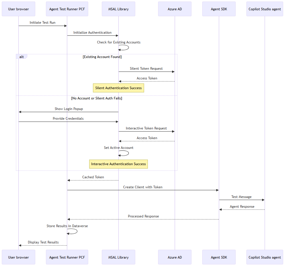
Flow-arkkitehtuuri

Seuraavassa sekvenssikaaviossa esitetään todentamisen ja testin suorittamisen työnkulku.

Kaavio, joka havainnollistaa selain-agentti-SDK-arkkitehtuuria todentamista ja testausta varten.

Komponenttiarkkitehtuuri

Seuraavassa kaaviossa esitetään Tärkeimmät komponentit, jotka liittyvät Microsoftin agentin testisuorittajan todentamisen työnkulkuun.

Kaavio, joka havainnollistaa testityönkulkuun liittyvät keskeiset osat, kuten selainympäristön, Power Platform -palvelut ja todentamispalvelut.

Microsoft-todennuksen määrittäminen

Määritysprosessi sisältää Azure Active Directory -sovelluksen rekisteröinnin määrittämisen, agenttitunnisteiden saamisen Copilot Studiosta ja määritystietueen luomisen Dataversessa.

Azure-portaali

Luo Azure-portaalissa sovelluksen rekisteröinti, lisää uudelleenohjauksen URL-osoite ja määritä ohjelmointirajapinnan käyttöoikeudet.

Note

Jos sinulla on vuokraajan järjestelmänvalvojan oikeudet, voit määrittää ohjelmointirajapinnan käyttöoikeudet. Muuten sinun on pyydettävä vuokraajan järjestelmänvalvojaa tekemään se puolestasi.

  1. Luo sovelluksen rekisteröinti Azure-portaalissa.

    Kopioi sekä Sovelluksen (asiakkaan) tunnus että Hakemiston (vuokraajan) tunnus. Voit hakea nämä arvot Yleiskatsaus-sivulta .

  2. Ohjelmointirajapinnan käyttöoikeuksien määrittäminen Azure-portaalissa:

    1. Siirry sovelluksen rekisteröinnissä API-käyttöoikeuksiin.

    2. Valitse Lisää oikeus.

    3. Valitse organisaationi käyttämät ohjelmointirajapinnat -välilehti.

    4. Hae Power Platform -ohjelmointirajapinta.

      Note

      Jos luettelossa ei näy Power Platform -ohjelmointirajapintaa , sinun on lisättävä ohjelmointirajapinta vuokraajaasi. Noudata ohjeita kohdassa Power Platform -ohjelmointirajapinnan todentamisen vaihe 2.

    5. Valitse Delegoidut käyttöoikeudet.

    6. Valitse CopilotStudio-kohdastaCopilotStudio.Copilots.Invoke.

    7. Valitse Lisää käyttöoikeudet.

    8. Myönnä järjestelmänvalvojan suostumus valitsemalla Myönnä järjestelmänvalvojan <suostumus organisaatiollesi>. Jos painike ei ole käytettävissä, sinun on ehkä pyydettävä vuokraajan järjestelmänvalvojaa tekemään se puolestasi.

  3. Lisää uudelleenohjauksen URL-osoite ja määritä tunnuksen asetukset Azure-portaalissa:

    1. Siirry todennukseen sovelluksen rekisteröinnissä.

    2. Valitse Ympäristön kokoonpanot -kohdassa Lisää ympäristö.

    3. Valitse Yksisivuinen sovellus.

    4. Anna ympäristön URL-osoite käyttämällä muotoa: https://[your-org].crm.dynamics.com

    5. Valitse sekä käyttöoikeustietueet (implisiittisten työnkulkujen kohdalla) että tunnustunnukset (joita käytetään implisiittisissa ja hybridityönkuluissa).

    6. Valitse Määritä.

    7. Vahvista, että tuettujen tilityyppien asetuksena on Vain tämän organisaation hakemiston tilit.

Copilot Studio ja Dataverse

Hanki Copilot Studiossa agenttisi ympäristötunnus ja agentin tunnus, jotta voit luoda Agent Configuration -tietueen Dataversessa.

  1. Copilot Studiossa:

    1. Varmista, että olet oikeassa ympäristössä.

    2. Valitse testattava agentti ja varmista, että se on julkaistu.

    3. Valitse Asetukset-kohdastaLisämetatiedot>.

    4. Kopioi ympäristön tunnuksen ja rakenteen nimen arvot. Rakenteen nimi on agentin tunniste, ja se käyttää muotoa cr123_agentname.

  2. Luo Agent Configuration - tietue Dataverse-funktiossa edellisten vaiheiden arvoilla:

    Field Value Esimerkki
    Käyttäjän todentaminen Microsoft-todentaminen
    Asiakastunnus Sovelluksen (asiakkaan) tunnus vaiheesta 1 Azure-portaalissa. 12345678-1234-1234-1234-123456789012
    Vuokraajan tunnus Hakemiston (vuokraajan) tunnus vaiheesta 1 Azure-portaalissa. 87654321-4321-4321-4321-210987654321
    Ympäristön tunnus Ympäristötunnus edellisestä vaiheesta. 11111111-2222-3333-4444-555555555555
    Agentin tunnus Rakenteen nimi edellisestä vaiheesta. cr123_testagent

Troubleshooting

Tässä osiossa on vianmääritysvaiheita yleisille virheille, joita saatat kohdata.

Todennusvirheet

Virhe: "AADSTS50011: pyynnössä määritetty vastaus-URL-osoite ei vastaa"

  • Syy: Uudelleenohjauksen URI-ristiriita Azure-sovelluksen rekisteröinnissä.

  • Ratkaisu:

    1. Siirry Azure-portaalissa kohtaan Sovelluksen rekisteröinnit ja valitseTodennuksen>.
    2. Varmista, että uudelleenohjauksen URI-osoite vastaa tarkasti ympäristön URL-osoitettasi.
    3. Käytä muotoa: https://[your-org].crm.dynamics.com

Virhe: "AADSTS65001: käyttäjä tai järjestelmänvalvoja ei ole antanut suostumustaan"

  • Syy: Ohjelmointirajapinnan käyttöoikeudet puuttuvat tai järjestelmänvalvojan suostumus puuttuu.

  • Ratkaisu:

    1. Siirry Azure-portaalissa kohtaan Sovelluksen rekisteröinnit ja valitseOhjelmointirajapinnan käyttöoikeuksien>.
    2. Varmista , että CopilotStudio.Copilots.Invoke-käyttöoikeus on lisätty.
    3. Valitse Myönnä järjestelmänvalvojan hyväksyntä.

Kirjautumisen ponnahdusikkuna tulee näkyviin aina, kun

  • Syy: Tiliä ei tallenneta välimuistiin tai selaimen asetukset estävät tunnuksen tallennuksen.

  • Ratkaisu:

    1. Varmista, että selain sallii ponnahdusikkunat Dynamics-toimialueellesi.
    2. Varmista, että selaimesi on incognito- tai yksityistilassa.
    3. Varmista, että selaimesi ei estä kolmannen osapuolen evästeitä.
    4. Tyhjennä selaimen välimuisti ja yritä uudelleen.
    5. Tarkista, pakotetaanko organisaation käytännöt todennukseen uudelleen.

Virhe: "InteractionRequiredAuthError" selainkonsolissa

  • Syy: Normaali toiminta, kun hiljainen todentaminen epäonnistuu ja vuorovaikutteinen kirjautuminen käynnistyy.

  • Odotettu toiminta:

    • Tämä virhe ilmenee, kun hiljainen todentaminen epäonnistuu.
    • Järjestelmä näyttää kirjautumisen ponnahdusikkunan automaattisesti.
  • Toiminto vaaditaan: Ei mitään.

Agentin SDK-virheet

Virhe: "404 Ei löytynyt - Agenttia ei löytynyt"

  • Syy: Virheellinen agentin tunnus tai ympäristön tunnus.

  • Ratkaisu:

    1. Tarkista Agentin tunnus (rakenteen nimi) Copilot Studiosta kohdasta Asetukset > Lisämetatiedot>.
    2. Varmista, että ympäristötunnus vastaa ympäristöä, jossa agentti on julkaistu.
    3. Varmista, että agentti on julkaistu ja käytettävissä.

Virhe: "401 Valtuuttamaton"

  • Syy: Todennustunnuksen ongelmat.

  • Ratkaisu:

    1. Tarkista, onko käyttäjällä Copilot Studio -ympäristön käyttöoikeus.
    2. Varmista Azure-sovelluksen rekisteröinnin käyttöoikeudet.
    3. Tyhjennä selaimen välimuisti ja yritä todennusta uudelleen.

Virhe: "403 kielletty"

  • Syy: Käyttöoikeuksien riittämättömyys agentille.

  • Ratkaisu:

    1. Varmista, että käyttäjällä on asianmukaiset käyttöoikeusroolit Dataversessa.
    2. Tarkista, salliiko agentti käyttäjän käyttöoikeusroolin.
    3. Vahvista ympäristön käyttöoikeudet.

Agent Test Runner -hallintavirheet

Virhe: Todentamispalvelun alustaminen epäonnistui

  • Syy: Virheellinen määritys Agent Configuration -tietueessa.

  • Ratkaisu:

    1. Tarkista, että kaikki neljä määritysarvoa ovat oikein:
      • Asiakastunnus
      • Vuokraajan tunnus
      • Ympäristön tunnus
      • Agentin tunnus
    2. Tarkista ylimääräiset välilyönnit tai virheelliset merkit.

Virhe: Ulkoisen palvelun kutsu estetty

  • Syy: Puuttuu external-service-usage.

  • Ratkaisu:

    • Loppukäyttäjät mallipohjaisissa sovelluksissa:
      • Tämä virhe ilmaisee yleensä käyttöönotto- tai määritysongelman.
      • Ota yhteyttä järjestelmänvalvojaasi tai kehittäjääsi.
      • Mikään käyttäjä ei voi ratkaista tätä ongelmaa, koska se edellyttää järjestelmänvalvojan tai kehittäjän toimia.
    • Järjestelmänvalvojille:
      • Tarkista, estävätkö organisaation suojauskäytännöt ulkoiset kutsut.
      • Varmista, että palomuurin ja välityspalvelimen asetukset sallivat yhteydet pakollisiin Microsoft-toimialueisiin.

Network- ja CORS-virheet

Virhe: "CORS-käytäntö: Ei Access-Control-Allow-Origin-otsikkoa"

  • Syy: Eri alkuperää oleva pyyntö on estetty.

  • Ratkaisu:

    1. Varmista, että uudelleenohjauksen URI-osoite Azuressa vastaa tarkkaa toimialuetta.
    2. KÄYTÄ HTTPS-yhteyttä kaikille URL-osoitteille.
    3. Varmista, että ristiriitaisia sisältöön (HTTP/HTTPS) liittyviä ongelmia ei ole.

Virhe: "Hakeminen epäonnistui"

  • Syy: Verkkoyhteys tai palomuuriongelmat.

  • Ratkaisu:

    1. Tarkista, että verkkoyhteys toimii:
      • login.microsoftonline.com
      • api.powerplatform.com
    2. Tarkista, että palomuuri sallii lähtevän HTTPS-liikenteen.
    3. Tarkista välityspalvelimen asetukset, jos sovellettavissa.

Testin suoritusvirheet

Virhe: "Testaa suorituksen aikakatkaisua"

  • Agentilla kestää liian kauan vastata.

  • Ratkaisu:

    1. Tarkista agentin suorituskyky Copilot Studiossa.
    2. Varmista, että agentti on julkaistu ja toimii.

Virhe: Keskustelun luominen epäonnistui

  • Syy: Agent SDK:n alustaminen epäonnistui.

  • Ratkaisu:

    1. Tarkista, että agentti on julkaistu.
    2. Tarkista agentin määritykset Copilot Studiossa.
    3. Varmista, että agentti tukee testiskenaariota.

Virheenkorjausvinkkejä

  1. Ota käyttöön selaimen kehittäjätyökalut:

    • Avaa kehittäjätyökalut painamalla F12-näppäintä.
    • Tarkista JavaScript-virheiden konsoli-välilehdestä.
    • Tarkista epäonnistuneiden pyyntöjen verkkovälilehti.
  2. Tarkista todentamisen työnkulku:

    • Valvo Verkko-välilehteä sisäänkirjautumisen aikana.
    • Hae 200 vastausta kohteesta login.microsoftonline.com.
    • Vahvista tunnuksen hankinta konsolilokeissa.
  3. Vahvista määritys:

    • Tarkista kaikki GUID-tunnukset ja tunnisteet.
    • Varmista, että ylimääräisiä välilyöntejä tai erikoismerkkejä ei ole.
    • Tarkista ympäristön ja agentin helppokäyttötoiminnot.
  4. Testaa eristyksessä:

    • Yritä agenttia suoraan Copilot Studiossa.