שתף באמצעות


ארכיטקטורת אבטחת אימות במנוע בדיקה (תצוגה מקדימה)

הערה

תכונות Preview אינן מיועדות לשימוש בסביבת ייצור, והפונקציונליות שלהן עשויה להיות מוגבלת. תכונות אלו זמינות לפני הפרסום הרשמי כך שלקוחות יוכלו לקבל גישה מוקדמת ולספק משוב.

מסמך טכני זה מתאר את ארכיטקטורת האבטחה של מנגנוני האימות ב Power Apps מנוע הבדיקה. לקבלת הדרכה ממוקדת משתמש בנוגע לבחירה וקביעת תצורה של שיטות אימות, עיין ב מדריך האימות.

סקירה כללית של שיטות אימות

מנוע הבדיקה תומך בשתי שיטות אימות עיקריות:

  • אימות מצב אחסון - מבוסס על קובצי Cookie קבועים בדפדפן ומצב אחסון
  • אימות מבוסס תעודה - מבוסס על תעודות X.509 ושילוב Dataverse

שתי השיטות נועדו לתמוך בדרישות אבטחה מודרניות, כולל אימות רב-גורמי (MFA) ומדיניות גישה מותנית.

ארכיטקטורת אימות מצב אחסון

שיטת האימות של מצב האחסון משתמשת בניהול ההקשר של הדפדפן של Playwright כדי לאחסן ולנצל מחדש טוקנים של אימות בצורה מאובטחת.

סקירה כללית של זרימת האימות במנוע הבדיקה

יישום הגנת נתונים של Windows

יישום מצב האחסון המקומי משתמש ב-API של Windows Data Protection API ‏(DPAPI) לאחסון מאובטח:

סקירה כללית של אימות באמצעות ממשק API מקומי להגנה על נתונים של Windows (DPAPI)

שיקולי אבטחה

ארכיטקטורת האבטחה של מצב האחסון מספקת:

  • הגנה על אסימוני אימות במנוחה באמצעות הצפנת DPAPI
  • תמיכה במדיניות MFA וגישה מותנית Microsoft Entra
  • בידוד ארגז חול דרך ההקשרים של הדפדפן של Playwright
  • עמידה במדיניות **משך חיי הסשנים** Microsoft Entra

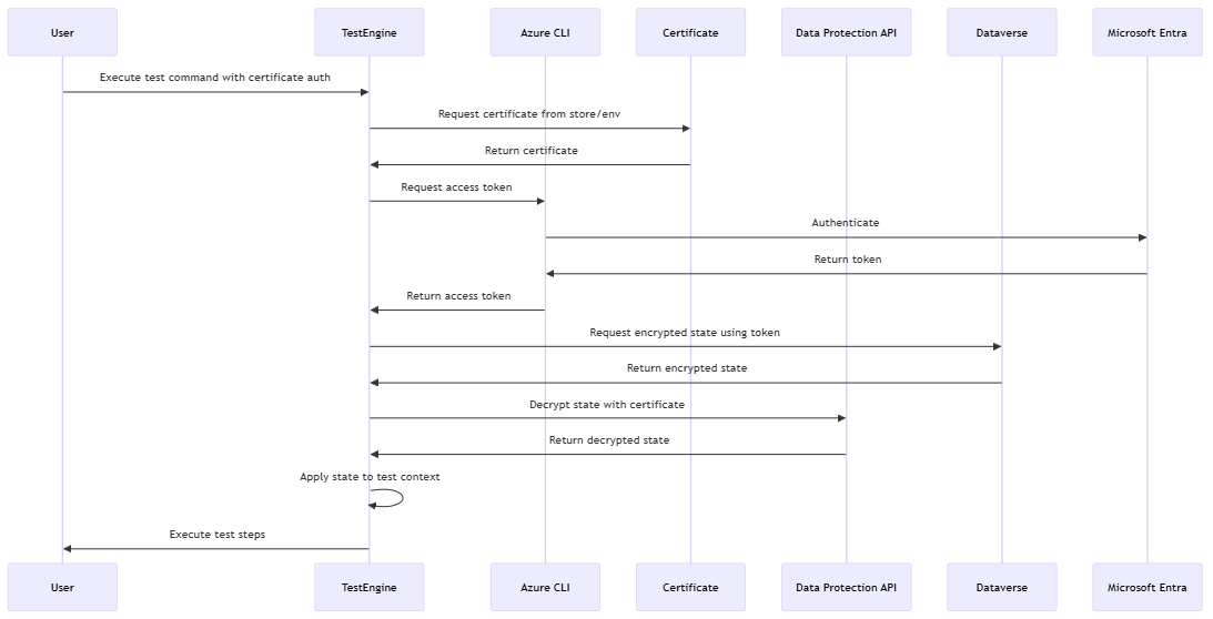
ארכיטקטורת אימות מבוססת תעודות

אימות מבוסס תעודות משתלב עם **תעודות X.509** ומשתמש בהן לשיפור האבטחה וההצפנה של המידע המאוחסן במנוחה. Dataverse

סקירה כללית של אימות באמצעות Dataverse

Dataverse יישום אחסון

המימוש משתמש במאגר XML מותאם אישית לאחסון מאובטח של מפתחות הגנה: Dataverse

סקירה כללית של Dataverse אחסון ערכים

טכנולוגיית הצפנה

הסעיפים הבאים מתארים את אלגוריתמי ההצפנה וגישות ניהול המפתחות בהן משתמש Test Engine כדי להגן על נתוני אימות במנוחה ובמעבר.

AES-256-CBC + HMACSHA256

כברירת מחדל, ערכי נתונים מוצפנים באמצעות שילוב של AES-256-CBC ו-HMACSHA256:

סקירה כללית של הצפנה באמצעות ASP.Net Data Protection API Dataverse

גישה זו מספקת:

  1. סודיות באמצעות הצפנה AES-256
  2. יושרה באמצעות אימות HMAC
  3. אימות מקור הנתונים

שילוב API להגנה על נתונים

מנוע הבדיקה משתלב עם ASP.NET ממשק ה-API להגנה על נתונים של Core לניהול מפתחות והצפנה:

סקירה כללית של השימוש ב-API להגנה על נתונים Dataverse

יישום מאגר XML מותאם אישית

מנוע הבדיקה מיישם מאגר IXml מותאם אישית לצורך Dataverse אינטגרציה:

סקירה כללית של ספק XML מותאם אישית של Data Protection API

גישה מותנית ותאימות MFA

ארכיטקטורת האימות של Test Engine נועדה לעבוד בצורה חלקה עם **מדיניות גישה מותנית**: Microsoft Entra

סקירה כללית של מדיניות גישה מותנית ואימות רב-גורמי

שיקולי אבטחה מתקדמים

הסעיפים הבאים מדגישים תכונות אבטחה ושילובים נוספים המשפרים את ההגנה על נתוני אימות ותומכים בפעולות מאובטחות בסביבות ארגוניות.

Dataverse שילוב מודל אבטחה

מנוע הבדיקה משתמש במודל האבטחה החזק של **a28> Dataverse**:

  • אבטחה ברמת רשומה - שולטת בגישה לנתוני אימות מאוחסנים
  • מודל שיתוף - מאפשר שיתוף מאובטח של הקשרים של אימות בדיקות
  • ביקורת - מעקב אחר גישה לנתוני אימות רגישים
  • אבטחה ברמת עמודה - מספק הגנה מפורטת על שדות רגישים

ניהול אסימון Azure CLI

לצורך Dataverse אימות, Test Engine מקבל באופן מאובטח אסימוני גישה:

סקירה כללית של אימות מבוסס שורת הפקודה של Azure (CLI)

שיטות עבודה מומלצות לאבטחה

בעת יישום אימות של Test Engine, יש לקחת בחשבון את שיטות העבודה המומלצות לאבטחה הבאות:

  • גישה בעלת הרשאות מינימליות - הענקת הרשאות מינימליות הנדרשות לחשבונות בדיקה
  • סבב תעודות קבוע - עדכון תעודות מעת לעת
  • משתני CI/CD מאובטחים - הגנה על משתני צינור המכילים נתונים רגישים
  • ביקורת גישה - ניטור גישה למשאבי אימות
  • בידוד סביבה - השתמשו בסביבות נפרדות לבדיקות

שיפורי אבטחה עתידיים

שיפורים עתידיים פוטנציאליים בארכיטקטורת אבטחת האימות כוללים:

  • שילוב עם Azure Key Vault לניהול סודות משופר
  • תמיכה בזהויות מנוהלות בסביבות Azure
  • יכולות משופרות של רישום וניטור אבטחה
  • ספקי הגנה נוספים עבור תרחישים חוצי פלטפורמות

הגנת נתונים בליבה ASP.NET
ממשק API להגנה על נתונים של Windows
Microsoft Entra אימות
Dataverse מודל אבטחה
אימות מבוסס תעודת X.509