इसके माध्यम से साझा किया गया


टेस्ट इंजन में प्रमाणीकरण सुरक्षा वास्तुकला (पूर्वावलोकन)

नोट

पूर्वावलोकन सुविधाएँ उत्पादन में उपयोग के लिए नहीं होती हैं और इनकी कार्यक्षमता प्रतिबंधित हो सकती हैं. यह सुविधाएँ आधिकारिक रिलीज़ से पहले उपलब्ध होती हैं ताकि ग्राहक शीघ्र पहुँच प्राप्त कर सकें और प्रतिक्रिया प्रदान कर सकें.

यह तकनीकी दस्तावेज़ टेस्ट इंजन में प्रमाणीकरण तंत्र की सुरक्षा वास्तुकला को रेखांकित करता है। Power Apps प्रमाणीकरण विधियों के चयन और कॉन्फ़िगरेशन पर उपयोगकर्ता-केंद्रित मार्गदर्शन के लिए, प्रमाणीकरण मार्गदर्शिका देखें।

प्रमाणीकरण विधियों का अवलोकन

टेस्ट इंजन दो प्राथमिक प्रमाणीकरण विधियों का समर्थन करता है:

  • स्टोरेज स्थिति प्रमाणीकरण - स्थायी ब्राउज़र कुकीज़ और स्टोरेज स्थिति पर आधारित
  • प्रमाणपत्र-आधारित प्रमाणीकरण - X.509 प्रमाणपत्रों और Dataverse एकीकरण पर आधारित

दोनों विधियां बहु-कारक प्रमाणीकरण (MFA) और सशर्त पहुंच नीतियों सहित आधुनिक सुरक्षा आवश्यकताओं का समर्थन करने के लिए डिज़ाइन की गई हैं।

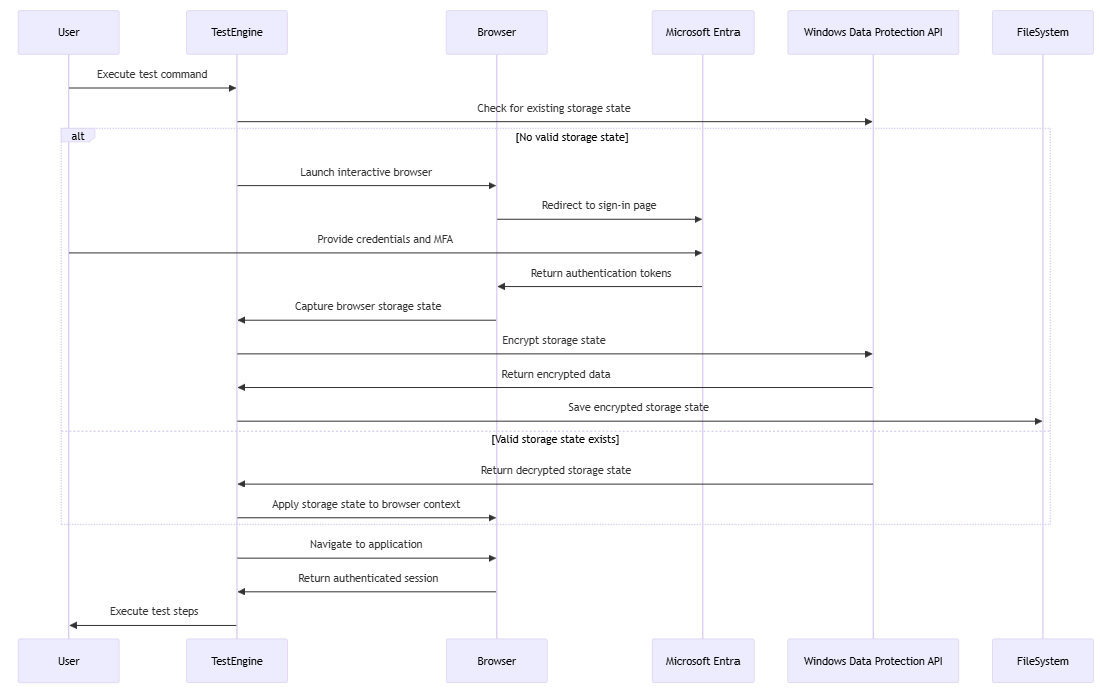
भंडारण स्थिति प्रमाणीकरण वास्तुकला

भंडारण स्थिति प्रमाणीकरण विधि प्रमाणीकरण टोकन को सुरक्षित रूप से संग्रहीत और पुनः उपयोग करने के लिए Playwright के ब्राउज़र संदर्भ प्रबंधन का उपयोग करती है।

टेस्ट इंजन में प्रमाणीकरण प्रवाह का अवलोकन

विंडोज़ डेटा सुरक्षा कार्यान्वयन

स्थानीय संग्रहण स्थिति कार्यान्वयन सुरक्षित संग्रहण के लिए Windows डेटा सुरक्षा API (DPAPI) का उपयोग करता है:

स्थानीय Windows डेटा सुरक्षा API (DPAPI) का उपयोग करके प्रमाणीकरण का अवलोकन

सुरक्षा चिंताएं

भंडारण स्थिति सुरक्षा वास्तुकला प्रदान करता है:

  • DPAPI एन्क्रिप्शन का उपयोग करके प्रमाणीकरण टोकन की सुरक्षा
  • MFA और सशर्त पहुँच नीतियों के लिए समर्थन Microsoft Entra
  • प्लेराइट के ब्राउज़र संदर्भों के माध्यम से सैंडबॉक्स अलगाव
  • सत्र आजीवन नीतियों का अनुपालन Microsoft Entra

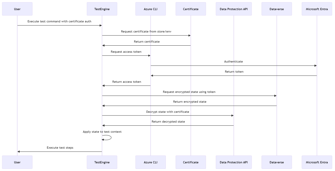
प्रमाणपत्र-आधारित प्रमाणीकरण वास्तुकला

प्रमाणपत्र-आधारित प्रमाणीकरण X.509 प्रमाणपत्रों के साथ एकीकृत होता है और शेष सूचना की बढ़ी हुई सुरक्षा और एन्क्रिप्शन के लिए उनका उपयोग करता है। Dataverse

प्रमाणीकरण का अवलोकन Dataverse

Dataverse भंडारण कार्यान्वयन

कार्यान्वयन सुरक्षा कुंजियों के सुरक्षित भंडारण के लिए एक कस्टम XML रिपोजिटरी का उपयोग करता है: Dataverse

 Dataverse मूल्यों के भंडारण का अवलोकन

एन्क्रिप्शन प्रौद्योगिकी

निम्नलिखित अनुभागों में एन्क्रिप्शन एल्गोरिदम और कुंजी प्रबंधन दृष्टिकोणों का वर्णन किया गया है, जिनका उपयोग टेस्ट इंजन द्वारा प्रमाणीकरण डेटा को विश्राम और पारगमन में सुरक्षित रखने के लिए किया जाता है।

एईएस-256-सीबीसी + HMACSHA256

डिफ़ॉल्ट रूप से, डेटा मान AES-256-CBC और HMACSHA256 के संयोजन से एन्क्रिप्ट किए जाते हैं:

ASP.Net डेटा सुरक्षा API का उपयोग करके एन्क्रिप्शन का अवलोकन Dataverse

यह दृष्टिकोण प्रदान करता है:

  1. गोपनीयता AES-256 एन्क्रिप्शन के माध्यम से
  2. HMAC सत्यापन के माध्यम से अखंडता
  3. डेटा स्रोत का प्रमाणीकरण

डेटा सुरक्षा API एकीकरण

टेस्ट इंजन कुंजी प्रबंधन और एन्क्रिप्शन के लिए कोर के डेटा प्रोटेक्शन एपीआई के साथ एकीकृत होता है: ASP.NET

डेटा सुरक्षा API उपयोग का अवलोकन Dataverse

कस्टम XML रिपोजिटरी कार्यान्वयन

परीक्षण इंजन Dataverse एकीकरण के लिए एक कस्टम IXmlRepository लागू करता है:

डेटा सुरक्षा API कस्टम xml प्रदाता का अवलोकन

सशर्त पहुंच और MFA संगतता

टेस्ट इंजन की प्रमाणीकरण वास्तुकला को सशर्त पहुँच नीतियों के साथ सहजता से काम करने के लिए डिज़ाइन किया गया है: Microsoft Entra

सशर्त पहुँच नीति और बहु-कारक प्रमाणीकरण का अवलोकन

उन्नत सुरक्षा संबंधी विचार

निम्नलिखित अनुभाग अन्य सुरक्षा सुविधाओं और एकीकरणों पर प्रकाश डालते हैं जो प्रमाणीकरण डेटा की सुरक्षा को बढ़ाते हैं और एंटरप्राइज़ वातावरण में सुरक्षित संचालन का समर्थन करते हैं।

Dataverse सुरक्षा मॉडल एकीकरण

टेस्ट इंजन Dataverse के मजबूत सुरक्षा मॉडल का उपयोग करता है:

  • रिकॉर्ड-स्तर सुरक्षा - संग्रहीत प्रमाणीकरण डेटा तक पहुंच को नियंत्रित करता है
  • साझाकरण मॉडल - परीक्षण प्रमाणीकरण संदर्भों का सुरक्षित साझाकरण सक्षम करता है
  • ऑडिटिंग - संवेदनशील प्रमाणीकरण डेटा तक पहुंच को ट्रैक करता है
  • स्तंभ-स्तरीय सुरक्षा - संवेदनशील क्षेत्रों की विस्तृत सुरक्षा प्रदान करता है

Azure CLI टोकन प्रबंधन

प्रमाणीकरण के लिए, टेस्ट इंजन सुरक्षित रूप से एक्सेस टोकन प्राप्त करता है: Dataverse

Azure कमांड लाइन (CLI) आधारित प्रमाणीकरण का अवलोकन

सुरक्षा संबंधी सर्वोत्तम अभ्यास

टेस्ट इंजन प्रमाणीकरण लागू करते समय, इन सुरक्षा सर्वोत्तम प्रथाओं पर विचार करें:

  • न्यूनतम विशेषाधिकार पहुँच - परीक्षण खातों को न्यूनतम आवश्यक अनुमतियाँ प्रदान करें
  • नियमित प्रमाणपत्र रोटेशन - प्रमाणपत्रों को समय-समय पर अपडेट करें
  • CI/CD वैरिएबल को सुरक्षित करें - संवेदनशील डेटा वाले पाइपलाइन वैरिएबल को सुरक्षित करें
  • ऑडिट एक्सेस - प्रमाणीकरण संसाधनों तक पहुंच की निगरानी करें
  • पर्यावरण अलगाव - परीक्षण के लिए अलग-अलग वातावरण का उपयोग करें

भविष्य में सुरक्षा संवर्द्धन

प्रमाणीकरण सुरक्षा वास्तुकला में संभावित भविष्य के संवर्द्धन में शामिल हैं:

  • उन्नत गुप्त प्रबंधन के लिए Azure Key Vault के साथ एकीकरण
  • Azure परिवेशों में प्रबंधित पहचानों के लिए समर्थन
  • उन्नत लॉगिंग और सुरक्षा निगरानी क्षमताएं
  • क्रॉस-प्लेटफ़ॉर्म परिदृश्यों के लिए अधिक सुरक्षा प्रदाता

ASP.NET कोर में डेटा सुरक्षा
विंडोज़ डेटा प्रोटेक्शन एपीआई
Microsoft Entra प्रमाणीकरण
Dataverse सुरक्षा मॉडल
X.509 प्रमाणपत्र-आधारित प्रमाणीकरण