Megjegyzés
Az oldalhoz való hozzáféréshez engedély szükséges. Megpróbálhat bejelentkezni vagy módosítani a címtárat.
Az oldalhoz való hozzáféréshez engedély szükséges. Megpróbálhatja módosítani a címtárat.
A következőkre vonatkozik:SQL Server
Azure SQL Database
Felügyelt Azure SQL-példány
SQL-adatbázis a Microsoft Fabricben
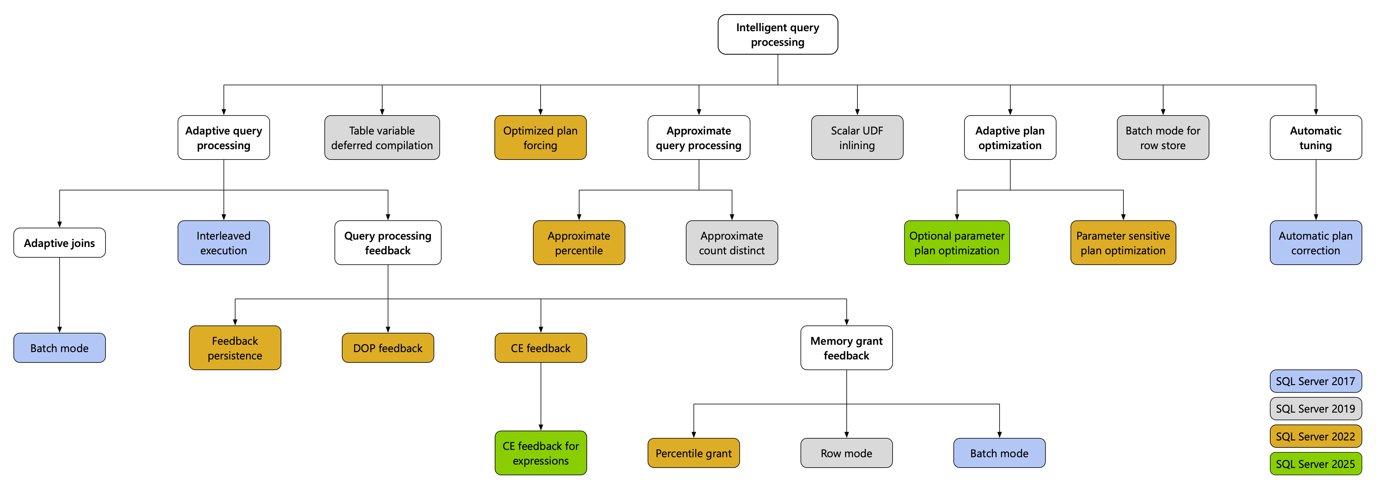
Az intelligens lekérdezésfeldolgozási (IQP) szolgáltatáscsalád olyan széles körű hatással rendelkező funkciókat tartalmaz, amelyek minimális implementálási erőfeszítéssel javítják a meglévő számítási feladatok teljesítményét. Az alábbi ábra az IQP-funkciók családját és az SQL Serverhez való első bevezetését mutatja be. Minden IQP-funkció elérhető a felügyelt Azure SQL-példányban és az Azure SQL Database-ben. Egyes funkciók az adatbázis kompatibilitási szintjétől függenek.
Ebből a videóból áttekintheti az intelligens lekérdezésfeldolgozást:
Az intelligens lekérdezésfeldolgozási (IQP) funkciók bemutatóiról és mintakódjairól a GitHub mintaadattárában olvashat.
A számítási feladatokat automatikusan jogosulttá teheti az intelligens lekérdezések feldolgozására az adatbázis megfelelő kompatibilitási szintjének engedélyezésével. Ezt a Transact-SQL használatával állíthatja be. Például:
ALTER DATABASE [WideWorldImportersDW]
SET COMPATIBILITY_LEVEL = 170;
Az alábbi táblázat részletesen ismerteti az összes intelligens lekérdezésfeldolgozási funkciót, valamint az adatbázis-kompatibilitási szinthez szükséges összes követelményt. Az IQP összes funkciójának részletes ismertetése, beleértve a kibocsátási megjegyzéseket és részletesebb leírásokat, tekintse meg részletesen az intelligens lekérdezésfeldolgozási funkciókat.
Az Azure SQL Database és az SQL Server 2025 IQP-funkciói
| IQP-funkció | Támogatott az Azure SQL Database-ben | Az SQL Server 2025-ben támogatott (17.x) | Description |
|---|---|---|---|
| Választható paraméterterv-optimalizálás (OPPO) | Igen, a 170-es adatbázis-kompatibilitási szinttől kezdve | Igen, az SQL Server 2025 -től kezdve (17.x) az adatbázis kompatibilitási szintje 170 | A paraméterérzékeny tervoptimalizálás (PSPO) fejlesztésével bevezetett adaptív tervoptimalizálási (Multiplan) infrastruktúrát használja, amely egyetlen utasításból több csomagot hoz létre. A funkció futásidőben optimálisabb tervet választhat, attól függően, hogy egy paraméter az-e NULL OR NOT NULL, ami javítja az olyan lekérdezések teljesítményét, amelyek egyébként alapértelmezés szerint az optimálisnál alacsonyabb teljesítményt eredményeznek az ilyen lekérdezési minták esetében. |
| Számosságbecslési (CE) visszajelzés kifejezésekhez | Igen, a 170-es adatbázis-kompatibilitási szinttől kezdve | Igen, az SQL Server 2025 -től kezdve (17.x) az adatbázis kompatibilitási szintje 160 | Kiterjeszti a CE-visszajelzést, hogy a lekérdezések közötti ismétlődő kifejezések számosságbecslését javítsa a korábbi végrehajtások megismerésével és a megfelelő CE-modell választásának automatikus alkalmazásával ezen kifejezések jövőbeli végrehajtására. |
| OPTIMIZED_SP_EXECUTESQL | Yes | Igen, az SQL Server 2025-től kezdve (17.x) | Hatékonyan csökkentheti az összeállítási viharok hatását. A fordítási viharhelyzet olyan állapot, amikor nagyszámú lekérdezés kerül egyidejűleg fordításra, ami teljesítményproblémákhoz és erőforrás-megosztási problémákhoz vezet. Engedélyezze ezt a funkciót, hogy az olyan meghívások sp_executesql viselkedjenek az objektumokkal, mint például a tárolt eljárások és eseményindítók fordítási nézőpontból. |
Az Azure SQL Database és az SQL Server 2022 IQP-funkciói
| IQP-funkció | Támogatott az Azure SQL Database-ben | Az SQL Server 2022 (16.x) és újabb verzióiban támogatott | Description |
|---|---|---|---|
| Adaptív illesztések (Batch mód) | Igen, a 140-es adatbázis-kompatibilitási szinttől kezdve | Igen, az SQL Server 2017-től kezdve (14.x) az adatbázis kompatibilitási szintje 140 | Az adaptív illesztések dinamikusan kiválasztanak egy illesztési típust futásidőben a tényleges bemeneti sorok alapján. |
| Hozzávetőleges darabszám különböző | Yes | Igen, az SQL Server 2019-től kezdve (15.x) | Adjon hozzávetőleges COUNT DISTINCT a nagy teljesítményű és alacsony memóriaigényű big data-forgatókönyvekhez. |
| Hozzávetőleges percentilis | Igen, a 110-es adatbázis-kompatibilitási szinttől kezdve | Igen, az SQL Server 2022-től (16.x) kezdve a kompatibilitási szint 110 | Gyorsan kiszámíthatja a percentiliseket egy nagy adatkészlethez elfogadható rangalapú hibahatárokkal, hogy gyors döntéseket hozzon hozzávetőleges percentilis összesítő függvények használatával. |
| Kötegelt mód soros tárolásban | Igen, a 150-es adatbázis-kompatibilitási szinttől kezdve | Igen, az SQL Server 2019-től kezdve (15.x) a 150-es kompatibilitási szinttel | Kötegelt módot biztosít a processzorhoz kötött relációs DW számítási feladatokhoz oszlopcentrikus indexek megkövetelése nélkül. |
| számosságbecslési (CE) visszajelzési | Igen, a 160-es adatbázis-kompatibilitási szinttől kezdve | Igen, az SQL Server 2022-től (16.x) kezdve a kompatibilitási szint 160 | Automatikusan módosítja az ismétlődő lekérdezések számossági becsléseit, hogy optimalizálja azokat a számítási feladatokat, amelyek nem hatékony CE-feltételezések rossz lekérdezési teljesítményt okoznak. A CE-visszajelzések azonosítják és használják a modell feltételezését, amely jobban megfelel egy adott lekérdezésnek és adatterjesztésnek a lekérdezés-végrehajtási terv minőségének javítása érdekében. |
| párhuzamosság (DOP) visszajelzési | Igen, a 160-es adatbázis-kompatibilitási szinttől kezdve | Igen, a 160-es adatbázis-kompatibilitási szinttől kezdve | Automatikusan beállítja a párhuzamosság mértékét az ismétlődő lekérdezésekhez, hogy olyan számítási feladatokra optimalizáljon, amelyeknél a nem hatékony párhuzamosság teljesítményproblémákat okozhat. A Lekérdezéstár engedélyezését igényli. |
| Felváltva Végrehajtás | Igen, a 140-es adatbázis-kompatibilitási szinttől kezdve | Igen, az SQL Server 2017-től kezdve (14.x) az adatbázis kompatibilitási szintje 140 | Az első fordítás során észlelt többutas táblaértékű függvény tényleges számosságát használja rögzített becslés helyett. |
| Memóriahasználati visszajelzés (Batch mód) | Igen, a 140-es adatbázis-kompatibilitási szinttől kezdve | Igen, az SQL Server 2017-től kezdve (14.x) az adatbázis kompatibilitási szintje 140 | Ha egy köteg módú lekérdezés lemezre kiömlő műveletekkel rendelkezik, adjon hozzá több memóriát az egymást követő végrehajtásokhoz. Ha egy lekérdezés a számára lefoglalt memória több mint > 50%-át pazarolja, csökkentse a memória-hozzáférés méretét az egymást követő végrehajtások során. |
| Memóriahasználati visszajelzés (Sor mód) | Igen, a 150-es adatbázis-kompatibilitási szinttől kezdve | Igen, az SQL Server 2019-től kezdve (15.x) 150-es adatbázis-kompatibilitási szinttel | Ha egy sor módú lekérdezés lemezre kiömlő műveleteket tartalmaz, adjon hozzá több memóriát az egymást követő végrehajtásokhoz. Ha egy lekérdezés a számára lefoglalt memória több mint > 50%-át pazarolja, csökkentse a memória-hozzáférés méretét az egymást követő végrehajtások során. |
| Memória-visszacsatolás (percentilis érték) | Igen, minden adatbázisban engedélyezve van | Igen, az SQL Server 2022 -től (16.x)) kezdve a 140-es adatbázis-kompatibilitási szinttel | A memória-visszacsatolás meglévő korlátozásait nem tolakodó módon kezeli azáltal, hogy a korábbi lekérdezés-végrehajtást beépíti a visszajelzés finomításához. |
| Memória-visszajelzés megőrzése | Igen, minden adatbázisban engedélyezve van | Igen, az SQL Server 2022 -től (16.x)) kezdve a 140-es adatbázis-kompatibilitási szinttel | Új funkciókat biztosít a memóriahasználati visszajelzések megőrzéséhez. Szükséges, hogy a 'Query Store' engedélyezve legyen az adatbázishoz READ_WRITE módban. |
| CE-visszajelzések megőrzése | Igen, a 160-es adatbázis-kompatibilitási szinttől kezdve | Igen, az SQL Server 2022 -től kezdve (16.x)) az adatbázis kompatibilitási szintje 160 | Szükséges, hogy a 'Query Store' engedélyezve legyen az adatbázishoz READ_WRITE módban. |
| Optimalizált terv kényszerítése a Lekérdezéstár használatával | Yes | Igen, kezdve az SQL Server 2022-vel (16.x)). | Csökkenti a kényszerített lekérdezések ismétlésével kapcsolatos fordítási többletterhelést. További információ: Optimalizált terv kényszerítése a Lekérdezéstár használatával. |
| Skaláris UDF beágyazása | Igen, a 150-es adatbázis-kompatibilitási szinttől kezdve | Igen, az SQL Server 2019-től kezdve (15.x) 150-es adatbázis-kompatibilitási szinttel | A skaláris UDF-ek egyenértékű relációs kifejezésekké alakulnak át, amelyek "beágyazottak" a hívó lekérdezésbe, ami gyakran jelentős teljesítménynövekedést eredményez. |
| Paraméterérzékeny csomag optimalizálása | Igen, a 160-es adatbázis-kompatibilitási szinttől kezdve | Igen, az SQL Server 2022-től (16.x) kezdve az adatbázis kompatibilitási szintje 160 | A paraméterérzékeny terv optimalizálása azt a forgatókönyvet kezeli, amikor egy paraméteres lekérdezés egyetlen gyorsítótárazott terve nem optimális minden lehetséges bejövő paraméterértékhez, például nem egységes adateloszlásokhoz. |
| Táblaváltozó késleltetett kompilálása | Igen, a 150-es adatbázis-kompatibilitási szinttől kezdve | Igen, az SQL Server 2019-től kezdve (15.x) 150-es adatbázis-kompatibilitási szinttel | A táblaváltozó tényleges számosságát használja, amely az első fordítás során merült fel rögzített becslés helyett. |
Azure SQL felügyelt példány IQP-funkciói
| IQP-funkció | Támogatott a felügyelt Azure SQL-példányban | Description |
|---|---|---|
| Adaptív illesztések (Batch mód) | Igen, a 140-es adatbázis-kompatibilitási szinttől kezdve | Az adaptív illesztések dinamikusan kiválasztanak egy illesztési típust futásidőben a tényleges bemeneti sorok alapján. |
| Hozzávetőleges darabszám különböző | Yes | Adjon hozzávetőleges COUNT DISTINCT a nagy teljesítményű és alacsony memóriaigényű big data-forgatókönyvekhez. |
| Hozzávetőleges percentilis | Igen, a 110-es adatbázis-kompatibilitási szinttől kezdve | Gyorsan kiszámíthatja a percentiliseket egy nagy adatkészlethez elfogadható rangalapú hibahatárokkal, hogy gyors döntéseket hozzon hozzávetőleges percentilis összesítő függvények használatával. |
| Kötegelt mód soros tárolásban | Igen, a 150-es adatbázis-kompatibilitási szinttől kezdve | Kötegelt módot biztosít a processzorhoz kötött relációs DW számítási feladatokhoz oszlopcentrikus indexek megkövetelése nélkül. |
| számosságbecslési (CE) visszajelzési | Igen, a 160-es adatbázis-kompatibilitási szinttől kezdve | Automatikusan módosítja az ismétlődő lekérdezések számossági becsléseit, hogy optimalizálja azokat a számítási feladatokat, amelyek nem hatékony CE-feltételezések rossz lekérdezési teljesítményt okoznak. A CE-visszajelzések azonosítják és használják a modell feltételezését, amely jobban megfelel egy adott lekérdezésnek és adatterjesztésnek a lekérdezés-végrehajtási terv minőségének javítása érdekében. |
| Számosságbecslési (CE) visszajelzés kifejezésekhez | Igen, kezdve a felügyelt Azure SQL-példány 160-os adatbázis-kompatibilitási szintjével, az SQL Server 2025 vagy az Always-up-todátumfrissítési szabályzattal. Nem, az SQL Server 2022 frissítési szabályzatához. | Kiterjeszti a CE-visszajelzést, hogy a lekérdezések közötti ismétlődő kifejezések számosságbecslését javítsa a korábbi végrehajtások megismerésével és a megfelelő CE-modell választásának automatikus alkalmazásával ezen kifejezések jövőbeli végrehajtására. |
| párhuzamosság (DOP) visszajelzési | Igen, kezdve a 160-as adatbázis-kompatibilitási szinttel a felügyelt Azure SQL-példányban az SQL Server 2025 vagy a mindig naprakész frissítési szabályzattal. Nem, az SQL Server 2022 frissítési szabályzatához. | Automatikusan beállítja a párhuzamosság mértékét az ismétlődő lekérdezésekhez, hogy olyan számítási feladatokra optimalizáljon, amelyeknél a nem hatékony párhuzamosság teljesítményproblémákat okozhat. A Lekérdezéstár engedélyezését igényli. |
| Felváltva Végrehajtás | Igen, a 140-es adatbázis-kompatibilitási szinttől kezdve | Az első fordítás során észlelt többutas táblaértékű függvény tényleges számosságát használja rögzített becslés helyett. |
| Memóriahasználati visszajelzés (Batch mód) | Igen, a 140-es adatbázis-kompatibilitási szinttől kezdve | Ha egy köteg módú lekérdezés lemezre kiömlő műveletekkel rendelkezik, adjon hozzá több memóriát az egymást követő végrehajtásokhoz. Ha egy lekérdezés a számára lefoglalt memória több mint > 50%-át pazarolja, csökkentse a memória-hozzáférés méretét az egymást követő végrehajtások során. |
| Memóriahasználati visszajelzés (Sor mód) | Igen, a 150-es adatbázis-kompatibilitási szinttől kezdve | Ha egy sor módú lekérdezés lemezre kiömlő műveleteket tartalmaz, adjon hozzá több memóriát az egymást követő végrehajtásokhoz. Ha egy lekérdezés a számára lefoglalt memória több mint > 50%-át pazarolja, csökkentse a memória-hozzáférés méretét az egymást követő végrehajtások során. |
| Memória-visszacsatolás (percentilis érték) | Igen, a 160-es adatbázis-kompatibilitási szinttől kezdve | A memória-visszacsatolás meglévő korlátozásait nem tolakodó módon kezeli azáltal, hogy a korábbi lekérdezés-végrehajtást beépíti a visszajelzés finomításához. |
| Memória-visszaadás, CE és DOP-visszajelzések megőrzése | Igen, a 160-es adatbázis-kompatibilitási szinttől kezdve | Új funkciókat biztosít a memóriahasználati visszajelzések megőrzéséhez. A CE- és DOP-visszajelzések mindig megmaradnak. Szükséges, hogy a 'Query Store' engedélyezve legyen az adatbázishoz READ_WRITE módban. |
| Optimalizált terv kényszerítése a Lekérdezéstár használatával | Nem | Csökkenti a kényszerített lekérdezések ismétlésével kapcsolatos fordítási többletterhelést. További információ: Optimalizált terv kényszerítése a Lekérdezéstár használatával. |
| Skaláris UDF beágyazása | Igen, a 150-es adatbázis-kompatibilitási szinttől kezdve | A skaláris UDF-ek egyenértékű relációs kifejezésekké alakulnak át, amelyek "beágyazottak" a hívó lekérdezésbe, ami gyakran jelentős teljesítménynövekedést eredményez. |
| Paraméterérzékeny csomag optimalizálása | Igen, a 160-es adatbázis-kompatibilitási szinttől kezdve | A paraméterérzékenység-terv optimalizálása azt a forgatókönyvet kezeli, amikor egy paraméteres lekérdezés egyetlen gyorsítótárazott terve nem optimális minden lehetséges bejövő paraméterértékhez, például nem egységes adateloszlásokhoz. |
| Táblaváltozó késleltetett kompilálása | Igen, a 150-es adatbázis-kompatibilitási szinttől kezdve | A táblaváltozó tényleges számosságát használja, amely az első fordítás során merült fel rögzített becslés helyett. |
Az SQL Server 2019 IQP funkcióinak jellemzői
| IQP-funkció | Az SQL Server 2019-ben támogatott (15.x) | Description |
|---|---|---|
| Adaptív illesztések (Batch mód) | Igen, az SQL Server 2017-től kezdve (14.x) az adatbázis kompatibilitási szintje 140 | Az adaptív illesztések dinamikusan kiválasztanak egy illesztési típust futásidőben a tényleges bemeneti sorok alapján. |
| Hozzávetőleges darabszám különböző | Yes | Adjon hozzávetőleges COUNT DISTINCT a nagy teljesítményű és alacsony memóriaigényű big data-forgatókönyvekhez. |
| Kötegelt mód soros tárolásban | Igen, a 150-es adatbázis-kompatibilitási szinttől kezdve | Kötegelt módot biztosít a processzorhoz kötött relációs DW számítási feladatokhoz oszlopcentrikus indexek megkövetelése nélkül. |
| Felváltva Végrehajtás | Igen, a 140-es adatbázis-kompatibilitási szinttől kezdve | Használja az első fordítás során észlelt többutas táblaérték-függvény valós számosságát a fix becslés helyett. |
| Memóriahasználati visszajelzés (Batch mód) | Igen, a 140-es adatbázis-kompatibilitási szinttől kezdve | Ha egy köteg módú lekérdezés lemezre kiömlő műveletekkel rendelkezik, adjon hozzá több memóriát az egymást követő végrehajtásokhoz. Ha egy lekérdezés a számára lefoglalt memória több mint > 50%-át pazarolja, csökkentse a memória-hozzáférés méretét az egymást követő végrehajtások során. |
| Memóriahasználati visszajelzés (Sor mód) | Igen, a 150-es adatbázis-kompatibilitási szinttől kezdve | Ha egy sor módú lekérdezés lemezre kiömlő műveleteket tartalmaz, adjon hozzá több memóriát az egymást követő végrehajtásokhoz. Ha egy lekérdezés a számára lefoglalt memória több mint > 50%-át pazarolja, csökkentse a memória-hozzáférés méretét az egymást követő végrehajtások során. |
| Skaláris UDF beágyazása | Igen, a 150-es adatbázis-kompatibilitási szinttől kezdve | A skaláris UDF-ek egyenértékű relációs kifejezésekké alakulnak át, amelyek "beágyazottak" a hívó lekérdezésbe, ami gyakran jelentős teljesítménynövekedést eredményez. |
| Táblaváltozó késleltetett kompilálása | Igen, a 150-es adatbázis-kompatibilitási szinttől kezdve | Használja a táblaváltozó tényleges számosságát, amely az első fordításkor merült fel rögzített becslés helyett. |
Az SQL Server 2017 IQP-funkciói
| IQP-funkció | Az SQL Server 2017-ben támogatott (14.x) | Description |
|---|---|---|
| Adaptív illesztések (Batch mód) | Igen, az SQL Server 2017-től kezdve (14.x) az adatbázis kompatibilitási szintje 140 | Az adaptív illesztések dinamikusan kiválasztanak egy illesztési típust futásidőben a tényleges bemeneti sorok alapján. |
| Hozzávetőleges darabszám különböző | Yes | Adjon hozzávetőleges COUNT DISTINCT a nagy teljesítményű és alacsony memóriaigényű big data-forgatókönyvekhez. |
| Felváltva Végrehajtás | Igen, a 140-es adatbázis-kompatibilitási szinttől kezdve | Használja az első fordítás során észlelt többutas táblaérték-függvény valós számosságát a fix becslés helyett. |
| Memóriahasználati visszajelzés (Batch mód) | Igen, a 140-es adatbázis-kompatibilitási szinttől kezdve | Ha egy köteg módú lekérdezés lemezre kiömlő műveletekkel rendelkezik, adjon hozzá több memóriát az egymást követő végrehajtásokhoz. Ha egy lekérdezés a számára lefoglalt memória több mint > 50%-át pazarolja, csökkentse a memória-hozzáférés méretét az egymást követő végrehajtások során. |
Lekérdezéstárra vonatkozó követelmény
Az intelligens lekérdezésfeldolgozási funkciók számos csomagjához engedélyezni kell a lekérdezéstárat , hogy kihasználhassa a felhasználói adatbázis előnyeit. A lekérdezéstár engedélyezéséről a Lekérdezéstár engedélyezése című témakörben olvashat.
| IQP-funkció | Lekérdezéstárnak engedélyezve kell lennie és READ_WRITE |
|---|---|
| Adaptív illesztések (Batch mód) | No |
| Hozzávetőleges darabszám különböző | No |
| Hozzávetőleges percentilis | No |
| Kötegelt mód soros tárolásban | No |
| számosságbecslési (CE) visszajelzési | Yes |
| párhuzamosság (DOP) visszajelzési | Yes |
| Felváltva Végrehajtás | No |
| Memóriahasználati visszajelzés (Batch mód) | No |
| Memóriahasználati visszajelzés (Sor mód) | No |
| Memóriahasználati visszajelzés (Percentilis és perzisztencia üzemmód) | Yes |
| Optimalizált terv kényszerítése a Lekérdezéstár használatával | Yes |
| Skaláris UDF beágyazása | No |
| Paraméterérzékeny csomag optimalizálása | Nem, de ajánlott |
| Táblaváltozó késleltetett kompilálása | No |
Kapcsolódó tartalom
- Intelligens lekérdezésfeldolgozási funkciók részletesen
- Illesztések (SQL Server)
- Végrehajtási módok
- lekérdezésfeldolgozási architektúra útmutatója
- Logikai és fizikai showplan operátor referenciája
- Az SQL Server 2017 újdonságai
- Az SQL Server 2019 újdonságai
- Az SQL Server 2022 újdonságai
- memória visszajelzést ad
- Intelligens lekérdezésfeldolgozási bemutatása
- Konstans összevonás és kifejezés értékelése
- Intelligens lekérdezésfeldolgozási bemutatók a GitHubon
- Teljesítmény Központ a SQL Server Database Engine és Azure SQL Database részére
- A teljesítmény figyelése a Lekérdezéstár segítségével
- Legjobb gyakorlatok a számítási feladatok figyelésére a Lekérdezéstárral