Bagikan melalui


Menyiapkan autentikasi Microsoft untuk pengujian Copilot Studio Kit

Artikel ini memberikan gambaran umum tentang kerangka kerja pengujian agen dan instruksi langkah demi langkah untuk menyiapkan autentikasi Microsoft untuk menguji agen Copilot Studio menggunakan Agent Test Runner Power Apps Component Framework (PCF).

Architecture

Autentikasi Microsoft menyediakan arsitektur SDK dari browser ke Agen yang diperhalus dan dioptimalkan untuk skenario pengujian. Pendekatan ini memungkinkan komunikasi yang aman antara lingkungan pengujian Anda dan agen Copilot Studio tanpa memerlukan infrastruktur autentikasi tambahan.

Arsitektur aliran

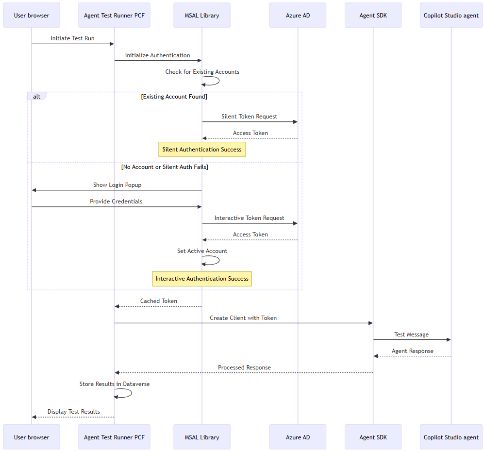
Diagram urutan berikut mengilustrasikan alur autentikasi dan eksekusi pengujian.

Diagram yang mengilustrasikan arsitektur browser-ke-Agen SDK untuk autentikasi dan pengujian.

Arsitektur komponen

Diagram berikut mengilustrasikan komponen utama yang terlibat dalam alur autentikasi Microsoft untuk Agent Test Runner.

Diagram yang mengilustrasikan komponen utama yang terlibat dalam alur pengujian termasuk lingkungan browser, layanan Power Platform, dan layanan autentikasi.

Menyiapkan autentikasi Microsoft

Proses penyiapan melibatkan konfigurasi pendaftaran aplikasi Azure Active Directory, mendapatkan pengidentifikasi agen dari Copilot Studio, dan membuat rekaman konfigurasi di Dataverse.

portal Azure

Di portal Microsoft Azure, buat pendaftaran aplikasi, tambahkan URL pengalihan, dan konfigurasikan izin API.

Nota

Jika Anda memiliki hak administrasi penyewa, Anda dapat mengonfigurasi izin API. Jika tidak, Anda perlu meminta administrator penyewa untuk melakukannya untuk Anda.

  1. Buat pendaftaran aplikasi di portal Microsoft Azure.

    Pastikan untuk menyalin ID Aplikasi (klien) dan ID Direktori (penyewa). Anda bisa mendapatkan nilai-nilai ini dari halaman Gambaran Umum .

  2. Mengonfigurasi izin API di portal Microsoft Azure:

    1. Di pendaftaran aplikasi Anda, buka izin API.

    2. Pilih Tambahkan izin.

    3. Pilih tab API yang digunakan organisasi saya .

    4. Cari API Power Platform.

      Nota

      Jika Anda tidak melihat Power Platform API dalam daftar, Anda perlu menambahkan API ke penyewa Anda. Ikuti instruksi di Autentikasi API Power Platform Langkah 2.

    5. Pilih Izin yang didelegasikan.

    6. Di bawah CopilotStudio, pilih CopilotStudio.Copilots.Invoke.

    7. Pilih Tambahkan izin.

    8. Berikan persetujuan admin dengan memilih Berikan persetujuan admin untuk <organisasi> Anda. Jika tombol tidak tersedia, Anda mungkin perlu meminta administrator penyewa untuk melakukannya untuk Anda.

  3. Tambahkan URL pengalihan termasuk mengonfigurasi pengaturan token di portal Microsoft Azure:

    1. Buka Autentikasi di pendaftaran aplikasi Anda.

    2. Di bagian Konfigurasi platform, pilih Tambahkan platform.

    3. Pilih Aplikasi halaman tunggal.

    4. Masukkan URL Lingkungan Anda menggunakan format : https://[your-org].crm.dynamics.com

    5. Pilih token Akses (digunakan untuk alur implisit) dan token ID (digunakan untuk alur implisit dan hibrid).

    6. Pilih Konfigurasikan.

    7. Konfirmasikan bahwa Jenis akun yang didukung hanya diatur ke Akun di direktori organisasi ini.

Copilot Studio dan Dataverse

Di Copilot Studio, dapatkan ID Lingkungan dan Pengidentifikasi Agen Anda untuk membuat rekaman Konfigurasi Agen di Dataverse.

  1. Di Copilot Studio:

    1. Verifikasi bahwa Anda berada di lingkungan yang benar.

    2. Pilih agen yang ingin Anda uji dan pastikan bahwa agen tersebut sudah diterbitkan.

    3. Dari Pengaturan, pilihMetadata>.

    4. Salin nilai untuk ID Lingkungan dan Nama skema. Nama skema adalah Pengidentifikasi Agen Anda dan menggunakan format cr123_agentname.

  2. Buat rekaman Konfigurasi Agen di Dataverse dengan nilai dari langkah-langkah sebelumnya:

    Bidang Nilai Example
    Autentikasi Pengguna Autentikasi Microsoft
    ID Pelanggan ID aplikasi (klien) dari langkah 1 di bawah portal Microsoft Azure. 12345678-1234-1234-1234-123456789012
    ID Penyewa ID direktori (penyewa) di langkah 1 pada portal Azure. 87654321-4321-4321-4321-210987654321
    ID Lingkungan ID Lingkungan dari langkah sebelumnya. 11111111-2222-3333-4444-555555555555
    Pengidentifikasi Agen Nama skema dari langkah sebelumnya. cr123_testagent

Troubleshooting

Bagian ini menyediakan langkah-langkah pemecahan masalah untuk kesalahan umum yang mungkin Anda temui.

Kesalahan autentikasi

Kesalahan: "AADSTS50011: URL balasan yang ditentukan dalam permintaan tidak cocok"

  • Penyebab: Ketidakcocokan URI pengalihan pada pendaftaran Aplikasi Azure.

  • Solusi:

    1. Di portal Microsoft Azure, buka Pendaftaran aplikasi dan pilih Kelola>Autentikasi.
    2. Pastikan URI Pengalihan cocok dengan URL Lingkungan Anda dengan tepat.
    3. Gunakan format: https://[your-org].crm.dynamics.com

Kesalahan: "AADSTS65001: Pengguna atau administrator belum menyetujui"

  • Penyebab: Izin API atau persetujuan admin hilang.

  • Solusi:

    1. Di portal Microsoft Azure, buka Pendaftaran aplikasi dan pilih Kelola>izin API.
    2. Pastikan izin CopilotStudio.Copilots.Invoke ditambahkan.
    3. Pilih Berikan perizinan admin.

Popup masuk muncul setiap saat

  • Penyebab: Akun tidak di-cache atau pengaturan browser mencegah penyimpanan token.

  • Solusi:

    1. Pastikan browser Anda mengizinkan jendela popup untuk domain Dynamics Anda.
    2. Verifikasi bahwa browser Anda dalam mode penyamaran atau privat.
    3. Verifikasi bahwa browser Anda tidak memblokir cookie pihak ketiga.
    4. Bersihkan cache browser dan coba lagi.
    5. Periksa apakah kebijakan organisasi memaksa autentikasi ulang.

Kesalahan: "InteractionRequiredAuthError" di konsol browser

  • Penyebab: Perilaku normal saat autentikasi senyap gagal dan masuk interaktif dipicu.

  • Perilaku yang diharapkan:

    • Kesalahan ini terjadi ketika autentikasi senyap gagal.
    • Sistem secara otomatis menampilkan popup masuk.
  • Tindakan Diperlukan: Tidak Ada.

Kesalahan SDK Agen

Kesalahan: "404 Tidak Ditemukan - Agen tidak ditemukan"

  • Penyebab: Pengidentifikasi Agen atau ID Lingkungan salah.

  • Solusi:

    1. Verifikasi Pengidentifikasi Agen (Nama skema) di Copilot Studio di bawah Pengaturan >>Metadata Tingkat Lanjut.
    2. Pastikan ID Lingkungan sesuai dengan lingkungan di mana agen tersebut diterbitkan.
    3. Pastikan bahwa agen diterbitkan dan dapat diakses.

Kesalahan: "401 Tidak Sah"

  • Penyebab: Masalah token autentikasi.

  • Solusi:

    1. Periksa apakah pengguna memiliki akses ke lingkungan Copilot Studio.
    2. Verifikasi izin pendaftaran aplikasi Azure.
    3. Hapus cache browser dan coba lagi autentikasi.

Kesalahan: "403 Terlarang"

  • Penyebab: Izin untuk mengakses agen tidak cukup.

  • Solusi:

    1. Pastikan pengguna memiliki peran keamanan yang sesuai di Dataverse.
    2. Periksa apakah agen mengizinkan peran keamanan pengguna.
    3. Verifikasi izin lingkungan.

Kesalahan kontrol pada Agent Test Runner

Kesalahan: "Gagal menginisialisasi layanan autentikasi"

  • Penyebab: Konfigurasi tidak valid dalam rekaman Konfigurasi Agen.

  • Solusi:

    1. Pastikan keempat nilai konfigurasi sudah benar:
      • ID Pelanggan
      • ID Penyewa
      • ID Lingkungan
      • Pengidentifikasi Agen
    2. Periksa spasi tambahan atau karakter yang tidak valid.

Kesalahan: "Panggilan layanan eksternal diblokir"

  • Penyebab: Tidak ada penggunaan layanan eksternal.

  • Solusi:

    • Untuk pengguna akhir di aplikasi berbasis model:
      • Kesalahan ini biasanya menunjukkan masalah penyebaran atau konfigurasi.
      • Hubungi administrator atau pengembang sistem Anda.
      • Tidak ada tindakan pengguna yang dapat mengatasi masalah ini, karena memerlukan intervensi admin atau pengembang.
    • Untuk administrator sistem:
      • Periksa apakah kebijakan keamanan organisasi memblokir panggilan eksternal.
      • Pastikan pengaturan firewall dan proksi memungkinkan koneksi ke domain Microsoft yang diperlukan.

Kesalahan jaringan dan CORS

Kesalahan: "Kebijakan CORS: Tidak ada header 'Access-Control-Allow-Origin' "

  • Penyebab: Permintaan lintas asal diblokir.

  • Solusi:

    1. Pastikan URI pengalihan di Azure cocok dengan domain yang tepat.
    2. Gunakan HTTPS untuk semua URL.
    3. Verifikasi bahwa tidak ada masalah konten campuran (HTTP/HTTPS).

Kesalahan: "Gagal mengambil data"

  • Penyebab: Masalah konektivitas jaringan atau firewall.

  • Solusi:

    1. Periksa konektivitas jaringan ke:
      • login.microsoftonline.com
      • api.powerplatform.com
    2. Pastikan firewall membolehkan lalu lintas HTTPS keluar.
    3. Periksa pengaturan proksi jika berlaku.

Menguji kesalahan eksekusi

Kesalahan: "Batas waktu eksekusi uji"

  • Penyebab: Agen membutuhkan waktu terlalu lama untuk merespons.

  • Solusi:

    1. Periksa kinerja agen di Copilot Studio.
    2. Verifikasikan agen telah diterbitkan dan berfungsi.

Kesalahan: "Gagal membuat percakapan"

  • Penyebab: Inisialisasi SDK agen gagal.

  • Solusi:

    1. Verifikasi agen diterbitkan.
    2. Periksa konfigurasi agen di Copilot Studio.
    3. Pastikan agen mendukung skenario pengujian.

Tips penelusuran kesalahan

  1. Aktifkan alat pengembang browser:

    • Tekan F12 untuk membuka alat pengembang.
    • Periksa tab Konsol untuk kesalahan JavaScript.
    • Periksa tab Jaringan untuk permintaan yang mengalami kegagalan.
  2. Periksa alur autentikasi:

    • Pantau tab Jaringan selama masuk.
    • Cari 200 respons dari login.microsoftonline.com.
    • Verifikasi akuisisi token di log Konsol.
  3. Validasikan konfigurasi:

    • Periksa semua GUID dan pengidentifikasi unik.
    • Pastikan tidak ada spasi tambahan atau karakter khusus.
    • Verifikasi aksesibilitas lingkungan dan agen.
  4. Uji dalam isolasi:

    • Coba agen AI langsung di Copilot Studio.