Bagikan melalui


Apa yang baru di SQL Server 2025

Berlaku untuk: SQL Server 2025 (17.x)

SQL Server 2025 (17.x) dibangun pada rilis sebelumnya untuk menumbuhkan SQL Server sebagai platform yang memberi Anda pilihan bahasa pengembangan, jenis data, lingkungan lokal atau cloud, dan sistem operasi.

Artikel ini merangkum fitur dan penyempurnaan baru untuk SQL Server 2025 (17.x).

 

Dapatkan SQL Server 2025

Dapatkan SQL Server 2025.

Resensi:

Untuk pengalaman terbaik dengan SQL Server 2025 (17.x), gunakan alat terbaru.

Perubahan edisi

Edisi standar

  • Peningkatan batas kapasitas untuk edisi Standar SQL Server 2025 (17.x):

    • Kapasitas komputasi maksimum yang digunakan oleh satu instans: terbatas pada kurang dari 4 soket atau 32 core.
    • Memori maksimum untuk kumpulan buffer per instans SQL Server 2025 (17.x): 256 GB.
  • Gubernur sumber daya sekarang tersedia di edisi Pengembang Standar dan Standar, dengan fungsionalitas yang sama seperti di edisi Enterprise.

Edisi web

  • Edisi web dihentikan produksinya. Untuk informasi selengkapnya, lihat bagian Perubahan Produk di posting blog SQL Server 2025 GA.

Edisi ekspres

Peningkatan batas kapasitas untuk edisi Ekspres SQL Server 2025 (17.x):

  • Ukuran database relasional maksimum: 50 GB.
  • Edisi ekspres dengan Layanan Lanjutan (SQLEXPRADV) dihentikan.
    • Edisi Ekspres sekarang mencakup semua fitur yang sebelumnya tersedia di edisi Ekspres dengan Layanan Lanjutan.

Edisi pengembang baru

Edisi gratis berikut dirancang untuk menyediakan semua fitur edisi berbayar yang sesuai. Mereka dapat digunakan untuk mengembangkan aplikasi SQL Server tanpa memerlukan lisensi berbayar.

Untuk fitur menurut edisi, tinjau Edisi dan fitur SQL Server 2025 yang didukung.

Edisi Pengembang Standar

Edisi Pengembang Standar SQL Server 2025 adalah edisi gratis yang dilisensikan untuk pengembangan. Ini termasuk semua fitur edisi Standar SQL Server.

  • Mengembangkan aplikasi baru untuk edisi Standar.

  • Siapkan lingkungan penahapan untuk mensertifikasi peningkatan aplikasi yang ada dari edisi Standar ke edisi Standar SQL Server 2025 sebelum menyebarkannya dalam produksi.

Edisi Pengembang Perusahaan

Edisi SQL Server 2025 Enterprise Developer menyertakan fitur edisi SQL Server Enterprise.

  • Mengembangkan aplikasi baru untuk edisi Enterprise.

Secara fungsional setara dengan edisi Pengembang di versi sebelumnya.

Sorotan fitur

Bagian berikut mengidentifikasi fitur yang ditingkatkan atau diperkenalkan di SQL Server 2025 (17.x).

AI

Fitur atau pembaruan baru Detail lebih lanjut
GitHub Copilot dalam SQL Server Management Studio Ajukan pertanyaan. Dapatkan jawaban dari data Anda.
Jenis data vektor Simpan data vektor yang dioptimalkan untuk operasi seperti pencarian kesamaan dan aplikasi pembelajaran mesin. Vektor disimpan dalam format biner yang dioptimalkan tetapi diekspos sebagai array JSON untuk kenyamanan. Setiap elemen vektor dapat disimpan baik menggunakan nilai floating-point presisi tunggal (4 byte) atau setengah presisi (2 byte).
Fungsi vektor Fungsi skalar baru melakukan operasi pada vektor dalam format biner, memungkinkan aplikasi untuk menyimpan dan memanipulasi vektor di Mesin SQL Database.
Indeks vektor Buat dan kelola perkiraan indeks vektor untuk menemukan vektor serupa dengan vektor referensi tertentu dengan cepat dan efisien.

Indeks vektor kueri dari sys.vector_indexes. Memerlukan konfigurasi cakupan database PREVIEW_FEATURES.
Mengelola model AI eksternal Mengelola objek model AI eksternal untuk menyematkan tugas (membuat array vektor) mengakses titik akhir inferensi REST AI.

Pengembang

Fitur atau pembaruan baru Detail lebih lanjut
Mengubah streaming peristiwa Mengambil dan menerbitkan perubahan DML inkremental pada data (seperti pembaruan, penyisipan, dan penghapusan) dengan nyaris waktu nyata. Streaming peristiwa perubahan mengirimkan detail perubahan data seperti skema, nilai sebelumnya, dan nilai baru ke Azure Event Hubs di CloudEvent sederhana, yang diserialisasikan sebagai JSON asli atau Avro Binary. Memerlukan konfigurasi cakupan database PREVIEW_FEATURES.
Pencocokan string fuzzy Periksa apakah dua string serupa, dan hitung perbedaan antara dua string. Memerlukan konfigurasi cakupan database PREVIEW_FEATURES.
ekspresi reguler Tentukan pola pencarian untuk teks dengan urutan karakter. Kueri SQL Server dengan regex untuk menemukan, mengganti, atau memvalidasi data teks.
Fungsi ekspresi reguler Cocokkan pola kompleks dan manipulasi data di SQL Server dengan ekspresi reguler.
Pemanggilan titik akhir REST eksternal Dengan panggilan ke prosedur tersimpan sistem sp_invoke_external_rest_endpoint, Anda dapat:

- Memanggil titik akhir REST/GraphQL dari layanan Azure lainnya
- Memiliki data yang diproses melalui Azure Function
- Memperbarui dasbor Power BI
- Memanggil titik akhir REST lokal
- Berbicara dengan layanan Azure OpenAI
Data JSON dalam SQL Server Gunakan fungsi dan operator bawaan SQL Server dengan data JSON yang disimpan dalam format biner asli:

- Mengurai teks JSON dan membaca atau memodifikasi nilai.
- Mengubah array objek JSON menjadi format tabel.
- Jalankan kueri Transact-SQL apa pun pada objek JSON yang dikonversi.
- Format hasil kueri Transact-SQL dalam format JSON.
- Untuk informasi dan contoh selengkapnya, lihat jenis data JSON.
Pengoptimalan mode batch untuk fungsi bawaan Peningkatan performa untuk fungsi bawaan berikut:

- Fungsi matematika
- DATETRUNC
Kolatasi Cina baru Versi 160 untuk mendukung standar GB18030-2022.

Analitik

Fitur atau pembaruan baru Detail lebih lanjut
Menyambungkan ke sumber data ODBC dengan PolyBase di SQL Server di Linux Mendukung sumber data ODBC untuk SQL Server di Linux.
Dukungan asli untuk jenis sumber tertentu Layanan PolyBase tidak lagi diperlukan untuk format data parquet, Delta, atau CSV.
Dukungan TDS 8.0 untuk PolyBase Saat Anda menggunakan Fitur Microsoft ODBC Driver untuk SQL Server di Windows untuk PolyBase, TDS 8.0 tersedia untuk SQL Server sebagai sumber data eksternal.
Dukungan PolyBase untuk identitas terkelola Gunakan identitas terkelola untuk berkomunikasi ke Microsoft Azure Blob Storage dan Microsoft Azure Data Lake Storage.

Ketersediaan dan pemulihan bencana

Fitur atau pembaruan baru Detail lebih lanjut
Grup ketersediaan AlwaysOn
Penyempurnaan pengiriman permintaan halaman asinkron grup ketersediaan Lakukan permintaan halaman asinkron dan dalam batch selama pemulihan failover. Diaktifkan secara default.
Perbolehkan database beralih untuk menyelesaikan status Setelah kegagalan membaca data konfigurasi yang bertahan karena gangguan layanan jaringan.
Mengonfigurasi waktu tunggu komit grup AG dalam milidetik Atur availability group commit time dalam milidetik untuk replika grup ketersediaan sehingga transaksi dikirim ke replika sekunder lebih cepat.
Mengontrol alur komunikasi untuk grup ketersediaan Opsi baru sp_configure memungkinkan replika utama menentukan apakah replika sekunder tertinggal. Dengan opsi konfigurasi baru, Anda dapat mengoptimalkan komunikasi antara titik akhir HADR.
Dukungan AG yang terdistribusi untuk AG yang dibatasi Konfigurasikan grup ketersediaan terdistribusi antara dua grup ketersediaan yang terkandung.
Peningkatan sinkronisasi AG terdistribusi Meningkatkan performa sinkronisasi dengan mengurangi saturasi jaringan ketika replika primer global dan penerus replikasi berada dalam mode komit asinkron.
Failover cepat untuk masalah kesehatan AG yang berkelanjutan Atur RestartThreshold nilai untuk grup ketersediaan AlwaysOn ke 0, yang memberi tahu Windows Server Failover Cluster (WSFC) untuk segera melakukan failover pada sumber daya grup ketersediaan ketika masalah kesehatan persisten terdeteksi.
Diagnostik batas waktu pemeriksaan kesehatan yang ditingkatkan Meningkatkan performa sinkronisasi dengan mengurangi saturasi jaringan ketika replika primer global dan penerus replikasi berada dalam mode komit asinkron. Perubahan ini diaktifkan secara default dan tidak memerlukan konfigurasi apa pun.
HAPUS alamat IP pendengar Parameter baru dalam ALTER AVAILABILITY GROUP perintah Transact-SQL memungkinkan Anda menghapus alamat IP dari pendengar tanpa menghapus pendengar.
Atur NONE untuk perutean baca-saja atau baca-tulis Saat mengonfigurasi READ_WRITE_ROUTING_URL dan READ_ONLY_ROUTING_URL, Anda dapat mengatur ke untuk NONE mengembalikan perutean yang ditentukan dengan menggunakan ALTER AVAILABILITY GROUP perintah Transact-SQL untuk secara otomatis merutekan lalu lintas kembali ke replika utama.
Mengonfigurasi enkripsi TLS 1.3 dengan TDS 8.0 Konfigurasikan enkripsi TLS 1.3 untuk komunikasi antara WSFC dan replika grup ketersediaan AlwaysOn dengan dukungan TDS 8.0 .
Instans kluster failover AlwaysOn
Mengonfigurasi enkripsi TLS 1.3 dengan TDS 8.0 Konfigurasikan enkripsi TLS 1.3 untuk komunikasi antara WSFC dan instans kluster failover AlwaysOn (FCI) dengan dukungan TDS 8.0 .
Backups
Mencadangkan ke penyimpanan blob yang tidak dapat diubah Tersedia saat mencadangkan ke URL.
Mencadangkan replika sekunder Selain pencadangan khusus salinan, Anda sekarang juga dapat melakukan pencadangan penuh dan diferensial pada replika sekunder apa pun.
Pengiriman log
Mengonfigurasi enkripsi TLS 1.3 dengan TDS 8.0 Konfigurasikan enkripsi TLS 1.3 untuk komunikasi antar server dalam topologi pengiriman log.

Keamanan

Fitur atau pembaruan baru Detail lebih lanjut
Peningkatan cache keamanan Membatalkan cache hanya untuk login tertentu. Ketika entri cache keamanan menjadi tidak valid, hanya entri milik login yang terpengaruh yang akan terpengaruh. Peningkatan ini meminimalkan dampak validasi izin non-cache untuk pengguna masuk yang tidak terpengaruh.
Dukungan mode padding OAEP untuk enkripsi RSA Dukungan untuk sertifikat dan kunci asimetris, menambahkan lapisan keamanan ke proses enkripsi dan dekripsi.
PBKDF untuk hash kata sandi diaktifkan secara default Menggunakan PBKDF2 untuk hash kata sandi secara default, meningkatkan keamanan kata sandi dan membantu pelanggan mematuhi NIST SP 800-63b.
Identitas yang dikelola dengan autentikasi Microsoft Entra Dapat menggunakan identitas terkelola server yang didukung Arc dalam koneksi keluar untuk berkomunikasi dengan sumber daya Azure, dan koneksi masuk bagi pengguna eksternal untuk tersambung ke SQL Server. Memerlukan SQL Server yang diaktifkan oleh Azure Arc.
Mencadangkan ke atau memulihkan dari URL dengan identitas terkelola Cadangkan ke, atau pulihkan dari, URL dengan identitas terkelola. Memerlukan SQL Server yang diaktifkan oleh Azure Arc.
Dukungan Identitas Terkelola untuk Extensible Key Management dengan Azure Key Vault Didukung untuk EKM dengan AKV dan Modul Keamanan Perangkat Keras Terkelola (HSM). Memerlukan SQL Server yang diaktifkan oleh Azure Arc.
Membuat login dan pengguna Microsoft Entra dengan nama tampilan nonunique Dukungan untuk sintaks WITH OBJECT_ID T-SQL saat menggunakan pernyataan CREATE LOGIN atau CREATE USER .
Mendukung kebijakan kata sandi kustom di Linux Terapkan kebijakan kata sandi kustom untuk login autentikasi SQL di SQL Server di Linux.
Mengonfigurasi enkripsi TLS 1.3 dengan dukungan TDS 8.0 Enkripsi TLS 1.3 ditambahkan dengan TDS 8 untuk fitur berikut:
- SQL Server Agent
- utilitas SQLCMD
- utilitas bcp
- Layanan SQL Writer
- Mengonfigurasi penggunaan dan pengumpulan data diagnostik untuk SQL Server (CEIP)
- Virtualisasi data dengan PolyBase di SQL Server
- Grup ketersediaan AlwaysOn
- Instans kluster failover AlwaysOn (FCI)
- Server tertaut
- Replikasi transaksional
- Menggabungkan replikasi
- Peer-to-peer
- Replikasi rekam jepret
- Pengiriman log

Tinjau Perubahan yang melanggar.

Mesin Database

Fitur atau pembaruan baru Detail lebih lanjut
Penguncian yang dioptimalkan Mengurangi pemblokiran dan mengunci konsumsi memori, dan menghindari eskalasi kunci.
Tata kelola sumber daya ruang Tempdb Meningkatkan keandalan dan menghindari pemadaman dengan mencegah pekerjaan yang tidak terkontrol memakan sejumlah besar ruang di tempdb.
Pemulihan database yang dipercepat dalam tempdb Memberikan manfaat pemulihan database yang dipercepat untuk transaksi dalam tempdb database, seperti transaksi yang menggunakan tabel sementara.
Statistik tersimpan untuk replika sekunder yang dapat dibaca Membuat statistik yang bertahan pada replika sekunder yang dapat dibaca sehingga beban kerja yang berjalan terhadap replika sekunder dioptimalkan dengan lebih baik.
Penyempurnaan pelacakan perubahan Pembersihan adaptif tingkat dangkal meningkatkan kinerja pembersihan otomatis pelacakan perubahan.
Penyempurnaan penyimpanan kolom Beberapa penyempurnaan dalam indeks penyimpan kolom:
- Indeks penyimpan kolom non-kluster yang diurutkan
- Build indeks online dan kualitas pengurutan yang ditingkatkan untuk indeks penyimpan kolom yang diurutkan
- Peningkatan operasi penyusutan saat indeks penyimpan kolom berkluster ada
Penghapusan kontainer dan grup file yang dioptimalkan memori Mendukung penghapusan kontainer dan grup file yang dioptimalkan memori ketika semua objek OLTP In-Memory dihapus.
dukungan tmpfs untuk tempdb di Linux Aktifkan dan jalankan tempdb pada tmpfs untuk SQL Server di Linux.
Algoritma kompresi Cadangan ZSTD SQL Server 2025 (17.x) menambahkan algoritma kompresi cadangan yang lebih cepat dan lebih efektif - ZSTD.
sp_executesql yang dioptimalkan Mengurangi dampak badai kompilasi secara efektif. Badai kompilasi adalah situasi di mana sejumlah besar kueri sedang dikompilasi secara bersamaan, yang mengarah ke masalah performa dan kontensi sumber daya. Aktifkan fitur ini untuk memungkinkan pemanggilan sp_executesql berperilaku seperti objek seperti prosedur tersimpan dan pemicu dari perspektif kompilasi.

Memungkinkan batch yang menggunakan sp_executesql untuk menserialisasikan proses kompilasi mengurangi dampak badai kompilasi.
Sesi peristiwa yang diperluas terikat waktu Secara otomatis menghentikan sesi peristiwa yang diperluas setelah batas waktu berlalu. Ini membantu menghindari situasi di mana sesi mungkin dibiarkan berjalan tanpa batas waktu secara tidak sengaja, mengonsumsi sumber daya dan berpotensi menghasilkan sejumlah besar data.
PREVIEW_FEATURES Konfigurasi dalam lingkup database memungkinkan Anda mengaktifkan fitur yang dijadwalkan untuk ketersediaan umum setelah versi SQL Server ini dirilis untuk ketersediaan umum. Tinjau fitur-fitur ini dalam catatan rilis.

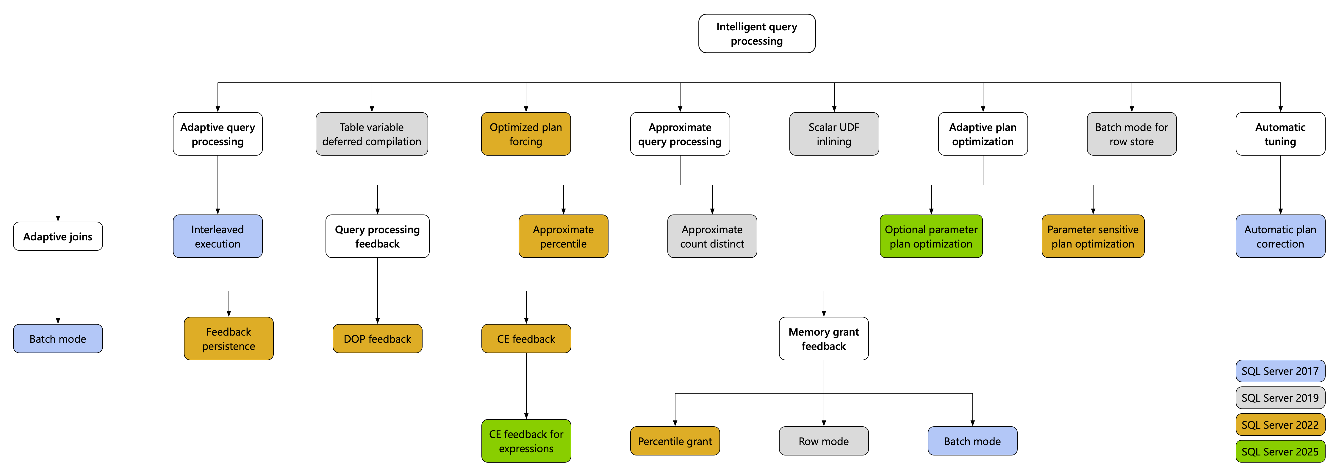
Penyimpanan Kueri dan pemrosesan kueri cerdas

Keluarga fitur pemrosesan kueri cerdas (IQP) mencakup fitur yang meningkatkan performa beban kerja yang ada dengan upaya implementasi minimal.

Diagram yang mewakili fitur dalam keluarga pemrosesan kueri cerdas dan ketika diperkenalkan di SQL Server.

Fitur atau pembaruan baru Detail lebih lanjut
Umpan balik estimasi kardinalitas untuk ekspresi matematika Belajar dari pelaksanaan ekspresi sebelumnya dalam semua kueri. Menemukan pilihan model estimasi kardinalitas (CE) yang sesuai dan berlaku untuk eksekusi ekspresi tersebut di masa mendatang.
Pengoptimalan rencana parameter opsional (OPPO) Memanfaatkan infrastruktur pengoptimalan rencana adaptif (Multiplan) yang diperkenalkan bersamaan dengan peningkatan Pengoptimalan Rencana Sensitif Parameter (PSPO), yang memungkinkan dihasilkannya beberapa rencana dari satu pernyataan. Ini memungkinkan fitur untuk membuat asumsi yang berbeda tergantung pada nilai parameter yang digunakan dalam kueri.
Umpan balik tingkat paralelisme (DOP) Sekarang aktif secara default.
Query Store untuk replika sekunder yang dapat dibaca Sekarang aktif secara default.
petunjuk kueri ABORT_QUERY_EXECUTION Memblokir eksekusi kueri bermasalah yang diketahui di masa mendatang, misalnya kueri tidak penting yang memengaruhi beban kerja aplikasi.

Bahasa

Fitur atau pembaruan baru Detail lebih lanjut
Kecerdasan buatan
VECTOR_DISTANCE Menghitung jarak antara dua vektor menggunakan metrik jarak tertentu.
VECTOR_NORM Mengembalikan norma vektor (yang merupakan ukuran panjang atau besarannya).
VECTOR_NORMALIZE (Normalisasi Vektor) Mengembalikan vektor yang dinormalisasi.
VECTORPROPERTY Mengembalikan properti tertentu dari vektor tertentu.
MEMBUAT INDEKS VEKTOR Buat perkiraan indeks pada kolom vektor untuk meningkatkan performa pencarian tetangga terdekat. Memerlukan konfigurasi cakupan database PREVIEW_FEATURES.
VECTOR_SEARCH. Cari vektor yang mirip dengan vektor kueri tertentu menggunakan perkiraan algoritma pencarian vektor tetangga terdekat. Memerlukan konfigurasi cakupan database PREVIEW_FEATURES.
BUAT MODEL EKSTERNAL Membuat objek model eksternal yang berisi lokasi, metode autentikasi, dan tujuan titik akhir inferensi model AI.
UBAH MODEL LUAR Mengubah objek model eksternal.
HILANGKAN MODEL EKSTERNAL Menghilangkan objek model eksternal.
AI_GENERATE_CHUNKS Membuat potongan, atau fragmen teks berdasarkan jenis, ukuran, dan ekspresi sumber.
AI_GENERATE_EMBEDDINGS Membuat penyematan (array vektor) menggunakan definisi model AI yang dibuat sebelumnya yang disimpan dalam database.
ekspresi reguler
REGEXP_LIKE Menunjukkan apakah pola ekspresi reguler cocok dalam string.
REGEXP_REPLACE Mengembalikan string sumber yang dimodifikasi digantikan oleh string pengganti, di mana kemunculan pola ekspresi reguler ditemukan. Jika tidak ada kecocokan yang ditemukan, fungsi mengembalikan string asli.
REGEXP_SUBSTR Mengembalikan satu kemunculan substring string yang cocok dengan pola ekspresi reguler. Jika tidak ada kecocokan yang ditemukan, maka akan mengembalikan NULL.
REGEXP_INSTR Mengembalikan posisi awal atau akhir substring yang cocok, bergantung pada nilai argumen return_option.
REGEXP_COUNT Menghitung berapa kali pola ekspresi reguler dicocokkan dalam string.
REGEXP_MATCHES Mengembalikan hasil dalam bentuk tabel yang berupa substring-substring yang dihasilkan dari kecocokan pola ekspresi reguler ke dalam string. Jika tidak ada kecocokan yang ditemukan, fungsi tidak mengembalikan baris.
REGEXP_SPLIT_TO_TABLE Mengembalikan string yang dipisahkan, dibatasi oleh pola regex. Jika tidak ada kecocokan dengan pola, fungsi mengembalikan seluruh ekspresi string.
JSON
JSON_OBJECTAGG Buat objek JSON dari agregasi.
JSON_ARRAYAGG Buat array JSON dari agregasi.
Penambahan dan peningkatan lainnya
Substring panjang sekarang opsional, default ke panjang ekspresi . Perubahan ini menyelaraskan fungsi dengan standar ANSI.
DATEADD angka mendukung jenis bigint .
UNISTR Tentukan nilai pengodean Unicode. Mengembalikan karakter Unicode.
PRODUK Fungsi PRODUCT() agregat menghitung produk dari sekumpulan nilai.
CURRENT_DATE Mengembalikan tanggal sistem database saat ini sebagai nilai tanggal.
EDIT_DISTANCE Menghitung jumlah penyisipan, penghapusan, substitusi, dan transposisi yang diperlukan untuk mengubah satu string ke string lainnya. Memerlukan konfigurasi cakupan database PREVIEW_FEATURES.
EDIT_DISTANCE_SIMILARITY Menghitung nilai kesamaan mulai dari 0 (menunjukkan tidak ada kecocokan) hingga 100 (menunjukkan kecocokan penuh). Memerlukan konfigurasi cakupan database PREVIEW_FEATURES.
JARO_WINKLER_DISTANCE Menghitung jarak edit antara dua string yang memberikan preferensi ke string yang cocok dari awal untuk panjang awalan yang ditetapkan. Mengembalikan float. Memerlukan konfigurasi cakupan database PREVIEW_FEATURES.
JARO_WINKLER_SIMILARITY Menghitung nilai kesamaan mulai dari 0 (menunjukkan tidak ada kecocokan) hingga 100 (menunjukkan kecocokan penuh). Mengembalikan int. Memerlukan konfigurasi cakupan database PREVIEW_FEATURES.
- BASE64_ENCODE
- BASE64_DECODE
Konversikan data biner menjadi format teks yang aman untuk transmisi di berbagai sistem. Ini dapat digunakan dengan berbagai cara karena memastikan bahwa data biner Anda, seperti gambar atau file, tetap utuh selama transfer, bahkan ketika melewati sistem hanya teks.
|| (Penggabungan string) Menggabungkan ekspresi dengan expression || expression.
konfigurasi cakupan database PREVIEW_FEATURES Mengaktifkan fitur yang tidak dimaksudkan untuk ketersediaan umum pada saat versi SQL Server ini dirilis untuk ketersediaan umum. Tinjau fitur-fitur ini dalam catatan rilis.

Linux

Alat

Fitur atau pembaruan baru Detail lebih lanjut
utilitas bcp Penyempurnaan autentikasi
utilitas sqlcmd Penyempurnaan autentikasi

Microsoft Fabric

Fitur atau pembaruan baru Detail lebih lanjut
Pencerminan dalam Fabric Terus mereplikasi data ke Microsoft Fabric dari SQL Server 2025 lokal. Microsoft Fabric sudah mencakup pencerminan dari berbagai sumber, termasuk Azure SQL Database dan Azure SQL Managed Instance. Untuk informasi selengkapnya tentang pencerminan database SQL Server 2025 ke Fabric, lihat Database SQL Server cermin di Microsoft Fabric.

Pencerminan fabric untuk SQL Server 2025

  • Anda dapat mengonfigurasi gubernur sumber daya SQL Server untuk mengelola penggunaan sumber daya untuk Mirroring in Fabric untuk SQL Server 2025 (17.x). Setiap grup beban kerja adalah untuk fase pencerminan tertentu.

    Untuk contoh dan untuk memulai, lihat Mengonfigurasi gubernur sumber daya untuk pencerminan Fabric. Untuk informasi selengkapnya, lihat Grup beban kerja resource governor.

  • Anda dapat mengaktifkan dan mengonfigurasi fitur penyemaian ulang otomatis untuk mirroring Fabric guna mencegah log transaksi penuh di SQL Server 2025 (17.x).

    Untuk contoh dan untuk memulai, lihat Mengonfigurasi reseed otomatis.

  • Anda dapat mengonfigurasi batas maksimum dan lebih rendah dari transaksi yang akan diproses oleh Fabric Mirroring di SQL Server 2025 (17.x).

    Untuk contoh dan untuk memulai, lihat Mengonfigurasi performa pemindaian kontrol.

SQL Server Analysis Services

SQL Server Analysis Services tidak berjalan pada kluster failover saat dikonfigurasi menggunakan akun lokal. Analysis Services harus dikonfigurasi menggunakan akun domain.

Jika Anda menggunakan akun lokal pada kluster failover, Anda akan melihat kesalahan berikut di Windows Event Viewer:

Server Gen2 cryptokey is not present, but server assembly object System is set to use server gen2 cryptokey. Terminating server.

Untuk pembaruan tertentu, lihat Apa yang baru di SQL Server Analysis Services.

Power BI Report Server

Mulai SQL Server 2025 (17.x), layanan pelaporan lokal dikonsolidasikan di bawah Server Laporan Power BI. Untuk informasi selengkapnya, lihat Tanya Jawab Umum konsolidasi Reporting Services.

SQL Server Integration Services

Untuk perubahan yang terkait dengan SQL Server Integration Services, lihat Apa yang Baru di SQL Server 2025 Integration Services.

Layanan yang dihentikan dan fitur yang tidak digunakan lagi

Layanan Kualitas Data (DQS) dihentikan dalam versi SQL Server ini. Kami terus mendukung DQS di SQL Server 2022 (16.x) dan versi yang lebih lama. Untuk informasi selengkapnya, termasuk cara menghapus instalan DQS selama peningkatan, lihat Masalah umum SQL Server 2025.

Master Data Services (MDS) dihentikan dalam versi SQL Server ini. Kami terus mendukung MDS di SQL Server 2022 (16.x) dan versi yang lebih lama.

Synapse Link dihentikan dalam versi SQL Server ini. Gunakan Mirroring in Fabric sebagai gantinya. Untuk informasi selengkapnya, lihat Mirroring in Fabric – Apa yang baru.

Kebijakan akses Purview (kebijakan DevOps dan kebijakan pemilik data) dihentikan dalam versi SQL Server ini. Gunakan peran server tetap sebagai gantinya.

  • Sebagai pengganti tindakan kebijakan Purview Pemantauan Performa SQL, gunakan peran server tetap ##MS_ServerPerformanceStateReader## dan/atau ##MS_PerformanceDefinitionReader##.

  • Sebagai pengganti tindakan kebijakan Purview Audit Keamanan SQL , gunakan ##MS_ServerSecurityStateReader## peran server tetap dan/atau ##MS_SecurityDefinitionReader## .

  • ##MS_DatabaseConnector## Gunakan peran server dengan login yang sudah ada, untuk menyambungkan ke database tanpa perlu membuat pengguna dalam database tersebut.

Fitur Hot add CPU tidak digunakan lagi dalam versi SQL Server ini, dan direncanakan untuk dihapus dalam versi mendatang.

Opsi konfigurasi pengumpulan ringan dan fitur mode serat yang sesuai tidak digunakan lagi dalam versi SQL Server ini, dan direncanakan untuk dihapus dalam versi mendatang.

Perubahan mendasar

SQL Server 2025 (17.x) memperkenalkan perubahan signifikan pada beberapa fitur Mesin Database SQL Server, seperti server tertaut, replikasi, pengiriman log, dan PolyBase.

Untuk informasi selengkapnya, lihat Melanggar perubahan pada fitur Mesin Database di SQL Server 2025.

Dapatkan bantuan

Berkontribusi pada dokumentasi SQL

Tahukah Anda bahwa Anda dapat mengedit konten SQL sendiri? Jika Anda melakukannya, Anda tidak hanya membantu meningkatkan dokumentasi kami, tetapi Anda juga dikreditkan sebagai kontributor ke halaman.

Untuk informasi selengkapnya, lihat Mengedit dokumentasi Microsoft Learn.