Condividi tramite


Elementi consigliati per l'identificazione e la valutazione dei flussi

Si applica a questa raccomandazione dell'elenco di controllo di affidabilità Power Platform Well-Architected:

RE:02 Identificare e valutare i flussi degli utenti e del sistema. Utilizza una scala di criticità basata sui requisiti aziendali per dare priorità ai flussi.

Questa guida descrive le raccomandazioni per identificare e dare priorità ai flussi dei carichi di lavoro. L'identificazione e l'assegnazione delle priorità ai flussi dei carichi di lavoro implica il mapping dei flussi utente e dei flussi di sistema per determinarne la criticità per l'organizzazione. Questa pratica garantisce l'identificazione e la priorità delle funzionalità del carico di lavoro più critiche per ridurre il rischio di guasti dannosi. La mancata identificazione e definizione delle priorità dei flussi dei carichi di lavoro può portare a guasti del sistema e alla compromissione dell'affidabilità dei carichi di lavoro.

Definizioni

Termine Definizione
Flusso utenti I percorsi o le sequenze di azioni che gli utenti eseguono all'interno di un'applicazione o di un sistema.
Flusso di sistema Il flusso di informazioni e processi all'interno di un sistema. Il sistema segue automaticamente questo flusso per abilitare i flussi utente o la funzionalità del carico di lavoro.

Strategie di progettazione chiave

Quando si progetta il carico di lavoro, è essenziale definire i flussi utente e i flussi di sistema.

  • I flussi utente tracciano il movimento di un utente attraverso la tua applicazione. Si concentrano sull'interfaccia utente, sulle interazioni, sulle decisioni e sui passaggi necessari per completare un'attività. I flussi utente forniscono una prospettiva incentrata sull'utente sull'esperienza dell'utente e sulla progettazione dell'interfaccia.

  • I flussi di sistema tracciano il funzionamento interno del carico di lavoro. Si concentrano sullo spostamento dei dati, sull'elaborazione dell'input, sull'elaborazione dell'output e sulle interazioni tra componenti del carico di lavoro, servizi back-end e API esterne. I flussi di sistema indicano i dettagli complessi di come il carico di lavoro opera internamente.

È necessario identificare e definire i flussi nei primi passaggi della fase di progettazione del carico di lavoro. Ti offre una comprensione più chiara di ciò che influisce sull'affidabilità del tuo carico di lavoro. Allinea strettamente le tue decisioni relative all'architettura con gli obiettivi di affidabilità del tuo carico di lavoro.

Identificare tutti i flussi degli utenti e del sistema

L'output dell'identificazione di tutti i flussi utente e di sistema è un catalogo di tutti i flussi nel carico di lavoro. Questo processo di identificazione richiede di mappare ogni interazione e processo dell'utente all'interno di un sistema dall'inizio alla fine. Questo mapping è un prerequisito per identificare i flussi critici. Di seguito sono riportati i consigli per identificare tutti i flussi di utenti e di sistema in un carico di lavoro:

  • Identificare i collaboratori chiave. Pensa a tutti coloro che contribuiscono al processo ovvero le persone nel tuo reparto e in altri reparti che lavorano insieme sul problema. Informati su cosa fanno nel contesto del problema aziendale che viene risolto.

  • Intervistare le parti interessate. Le parti interessate possono fornire informazioni preziose per identificare i flussi e possono anche aiutarti a mappare e stabilire le priorità dei flussi. Puoi anche intervistare utenti, analisti aziendali e team tecnici per raccogliere informazioni sulle interazioni degli utenti e sulle dipendenze all'interno del carico di lavoro.

  • Scopri i processi per migliorare utilizzando il mining dei processi. Se la tua attività viene eseguita completamente sul desktop, puoi usare il mining dei processi per scoprire tutti i passaggi che le persone nella tua organizzazione eseguono per completare l'attività. Il mining dei processi visualizza il tuo processo in una mappa del processo e rivela i colli di bottiglia e le metriche per il tuo processo tramite un report analitico. Usa la finestra di progettazione piani per generare diagrammi di processo nell'ambito del piano per chiarire le interazioni con l'utente.

  • Rivedi la documentazione. Nella fase di progettazione, potresti non avere documentazione da esaminare. Tuttavia, se esiste la documentazione, dovresti usarla. Richiedi diagrammi dell'architettura del sistema, manuali utente e descrizioni dei processi. Questi documenti possono aiutarti a comprendere la funzionalità prevista del carico di lavoro e dei suoi singoli flussi. È possibile usare la documentazione esistente per creare un piano usando Progettazione piani. Il progettista di piani genera una soluzione completa di Power Platform personalizzata in base alle tue esigenze.

  • Osserva quali attività vengono svolte. Se l'attività viene eseguita oggi in modo diverso, monitora l'attività durante l'esecuzione. Annota le azioni svolte dall'utente per completare questo passaggio del processo aziendale. Esamina le azioni in dettaglio. Quando prendi decisioni riguardo le azioni, vorrai prendere in considerazione la causa e l'effetto di ciascuna, come si relazionano tra loro e come ti avvicinano all'obiettivo desiderato. Individua il punto di partenza del processo ed esegui le azioni che conducono all'obiettivo. Le azioni possono essere sequenziali ovvero un'azione non può avvenire fino a quando non viene completata la precedente oppure parallele ovvero due o più azioni possono avvenire contemporaneamente nel processo.

  • Identifica quali dati sono necessari e da dove provengono. Crea un elenco di tutte le origini dati e osserva da dove provengono i dati. Proviene da un sistema interno o da un'origine dati esterne? Come si autenticano gli utenti per ottenere i dati? Esistono diversi livelli di autorizzazione? I dati cambiano in base a chi utilizza il sistema?

  • Identifica quali dati vengono creati o modificati. Esiste un modulo cartaceo o elettronico corrente utilizzato per acquisire tali dati adesso? Tale modulo può essere un punto di partenza quanto a layout delle schermate e al modo in cui i dati vengono acquisiti. Quali sono i dati che vengono acquisiti? Come sono denominati? Si tratta del nome effettivo dell'origine dati o di un nome comune usato in questa parte del business? È possibile che sia necessario mappare il nome nell'origine dati al nome "descrittivo" che gli utenti conoscono.

  • Determina le decisioni prese come parte del flusso dell'utente o del sistema. Alla conclusione di questa attività nel processo, viene presa una decisione? C'è un modo in cui la soluzione può prendere la decisione automaticamente in base ai dati? Esiste una gerarchia per i dati? Ad esempio, ogni nota spese può avere più spese e alcuni tipi di spesa richiedono informazioni aggiuntive. Questa decisione è comunicata a qualcuno? Come viene comunicata? Sono necessarie le approvazioni prima dell'inizio del passaggio successivo del processo? Come vengono acquisite quelle approvazioni? Esiste un utente o un ruolo specifico che può approvare il passaggio successivo del processo?

  • Elenca i flussi identificati. Le interviste, la documentazione e l'osservazione dovrebbero consentire di identificare tutti i flussi del carico di lavoro. Compila un elenco di tutti i flussi identificati e classificali in flussi utente (concentrandosi sulle interazioni dell'utente) e flussi di sistema (concentrandosi sui processi back-end e sullo spostamento dei dati).

  • Definisci i punti di inizio e fine del flusso. Per ciascun flusso identificato, definisci chiaramente dove inizia e dove finisce. Per i flussi utente, documenta ogni interazione dell'utente e il relativo risultato previsto. Concentrati sull'esperienza utente e sulla progettazione dell'interfaccia. Per i flussi di sistema, è necessario identificare i trigger sottostanti e i risultati attesi.

  • Suddividi ogni flusso. Suddividi ciascun flusso in singoli passaggi, descrivendo le azioni, le decisioni o i processi che si verificano in ciascun punto. Nota come ogni passaggio interagisce con altre parti del sistema, comprese le dipendenze su altri flussi o sistemi esterni. Dovresti essere in grado di individuare il modo in cui i flussi si integrano e influenzano il carico di lavoro e l'esperienza dell'utente. Questo duplice approccio fornisce una visione olistica dell'intero carico di lavoro.

  • Documenta gli output univoci. Identifica eventuali percorsi alternativi o eccezioni all'interno di ciascun flusso, come la gestione degli errori o la diramazione condizionale. Se un flusso ha più risultati possibili, dovresti aggiungerli al catalogo come voci distinte. Per i flussi utente, è necessario identificare il comportamento previsto dell'interazione. Per i flussi di sistema, è necessario identificare il comportamento previsto del processo.

  • Visualizza con i diagrammi. Crea diagrammi di flusso o diagrammi per rappresentare visivamente il flusso e le sue fasi. È possibile utilizzare strumenti come Microsoft Visio, diagrammi di sequenza UML (Unified Modeling Language), diagrammi di casi d'uso, semplici strumenti di disegno o un elenco descrittivo in formato testo (vedi Esempio di catalogo di flusso).

  • Aggiorna il mapping del flusso in modo iterativo. Il mapping del flusso è un processo iterativo. I flussi possono cambiare, dividersi o combinarsi, soprattutto nella fase di progettazione. Man mano che i flussi del carico di lavoro diventano più chiaramente definiti, è necessario aggiornare il catalogo dei flussi in modo che corrisponda. Convalida e perfeziona i tuoi diagrammi di flusso con il feedback delle parti interessate per garantire accuratezza e completezza.

Identificare i processi aziendali per ciascun flusso

I processi aziendali sono una serie di attività finalizzate a ottenere un output, ad esempio la rendicontazione delle spese, la gestione delle ferie annuali, l'evasione degli ordini o il controllo dell'inventario. L'identificazione dei processi aziendali per ciascun flusso implica la mappatura dei flussi su uno o più processi aziendali. Questo mapping ti aiuta a comprendere l'importanza di ciascun flusso per l'azienda.

Potresti avere documentazione esistente o piani aziendali che forniscono una mappatura dei flussi ai processi aziendali. A volte manuali utente, materiali di formazione o specifiche di sistema possono fornire informazioni sull'uso previsto e sullo scopo del carico di lavoro e dei suoi flussi. In caso contrario, è necessario mappare i flussi sui processi aziendali che supportano. Di seguito sono riportati i consigli per identificare i processi aziendali per ciascun flusso:

  • Utilizza gli output del carico di lavoro. È possibile utilizzare gli output del carico di lavoro e la suddivisione del flusso per correlare i flussi con i processi aziendali che supportano. Innanzitutto, esamina gli output generati dal carico di lavoro. L'output potrebbe essere report sulle vendite, file di dati o attività completate.

  • Conduci interviste. Parla con i membri del team e le parti interessate che interagiscono con il carico di lavoro. Dovresti porre domande specifiche sulle loro attività quotidiane, su come utilizzano il carico di lavoro e quali obiettivi raggiungono con esso. I team tecnici spesso hanno una comprensione più approfondita della struttura del carico di lavoro e possono fornire informazioni dettagliate sui processi aziendali che supporta.

  • Monitora l'uso del carico di lavoro. Per i carichi di lavoro esistenti, monitorare il carico di lavoro e cercare modelli di utilizzo che indichino i processi aziendali sottostanti, come l'immissione di dati, l'elaborazione degli ordini o l'interazione con i clienti.

  • Collega l'output a un processo aziendale. Collega i punti dagli output del flusso al processo aziendale complessivo che supportano. Ad esempio, se una fase del flusso prevede l'elaborazione degli ordini dei clienti, supporta direttamente il processo aziendale di evasione degli ordini. L'evasione degli ordini contribuisce agli obiettivi aziendali di mantenere la soddisfazione del cliente e generare entrate. Infine, utilizzare la suddivisione del flusso per determinare quale flusso ha creato il report sulle vendite.

Identificare i proprietari del processo e le parti interessate per ciascun flusso

Il proprietario del processo di un flusso è l'individuo responsabile della corretta esecuzione di un determinato processo. Sono responsabili di quel processo e dei flussi che lo supportano. È necessario identificare il proprietario del processo per ogni flusso di carico di lavoro. È necessario inoltre identificare le parti interessate per ciascun flusso. Le parti interessate possono essere coinvolte nel carico di lavoro, avere dipendenze da un flusso o gestire una dipendenza del flusso.

Potresti avere una matrice di assegnazione delle responsabilità (RAM) o una matrice di assegnazione responsabilità (RACI) che identifica già i proprietari del processo e le parti interessate. In genere, i proprietari del processo sono responsabili di un processo e tu consulti o informi le parti interessate.

Identificare i percorsi di escalation per ciascun flusso

L'identificazione dei percorsi di escalation riguarda la determinazione dei canali per l'escalation dei problemi relativi a un flusso. I problemi che necessitano di un'escalation potrebbero essere aggiornamenti urgenti, problemi di sicurezza, peggioramenti o incidenti tecnici. L'obiettivo di identificare un percorso di escalation è garantire una risoluzione tempestiva ed efficace dei problemi.

Il percorso di escalation che pianifichi dovrebbe iniziare con la persona o il gruppo che ha maggiori probabilità di risolvere un particolare problema. Se questa persona o gruppo non riesce a risolvere il problema, il percorso di escalation dovrebbe identificare il punto di contatto successivo. Il successivo punto di contatto ha responsabilità più ampie e può coordinare le strategie di mitigazione con più parti dell'organizzazione. Il numero di persone su un percorso di escalation varia in base al flusso e all'organizzazione. Troppe persone in un percorso di escalation possono rallentare gli sforzi di risoluzione.

Identificare l'impatto aziendale di ciascun flusso

L'identificazione dell'impatto aziendale di ciascun flusso è essenziale per comprendere il modo in cui ciascun flusso contribuisce agli obiettivi aziendali chiave. L'impatto aziendale potrebbe includere il miglioramento delle prestazioni, il risparmio diretto o indiretto sui costi, la mitigazione del rischio o la trasformazione aziendale. Comprendendo sia l'impatto positivo che quello negativo di ciascun flusso, puoi definire le priorità degli sforzi per garantire l'affidabilità dei flussi più importanti per la tua azienda. È importante considerare l'impatto diretto dell'interruzione del flusso e il suo effetto indiretto su altri processi interconnessi. Di seguito sono riportati i passaggi per identificare l'impatto aziendale di ciascun flusso:

  • Identifica l'impatto positivo. Determinare i vantaggi attesi quando un flusso funziona come previsto. I vantaggi attesi potrebbero includere una migliore efficienza ed efficacia operativa, una maggiore soddisfazione dei clienti o dei dipendenti, una migliore sicurezza dei dati, la garanzia della conformità ai requisiti normativi o qualsiasi altro effetto positivo sull'azienda.

  • Identifica l'impatto negativo. Valutare i potenziali impatti negativi se un processo fallisce o non funziona come previsto. Valuta la possibilità di quantificare perdite specifiche, come il calo delle entrate. Includere effetti soggettivi come danni alla reputazione, erosione della fiducia dei clienti o effetti negativi su altri processi aziendali correlati.

  • Definisci le ipotesi di capacità e disponibilità. Stabilire ipotesi sulla capacità e sulla disponibilità previste di ciascun processo. Considera fattori come l'orario lavorativo previsto e il tempo di attività della percentuale di destinazione. Se sono presenti aspettative per l'obiettivo del tempo di ripristino (RTO) o l'obiettivo del punto di ripristino (RPO), è necessario includere tali aspettative. Queste ipotesi aiutano a comprendere i requisiti di affidabilità di ciascun flusso.

Valutando sistematicamente questi aspetti, è possibile ottenere una visione completa dell'impatto di ciascun flusso sull'azienda e prendere decisioni strategiche sull'ottimizzazione dell'affidabilità.

Assegnare una valutazione di criticità a ciascun flusso

Una valutazione dettagliata dell'importanza del flusso rispetto agli impatti aziendali complessivi consente di assegnare un punteggio di criticità a ciascun flusso. Lo scopo è ordinare i flussi per priorità e assegnare un'etichetta che permetta di identificare i flussi critici. Questo processo è la logica continuazione dell'identificazione, della mappatura e dell'allineamento con i processi e l'impatto aziendali. Utilizza le seguenti descrizioni di criticità per assegnare le tue valutazioni critiche:

  • Critico (alta criticità): i flussi critici sono parte integrante delle funzioni aziendali principali. Influiscono direttamente sugli aspetti critici di un'azienda come l'esperienza del cliente, le transazioni finanziarie, i protocolli di sicurezza, la salute umana e la sicurezza. L'errore o l'interruzione di questi flussi potrebbe portare a notevoli effetti negativi immediati o a lungo termine. Esempi di effetti negativi includono perdita di entrate, violazione della fiducia e problemi legali. Dare priorità a questi flussi garantisce che gli aspetti più cruciali del carico di lavoro siano robusti e resilienti.

  • Importante (criticità media): i flussi importanti soddisfano parte di una funzione aziendale ma non si interfacciano direttamente né influenzano le operazioni aziendali critiche. Ad esempio, se un problema interrompe un flusso interno di elaborazione dei dati, puoi ritentare l'elaborazione dei dati senza effetti esterni immediati. Questi flussi sono essenziali per il buon funzionamento delle operazioni, ma offrono un buffer in termini di effetto finanziario o cliente immediato, consentendo risposte gestite ai problemi.

  • Produttività (bassa criticità): i flussi di produttività non hanno un effetto diretto o significativo sulle funzioni aziendali principali o sull'esperienza del cliente. Gli esempi includono processi ausiliari e casi d'uso di piccoli team come il trasferimento regolare di file per eseguire il backup dell'archiviazione o l'elaborazione di sondaggi di feedback. Sebbene questi flussi contribuiscano al sistema complessivo, è improbabile che la loro interruzione causi problemi operativi o aziendali immediati e significativi e spesso esiste una soluzione alternativa manuale.

Seguendo questo approccio strutturato all'assegnazione delle criticità, puoi stabilire in modo efficace la priorità delle risorse e concentrarti sul mantenimento e sul miglioramento dell'affidabilità e dell'efficacia dei flussi più critici.

Compromesso: aspettative più elevate per l'affidabilità coincidono a volte con costi operativi maggiori e oneri gestionali per gli operatori. Garantire che le parti interessate comprendano i potenziali aumenti dei costi derivanti dal miglioramento dell'affidabilità dei flussi critici.

Esempi di catalogo dei flussi

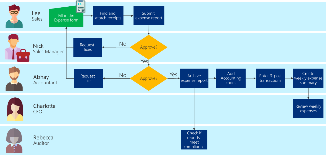
L'esempio seguente fornisce uno scenario completo e illustra punti importanti per aiutarti a identificare, mappare e dare priorità ai flussi. Il carico di lavoro di esempio è un'app line-of-business per la rendicontazione delle spese, che consente ai dipendenti di compilare moduli di spesa, ai responsabili di rivedere e approvare le spese e ai revisori di rivedere i report settimanali.

Esempio di diagramma di flusso di un processo aziendale che mostra le fasi di compilazione della nota spese, approvazione, immissione dei dati nel sistema contabile e creazione di report.

Flusso utente 1: compila il modulo di spesa

Descrizione del flusso: i dipendenti utilizzano l'applicazione per compilare il modulo delle spese.

  • Processi aziendali: questo flusso supporta il riempimento e l'invio del modulo spese, ma è asincrono, il che lo rende meno critico.

  • Proprietario processo: amministratore aziendale

  • Parte interessata: dipendenti, responsabile linea, amministratore aziendale

  • Percorsi di escalation: team dell'applicazione, team della piattaforma

  • Impatto aziendale: questo flusso è importante per consentire ai dipendenti di richiedere il rimborso delle spese, ma non influenza direttamente il flusso di entrate principale dell'azienda né ha un impatto diretto sui clienti. Quando i dipendenti non sono in grado di creare note spese a causa dell'indisponibilità di questo flusso, ciò non ha un impatto negativo sulle entrate o sulla reputazione dell'azienda. I dipendenti possono presentare le spese in un secondo momento. Un tempo di inattività prolungato potrebbe portare a supplementi sulla carta di credito in caso di mancato pagamento delle spese. Tuttavia, la disponibilità elevata non è essenziale per questo processo. Gli amministratori aziendali hanno specificato un requisito di disponibilità del 90% per questo processo e sono d'accordo con tempi di inattività al di fuori dell'orario lavorativo a scopi di manutenzione.

  • Grado di criticità: produttività (Bassa)

Flusso utente 2: revisione e approvazione delle spese

Descrizione del flusso: i responsabili di linea del dipendente esaminano e approvano la nota spese.

  • Processi aziendali: questo flusso supporta la revisione e approvazione delle note spese, ma è un processo asincrono.

  • Proprietario processo: amministratore aziendale

  • Parte interessata: dipendenti, responsabile linea, amministratore aziendale

  • Percorso di escalation: team dell'applicazione, team della piattaforma

  • Impatto aziendale: questo flusso consente ai responsabili di linea di esaminare e approvare le note spese e richiedere maggiori dettagli. La disponibilità elevata di questo flusso non è fondamentale, poiché i responsabili di linea hanno sette giorni per approvare le note spese. Quando i dipendenti non sono in grado di creare note spese a causa dell'indisponibilità di questo flusso, ciò non ha un impatto negativo sulle entrate o sulla reputazione dell'azienda. I dipendenti possono presentare le spese in un secondo momento. Un tempo di inattività prolungato potrebbe portare a supplementi sulla carta di credito in caso di mancato pagamento delle spese. Tuttavia, la disponibilità elevata non è essenziale per questo processo. Gli amministratori aziendali hanno specificato un requisito di disponibilità del 90% per questo processo e sono d'accordo con tempi di inattività al di fuori dell'orario lavorativo a scopi di manutenzione.

  • Grado di criticità: produttività (Bassa)

Flusso utente 3: immissione e registrazione delle transazioni

Descrizione del flusso: gli amministratori aziendali devono rivedere le spese e registrare le transazioni per il pagamento delle carte di credito.

  • Processi aziendali: questo flusso supporta il pagamento degli addebiti sulle carte di credito.

  • Proprietario processo: amministratore aziendale

  • Parti interessate: amministratore aziendale, team della piattaforma, team dei dati

  • Percorso di escalation: team della piattaforma, team dati, tecnico di guardia del team della piattaforma

  • Impatto aziendale: questo flusso è parte integrante del pagamento delle spese e i mancati pagamenti potrebbero comportare addebiti sulla carta di credito. Tuttavia, di solito c'è abbastanza tempo tra la dichiarazione delle spese e la scadenza del pagamento. Gli amministratori aziendali hanno specificato un requisito di disponibilità del 90% per questo processo e sono d'accordo con tempi di inattività al di fuori dell'orario lavorativo a scopi di manutenzione.

  • Grado di criticità: medio

Flusso di sistema 4: creazione di una nota spese settimanale

Descrizione del flusso: viene creato un report settimanale delle spese affinché il CFO possa esaminarlo. Il report viene generato e pubblicato su Power BI e una notifica viene inviata al CFO.

  • Processi aziendali: questo flusso supporta la revisione delle spese.

  • Proprietario processo: CFO

  • Parti interessate: amministratore aziendale, tutti i team tecnici

  • Percorso di escalation: tecnico in chiamata del team dell'applicazione, tecnico in chiamata del team della piattaforma, tecnico in chiamata del team dati

  • Impatto aziendale: l'indisponibilità di questo flusso non influisce sulle entrate o sulla reputazione dell'azienda. Gli amministratori aziendali hanno specificato un requisito di disponibilità del 90% per questo processo e sono d'accordo con tempi di inattività al di fuori dell'orario lavorativo a scopi di manutenzione.

  • Grado di criticità: medio

Flusso utente 5: Spese di controllo

Descrizione del flusso: i revisori esterni eseguono audit just-in-time delle spese per verificare se i report soddisfano i requisiti di conformità.

  • Processi aziendali: questo flusso supporta direttamente i processi di conformità e controllo. Senza questa funzionalità, la società potrebbe incorrere in sanzioni da parte di revisori esterni.

  • Proprietario processo: team della piattaforma

  • Parti interessate: team della piattaforma, team operativo, amministratori aziendali

  • Percorso di escalation: tecnico in chiamata del team della piattaforma

  • Impatto aziendale: questo flusso richiede un'elevata disponibilità perché i revisori esterni possono richiedere la rendicontazione delle spese senza preavviso o notifica. Se questo flusso non è disponibile, potrebbe portare a sanzioni. Si tratta di un processo chiave per il quale l'azienda prevede un tempo di attività del 99,9%, anche durante l'orario lavorativo prolungato.

  • Grado di criticità: elevato

Facilitazione di Power Platform

Usare Plan designer per descrivere il caso aziendale in linguaggio naturale e fornire informazioni, come ad esempio i flussi di processo aziendale o gli screenshot dei sistemi legacy. Il progettista del piano genererà quindi una soluzione Power Platform completa su misura per le tue esigenze. Il progettista di piani genera anche diagrammi di processo per aiutarti a chiarire le interazioni degli utenti.

Considera l'utilizzo del mining dei processi e del mining delle attività in Power Automate compresa una mappa dei processi, un potente strumento che può aiutarti a visualizzare e analizzare i tuoi processi aziendali.

Elenco di controllo per l'affidabilità

Fai riferimento alla serie completa di elementi consigliati.