Condividi tramite


Novità di SQL Server 2025

Si applica a: SQL Server 2025 (17.x)

SQL Server 2025 (17.x) si basa sulle versioni precedenti per espandere SQL Server come piattaforma che offre opzioni di linguaggi di sviluppo, tipi di dati, ambienti locali o cloud e sistemi operativi.

Questo articolo riepiloga le nuove funzionalità e i miglioramenti per SQL Server 2025 (17.x).

 

Ottenere SQL Server 2025

Ottenere SQL Server 2025.

Recensione:

Per un'esperienza ottimale con SQL Server 2025 (17.x), usare gli strumenti più recenti.

Modifiche all'edizione

Edizione Standard

  • Aumento dei limiti di capacità per SQL Server 2025 (17.x) Standard Edition:

    • Capacità di calcolo massima usata da una singola istanza: limitata a meno di 4 socket o 32 core.
    • Memoria massima per il pool di buffer per istanza di SQL Server 2025 (17,x): 256 GB.
  • Resource Governor è ora disponibile nelle edizioni Standard e Standard Developer, con le stesse funzionalità dell'edizione Enterprise.

Edizione Web

  • L'edizione Web non è più disponibile. Per altre informazioni, vedere la sezione Modifiche al prodotto nel post di blog di SQL Server 2025 GA.

Edizione Express

Aumento dei limiti di capacità per SQL Server 2025 (17.x) Express Edition:

  • Dimensioni massime del database relazionale: 50 GB.
  • Express Edition con Advanced Services (SQLEXPRADV) non è più disponibile.
    • Express Edition include ora tutte le funzionalità disponibili in precedenza in Express Edition con Advanced Services.

Nuove edizioni per sviluppatori

Le seguenti edizioni gratuite sono progettate per fornire tutte le funzionalità delle corrispondenti edizioni a pagamento. Possono essere usati per sviluppare applicazioni DI SQL Server senza richiedere una licenza a pagamento.

Per le funzionalità per edizione, vedere Edizioni e funzionalità supportate di SQL Server 2025.

Edizione Standard Developer

SQL Server 2025 Standard Developer Edition è un'edizione gratuita concessa in licenza per lo sviluppo. Include tutte le funzionalità di SQL Server Standard Edition.

  • Sviluppare nuove applicazioni per l'edizione Standard.

  • Configurare un ambiente di staging per certificare l'aggiornamento di un'applicazione esistente dall'edizione Standard a SQL Server 2025 Standard Edition prima di distribuirla nell'ambiente di produzione.

Enterprise Developer Edizione

SQL Server 2025 Enterprise Developer Edition include le funzionalità di SQL Server Enterprise Edition.

  • Sviluppare nuove applicazioni per Enterprise Edition.

Equivalente funzionalmente all'edizione Developer nelle versioni precedenti.

Evidenziazioni delle funzionalità

Le sezioni seguenti identificano le funzionalità migliorate o introdotte in SQL Server 2025 (17.x).

Intelligenza Artificiale (AI)

Nuova funzionalità o aggiornamento Dettagli
GitHub Copilot in SQL Server Management Studio Poni le tue domande. Ottenere risposte dai dati.
tipo di dati vettoriale Archiviare i dati vettoriali ottimizzati per operazioni quali la ricerca di somiglianza e le applicazioni di Machine Learning. I vettori vengono archiviati in un formato binario ottimizzato, ma vengono esposti come matrici JSON per praticità. Ogni elemento del vettore può essere archiviato usando un valore a virgola mobile a precisione singola (4 byte) o a metà precisione (2 byte).
Funzioni vettoriali Le nuove funzioni scalari eseguono operazioni sui vettori in formato binario, consentendo alle applicazioni di archiviare e modificare i vettori nel motore di database SQL.
Indice vettoriale Creare e gestire indici vettoriali approssimativi per trovare in modo rapido ed efficiente vettori simili a un determinato vettore di riferimento.

Indici vettoriali di query da sys.vector_indexes. Richiede PREVIEW_FEATURES configurazione con ambito database.
Gestire i modelli di intelligenza artificiale esterni Gestire gli oggetti del modello di intelligenza artificiale esterno per le attività di incorporamento (creazione di matrici vettoriali) che accedono agli endpoint di inferenza dell'intelligenza artificiale REST.

Sviluppatore

Nuova funzionalità o aggiornamento Dettagli
Modificare lo streaming di eventi Acquisire e pubblicare modifiche DML incrementali dei dati (ad esempio aggiornamenti, inserimenti ed eliminazioni) quasi in tempo reale. Il flusso di eventi di modifica invia i dettagli delle modifiche dei dati, ad esempio lo schema, i valori precedenti e i nuovi valori a Hub eventi di Azure in un semplice CloudEvent, serializzato come JSON nativo o Avro Binary. Richiede PREVIEW_FEATURES configurazione con ambito database.
Corrispondenza di stringhe fuzzy Controllare se due stringhe sono simili e calcolare la differenza tra due stringhe. Richiede PREVIEW_FEATURES configurazione con ambito database.
espressioni regolari Definire un criterio di ricerca per il testo con una sequenza di caratteri. Eseguire query su SQL Server con espressioni regolari per trovare, sostituire o convalidare i dati di testo.
Funzioni di espressioni regolari Associare modelli complessi e modificare i dati in SQL Server con espressioni regolari.
Chiamata all'endpoint REST esterno Con una chiamata alla stored procedure di sistema sp_invoke_external_rest_endpoint, è possibile:

- Chiamare endpoint REST/GraphQL da altri servizi di Azure
- Avere i dati elaborati tramite una funzione di Azure
- Aggiornare un dashboard di Power BI
- Chiamare un endpoint REST locale
- Comunicare con i servizi OpenAI di Azure
Dati JSON in SQL Server Usare funzioni e operatori predefiniti di SQL Server con i dati JSON archiviati in un formato binario nativo:

- Analizzare il testo JSON e leggere o modificare i valori.
- Trasformare matrici di oggetti JSON in formato tabella.
- Eseguire qualsiasi query Transact-SQL sugli oggetti JSON convertiti.
- Formattare i risultati delle query Transact-SQL in formato JSON.
- Per altre informazioni ed esempi, vedere Tipo di dati JSON.
Ottimizzazioni in modalità batch per le funzioni predefinite Miglioramenti delle prestazioni per le funzioni predefinite seguenti:

- Funzioni matematiche
- DATETRUNC
Nuovi ordinamenti cinesi Versione 160 per supportare lo standard GB18030-2022.

Analisi dei dati

Nuova funzionalità o aggiornamento Dettagli
Collegarsi a origini di dati ODBC con PolyBase su SQL Server su Linux Supporta le origini dati ODBC per SQL Server su Linux.
Supporto nativo per tipi di origine specifici I servizi PolyBase non sono più necessari per parquet, Delta o CSV.
Supporto TDS 8.0 per PolyBase Quando si usano le funzionalità di Microsoft ODBC Driver for SQL Server in Windows per PolyBase, TDS 8.0 è disponibile per SQL Server come origine dati esterna.
Supporto di PolyBase per l'identità gestita Usare l'identità gestita per comunicare con Microsoft Azure Blob Storage e Microsoft Azure Data Lake Storage.

Disponibilità e ripristino di emergenza

Nuova funzionalità o aggiornamento Dettagli
Gruppi di disponibilità AlwaysOn
Miglioramento dell'invio asincrono delle richieste di pagina del gruppo di disponibilità Eseguire richieste di pagine asincrone e in batch durante il ripristino del failover. Abilitato per impostazione predefinita.
Consenti al database di passare allo stato di risoluzione Dopo un errore di lettura dei dati di configurazione persistenti a causa dell'interruzione del servizio di rete.
Configura l'attesa del commit del gruppo di disponibilità (AG) in millisecondi Impostare availability group commit time in millisecondi per una replica del gruppo di disponibilità in modo che le transazioni vengano inviate alla replica secondaria più velocemente.
Controllare il flusso di comunicazione per i gruppi di disponibilità Una nuova sp_configure opzione consente alla replica primaria di determinare se la replica secondaria è in ritardo. Con la nuova opzione di configurazione è possibile ottimizzare la comunicazione tra endpoint HADR.
Supporto del gruppo di disponibilità distribuito per un gruppo di disponibilità indipendente Configurare un gruppo di disponibilità distribuito tra due gruppi di disponibilità contenuti.
Miglioramenti nella sincronizzazione dei gruppi di disponibilità distribuiti Migliora le prestazioni di sincronizzazione riducendo la saturazione della rete quando le repliche primarie globali e gli inoltratori sono in modalità di commit asincrono.
Failover rapido per problemi di integrità del gruppo di disponibilità persistenti Impostare il RestartThreshold valore per un gruppo di disponibilità AlwaysOn su 0, che indica al cluster di failover di Windows Server (WSFC) di eseguire immediatamente il failover della risorsa del gruppo di disponibilità quando viene rilevato un problema di integrità persistente.
Diagnostica migliorata del timeout della verifica dello stato di salute Migliora le prestazioni di sincronizzazione riducendo la saturazione della rete quando le repliche primarie globali e gli inoltratori sono in modalità di commit asincrono. Questa modifica è abilitata per impostazione predefinita e non richiede alcuna configurazione.
RIMUOVERE l'indirizzo IP del listener Il nuovo parametro nel ALTER AVAILABILITY GROUP comando Transact-SQL consente di rimuovere un indirizzo IP da un listener senza eliminare il listener.
Impostare NONE per il routing di sola lettura o di lettura/scrittura Quando si READ_WRITE_ROUTING_URL configura e READ_ONLY_ROUTING_URL, è possibile impostare su NONE per ripristinare il routing specificato usando il ALTER AVAILABILITY GROUP comando Transact-SQL per instradare automaticamente il traffico alla replica primaria.
Configurare la crittografia TLS 1.3 con TDS 8.0 Configurare la crittografia TLS 1.3 per la comunicazione tra WSFC e una replica del gruppo di disponibilità AlwaysOn con supporto TDS 8.0 .
Istanza del cluster di failover AlwaysOn
Configurare la crittografia TLS 1.3 con TDS 8.0 Configurare la crittografia TLS 1.3 per la comunicazione tra WSFC e l'istanza del cluster di failover Always On con supporto TDS 8.0 .
Backups
Eseguire il backup nell'archivio BLOB non modificabile Disponibile durante il backup nell'URL.
Eseguire il backup nelle repliche secondarie Oltre ai backup di sola copia, è ora possibile eseguire backup completi e differenziali in qualsiasi replica secondaria.
Spostamento dei log
Configurare la crittografia TLS 1.3 con TDS 8.0 Configurare la crittografia TLS 1.3 per la comunicazione tra server in una topologia di log shipping.

Sicurezza

Nuova funzionalità o aggiornamento Dettagli
Miglioramenti della cache di sicurezza Invalida le cache solo per un account di accesso specifico. Quando le voci della cache di sicurezza vengono invalidate, vengono interessate solo le voci appartenenti all'account di accesso interessato. Questo miglioramento riduce al minimo l'impatto della convalida delle autorizzazioni non memorizzate nella cache per gli utenti di accesso non interessati.
Supporto della modalità di riempimento OAEP per la crittografia RSA Supporto per certificati e chiavi asimmetriche, aggiunta di livelli di sicurezza ai processi di crittografia e decrittografia.
PBKDF per gli hash delle password è attiva per impostazione predefinita Usa PBKDF2 per gli hash delle password per impostazione predefinita, migliorando la sicurezza delle password e aiutando i clienti a rispettare NIST SP 800-63b.
Identità gestita con l'autenticazione di Microsoft Entra Può usare l'identità gestita del server abilitata per Arc nelle connessioni in uscita per comunicare con le risorse di Azure e le connessioni in ingresso per consentire agli utenti esterni di connettersi a SQL Server. Richiede che SQL Server sia abilitato tramite Azure Arc.
Eseguire il backup o il ripristino dall'URL con identità gestita Eseguire il backup o il ripristino da un URL con un'identità gestita. Richiede che SQL Server sia abilitato tramite Azure Arc.
Supporto delle identità gestite per Extensible Key Management con Azure Key Vault Supportato per EKM con AKV (Azure Key Vault) e moduli di protezione hardware gestiti (HSM). Richiede che SQL Server sia abilitato tramite Azure Arc.
Creare account di accesso e utenti di Microsoft Entra con nomi visualizzati non univoci Supporto per la sintassi T-SQL quando si utilizza l'istruzione WITH OBJECT_ID o CREATE USER.
Supporto dei criteri password personalizzati in Linux Applicare una politica password personalizzata per gli account di accesso di autenticazione SQL in SQL Server su Linux.
Configurare la crittografia TLS 1.3 con il supporto TDS 8.0 Crittografia TLS 1.3 aggiunta con TDS 8 per le funzionalità seguenti:
- SQL Server Agent
- Utilità sqlcmd
- Utilità bcp
- Servizio Writer SQL
- Configurare la raccolta di dati di diagnostica e utilizzo per SQL Server (Analisi utilizzo software)
- Virtualizzazione dei dati con PolyBase in SQL Server
- Gruppi di disponibilità AlwaysOn
- Istanze del cluster di failover AlwaysOn
- Server collegati
- Replica transazionale
- Replica di tipo merge
- Peer-to-peer
- Replica snapshot
- Log shipping

Rivedere Modifiche di rilievo.

Motore di database

Nuova funzionalità o aggiornamento Dettagli
Blocco ottimizzato Riduce il consumo di memoria di blocco e blocco ed evita l'escalation dei blocchi.
Governance delle risorse di spazio tempdb Migliora l'affidabilità ed evita guasti prevenendo il sovraccarico dei carichi di lavoro che consumano una grande quantità di spazio in tempdb.
Ripristino accelerato del database in tempdb Offre i vantaggi del ripristino accelerato del database per le transazioni nel tempdb database, ad esempio le transazioni che usano tabelle temporanee.
Statistiche persistenti per secondarie leggibili Crea statistiche persistenti su repliche secondarie leggibili in modo che i carichi di lavoro eseguiti su repliche secondarie siano ottimizzati.
Miglioramenti del rilevamento delle modifiche La pulizia superficiale adattiva migliora le prestazioni della pulizia automatica nel tracciamento delle modifiche.
Miglioramenti dell'archiviazione a colonne Miglioramenti multipli negli indici columnstore:
- Indici columnstore non cluster ordinati
- Compilazione degli indici online e qualità dell'ordinamento migliorata per gli indici columnstore ordinati
- Miglioramento delle operazioni di compattazione quando sono presenti indici columnstore cluster
Rimozione di filegroup e contenitori ottimizzati per la memoria Supporta la rimozione di contenitori e filegroup ottimizzati per la memoria quando vengono eliminati tutti gli oggetti OLTP In-Memory.
Supporto tmpfs per tempdb in Linux Abilitare ed eseguire tempdb su tmpfs per SQL Server su Linux.
Algoritmo di compressione ZSTD Backup SQL Server 2025 (17.x) aggiunge un algoritmo di compressione dei backup più veloce ed efficace - ZSTD.
Ottimizzato sp_executesql Ridurre efficacemente l'impatto delle tempeste di compilazione. Una tempesta di compilazione è una situazione in cui un numero elevato di query viene compilato contemporaneamente, causando problemi di prestazioni e contesa di risorse. Abilitare questa funzionalità per consentire alle invocazioni di sp_executesql di comportarsi come oggetti, ad esempio procedure memorizzate e trigger, dal punto di vista della compilazione.

Consentire ai batch che usano sp_executesql per serializzare il processo di compilazione riduce l'impatto delle tempeste di compilazione.
Sessioni di eventi estesi associati al tempo Arresta automaticamente una sessione degli eventi estesi dopo che è trascorso un limite di tempo. Ciò consente di evitare situazioni in cui le sessioni potrebbero essere lasciate in esecuzione per errore per errore, consumando risorse e generando potenzialmente una grande quantità di dati.
PREVIEW_FEATURES Una configurazione con ambito database consente di abilitare le funzionalità pianificate per la disponibilità generale dopo il rilascio di questa versione di SQL Server. Esamina queste funzionalità nelle note sulla versione.

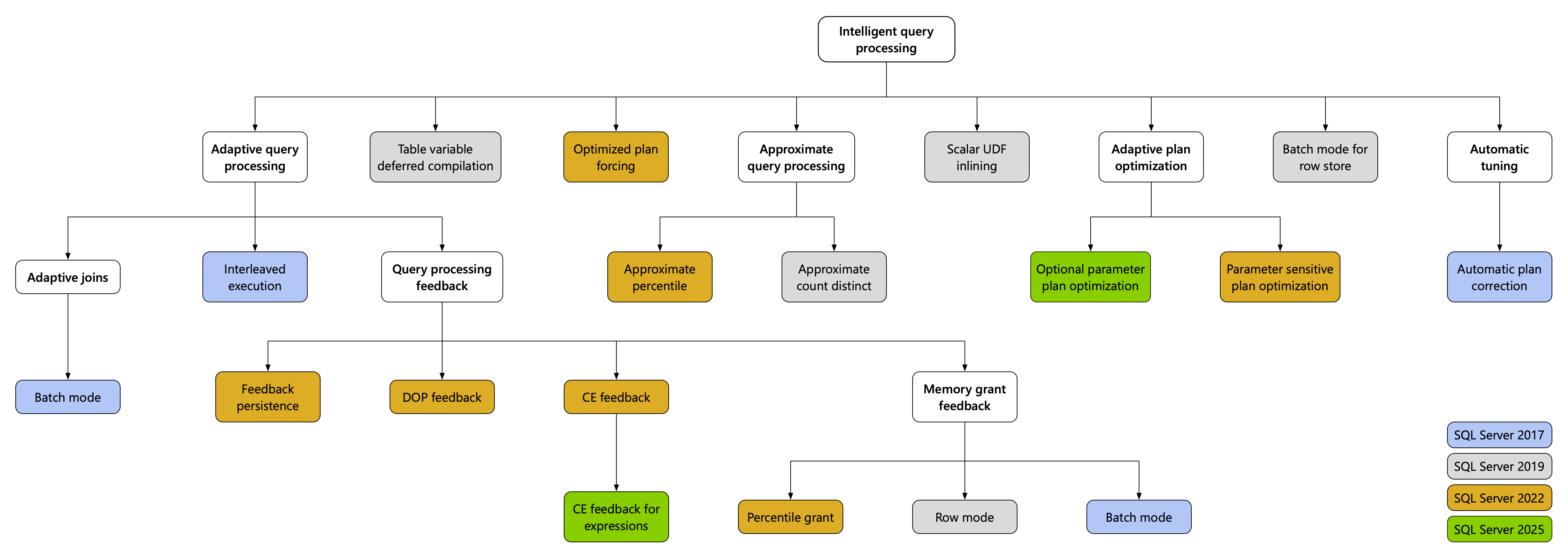
Query Store ed elaborazione intelligente delle query

La famiglia di funzionalità di elaborazione di query intelligenti (IQP) include funzionalità ad ampio spettro che migliorano le prestazioni di carichi di lavoro esistenti con un impegno minimo per l'implementazione.

Diagramma che rappresenta le funzionalità della famiglia di elaborazione di query intelligenti e quando sono state introdotte in SQL Server.

Nuova funzionalità o aggiornamento Dettagli
Feedback sulla stima della cardinalità per le espressioni Impara dalle esecuzioni precedenti di espressioni tra query. Trova le scelte appropriate del modello di stima della cardinalità (CE) e si applica alle esecuzioni future di tali espressioni.
Ottimizzazione del piano di parametri facoltativa (OPPO) Sfrutta l'infrastruttura di ottimizzazione dei piani adattivi (Multiplan), introdotta con l'ottimizzazione dei Piani Sensibili ai Parametri (PSPO), che genera più piani da una singola istruzione. Ciò consente alla funzionalità di effettuare presupposti diversi a seconda dei valori dei parametri usati nella query.
Feedback sul grado di parallelismo (DOP) Ora attivo per impostazione predefinita.
Archivio delle interrogazioni per le istanze secondarie leggibili Ora attivo per impostazione predefinita.
hint per la query ABORT_QUERY_EXECUTION Blocca l'esecuzione futura di query problematiche note, ad esempio query non essenziali che interessano i carichi di lavoro dell'applicazione.

Lingua

Nuova funzionalità o aggiornamento Dettagli
Intelligenza artificiale
VECTOR_DISTANCE Calcola la distanza tra due vettori usando una metrica di distanza specificata.
VECTOR_NORM Restituisce la norma del vettore (misura della sua lunghezza o grandezza).
VECTOR_NORMALIZE Restituisce un vettore normalizzato.
VECTORPROPERTY Restituisce proprietà specifiche di un vettore specificato.
CREATE VECTOR INDEX Creare un indice approssimativo su una colonna vettoriale per migliorare le prestazioni della ricerca dei vicini più vicini. Richiede PREVIEW_FEATURES configurazione con ambito database.
VECTOR_SEARCH. Cercare vettori simili a uno specifico vettore di query usando un algoritmo di ricerca di vettori vicini più vicino approssimativo. Richiede PREVIEW_FEATURES configurazione con ambito database.
CREA MODELLO ESTERNO Crea un oggetto modello esterno che contiene la posizione, il metodo di autenticazione e lo scopo di un endpoint di inferenza del modello di intelligenza artificiale.
ALTER EXTERNAL MODEL Modifica un oggetto modello esterno.
ELIMINA MODELLO ESTERNO Elimina un oggetto modello esterno.
AI_GENERATE_CHUNKS (generazione di segmenti con AI) Crea blocchi o frammenti di testo in base a un tipo, alle dimensioni e all'espressione di origine.
AI_GENERATE_EMBEDDINGS Crea incorporamenti (matrici vettoriali) usando una definizione del modello di intelligenza artificiale precreata archiviata nel database.
espressioni regolari
REGEXP_LIKE Indica se il criterio di espressione regolare corrisponde a una stringa.
REGEXP_REPLACE Restituisce una stringa di origine modificata sostituita da una stringa di sostituzione, in cui è stata trovata l'occorrenza del criterio di espressione regolare. Se non vengono trovate corrispondenze, la funzione restituisce la stringa originale.
REGEXP_SUBSTR Restituisce un'occorrenza di una sottostringa di una stringa che corrisponde al criterio di espressione regolare. Se non viene trovata alcuna corrispondenza, restituisce NULL.
REGEXP_INSTR Restituisce la posizione iniziale o finale della sottostringa corrispondente, a seconda del valore dell'argomento return_option.
REGEXP_COUNT Conta il numero di volte in cui un criterio di espressione regolare viene confrontato in una stringa.
REGEXP_MATCHES Restituisce i risultati tabulari delle sottostringhe acquisite risultanti dalla corrispondenza di un modello di espressione regolare a una stringa. Se non viene trovata alcuna corrispondenza, la funzione non restituisce alcuna riga.
REGEXP_SPLIT_TO_TABLE Restituisce stringhe suddivise, delimitate dal modello regex. Se non esiste alcuna corrispondenza con il modello, la funzione restituisce l'intera stringa.
JSON
JSON_OBJECTAGG Costruire un oggetto JSON da un'aggregazione.
JSON_ARRAYAGG Costruire una matrice JSON da un'aggregazione.
Altre aggiunte e miglioramenti
SOTTOSTRINGA length è ora facoltativo. L'impostazione predefinita è la lunghezza dell'espressione . Questa modifica allinea la funzione allo standard ANSI.
DATEADD number supporta il tipo bigint .
UNISTR Specificare i valori di codifica Unicode. Restituisce caratteri Unicode.
PRODUCT La PRODUCT() funzione di aggregazione calcola il prodotto di un set di valori.
CURRENT_DATE Restituisce la data di sistema del database corrente in qualità di valore di data.
EDIT_DISTANCE Calcola il numero di inserimenti, eliminazioni, sostituzioni e trasposizioni necessari per trasformare una stringa in un'altra. Richiede PREVIEW_FEATURES configurazione con ambito database.
SIMILARITÀ DELLA DISTANZA DI MODIFICA Calcola un valore di somiglianza compreso tra 0 (che indica nessuna corrispondenza) e 100 (che indica la corrispondenza completa). Richiede PREVIEW_FEATURES configurazione con ambito database.
JARO_WINKLER_DISTANCE Calcola la distanza di modifica tra due stringhe, dando la preferenza alle stringhe che coincidono dall'inizio per una lunghezza di prefisso determinata. Restituisce float. Richiede PREVIEW_FEATURES configurazione con ambito database.
JARO_WINKLER_SIMILARITY Calcola un valore di somiglianza compreso tra 0 (che indica nessuna corrispondenza) e 100 (che indica la corrispondenza completa). Restituisce int. Richiede configurazione a livello di database PREVIEW_FEATURES.
- BASE64_ENCODE
- BASE64_DECODE
Convertire i dati binari in un formato di testo sicuro per la trasmissione in vari sistemi. Può essere usato in modi diversi in quanto garantisce che i dati binari, ad esempio immagini o file, rimangano intatti durante il trasferimento, anche quando si passano sistemi solo testo.
|| (Concatenazione di stringhe) Concatenare espressioni con expression || expression.
PREVIEW_FEATURES configurazione limitata al database Attiva le funzionalità non destinate alla disponibilità generale al momento del rilascio di questa versione di SQL Server. Esamina queste funzionalità nelle note sulla versione.

Linux

Attrezzi

Nuova funzionalità o aggiornamento Dettagli
Utilità bcp Miglioramenti dell'autenticazione
Utilità sqlcmd Miglioramenti dell'autenticazione

Microsoft Fabric

Nuova funzionalità o aggiornamento Dettagli
Mirroring nell'infrastruttura Replicare continuamente i dati in Microsoft Fabric da SQL Server 2025 in locale. Il Microsoft Fabric include già il mirroring da diverse origini, tra cui Azure SQL Database e Azure SQL Managed Instance. Per altre informazioni sul mirroring del database di SQL Server 2025 in Fabric, vedere Database di SQL Server con mirroring in Microsoft Fabric.

Mirroring dell'infrastruttura per SQL Server 2025

SQL Server Analysis Services

SQL Server Analysis Services non viene eseguito in un cluster di failover quando è configurato usando un account locale. Analysis Services deve essere configurato usando un account di dominio.

Se si usa un account locale in un cluster di failover, viene visualizzato l'errore seguente nel Visualizzatore eventi di Windows:

Server Gen2 cryptokey is not present, but server assembly object System is set to use server gen2 cryptokey. Terminating server.

Per aggiornamenti specifici, vedere Novità di SQL Server Analysis Services.

Server dei report di Power BI

A partire da SQL Server 2025 (17.x), Reporting Services locale viene consolidato in Server di report di Power BI. Per altre informazioni, vedere Domande frequenti sul consolidamento di Reporting Services.

SQL Server Integration Services

Per le modifiche correlate a SQL Server Integration Services, vedere Novità di SQL Server 2025 Integration Services.

Servizi non più disponibili e funzionalità deprecate

Data Quality Services (DQS) non è più disponibile in questa versione di SQL Server. Microsoft continua a supportare DQS in SQL Server 2022 (16.x) e versioni precedenti. Per altre informazioni, tra cui come disinstallare DQS durante un aggiornamento, vedere Problemi noti di SQL Server 2025.

Master Data Services (MDS) non è più disponibile in questa versione di SQL Server. Microsoft continua a supportare MDS in SQL Server 2022 (16.x) e versioni precedenti.

Collegamento a Synapse non più disponibile in questa versione di SQL Server. Utilizza invece il mirroring in Fabric. Per altre informazioni, vedere Mirroring in Fabric - Novità.

I criteri di accesso di Purview (criteri DevOps e criteri di proprietario dei dati) non sono più disponibili in questa versione di SQL Server. Usare invece ruoli predefiniti del server .

  • Al posto dell'azione dei criteri sql Performance Monitoring Purview, usare i ##MS_ServerPerformanceStateReader## ruoli predefiniti del server e/o ##MS_PerformanceDefinitionReader## .

  • Al posto dell'azione dei criteri di Controllo della sicurezza SQL Purview, utilizzare i ruoli predefiniti del server ##MS_ServerSecurityStateReader## e/o ##MS_SecurityDefinitionReader##.

  • Usare il ruolo del ##MS_DatabaseConnector## server con account di accesso esistenti per connettersi a un database senza la necessità di creare un utente in tale database.

La funzionalità Hot add CPU è deprecata in questa versione di SQL Server e verrà rimossa in una versione futura.

L'opzione di configurazione lightweight pooling e la funzionalità in modalità fiber corrispondente sono deprecate in questa versione di SQL Server ed è pianificata per la rimozione in una versione futura.

Modifiche radicali

SQL Server 2025 (17.x) introduce modifiche di rilievo a alcune funzionalità del motore di database di SQL Server, ad esempio server collegati, replica, log shipping e PolyBase.

Per altre informazioni, vedere Modifiche di rilievo apportate alle funzionalità del motore di database in SQL Server 2025.

Ottieni aiuto

Contribuire alla documentazione di SQL

Lo sapevi che puoi modificare il contenuto SQL da solo? In tal caso, non solo contribuisci a migliorare la documentazione, ma vieni anche riconosciuto come collaboratore della pagina.

Per altre informazioni, vedere Modificare la documentazione di Microsoft Learn.