Nota
L'accesso a questa pagina richiede l'autorizzazione. È possibile provare ad accedere o modificare le directory.
L'accesso a questa pagina richiede l'autorizzazione. È possibile provare a modificare le directory.
Applica a: SQL Server 2025 (17.x)
SQL Server 2025 (17.x) si basa sulle versioni precedenti per crescere SQL Server come piattaforma che offre opzioni di linguaggi di sviluppo, tipi di dati, ambienti locali o cloud e sistemi operativi.
Questo articolo riepiloga le nuove funzionalità e i miglioramenti per SQL Server 2025 (17.x).
Ottieni SQL Server 2025
Recensione:
Per un'esperienza ottimale con SQL Server 2025 (17.x), usare gli strumenti latest.
Modifiche all'edizione
Edizione Standard
Aumento dei limiti di capacità per SQL Server 2025 (17.x) Standard Edition:
- Capacità di calcolo massima usata da una singola istanza: limitata a meno di 4 socket o 32 core.
- Memoria massima per il pool di buffer per istanza di SQL Server 2025 (17,x): 256 GB.
Resource Governor è ora disponibile nelle edizioni Standard e Standard Developer, con le stesse funzionalità dell'edizione Enterprise.
Edizione Web
- L'edizione Web non è più disponibile. Per ulteriori informazioni, vedere la sezione Product Changes nell'articolo del blog SQL Server GA 2025.
Edizione Express
Aumento dei limiti di capacità per SQL Server 2025 (17.x) Express Edition:
- Dimensioni massime del database relazionale: 50 GB.
- Express Edition con Advanced Services (SQLEXPRADV) non è più disponibile.
- Express Edition include ora tutte le funzionalità disponibili in precedenza in Express Edition con Advanced Services.
Nuove edizioni per sviluppatori
Le seguenti edizioni gratuite sono progettate per fornire tutte le funzionalità delle corrispondenti edizioni a pagamento. Possono essere usati per sviluppare applicazioni SQL Server senza richiedere una licenza a pagamento.
Per le funzionalità per edizione, vedere Editions e le funzionalità supportate di SQL Server 2025.
Edizione Standard Developer
SQL Server 2025 Standard Developer Edition è un'edizione gratuita concessa in licenza per lo sviluppo. Include tutte le funzionalità di SQL Server Standard Edition.
Sviluppare nuove applicazioni per l'edizione Standard.
Configurare un ambiente di staging per certificare l'aggiornamento di un'applicazione esistente dall'edizione Standard a SQL Server 2025 Standard Edition prima di distribuirla nell'ambiente di produzione.
Enterprise Developer Edizione
SQL Server 2025 Enterprise Developer Edition include le funzionalità di SQL Server Enterprise Edition.
- Sviluppare nuove applicazioni per Enterprise Edition.
Equivalente funzionalmente all'edizione Developer nelle versioni precedenti.
Evidenziazioni delle funzionalità
Le sezioni seguenti identificano le funzionalità migliorate o introdotte in SQL Server 2025 (17.x).
- Intelligenza artificiale
- Sviluppatore
- Analisi
- Disponibilità
- sicurezza
- Motore di database
- Query Store e l'elaborazione intelligente delle query
- Lingua
- Strumenti
- Microsoft Fabric
Intelligenza Artificiale (AI)
| Nuova funzionalità o aggiornamento | Dettagli |
|---|---|
| GitHub Copilot in SQL Server Management Studio | Poni le tue domande. Ottenere risposte dai dati. |
| tipo di dati vettoriale | Archiviare i dati vettoriali ottimizzati per operazioni quali la ricerca di somiglianza e le applicazioni di Machine Learning. I vettori vengono archiviati in un formato binario ottimizzato, ma vengono esposti come matrici JSON per praticità. Ogni elemento del vettore può essere archiviato usando un valore a virgola mobile a precisione singola (4 byte) o a metà precisione (2 byte). |
| Funzioni vettoriali | Le nuove funzioni scalari eseguono operazioni sui vettori in formato binario, consentendo alle applicazioni di archiviare e modificare i vettori nel Database Engine SQL. |
| Indice vettoriale | Creare e gestire indici vettoriali approssimativi per trovare in modo rapido ed efficiente vettori simili a un determinato vettore di riferimento. Esegui query sugli indici vettoriali da sys.vector_indexes. Richiede PREVIEW_FEATURES configurazione con ambito database. |
| Gestire i modelli di intelligenza artificiale esterni | Gestire gli oggetti del modello di intelligenza artificiale esterno per le attività di incorporamento (creazione di matrici vettoriali) che accedono agli endpoint di inferenza dell'intelligenza artificiale REST. |
Sviluppatore
| Nuova funzionalità o aggiornamento | Dettagli |
|---|---|
| Ottimizzazioni in modalità batch per le funzioni predefinite | Miglioramenti delle prestazioni per le funzioni predefinite seguenti: - Funzioni matematiche - DATETRUNC |
| Modificare lo streaming di eventi | Acquisire e pubblicare modifiche DML incrementali dei dati (ad esempio aggiornamenti, inserimenti ed eliminazioni) quasi in tempo reale. Change event streaming invia i dettagli delle modifiche dei dati, ad esempio lo schema, i valori precedenti e i nuovi valori per Azure Event Hubs in un semplice CloudEvent, serializzato come JSON nativo o Binario Avro. Richiede PREVIEW_FEATURES configurazione con ambito database. |
| Generatore API dati (DAB) | Connettere le applicazioni al database tramite endpoint REST automatici o GraphQL. |
| Chiamata all'endpoint REST esterno | Con una chiamata alla stored procedure di sistema sp_invoke_external_rest_endpoint, è possibile: - Chiamare endpoint REST/GraphQL da altri servizi di Azure - Dati elaborati tramite una funzione Azure - Aggiornare un dashboard Power BI - Chiamare un endpoint REST locale - Comunicare con i servizi Azure OpenAI |
| Corrispondenza di stringhe fuzzy | Controllare se due stringhe sono simili e calcolare la differenza tra due stringhe. Richiede PREVIEW_FEATURES configurazione con ambito database. |
| dati JSON in SQL Server | Usa le sue funzioni e operatori predefiniti di SQL Server con i dati JSON archiviati in un formato binario nativo. - Analizzare il testo JSON e leggere o modificare i valori. - Trasformare matrici di oggetti JSON in formato tabella. - Eseguire qualsiasi query Transact-SQL sugli oggetti JSON convertiti. - Formattare i risultati delle query Transact-SQL in formato JSON. - Per altre informazioni ed esempi, vedere Tipo di dati JSON. |
| Nuovi ordinamenti cinesi | Le nuove regole di confronto cinesi nella versione 160 della compatibilità del database supportano GB18030-2022 standard. |
| espressioni regolari | Definire un criterio di ricerca per il testo con una sequenza di caratteri. Eseguire una query SQL Server con regex per trovare, sostituire o convalidare i dati di testo. |
| Funzioni di espressioni regolari | Trovare le corrispondenze con modelli complessi e modificare i dati in SQL Server con espressioni regolari. |
| SQL MCP Server | Connetti gli agenti personalizzati e Foundry al database tramite un server MCP sicuro. |
Analisi dei dati
| Nuova funzionalità o aggiornamento | Dettagli |
|---|---|
| Connettersi alle origini dati ODBC con PolyBase in SQL Server on Linux | Supporta le origini dati ODBC per SQL Server su Linux. |
| Supporto nativo per tipi di origine specifici | I servizi PolyBase non sono più necessari per parquet, Delta o CSV. |
| Supporto TDS 8.0 per PolyBase | Quando si usano le caratteristiche del driver ODBC Microsoft per SQL Server su Windows per PolyBase, TDS 8.0 è disponibile per SQL Server come origine dati esterna. |
| Supporto di PolyBase per l'identità gestita | Usare l'identità gestita per comunicare con Microsoft Azure Blob Storage e Microsoft Azure Data Lake Storage. |
Disponibilità e ripristino di emergenza
| Nuova funzionalità o aggiornamento | Dettagli |
|---|---|
| Gruppi di disponibilità AlwaysOn | |
| Miglioramento dell'invio asincrono delle richieste di pagina del gruppo di disponibilità | Eseguire richieste di pagine asincrone e in batch durante il ripristino del failover. Abilitato per impostazione predefinita. |
| Consenti al database di passare allo stato di risoluzione | Dopo un errore di lettura dei dati di configurazione persistenti a causa dell'interruzione del servizio di rete. |
| Configura l'attesa del commit del gruppo di disponibilità (AG) in millisecondi | Impostare availability group commit time in millisecondi per una replica del gruppo di disponibilità in modo che le transazioni vengano inviate alla replica secondaria più velocemente. |
| Controllare il flusso di comunicazione per i gruppi di disponibilità | Una nuova sp_configure opzione consente alla replica primaria di determinare se la replica secondaria è in ritardo. Con la nuova opzione di configurazione è possibile ottimizzare la comunicazione tra endpoint HADR. |
| Supporto del gruppo di disponibilità distribuito per un gruppo di disponibilità indipendente | Configurare un gruppo di disponibilità distribuito tra due gruppi di disponibilità contenuti. |
| Miglioramenti nella sincronizzazione dei gruppi di disponibilità distribuiti | Migliora le prestazioni di sincronizzazione riducendo la saturazione della rete quando le repliche primarie globali e gli inoltratori sono in modalità di commit asincrono. |
| Failover rapido per problemi di integrità del gruppo di disponibilità persistenti | Impostare il valore RestartThreshold per un gruppo di disponibilità Always On su 0, il che indica al cluster di failover di Windows Server (WSFC) di eseguire il failover della risorsa del gruppo di disponibilità immediatamente quando viene rilevato un problema persistente di integrità. |
| Diagnostica migliorata del timeout della verifica dello stato di salute | Migliora le prestazioni di sincronizzazione riducendo la saturazione della rete quando le repliche primarie globali e gli inoltratori sono in modalità di commit asincrono. Questa modifica è abilitata per impostazione predefinita e non richiede alcuna configurazione. |
| RIMUOVERE l'indirizzo IP del listener | Il nuovo parametro nel comando ALTER AVAILABILITY GROUP Transact-SQL consente di rimuovere un indirizzo IP da un listener senza eliminare il listener. |
Impostare NONE per il routing di sola lettura o di lettura/scrittura |
Quando si configura READ_WRITE_ROUTING_URL e READ_ONLY_ROUTING_URL, è possibile impostare su NONE per ripristinare il routing specificato usando il comando ALTER AVAILABILITY GROUP Transact-SQL per instradare automaticamente il traffico alla replica primaria. |
| Configurare la crittografia TLS 1.3 con TDS 8.0 | Configurare la crittografia TLS 1.3 per la comunicazione tra WSFC e una replica del gruppo di disponibilità AlwaysOn con supporto TDS 8.0 . |
| Istanza del cluster di failover AlwaysOn | |
| Configurare la crittografia TLS 1.3 con TDS 8.0 | Configurare la crittografia TLS 1.3 per la comunicazione tra WSFC e l'istanza del cluster di failover Always On con supporto TDS 8.0 . |
| Backups | |
| Eseguire il backup su archivio BLOB non modificabile | Disponibile quando si effettua il backup su un URL. |
| Eseguire il backup sulle repliche secondarie | Oltre ai backup di sola copia, è ora possibile eseguire backup completi e differenziali in qualsiasi replica secondaria. |
| Spostamento dei log | |
| Configurare la crittografia TLS 1.3 con TDS 8.0 | Configurare la crittografia TLS 1.3 per la comunicazione tra server in una topologia di log shipping. |
Sicurezza
| Nuova funzionalità o aggiornamento | Dettagli |
|---|---|
| Miglioramenti della cache di sicurezza | Invalida le cache solo per un account di accesso specifico. Quando le voci della cache di sicurezza vengono invalidate, vengono interessate solo le voci appartenenti all'account di accesso interessato. Questo miglioramento riduce al minimo l'impatto della convalida delle autorizzazioni non memorizzate nella cache per gli utenti di accesso non interessati. |
| Supporto della modalità di riempimento OAEP per la crittografia RSA | Supporto per certificati e chiavi asimmetriche, aggiunta di livelli di sicurezza ai processi di crittografia e decrittografia. |
| PBKDF per gli hash delle password è attiva per impostazione predefinita | Usa PBKDF2 per gli hash delle password per impostazione predefinita, migliorando la sicurezza delle password e aiutando i clienti a rispettare NIST SP 800-63b. |
| Identità gestita con autenticazione Microsoft Entra | Può usare l'identità gestita del server abilitata per Arc nelle connessioni in uscita per comunicare con le risorse Azure e le connessioni in ingresso per consentire agli utenti esterni di connettersi a SQL Server. Richiede SQL Server abilitato da Azure Arc. |
| Eseguire il backup o il ripristino dall'URL con identità gestita | Eseguire il backup o il ripristino da un URL con un'identità gestita. Richiede SQL Server abilitato da Azure Arc. |
| Supporto alle Identità Gestite per la Gestione Estensibile delle Chiavi con Azure Key Vault | Supportato per EKM con AKV (Azure Key Vault) e moduli di protezione hardware gestiti (HSM). Richiede SQL Server abilitato da Azure Arc. |
| Creare account di accesso e utenti Microsoft Entra con nomi visualizzati non univoci | Supporto per la sintassi T-SQL quando si utilizza l'istruzione WITH OBJECT_ID o CREATE USER. |
| Supporto dei criteri password personalizzati in Linux | Applicare una politica password personalizzata per gli accessi di autenticazione SQL in SQL Server su Linux. |
| Configurare la crittografia TLS 1.3 con il supporto TDS 8.0 | Crittografia TLS 1.3 aggiunta con TDS 8 per le funzionalità seguenti: - SQL Server Agent - Utilità sqlcmd - Utilità bcp - Servizio Writer SQL - Configurare la raccolta di dati di utilizzo e diagnostica per SQL Server (CEIP) Virtualizzazione dei dati con PolyBase in SQL Server - Gruppi di disponibilità AlwaysOn - Istanze del cluster di failover AlwaysOn - Server collegati - Replica transazionale - Replica di tipo merge - Peer-to-peer - Replica di snapshot - Trasferimento dei log Rivedere Modifiche di rilievo. |
Motore del database
| Nuova funzionalità o aggiornamento | Dettagli |
|---|---|
| Blocco ottimizzato | Riduce il consumo di memoria di blocco e blocco ed evita l'escalation dei blocchi. |
| Governance delle risorse di spazio tempdb | Migliora l'affidabilità ed evita guasti prevenendo il sovraccarico dei carichi di lavoro che consumano una grande quantità di spazio in tempdb. |
| Ripristino accelerato del database in tempdb | Offre i vantaggi del ripristino accelerato del database per le transazioni nel tempdb database, ad esempio le transazioni che usano tabelle temporanee. |
| Statistiche persistenti per secondarie leggibili | Crea statistiche persistenti su repliche secondarie leggibili in modo che i carichi di lavoro eseguiti su repliche secondarie siano ottimizzati. |
| Miglioramenti del rilevamento delle modifiche | La pulizia superficiale adattiva migliora le prestazioni della pulizia automatica nel tracciamento delle modifiche. |
| Miglioramenti dell'archiviazione a colonne | Miglioramenti multipli negli indici columnstore: - Indici columnstore non cluster ordinati - Compilazione degli indici online e qualità dell'ordinamento migliorata per gli indici columnstore ordinati - Miglioramento delle operazioni di compattazione quando sono presenti indici columnstore raggruppati |
| Rimozione di filegroup e contenitori ottimizzati per la memoria | Supporta la rimozione di contenitori e filegroup ottimizzati per la memoria quando vengono eliminati tutti gli oggetti OLTP In-Memory. |
| Supporto tmpfs per tempdb in Linux | Abilitare ed eseguire tempdb in tmpfs per SQL Server on Linux. |
| Algoritmo di compressione ZSTD Backup | SQL Server 2025 (17.x) aggiunge un algoritmo di compressione dei backup più veloce ed efficace - ZSTD. |
| Ottimizzato sp_executesql | Ridurre efficacemente l'impatto delle tempeste di compilazione. Una tempesta di compilazione è una situazione in cui un numero elevato di query viene compilato contemporaneamente, causando problemi di prestazioni e contesa di risorse. Abilitare questa funzionalità per consentire alle invocazioni di sp_executesql di comportarsi come oggetti, ad esempio procedure memorizzate e trigger, dal punto di vista della compilazione.Consentire ai batch che usano sp_executesql per serializzare il processo di compilazione riduce l'impatto delle tempeste di compilazione. |
| Sessioni di eventi estesi a durata limitata | Arresta automaticamente una sessione di Extended Events dopo che è trascorso un limite di tempo. Ciò consente di evitare situazioni in cui le sessioni potrebbero essere lasciate in esecuzione per errore, consumando risorse e potenzialmente generando una grande quantità di dati. |
| PREVIEW_FEATURES | Una configurazione con ambito database consente di abilitare le funzionalità pianificate per la disponibilità generale successive al rilascio di questa versione di SQL Server per la disponibilità generale. Esamina queste funzionalità nelle note sulla versione. |
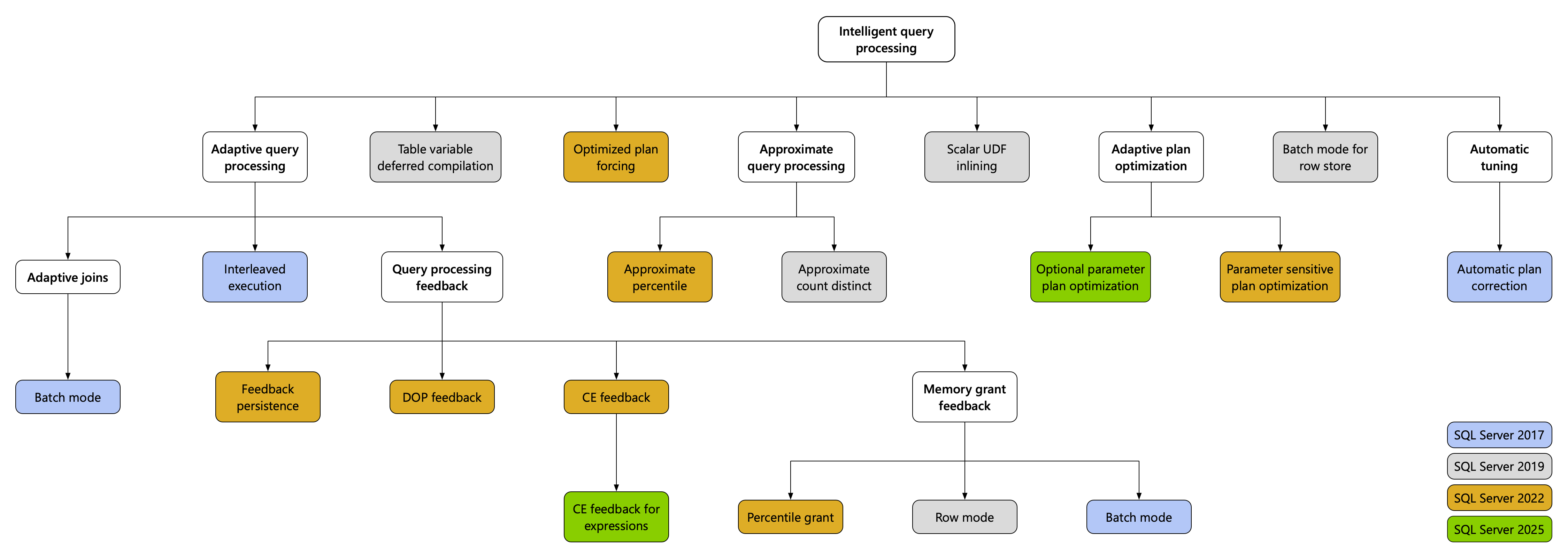
Query Store e l'elaborazione intelligente delle query
La famiglia di funzionalità di elaborazione di query intelligenti (IQP) include funzionalità ad ampio spettro che migliorano le prestazioni di carichi di lavoro esistenti con un impegno minimo per l'implementazione.
| Nuova funzionalità o aggiornamento | Dettagli |
|---|---|
| Feedback sulla stima della cardinalità per le espressioni | Impara dalle esecuzioni precedenti di espressioni tra query. Trova le scelte appropriate del modello di stima della cardinalità (CE) e si applica alle esecuzioni future di tali espressioni. |
| Ottimizzazione del piano di parametri facoltativa (OPPO) | Sfrutta l'infrastruttura di ottimizzazione dei piani adattivi (Multiplan), introdotta con l'ottimizzazione dei Piani Sensibili ai Parametri (PSPO), che genera più piani da una singola istruzione. Ciò consente alla funzionalità di effettuare presupposti diversi a seconda dei valori dei parametri usati nella query. |
| Feedback sul grado di parallelismo (DOP) | Ora attivo per impostazione predefinita. |
| Query Store per le repliche secondarie leggibili | Ora attivo per impostazione predefinita. |
| hint per la query ABORT_QUERY_EXECUTION | Blocca l'esecuzione futura di query problematiche note, ad esempio query non essenziali che interessano i carichi di lavoro dell'applicazione. |
Lingua
| Nuova funzionalità o aggiornamento | Dettagli |
|---|---|
| Intelligenza artificiale | |
| VECTOR_DISTANCE | Calcola la distanza tra due vettori usando una metrica di distanza specificata. |
| VECTOR_NORM | Restituisce la norma del vettore (misura della sua lunghezza o grandezza). |
| VECTOR_NORMALIZE | Restituisce un vettore normalizzato. |
| VECTORPROPERTY | Restituisce proprietà specifiche di un vettore specificato. |
| CREATE VECTOR INDEX | Creare un indice approssimativo su una colonna vettoriale per migliorare le prestazioni della ricerca dei vicini più vicini. Richiede PREVIEW_FEATURES configurazione con ambito database. |
| VECTOR_SEARCH. | Cercare vettori simili a uno specifico vettore di query usando un algoritmo di ricerca di vettori vicini più vicino approssimativo. Richiede PREVIEW_FEATURES configurazione con ambito database. |
| CREA MODELLO ESTERNO | Crea un oggetto modello esterno che contiene la posizione, il metodo di autenticazione e lo scopo di un endpoint di inferenza del modello di intelligenza artificiale. |
| ALTER EXTERNAL MODEL | Modifica un oggetto modello esterno. |
| ELIMINA MODELLO ESTERNO | Elimina un oggetto modello esterno. |
| AI_GENERATE_CHUNKS (generazione di segmenti con AI) | Crea blocchi o frammenti di testo in base a un tipo, alle dimensioni e all'espressione di origine. |
| AI_GENERATE_EMBEDDINGS | Crea incorporamenti (matrici vettoriali) usando una definizione del modello di intelligenza artificiale precreata archiviata nel database. |
| espressioni regolari | |
| REGEXP_LIKE | Indica se il modello dell'espressione regolare corrisponde a una stringa. |
| REGEXP_REPLACE | Restituisce una stringa di origine modificata sostituita da una stringa di sostituzione, in cui è stata trovata l'occorrenza del criterio di espressione regolare. Se non vengono trovate corrispondenze, la funzione restituisce la stringa originale. |
| REGEXP_SUBSTR | Restituisce un'occorrenza di una sottostringa di una stringa che corrisponde al criterio di espressione regolare. Se non viene trovata alcuna corrispondenza, restituisce NULL. |
| REGEXP_INSTR | Restituisce la posizione iniziale o finale della sottostringa corrispondente, a seconda del valore dell'argomento return_option. |
| REGEXP_COUNT | Conta il numero di volte in cui un modello di espressione regolare viene trovato in una stringa. |
| REGEXP_MATCHES | Restituisce i risultati tabulari delle sottostringhe acquisite risultanti dalla corrispondenza di un modello di espressione regolare a una stringa. Se non viene trovata alcuna corrispondenza, la funzione non restituisce alcuna riga. |
| REGEXP_SPLIT_TO_TABLE | Restituisce stringhe suddivise, delimitate dal modello regex. Se non esiste alcuna corrispondenza con il modello, la funzione restituisce l'intera stringa. |
| JSON | |
| JSON_OBJECTAGG | Costruire un oggetto JSON da un'aggregazione. |
| JSON_ARRAYAGG | Costruire una matrice JSON da un'aggregazione. |
| Altre aggiunte e miglioramenti | |
| SOTTOSTRINGA | length è ora facoltativo. L'impostazione predefinita è la lunghezza dell'espressione . Questa modifica allinea la funzione allo standard ANSI. |
| DATEADD | number supporta il tipo bigint . |
| UNISTR | Specificare i valori di codifica Unicode. Restituisce caratteri Unicode. |
| Prodotto | La PRODUCT() funzione di aggregazione calcola il prodotto di un set di valori. |
| CURRENT_DATE | Restituisce la data di sistema del database corrente in qualità di valore di data. |
| EDIT_DISTANCE | Calcola il numero di inserimenti, eliminazioni, sostituzioni e trasposizioni necessari per trasformare una stringa in un'altra. Richiede PREVIEW_FEATURES configurazione con ambito database. |
| SIMILARITÀ DELLA DISTANZA DI MODIFICA | Calcola un valore di somiglianza compreso tra 0 (che indica nessuna corrispondenza) e 100 (che indica la corrispondenza completa). Richiede PREVIEW_FEATURES configurazione con ambito database. |
| JARO_WINKLER_DISTANCE | Calcola la distanza di modifica tra due stringhe, dando la preferenza alle stringhe che coincidono dall'inizio per una lunghezza di prefisso determinata. Restituisce float. Richiede PREVIEW_FEATURES configurazione con ambito database. |
| JARO_WINKLER_SIMILARITY | Calcola un valore di somiglianza compreso tra 0 (che indica nessuna corrispondenza) e 100 (che indica la corrispondenza completa). Restituisce int. Richiede configurazione a livello di database PREVIEW_FEATURES. |
|
-
BASE64_ENCODE - BASE64_DECODE |
Convertire i dati binari in un formato di testo sicuro per la trasmissione in vari sistemi. Può essere usato in modi diversi in quanto garantisce che i dati binari, ad esempio immagini o file, rimangano intatti durante il trasferimento, anche quando si passano sistemi solo testo. |
| || (Concatenazione di stringhe) | Concatenare espressioni con expression || expression. |
| PREVIEW_FEATURES configurazione limitata al database | Abilita funzionalità non destinate alla disponibilità generale al momento in cui questa versione di SQL Server venga rilasciata per la disponibilità generale. Esamina queste funzionalità nelle note sulla versione. |
Linux
Attrezzi
| Nuova funzionalità o aggiornamento | Dettagli |
|---|---|
| Utilità bcp | Miglioramenti dell'autenticazione |
| Utilità sqlcmd | Miglioramenti dell'autenticazione |
Microsoft Fabric
| Nuova funzionalità o aggiornamento | Dettagli |
|---|---|
| Mirroring in Fabric | Replicare continuamente i dati in Microsoft Fabric da SQL Server 2025 in locale. Microsoft Fabric include già il mirroring da diverse origini, tra cui Azure SQL Database e Azure SQL Managed Instance. Per altre informazioni sul mirroring del database da SQL Server 2025 a Fabric, vedere Mirrored SQL Server database in Microsoft Fabric. |
Mirroring del fabric per SQL Server 2025
È possibile configurare SQL Server Resource Governor per gestire l'utilizzo delle risorse per il mirroring in Fabric per SQL Server 2025 (17.x). Ogni gruppo di risorse è destinato a una fase specifica del mirroring.
Per un esempio e per iniziare, vedere Configurare Resource Governor per il mirroring di Fabric. Per altre informazioni, vedere Gruppo di carico di lavoro di Resource Governor.
È possibile abilitare e configurare la funzionalità autoreseed per Fabric mirroring per impedire al log delle transazioni di compilare SQL Server 2025 (17.x).
Per un esempio e per iniziare, vedere Configurare la reinizialità automatica.
È possibile configurare un limite massimo e minimo delle transazioni da elaborare con il Fabric Mirroring in SQL Server 2025 (17.x).
Per un esempio e per iniziare, vedere Configurare le prestazioni di analisi dei controlli.
SQL Server Analysis Services
SQL Server Analysis Services non viene eseguito in un cluster di failover quando è configurato usando un account locale. Analysis Services deve essere configurato usando un account di dominio.
Se si usa un account locale in un cluster di failover, nell'Windows Event Viewer viene visualizzato l'errore seguente:
Server Gen2 cryptokey is not present, but server assembly object System is set to use server gen2 cryptokey. Terminating server.
Per aggiornamenti specifici, vedere Novità di SQL Server Analysis Services.
Power BI Report Server
A partire da SQL Server 2025 (17.x), i servizi di reportistica locale vengono consolidati in Power BI Report Server. Per altre informazioni, vedere domande frequenti sul consolidamento Reporting Services.
SQL Server Integration Services
Per le modifiche correlate a SQL Server Integration Services, vedere Novità in SQL Server Integration Services 2025.
Servizi non più disponibili e funzionalità deprecate
Data Quality Services (DQS) non è più disponibile in questa versione di SQL Server. Microsoft continua a supportare DQS in SQL Server 2022 (16.x) e versioni precedenti. Per altre informazioni, tra cui come disinstallare DQS durante un aggiornamento, vedere SQL Server 2025 problemi noti.
Master Data Services (MDS) non è più disponibile in questa versione di SQL Server. Microsoft continua a supportare MDS in SQL Server 2022 (16.x) e versioni precedenti.
Synapse Link non è più disponibile in questa versione di SQL Server. Usare invece Mirroring in Fabric. Per altre informazioni, vedere Mirroring in Fabric - Novità.
i criteri di accesso Purview (criteri DevOps e criteri di proprietario dei dati) non sono più disponibili in questa versione di SQL Server. Usare invece ruoli predefiniti del server .
Al posto dell'azione dei criteri sql Performance Monitoring Purview, usare i
##MS_ServerPerformanceStateReader##ruoli predefiniti del server e/o##MS_PerformanceDefinitionReader##.Al posto dell'azione dei criteri di Controllo della sicurezza SQL Purview, utilizzare i ruoli predefiniti del server
##MS_ServerSecurityStateReader##e/o##MS_SecurityDefinitionReader##.Usare il ruolo del
##MS_DatabaseConnector##server con account di accesso esistenti per connettersi a un database senza la necessità di creare un utente in tale database.
La funzionalità Hot add CPU è deprecata in questa versione di SQL Server ed è pianificata per la rimozione in una versione futura.
L'opzione di configurazione lightweight pooling e la corrispondente modalità fiber è deprecata in questa versione di SQL Server ed è pianificata per la rimozione in una versione futura.
Modifiche radicali
SQL Server 2025 (17.x) introduce modifiche di rilievo a alcune funzionalità SQL Server Database Engine, ad esempio server collegati, replica, log shipping e PolyBase.
Per ulteriori informazioni, vedere Modifiche significative alle funzionalità di Database Engine in SQL Server 2025.
Contenuti correlati
- Modulo SQL Server PowerShell
- SQL Server PowerShell
- Workshop di SQL Server
- Note sulla versione di SQL Server 2025
- SQL Server 2025 problemi noti
Ottieni aiuto
- Ideas per SQL: sono disponibili suggerimenti per migliorare SQL Server?
Microsoft Q&A (SQL Server) - DBA Stack Exchange (tag sql-server): porre domande su SQL Server
- Stack Overflow (tag sql-server): risposte a domande sullo sviluppo di SQL
- Microsoft SQL Server Condizioni di licenza e informazioni
- Opzioni di supporto per utenti aziendali
- Aggiungi la guida e i feedback aggiuntivi di SQL Server
Contribuire alla documentazione di SQL
Lo sapevi che puoi modificare il contenuto SQL da solo? In tal caso, non solo contribuisci a migliorare la documentazione, ma vieni anche riconosciuto come collaboratore della pagina.
Per altre informazioni, vedere Modifica la documentazione di Microsoft Learn.