適用対象: SQL Server 2025 (17.x)
SQL Server 2025 (17.x) は、開発言語、データ型、オンプレミスまたはクラウド環境、オペレーティング システムの選択肢を提供するプラットフォームとしてSQL Serverを拡大するために、以前のリリースに基づいています。
この記事では、SQL Server 2025 (17.x) の新機能と機能強化の概要を示します。
SQL Server 2025 の入手
復習:
SQL Server 2025 (17.x) で最適なエクスペリエンスを得る場合は、最も新しいツールを使用します。
エディションの変更
スタンダードエディション
SQL Server 2025 (17.x) Standard エディションの容量制限の引き上げ:
- 1 つのインスタンスで使用される最大コンピューティング容量:4 ソケットまたは 32 コア未満に制限されます。
- SQL Server 2025 (17.x): 256 GB のインスタンスあたりのバッファー プールの最大メモリ。
リソース ガバナー は、Enterprise エディションと同じ機能を使用して、Standard および Standard Developer エディションで使用できるようになりました。
Web エディション
- Web エディションは廃止されました。 詳細については、SQL Server 2025 GA ブログ投稿の「Product Changes」セクションを参照してください。
エクスプレスエディション
SQL Server 2025 (17.x) Express エディションの容量制限の引き上げ:
- リレーショナル データベースの最大サイズ: 50 GB。
- Advanced Services (SQLEXPRADV) を使用した Express Edition は廃止されました。
- Express Edition には、以前に Advanced Services を使用して Express Edition で利用できるすべての機能が含まれるようになりました。
新しい開発者エディション
次の無料エディションは、対応する有料エディションのすべての機能を提供するように設計されています。 有料ライセンスを必要とせずにSQL Serverアプリケーションを開発するために使用できます。
エディション別の機能については、Editions とサポートされている SQL Server 2025 の機能を確認してください。
スタンダード デベロッパー エディション
SQL Server 2025 Standard Developer エディションは、開発用にライセンスされた無料版です。 SQL Server Standard エディションのすべての機能が含まれています。
Standard Edition 用の新しいアプリケーションを開発します。
運用環境にデプロイする前に、既存のアプリケーションを Standard エディションから SQL Server 2025 Standard エディションにアップグレードすることを認定するステージング環境を設定します。
Enterprise Developer エディション
SQL Server 2025 Enterprise Developer Edition には、SQL Server Enterprise エディションの機能が含まれています。
- Enterprise Edition 用の新しいアプリケーションを開発します。
以前のバージョンの Developer エディションと機能的に同等です。
機能概要
次のセクションでは、SQL Server 2025 (17.x) で改善または導入された機能について説明します。
AI
| 新機能または更新 | 詳細 |
|---|---|
| SQL Server Management StudioにおけるGitHub Copilot | 質問すると、 データから回答を取得します。 |
| ベクトル データ型 | 類似性検索や機械学習アプリケーションなどの操作用に最適化されたベクター データを格納します。 ベクトルは最適化されたバイナリ形式で格納されますが、便宜上 JSON 配列として公開されます。 ベクターの各要素は、単精度 (4 バイト) または半精度 (2 バイト) 浮動小数点値を使用して格納できます。 |
| ベクトル関数 | 新しいスカラー関数は、バイナリ形式のベクターに対して操作を実行し、アプリケーションが SQL Database Engineにベクターを格納および操作できるようにします。 |
| ベクター インデックス | 近似ベクトル インデックスを作成して管理し、特定の参照ベクトルと同様のベクトルをすばやく効率的に検索します。 sys.vector_indexesからベクター インデックスを照会します。 PREVIEW_FEATURES データベース スコープ 構成が必要です。 |
| 外部 AI モデルを管理する | REST AI 推論エンドポイントにアクセスするタスク (ベクター配列の作成) を埋め込むための外部 AI モデル オブジェクトを管理します。 |
Developer
| 新機能または更新 | 詳細 |
|---|---|
| 組み込み関数のバッチ モードの最適化 | 次の組み込み関数のパフォーマンスが向上しました。 - 数学関数 - DATETRUNC関数 |
| イベント ストリーミングを変更する | データの DML の増分変更 (更新、挿入、削除など) をほぼリアルタイムでキャプチャして発行します。 Change イベント ストリーミングは、スキーマ、前の値、新しい値などのデータ変更の詳細を、ネイティブ JSON または Avro バイナリとしてシリアル化された単純な CloudEvent でAzure Event Hubsに送信します。 PREVIEW_FEATURES データベース スコープ 構成が必要です。 |
| データ API ビルダー (DAB) | 自動 REST または GraphQL エンドポイント経由でアプリをデータベースに接続します。 |
| 外部 REST エンドポイントの呼び出し | システム ストアド プロシージャ sp_invoke_external_rest_endpoint を呼び出すと、次のことが可能です。 - 他のAzure サービスから REST/GraphQL エンドポイントを呼び出す - Azure関数を使用してデータを処理する - Power BI ダッシュボードを更新する - オンプレミス REST エンドポイントを呼び出す - Azure OpenAI サービスと話す |
| あいまい文字列の一致 | 2 つの文字列が似ているかどうかを確認し、2 つの文字列の差を計算します。 PREVIEW_FEATURES データベース スコープ 構成が必要です。 |
| SQL Server での JSON データ | SQL Server組み込みの関数と演算子を、ネイティブ バイナリ形式で格納された JSON データと共に使用します。 - JSON テキストを解析し、値の読み取りまたは変更を行います。 - JSON オブジェクトの配列をテーブル形式に変換します。 - 変換された JSON オブジェクトに対してTransact-SQLクエリを実行します。 - Transact-SQLクエリの結果を JSON 形式で書式設定します。 - 詳細と例については、「 JSON データ型」を参照してください。 |
| 新しい中国語の照合順序 | データベース互換性バージョン 160 の新しい中国語照合順序では、GB18030-2022 標準がサポートされます。 |
| 正規表現 | 一連の文字を含むテキストの検索パターンを定義します。 テキスト データを検索、置換、または検証するために、正規表現を使用してSQL Serverクエリを実行します。 |
| 正規表現関数 | 正規表現を使用して、複雑なパターンを照合し、SQL Server内のデータを操作します。 |
| SQL MCP Server | カスタム エージェントと Foundry エージェント を、セキュリティで保護された MCP サーバーを使用してデータベースに接続します。 |
Analytics
| 新機能または更新 | 詳細 |
|---|---|
| SQL Server on Linux で PolyBase を用いて ODBC データ ソースに接続します | SQL Server on Linuxの ODBC データ ソースをサポートします。 |
| 特定のソースの種類に対するネイティブ サポート | Parquet、Delta、または CSV に対して PolyBase サービスが不要になりました。 |
| PolyBase の TDS 8.0 サポート | Windows PolyBase 用の Microsoft ODBC Driver for SQL Server の機能を使用すると、TDS 8.0 は SQL Server の外部データソースとして利用可能です。 |
| マネージド ID に対する PolyBase のサポート | マネージド ID を使用して、Microsoft Azure Blob Storage および Microsoft Azure Data Lake Storage と通信します。 |
高可用性と障害復旧
| 新機能または更新 | 詳細 |
|---|---|
| Always On 可用性グループ | |
| 可用性グループでの非同期ページ要求ディスパッチの改善 | フェールオーバーの復旧中に、非同期ページ要求をバッチで実行します。 既定で有効です。 |
| データベースが解決状態に切り替えることを許可する | ネットワーク サービスの中断による永続化された構成データの読み取りに失敗した後。 |
| AG グループのコミット待機をミリ秒単位で構成する | トランザクションがセカンダリ レプリカに高速に送信されるように、可用性グループ レプリカの availability group commit time をミリ秒単位で設定します。 |
| 可用性グループの通信フローを制御する | 新しい sp_configure オプションを使用すると、プライマリ レプリカはセカンダリ レプリカが遅れているかどうかを判断できます。 新しい構成オプションを使用すると、HADR エンドポイント間の通信を最適化できます。 |
| 包含 AG に対する分散型 AG のサポート | 2 つの包含可用性グループ間で分散型可用性グループを構成します。 |
| 分散 AG 同期の機能強化 | グローバル プライマリ レプリカとフォワーダー レプリカが非同期コミット モードの場合にネットワークの飽和を減らすことで、同期のパフォーマンスが向上します。 |
| 永続的な AG の正常性の問題に対する迅速なフェールオーバー | Always On 可用性グループの RestartThreshold 値を 0 に設定します。これは、永続的な正常性の問題が検出されたときにすぐに可用性グループ リソースをフェールオーバーするようにWindows Server フェールオーバー クラスター (WSFC) に指示します。 |
| 正常性チェックのタイムアウトの診断の改善 | グローバル プライマリ レプリカとフォワーダー レプリカが非同期コミット モードの場合にネットワークの飽和を減らすことで、同期のパフォーマンスが向上します。 この変更は既定で有効になっており、構成は必要ありません。 |
| リスナーの IP アドレスを削除 |
ALTER AVAILABILITY GROUP Transact-SQL コマンドの新しいパラメーターを使用すると、リスナーを削除せずにリスナーから IP アドレスを削除できます。 |
NONE
読み取り専用または読み書き可能のルーティングを設定する |
READ_WRITE_ROUTING_URL と READ_ONLY_ROUTING_URL を構成する場合は、NONE に設定して、ALTER AVAILABILITY GROUP Transact-SQL コマンドを使用して、プライマリ レプリカにトラフィックを自動的にルーティングし直すことで、指定したルーティングを元に戻すことができます。 |
| TDS 8.0 を使用して TLS 1.3 暗号化を構成する | TDS 8.0 サポートを使用して WSFC と Always On 可用性グループ レプリカ間の通信用に TLS 1.3 暗号化を構成します。 |
| Always On フェールオーバー クラスター インスタンス | |
| TDS 8.0 を使用して TLS 1.3 暗号化を構成する | TDS 8.0 サポートを使用して WSFC と Always On フェールオーバー クラスター インスタンス (FCI) 間の通信用に TLS 1.3 暗号化を構成します。 |
| Backups | |
| 不変 BLOB ストレージにバックアップする | URL にバックアップするときに使用できます。 |
| セカンダリ レプリカでのバックアップ | コピーのみのバックアップに加えて、すべてのセカンダリ レプリカで完全バックアップと差分バックアップを実行できるようになりました。 |
| ログ配信 | |
| TDS 8.0 を使用して TLS 1.3 暗号化を構成する | ログ配布トポロジ内のサーバー間の通信用に TLS 1.3 暗号化を構成します。 |
セキュリティ
| 新機能または更新 | 詳細 |
|---|---|
| セキュリティ キャッシュの機能強化 | 特定のログインに対してのみキャッシュを無効にします。 セキュリティ キャッシュ エントリが無効になると、影響を受けるログインに属するエントリのみが影響を受けます。 この改善により、影響を受けないログイン ユーザーに対するキャッシュ以外のアクセス許可の検証の影響が最小限に抑えられます。 |
| RSA 暗号化の OAEP 埋め込みモードのサポート | 証明書と非対称キーのサポート。暗号化および暗号化解除プロセスにセキュリティ レイヤーを追加します。 |
| パスワード ハッシュの PBKDF が既定でオンになっている | 既定では、パスワード ハッシュに PBKDF2 を使用し、パスワードセキュリティを強化し、お客様が NIST SP 800-63b に準拠するのを支援します。 |
| Microsoft Entra 認証を使用したマネージド ID | 送信接続で Arc 対応サーバーマネージド ID を使用して、Azure リソースと通信し、外部ユーザーがSQL Serverに接続するための受信接続を使用できます。 Azure Arcで有効にするSQL Serverが必要です。 |
| マネージド ID を使用した URL へのバックアップ/復元 | マネージド ID を使用して URL をバックアップまたは復元します。 Azure Arcで有効にするSQL Serverが必要です。 |
| Azure Key Vault を使った拡張可能なキー管理のためのマネージドIDのサポート | AKV およびマネージド ハードウェア セキュリティ モジュール (HSM) を使用した EKM でサポートされます。 Azure Arcで有効にするSQL Serverが必要です。 |
| 重複可能な表示名を持つMicrosoft Entraログインとユーザーを作成します |
WITH OBJECT_ID ステートメントまたは CREATE USER ステートメントを使用する場合の T-SQL 構文のサポート。 |
| Linux でのカスタム パスワード ポリシーのサポート | SQL Server on Linuxに SQL 認証ログイン用のカスタム パスワード ポリシーを適用します。 |
| TDS 8.0 サポートを使用して TLS 1.3 暗号化を構成する | 次の機能に対して TDS 8 を使用して TLS 1.3 暗号化が追加されました。 - SQL Server エージェント - sqlcmd ユーティリティ - bcp ユーティリティ - SQL ライター サービス - Always On 可用性グループ - 常時オン フェールオーバー クラスター インスタンス (FCI) - リンク サーバー - トランザクション レプリケーション - マージ レプリケーション - ピアツーピア - スナップショット レプリケーション - ログ配信 重大な変更を確認します。 |
データベース エンジン
| 新機能または更新 | 詳細 |
|---|---|
| 最適化されたロック | ブロックとロックのメモリ消費量を減らし、ロックのエスカレーションを回避します。 |
| Tempdb 領域リソースのガバナンス |
tempdbで大量の領域を使用するワークロードの暴走を防ぐことで、信頼性が向上し、停止を回避します。 |
| tempdb での高速データベース復旧 | 一時テーブルを使用するトランザクションなど、 tempdb データベース内のトランザクションに対する高速データベース復旧の利点を提供します。 |
| 読み取り可能なセカンダリの統計の永続化 | 読み取り可能なセカンダリに対して永続化された統計を作成し、セカンダリ レプリカに対して実行されるワークロードが最適化されるようにします。 |
| 変更の追跡の機能強化 | 適応型のシャロー クリーンアップにより、変更追跡の自動クリーンアップのパフォーマンスが向上します。 |
| 列ストアの機能強化 | 列ストア インデックスにおける機能強化の数々: - 順序付けられた非クラスター化列ストア インデックス - オンラインインデックスビルドと順序付けされた列ストアインデックスのソート品質の向上 - クラスター化列ストア インデックスが存在する場合の圧縮操作の改善 |
| メモリ最適化コンテナーとファイル グループの削除 | すべての In-Memory OLTP オブジェクトが削除された場合のメモリ最適化コンテナーとファイル グループの削除をサポートします。 |
| linux での tempdb の tmpfs のサポート | Linux 上の SQL Server で tempdbtmpfs を有効にして実行します。 |
| ZSTD バックアップ圧縮アルゴリズム | SQL Server 2025 (17.x) では、より高速で効果的なバックアップ圧縮アルゴリズム (ZSTD) が追加されます。 |
| 最適化された sp_executesql | コンパイル ストームの影響を効果的に軽減します。 コンパイル ストームは、多数のクエリが同時にコンパイルされ、パフォーマンスの問題やリソースの競合が発生する状況です。 この機能を有効にすると、 sp_executesql の呼び出しが、コンパイルの観点からストアド プロシージャやトリガーなどのオブジェクトのように動作できるようになります。sp_executesql を使用してコンパイル プロセスをシリアル化するバッチを許可すると、コンパイル ストームの影響が軽減されます。 |
| 期限付き拡張イベント セッション | 制限時間が経過した後、拡張イベント セッションを自動的に停止します。 これにより、セッションが間違って無期限に実行され、リソースが消費され、大量のデータが生成される可能性がある状況を回避できます。 |
| PREVIEW_FEATURES | データベース スコープの構成を使用すると、このバージョンのSQL Server リリース後に一般提供がスケジュールされている機能を一般公開のために有効にすることができます。 リリース ノートでこれらの機能を確認します。 |
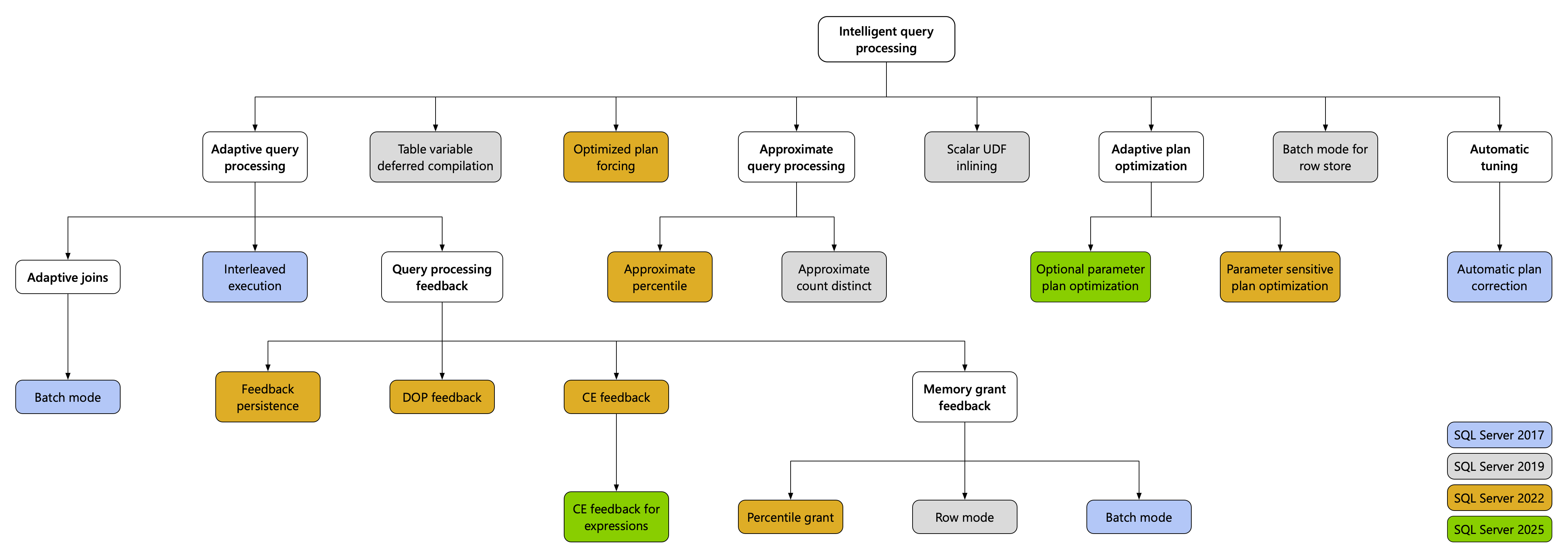
Query Storeとインテリジェントなクエリ処理
インテリジェントなクエリ処理 (IQP) 機能ファミリには、実装の労力は最小限で既存のワークロードのパフォーマンスを改善する機能が含まれています。
| 新機能または更新 | 詳細 |
|---|---|
| 表現へのカーディナリティ推定に関するフィードバック | クエリ間での式の以前の実行から学習します。 適切なカーディナリティ推定 (CE) モデルの選択肢を検索し、それらの式の将来の実行に適用されます。 |
| 省略可能なパラメーター プランの最適化 (OPPO) | パラメーターの機密性の高いプランの最適化 (PSPO) の機能強化で導入されたアダプティブ プラン最適化 (マルチプラン) インフラストラクチャを活用します。これは、1 つのステートメントから複数のプランを生成します。 これにより、この機能では、クエリで使用されるパラメーター値に応じて異なる想定を行うことができます。 |
| 並列処理の次数 (DOP) のフィードバック | 既定でオンになります。 |
| クエリ ストア、読み取り可能なセカンダリ用 | 既定でオンになります。 |
| ABORT_QUERY_EXECUTION クエリ ヒント | アプリケーションのワークロードに影響を与える不要なクエリなど、既知の問題のあるクエリの将来の実行をブロックします。 |
Language
| 新機能または更新 | 詳細 |
|---|---|
| 人工知能 | |
| VECTOR_DISTANCE | 指定された距離メトリックを使用して、2 つのベクトル間の距離を計算します。 |
| VECTOR_NORM | ベクトルのノルム (長さまたは大きさの尺度) を返します。 |
| VECTOR_NORMALIZE | 正規化されたベクターを返します。 |
| VECTORPROPERTY | 指定されたベクターの特定のプロパティを返します。 |
| ベクトルインデックスを作成 | ベクトル列に近似インデックスを作成して、最も近い近傍検索のパフォーマンスを向上させます。 PREVIEW_FEATURES データベース スコープ 構成が必要です。 |
| VECTOR_SEARCH。 | 近似最近傍ベクトル検索アルゴリズムを使用して、特定のクエリ ベクターに似たベクトルを検索します。 PREVIEW_FEATURES データベース スコープ 構成が必要です。 |
| 外部モデルを作成 | AI モデル推論エンドポイントの場所、認証方法、目的を含む、外部モデル オブジェクトを作成します。 |
| 外部モデルを変更 | 外部モデル オブジェクトを変更します。 |
| 外部モデルを削除 | 外部モデル オブジェクトを削除します。 |
| AIによるチャンク生成 | 型、サイズ、およびソース式に基づいて、 チャンクまたはテキストのフラグメントを作成します。 |
| AI_GENERATE_EMBEDDINGS | データベースに格納されている事前に作成された AI モデル定義を使用して、埋め込み (ベクター配列) を作成します。 |
| 正規表現 | |
| REGEXP_LIKE | 文字列内で正規表現パターンと一致するかどうかを示します。 |
| REGEXP_REPLACE | 正規表現パターンの出現が見つかった置換文字列に置き換えられた変更されたソース文字列を返します。 一致が見つからない場合、関数は元の文字列を返します。 |
| REGEXP_SUBSTR | 正規表現パターンに一致する文字列の部分文字列を 1 回返します。 一致するものが見つからない場合は、 NULLを返します。 |
| REGEXP_INSTR |
return_option引数の値に応じて、一致する部分文字列の開始位置または終了位置を返します。 |
| REGEXP_COUNT | 正規表現パターンが文字列内で一致する回数をカウントします。 |
| REGEXP_MATCHES | 正規表現パターンと文字列の照合によってキャプチャされた部分文字列を表形式で返します。 一致するものが見つからない場合、関数は行を返しません。 |
| REGEXP_SPLIT_TO_TABLE | 正規表現パターンで区切られた、分割された文字列を返します。 パターンに一致するものがない場合、関数は文字列式全体を返します。 |
| JSON | |
| JSON_OBJECTAGG | 集計から JSON オブジェクトを構築します。 |
| JSON_ARRAYAGG | 集計から JSON 配列を構築します。 |
| その他の追加と改善 | |
| サブストリング | length は省略可能になり、既定値は 式 の長さになります。 この変更により、関数は ANSI 標準に合わせて調整されます。 |
| DATEADD | number は bigint 型をサポートします。 |
| UNISTR | Unicode エンコード値を指定します。 Unicode 文字を返します。 |
| 製品 |
PRODUCT()集計関数は、値のセットの積を計算します。 |
| CURRENT_DATE | 現在のデータベース システム日付を日付値として返します。 |
| EDIT_DISTANCE | 1 つの文字列を別の文字列に変換するために必要な挿入、削除、置換、および転置の数を計算します。 PREVIEW_FEATURES データベース スコープ 構成が必要です。 |
| 編集距離類似度 | 0 (一致がないことを示す) から 100 (完全一致を示す) までの類似性値を計算します。 PREVIEW_FEATURES データベース スコープ 構成が必要です。 |
| JARO_WINKLER_DISTANCE | 2 つの文字列間の編集距離を計算し、設定されたプレフィックス長の最初から一致する文字列を優先します。 float を返します。 PREVIEW_FEATURES データベース スコープ 構成が必要です。 |
| JARO_WINKLER_SIMILARITY | 0 (一致がないことを示す) から 100 (完全一致を示す) までの類似性値を計算します。 int を返します。PREVIEW_FEATURES のデータベース スコープ構成が必要です。 |
|
-
BASE64_ENCODE - BASE64_DECODE |
バイナリ データを、さまざまなシステム間で安全に転送できるテキスト形式に変換します。 画像やファイルなどのバイナリ データがテキストのみのシステムを通過する場合でも、転送中もそのまま維持されるため、さまざまな方法で使用できます。 |
| ||(文字列連結) | 式を expression || expressionと連結します。 |
| PREVIEW_FEATURES のデータベース スコープ構成 | このバージョンのSQL Serverリリース時に一般提供を目的としていない機能を一般提供用に有効にします。 リリース ノートでこれらの機能を確認します。 |
Linux
ツール
| 新機能または更新 | 詳細 |
|---|---|
| bcp ユーティリティ | 認証の機能強化 |
| sqlcmd ユーティリティ | 認証の機能強化 |
Microsoft Fabric
| 新機能または更新 | 詳細 |
|---|---|
| ファブリックでのミラーリング | SQL Server 2025 オンプレミスからMicrosoft Fabricにデータを継続的にレプリケートします。 Microsoft Fabricには、Azure SQL DatabaseやAzure SQL Managed Instanceなど、さまざまなソースからのミラーリングが既に含まれています。 Fabric に SQL Server 2025 データベースのミラーリングを行う詳細については、Microsoft Fabric における SQL Server データベースのミラー化 を参照してください。 |
2025 年の SQL Server の Fabric ミラーリング
SQL Server 2025 (17.x) のFabricでミラーリングのリソース使用量を管理するように、SQL Server リソース ガバナーを構成できます。 各ワークロード グループは、ミラーリングの特定のフェーズ用です。
例と使い始めるには、Fabric ミラーリング用のリソース ガバナーの構成を参照してください。 詳細については、「 リソース ガバナーワークロードグループ」を参照してください。
トランザクション ログが SQL Server 2025 (17.x) に入力されないように、Fabric ミラーリングの自動出力機能を有効にして構成できます。
例と使用を開始するには、「 自動再シードの構成」を参照してください。
SQL Server 2025 (17.x) のFabric ミラーリングによって処理されるトランザクションの上限と下限を構成できます。
例と作業を開始するには、「 コントロール スキャンのパフォーマンスを構成する」を参照してください。
SQL Server Analysis Services
SQL Server Analysis Servicesは、ローカル アカウントを使用して構成されている場合、フェールオーバー クラスターでは実行されません。 Analysis Services は、ドメイン アカウントを使用して構成する必要があります。
フェールオーバー クラスターでローカル アカウントを使用すると、Windows Event Viewerに次のエラーが表示されます。
Server Gen2 cryptokey is not present, but server assembly object System is set to use server gen2 cryptokey. Terminating server.
具体的な更新については、
Power BI Report Server
SQL Server 2025 (17.x) 以降、オンプレミスのレポート サービスは Power BI Report Server に統合されます。 詳細については、「Reporting Services統合に関する FAQを参照してください。
SQL Server Integration Services
SQL Server Integration Servicesに関連する変更については、「 SQL Server 2025 Integration Services の新機能を参照してください。
廃止されたサービスと非推奨の機能
Data Quality Services (DQS) は、このバージョンのSQL Serverで廃止されています。 SQL Server 2022 (16.x) 以前のバージョンでは、DQS を引き続きサポートしています。 アップグレード中に DQS をアンインストールする方法など、詳細については、「SQL Server 2025 の既知の問題を参照してください。
Master Data Services (MDS) は、このバージョンのSQL Serverで廃止されています。 SQL Server 2022 (16.x) 以前のバージョンでは、MDS を引き続きサポートしています。
Synapse Linkは、このバージョンのSQL Serverで廃止されました。 FabricでMirroringを使用してください。 詳細については、「Fabric のMirroring - 新機能を参照してください。
Purview アクセス ポリシー (DevOps ポリシーとデータ所有者ポリシー) は、このバージョンのSQL Serverで廃止されます。 代わりに 固定サーバー ロール を使用してください。
SQL パフォーマンス監視 Purview ポリシー アクションの代わりに、固定サーバー ロールの
##MS_ServerPerformanceStateReader##または##MS_PerformanceDefinitionReader##を使用します。SQL セキュリティ監査 Purview ポリシー アクションの代わりに、固定サーバー ロールの
##MS_ServerSecurityStateReader##または##MS_SecurityDefinitionReader##を使用します。既存のログインと共に
##MS_DatabaseConnector##サーバー ロールを使用して、そのデータベースにユーザーを作成する必要なくデータベースに接続します。
Hot add CPU 機能は、このバージョンのSQL Serverでは非推奨となり、今後のバージョンで削除される予定です。
lightweight pooling 構成オプションと対応する fiber mode 機能は、このバージョンのSQL Serverでは非推奨となり、今後のバージョンで削除される予定です。
重大な変更
SQL Server 2025 (17.x) では、リンク サーバー、レプリケーション、ログ配布、PolyBase など、いくつかのSQL Server Database Engine機能に破壊的変更が導入されています。
詳細については、「 SQL Server 2025 のDatabase Engine機能に対する変更の更新」を参照してください。
関連コンテンツ
- SqlServer PowerShell モジュール
- SQL Server PowerShell
- SQL Serverワークショップ
- SQL Server 2025 リリース ノート
- SQL Server 2025 の既知の問題
ヘルプを受ける
- IDEas for SQL: SQL Serverを改善するための提案がありますか?
Microsoft Q&A (SQL Server) - DBA Stack Exchange (タグ sql-server): SQL Serverに関する質問をする
- Stack Overflow (タグ sql-server): SQL 開発に関する質問への回答
- Microsoft SQL Server ライセンス条項と情報
- 法人のお客様向けサポート オプション
- 追加のSQL Serverのヘルプとフィードバック
SQL ドキュメントへの投稿
SQL コンテンツを自分で編集できることはご存じですか。 これにより、ドキュメントが改善されるだけでなく、ページの共同作成者としてもクレジットされます。
詳細については、「Edit Microsoft Learn ドキュメントを参照してください。
