Redaguoti

Bendrinti naudojant


Intelligent query processing in SQL databases

Applies to: SQL Server Azure SQL Database Azure SQL Managed Instance SQL database in Microsoft Fabric

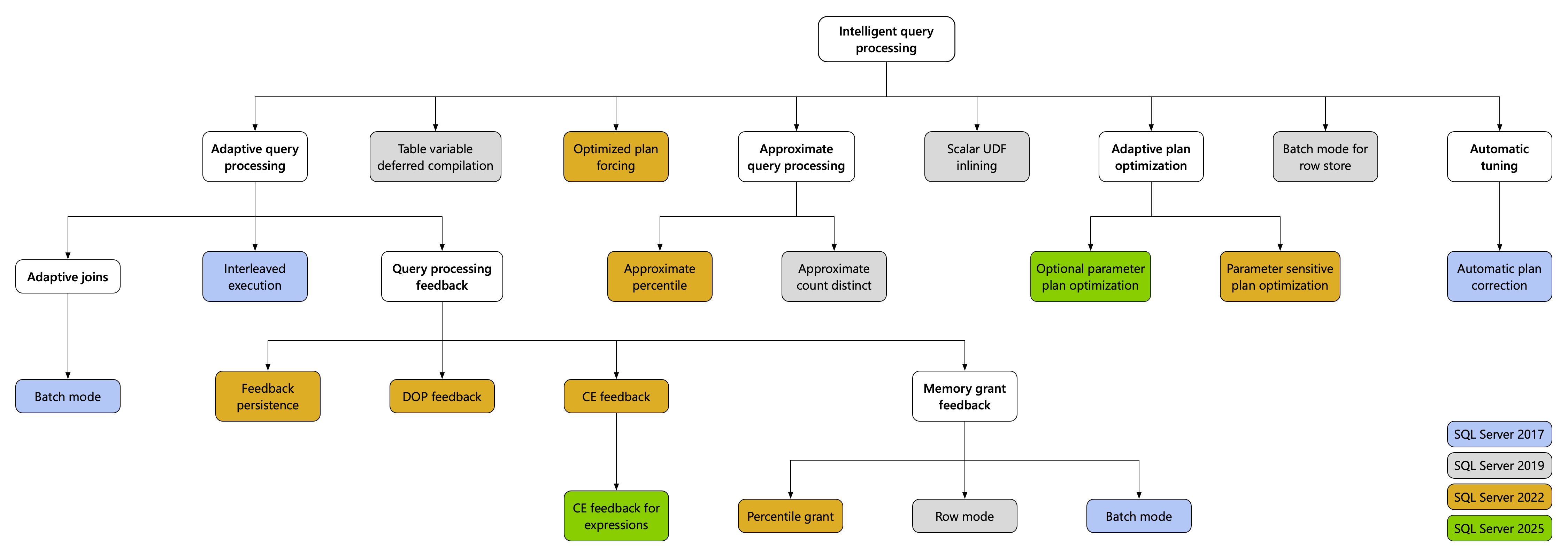
The intelligent query processing (IQP) feature family includes features with broad impact that improve the performance of existing workloads with minimal implementation effort to adopt. The following graphic details the family of IQP features and when they were first introduced for SQL Server. All IQP features are available in Azure SQL Managed Instance and Azure SQL Database. Some features depend on the database's compatibility level.

Diagram representing the features in the intelligent query processing family and when they were introduced in SQL Server.

Watch this video for an overview of intelligent query processing:

 

For demos and sample code of intelligent query processing (IQP) features, see the GitHub sample repository.

You can make workloads automatically eligible for intelligent query processing by enabling the applicable database compatibility level for the database. You can set this using Transact-SQL. For example:

ALTER DATABASE [WideWorldImportersDW]
    SET COMPATIBILITY_LEVEL = 170;

The following table details all intelligent query processing features, along with any requirement they have for database compatibility level. For complete details on all IQP features, including release notes and more in-depth descriptions, see Intelligent query processing features in detail.

IQP features for Azure SQL Database and SQL Server 2025

IQP Feature Supported in Azure SQL Database Supported in SQL Server 2025 (17.x) Description
Optional parameter plan optimization (OPPO) Yes, starting with database compatibility level 170 Yes, starting with SQL Server 2025 (17.x) with database compatibility level 170 Leverages the adaptive plan optimization (Multiplan) infrastructure that was introduced with the Parameter Sensitive Plan Optimization (PSPO) improvement, which generates multiple plans from a single statement. The feature can choose a more optimal plan at runtime based on whether a parameter is NULL OR NOT NULL, which improves performance for queries that could otherwise default to suboptimal performance for such query patterns.
Cardinality estimation (CE) feedback for expressions Yes, starting with database compatibility level 170 Yes, starting with SQL Server 2025 (17.x) with database compatibility level 160 Extends CE feedback to improve cardinality estimates for repeating expressions across queries by learning from previous executions and automatically applying appropriate CE model choices to future executions of those expressions.
OPTIMIZED_SP_EXECUTESQL Yes Yes, starting with SQL Server 2025 (17.x) Effectively reduce the impact of compilation storms. A compilation storm is a situation where a large number of queries is being compiled simultaneously, leading to performance issues and resource contention. Enable this feature to allow invocations of sp_executesql to behave like objects such as stored procedures and triggers from a compilation perspective.

IQP features for Azure SQL Database and SQL Server 2022

IQP Feature Supported in Azure SQL Database Supported in SQL Server 2022 (16.x) and later versions Description
Adaptive Joins (Batch Mode) Yes, starting with database compatibility level 140 Yes, starting in SQL Server 2017 (14.x) with database compatibility level 140 Adaptive joins dynamically select a join type during runtime based on actual input rows.
Approximate Count Distinct Yes Yes, starting in SQL Server 2019 (15.x) Provide approximate COUNT DISTINCT for big data scenarios with the benefit of high performance and a low memory footprint.
Approximate Percentile Yes, starting with database compatibility level 110 Yes, starting in SQL Server 2022 (16.x) with compatibility level 110 Quickly compute percentiles for a large dataset with acceptable rank-based error bounds to help make rapid decisions by using approximate percentile aggregate functions.
Batch Mode on Rowstore Yes, starting with database compatibility level 150 Yes, starting in SQL Server 2019 (15.x) with compatibility level 150 Provide batch mode for CPU-bound relational DW workloads without requiring columnstore indexes.
Cardinality estimation (CE) feedback Yes, starting with database compatibility level 160 Yes, starting in SQL Server 2022 (16.x) with compatibility level 160 Automatically adjusts cardinality estimates for repeating queries to optimize workloads where inefficient CE assumptions cause poor query performance. CE feedback will identify and use a model assumption that better fits a given query and data distribution to improve query execution plan quality.
Degree of parallelism (DOP) feedback Yes, starting with database compatibility level 160 Yes, starting with database compatibility level 160 Automatically adjusts degree of parallelism for repeating queries to optimize for workloads where inefficient parallelism can cause performance issues. Requires Query Store to be enabled.
Interleaved Execution Yes, starting with database compatibility level 140 Yes, starting in SQL Server 2017 (14.x) with database compatibility level 140 Uses the actual cardinality of the multi-statement table valued function encountered on first compilation instead of a fixed guess.
Memory grant feedback (Batch Mode) Yes, starting with database compatibility level 140 Yes, starting in SQL Server 2017 (14.x) with database compatibility level 140 If a batch mode query has operations that spill to disk, add more memory for consecutive executions. If a query wastes > 50% of the memory allocated to it, reduce the memory grant size for consecutive executions.
Memory grant feedback (Row Mode) Yes, starting with database compatibility level 150 Yes, starting in SQL Server 2019 (15.x) with database compatibility level 150 If a row mode query has operations that spill to disk, add more memory for consecutive executions. If a query wastes > 50% of the memory allocated to it, reduce the memory grant size for consecutive executions.
Memory grant feedback (Percentile) Yes, enabled on all databases Yes, starting with SQL Server 2022 (16.x)) with database compatibility level 140 Addresses existing limitations of memory grant feedback in a non-intrusive way by incorporating past query execution to refine feedback.
Memory Grant feedback persistence Yes, enabled on all databases Yes, starting with SQL Server 2022 (16.x)) with database compatibility level 140 Provides new functionality to persist memory grant feedback. Requires Query Store to be enabled for the database and in READ_WRITE mode.
CE feedback persistence Yes, starting with database compatibility level 160 Yes, starting with SQL Server 2022 (16.x)) with database compatibility level 160 Requires Query Store to be enabled for the database and in READ_WRITE mode.
Optimized plan forcing with Query Store Yes Yes, starting with SQL Server 2022 (16.x)). Reduces compilation overhead for repeating forced queries. For more information, see Optimized plan forcing with Query Store.
Scalar UDF Inlining Yes, starting with database compatibility level 150 Yes, starting in SQL Server 2019 (15.x) with database compatibility level 150 Scalar UDFs are transformed into equivalent relational expressions that are "inlined" into the calling query, often resulting in significant performance gains.
Parameter Sensitive Plan optimization Yes, starting with database compatibility level 160 Yes, starting in SQL Server 2022 (16.x) with database compatibility level 160 Parameter Sensitive Plan optimization addresses the scenario where a single cached plan for a parameterized query isn't optimal for all possible incoming parameter values, for example non-uniform data distributions.
Table Variable Deferred Compilation Yes, starting with database compatibility level 150 Yes, starting in SQL Server 2019 (15.x) with database compatibility level 150 Uses the actual cardinality of the table variable encountered on first compilation instead of a fixed guess.

IQP features for Azure SQL Managed Instance

IQP Feature Supported in Azure SQL Managed Instance Description
Adaptive Joins (Batch Mode) Yes, starting with database compatibility level 140 Adaptive joins dynamically select a join type during runtime based on actual input rows.
Approximate Count Distinct Yes Provide approximate COUNT DISTINCT for big data scenarios with the benefit of high performance and a low memory footprint.
Approximate Percentile Yes, starting with database compatibility level 110 Quickly compute percentiles for a large dataset with acceptable rank-based error bounds to help make rapid decisions by using approximate percentile aggregate functions.
Batch Mode on Rowstore Yes, starting with database compatibility level 150 Provide batch mode for CPU-bound relational DW workloads without requiring columnstore indexes.
Cardinality estimation (CE) feedback Yes, starting with database compatibility level 160 Automatically adjusts cardinality estimates for repeating queries to optimize workloads where inefficient CE assumptions cause poor query performance. CE feedback will identify and use a model assumption that better fits a given query and data distribution to improve query execution plan quality.
Cardinality estimation (CE) feedback for expressions Yes, starting with database compatibility level 160 in Azure SQL Managed Instance, with the SQL Server 2025 or Always-up-to-date update policy. No, for the SQL Server 2022 update policy. Extends CE feedback to improve cardinality estimates for repeating expressions across queries by learning from previous executions and automatically applying appropriate CE model choices to future executions of those expressions.
Degree of parallelism (DOP) feedback Yes, starting with database compatibility level 160 in Azure SQL Managed Instance with the SQL Server 2025 or Always-up-to-date update policy. No, for the SQL Server 2022 update policy. Automatically adjusts degree of parallelism for repeating queries to optimize for workloads where inefficient parallelism can cause performance issues. Requires Query Store to be enabled.
Interleaved Execution Yes, starting with database compatibility level 140 Uses the actual cardinality of the multi-statement table valued function encountered on first compilation instead of a fixed guess.
Memory grant feedback (Batch Mode) Yes, starting with database compatibility level 140 If a batch mode query has operations that spill to disk, add more memory for consecutive executions. If a query wastes > 50% of the memory allocated to it, reduce the memory grant size for consecutive executions.
Memory grant feedback (Row Mode) Yes, starting with database compatibility level 150 If a row mode query has operations that spill to disk, add more memory for consecutive executions. If a query wastes > 50% of the memory allocated to it, reduce the memory grant size for consecutive executions.
Memory grant feedback (Percentile) Yes, starting with database compatibility level 160 Addresses existing limitations of memory grant feedback in a non-intrusive way by incorporating past query execution to refine feedback.
Memory Grant, CE, and DOP feedback persistence Yes, starting with database compatibility level 160 Provides new functionality to persist memory grant feedback. CE and DOP feedback is always persisted. Requires Query Store to be enabled for the database and in READ_WRITE mode.
Optimized plan forcing with Query Store No Reduces compilation overhead for repeating forced queries. For more information, see Optimized plan forcing with Query Store.
Scalar UDF Inlining Yes, starting with database compatibility level 150 Scalar UDFs are transformed into equivalent relational expressions that are "inlined" into the calling query, often resulting in significant performance gains.
Parameter Sensitive Plan optimization Yes, starting with database compatibility level 160 Parameter Sensitivity Plan Optimization addresses the scenario where a single cached plan for a parameterized query isn't optimal for all possible incoming parameter values, for example non-uniform data distributions.
Table Variable Deferred Compilation Yes, starting with database compatibility level 150 Uses the actual cardinality of the table variable encountered on first compilation instead of a fixed guess.

IQP features for SQL Server 2019

IQP feature Supported in SQL Server 2019 (15.x) Description
Adaptive Joins (Batch Mode) Yes, starting in SQL Server 2017 (14.x) with database compatibility level 140 Adaptive joins dynamically select a join type during runtime based on actual input rows.
Approximate Count Distinct Yes Provide approximate COUNT DISTINCT for big data scenarios with the benefit of high performance and a low memory footprint.
Batch Mode on Rowstore Yes, starting with database compatibility level 150 Provide batch mode for CPU-bound relational DW workloads without requiring columnstore indexes.
Interleaved Execution Yes, starting with database compatibility level 140 Use the actual cardinality of the multi-statement table valued function encountered on first compilation instead of a fixed guess.
Memory grant feedback (Batch Mode) Yes, starting with database compatibility level 140 If a batch mode query has operations that spill to disk, add more memory for consecutive executions. If a query wastes > 50% of the memory allocated to it, reduce the memory grant size for consecutive executions.
Memory grant feedback (Row Mode) Yes, starting with database compatibility level 150 If a row mode query has operations that spill to disk, add more memory for consecutive executions. If a query wastes > 50% of the memory allocated to it, reduce the memory grant size for consecutive executions.
Scalar UDF Inlining Yes, starting with database compatibility level 150 Scalar UDFs are transformed into equivalent relational expressions that are "inlined" into the calling query, often resulting in significant performance gains.
Table Variable Deferred Compilation Yes, starting with database compatibility level 150 Use the actual cardinality of the table variable encountered on first compilation instead of a fixed guess.

IQP features for SQL Server 2017

IQP feature Supported in SQL Server 2017 (14.x) Description
Adaptive Joins (Batch Mode) Yes, starting in SQL Server 2017 (14.x) with database compatibility level 140 Adaptive joins dynamically select a join type during runtime based on actual input rows.
Approximate Count Distinct Yes Provide approximate COUNT DISTINCT for big data scenarios with the benefit of high performance and a low memory footprint.
Interleaved Execution Yes, starting with database compatibility level 140 Use the actual cardinality of the multi-statement table valued function encountered on first compilation instead of a fixed guess.
Memory grant feedback (Batch Mode) Yes, starting with database compatibility level 140 If a batch mode query has operations that spill to disk, add more memory for consecutive executions. If a query wastes > 50% of the memory allocated to it, reduce the memory grant size for consecutive executions.

Query Store requirement

Several of the suite of intelligent query processing features require the Query Store to be enabled in order to benefit the user database. To enable the Query Store, see Enable the Query Store.

IQP feature Requires Query Store to be enabled and READ_WRITE
Adaptive Joins (Batch Mode) No
Approximate Count Distinct No
Approximate Percentile No
Batch Mode on Rowstore No
Cardinality estimation (CE) feedback Yes
Degree of parallelism (DOP) feedback Yes
Interleaved Execution No
Memory grant feedback (Batch Mode) No
Memory grant feedback (Row Mode) No
Memory grant feedback (Percentile and Persistence mode) Yes
Optimized plan forcing with Query Store Yes
Scalar UDF Inlining No
Parameter Sensitive Plan optimization No, but recommended
Table Variable Deferred Compilation No