Kopīgot, izmantojot


Autentifikācijas drošības arhitektūra testēšanas programmā (priekšskatījums)

Piezīmes

Priekšskatījuma līdzekļi nav paredzēti komerciālai lietošanai, un to funkcionalitāte var būt ierobežota. Šie līdzekļi ir pieejami pirms oficiālā laidiena, lai klienti varētu priekšlaikus piekļūt līdzeklim un sniegt atsauksmes.

Šajā tehniskajā dokumentā ir izklāstīta testēšanas programmas autentifikācijas mehānismu Power Apps drošības arhitektūra. Uz lietotāju orientētus norādījumus par autentifikācijas metožu atlasi un konfigurēšanu skatiet sadaļā Autentifikācijas rokasgrāmata.

Autentifikācijas metožu pārskats

Testēšanas programma atbalsta divas primārās autentifikācijas metodes:

  • Saglabāšanas stāvokļa autentifikācija - pamatojoties uz pastāvīgām pārlūkprogrammas sīkdatnēm un glabāšanas stāvokli
  • Uz sertifikātu balstīta autentifikācija - balstīta uz X.509 sertifikātiem un Dataverse integrāciju

Abas metodes ir izstrādātas, lai atbalstītu mūsdienu drošības prasības, tostarp daudzfaktoru autentifikāciju (MFA) un ierobežotas piekļuves politikas.

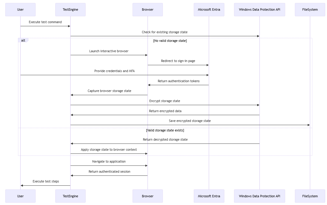
Krātuves stāvokļa autentifikācijas arhitektūr

Krātuves stāvokļa autentifikācijas metode izmanto Playwright pārlūkprogrammas konteksta pārvaldību, lai droši glabātu un atkārtoti izmantotu autentifikācijas marķierus.

Pārskats par autentifikācijas plūsmu testēšanas programmā

Windows datu aizsardzības ieviešana

Lokālās krātuves stāvokļa ieviešana drošai krātuvei izmanto Windows datu aizsardzības API (DPAPI):

Pārskats par autentifikāciju, izmantojot lokālo Windows datu aizsardzības API (DPAPI)

Drošības apsvērumi

Krātuves stāvokļa drošības arhitektūra nodrošina:

  • Autentifikācijas marķieru aizsardzība miera stāvoklī, izmantojot DPAPI šifrēšanu
  • Atbalsts MFA un ierobežotas piekļuves Microsoft Entra politikām
  • Smilšu kastes izolācija, izmantojot Playwright pārlūkprogrammas kontekstus
  • Atbilstība Microsoft Entra sesijas ilguma politikām

Sertifikātu autentifikācijas arhitektūra

Sertifikātu autentifikācija tiek integrēta ar Dataverse X.509 sertifikātiem un izmanto tos, lai uzlabotu drošību un informācijas šifrēšanu miera stāvoklī.

Pārskats par autentifikāciju, izmantojot Dataverse

Dataverse uzglabāšanas ieviešana

Implementācijā Dataverse tiek izmantots pielāgots XML repozitorijs drošai aizsardzības atslēgu glabāšanai:

Pārskats par Dataverse vērtību glabāšanu

Šifrēšanas tehnoloģija

Nākamajās sadaļās ir aprakstīti šifrēšanas algoritmi un atslēgu pārvaldības pieejas, ko izmanto Test Engine, lai aizsargātu autentifikācijas datus miera stāvoklī un pārsūtīšanas laikā.

AES-256-CBC + HMACSHA256

Pēc noklusējuma datu vērtības tiek šifrētas ar AES-256-CBC un HMACSHA256 kombināciju:

Pārskats par Dataverse šifrēšanu, izmantojot ASP.Net datu aizsardzības API

Šī pieeja nodrošina:

  1. Konfidencialitāte , izmantojot AES-256 šifrēšanu
  2. Integritāte , izmantojot HMAC verifikāciju
  3. Datu avota autentifikācija

Datu aizsardzības API integrācija

Testēšanas programma integrējas ar ASP.NET Core datu aizsardzības API atslēgu pārvaldībai un šifrēšanai:

Pārskats par Dataverse datu aizsardzības API lietošanu

Pielāgota XML repozitorija ieviešana

Test Engine ievieš pielāgotu IXmlRepository integrācijai Dataverse :

Pārskats par datu aizsardzības API pielāgoto xml pakalpojumu sniedzēju

Ierobežota piekļuve un MFA saderība

Test Engine autentifikācijas arhitektūra ir izstrādāta tā, lai nevainojami darbotos ar Microsoft Entra ierobežotās piekļuves politikām:

Pārskats par ierobežotās piekļuves politiku un daudzfaktoru autentifikāciju

Papildu drošības apsvērumi

Turpmākajās sadaļās ir izcelti citi drošības līdzekļi un integrācijas, kas uzlabo autentifikācijas datu aizsardzību un atbalsta drošas darbības uzņēmuma vidē.

Dataverse Drošības modeļu integrācija

Test Engine izmanto Dataverse spēcīgo drošības modeli:

  • Ieraksta līmeņa drošība — kontrolē piekļuvi saglabātajiem autentifikācijas datiem
  • Koplietošanas modelis — nodrošina drošu testa autentifikācijas kontekstu koplietošanu
  • Auditēšana — izseko piekļuvi sensitīviem autentifikācijas datiem
  • Kolonnas līmeņa drošība — nodrošina detalizētu jutīgu lauku aizsardzību

Azure CLI marķieru pārvaldība

Autentifikācijai Dataverse Test Engine droši iegūst piekļuves marķierus:

Pārskats par Azure komandrindas (CLI) balstītu autentifikāciju

Drošības paraugprakse

Ieviešot testēšanas programmas autentifikāciju, ņemiet vērā šo drošības paraugpraksi:

  • Piekļuve vismazākajām privilēģijām — piešķiriet minimālās nepieciešamās atļaujas testēšanas kontiem
  • Regulāra sertifikātu rotācija — periodiski atjauniniet sertifikātus
  • Droši CI/CD mainīgie - aizsargājiet konveijera mainīgos, kas satur sensitīvus datus
  • Audita piekļuve — piekļuves pārraudzība autentifikācijas resursiem
  • Vides izolācija — testēšanai izmantojiet atsevišķas vides

Turpmākie drošības uzlabojumi

Iespējamie nākotnes uzlabojumi autentifikācijas drošības arhitektūrā ietver:

  • Integrācija ar Azure Key Vault uzlabotai slepenības pārvaldībai
  • Pārvaldīto identitāšu atbalsts Azure vidē
  • Uzlabotas reģistrēšanas un drošības uzraudzības iespējas
  • Vairāk aizsardzības pakalpojumu sniedzēju starpplatformu scenārijiem

Datu aizsardzība pamatā ASP.NET
Windows datu aizsardzības API
Microsoft Entra Autentifikācijas
Dataverse drošības modelis
X.509 sertifikāta autentifikācija