Nuta
Dostęp do tej strony wymaga autoryzacji. Możesz spróbować się zalogować lub zmienić katalog.
Dostęp do tej strony wymaga autoryzacji. Możesz spróbować zmienić katalogi.
Dotyczy: SQL Server 2025 (17.x)
Program SQL Server 2025 (17.x) opiera się na poprzednich wersjach, aby rozwijać program SQL Server jako platformę, która umożliwia wybór języków programowania, typów danych, środowisk lokalnych lub chmurowych oraz systemów operacyjnych.
Ten artykuł zawiera podsumowanie nowych funkcji i ulepszeń programu SQL Server 2025 (17.x).
Pobieranie programu SQL Server 2025
Pobierz program SQL Server 2025.
Ocena:
Aby uzyskać najlepsze środowisko pracy z programem SQL Server 2025 (17.x), użyj najnowszych narzędzi.
Zmiany wersji
Wersja Standardowa
Zwiększone limity pojemności dla programu SQL Server 2025 (17.x) w wersji Standard:
- Maksymalna pojemność obliczeniowa używana przez pojedyncze wystąpienie: ograniczona do mniejszej niż 4 gniazda lub 32 rdzenie.
- Maksymalna ilość pamięci dla puli na wystąpienie programu SQL Server 2025 (17.x): 256 GB.
Zarządca zasobów jest teraz dostępny w wersjach Standard i Standard Developer z taką samą funkcjonalnością jak w wersji Enterprise.
Wersja internetowa
- Wersja internetowa nie została zakończona. Aby uzyskać więcej informacji, zobacz sekcję Zmiany produktu we wpisie w blogu SQL Server 2025 GA.
Wersja Express
Zwiększone limity pojemności dla programu SQL Server 2025 (17.x) Express:
- Maksymalny rozmiar relacyjnej bazy danych: 50 GB.
- Wersja Express z usługami Advanced Services (SQLEXPRADV) nie jest zakończona.
- Wersja Express zawiera teraz wszystkie funkcje dostępne wcześniej w wersji Express z usługami Advanced Services.
Nowe wersje dla deweloperów
Następujące bezpłatne wersje zostały zaprojektowane w celu zapewnienia wszystkich funkcji odpowiadających im płatnych edycji. Mogą one służyć do tworzenia aplikacji programu SQL Server bez konieczności posiadania płatnej licencji.
Aby zapoznać się z funkcjami według edycji, zapoznaj się z artykułami Editions and supported features of SQL Server 2025 (Wersje i obsługiwane funkcje programu SQL Server 2025).
Standardowa edycja dewelopera
SQL Server 2025 Standard Developer Edition to wersja bezpłatna licencjonowana na programowanie. Zawiera wszystkie funkcje wersji SQL Server Standard.
Twórz nowe aplikacje dla wersji Standard.
Skonfiguruj środowisko przejściowe, aby certyfikować uaktualnienie istniejącej aplikacji z wersji Standard do wersji SQL Server 2025 Standard przed wdrożeniem jej w środowisku produkcyjnym.
Wersja Enterprise Developer
Wersja SQL Server 2025 Enterprise Developer zawiera funkcje programu SQL Server Enterprise.
- Tworzenie nowych aplikacji dla wersji Enterprise.
Funkcjonalnie odpowiednik wersji Developer w poprzednich wersjach.
Najważniejsze funkcje
W poniższych sekcjach opisano funkcje ulepszone lub wprowadzone w programie SQL Server 2025 (17.x).
- AI
- Programista
- Analytics
- dostępność
- Bezpieczeństwo
- Aparat bazy danych
- Magazyn zapytań i inteligentne przetwarzanie zapytań
- Język
- Narzędzia
- Microsoft Fabric
AI
| Nowa funkcja lub aktualizacja | Szczegóły |
|---|---|
| GitHub Copilot w programie SQL Server Management Studio | Zadawaj pytania. Uzyskaj odpowiedzi z danych. |
| wektorowy typ danych | Przechowywanie danych wektorowych zoptymalizowanych pod kątem operacji, takich jak wyszukiwanie podobieństwa i aplikacje uczenia maszynowego. Wektory są przechowywane w zoptymalizowanym formacie binarnym, ale są uwidocznione jako tablice JSON dla wygody. Każdy element wektora może być przechowywany przy użyciu wartości zmiennoprzecinkowej o pojedynczej precyzji (4 bajtów) lub o połowie precyzji (2 bajty). |
| Funkcje wektorowe | Nowe funkcje skalarne wykonują operacje na wektorach w formacie binarnym, umożliwiając aplikacjom przechowywanie wektorów i manipulowanie nimi w aparacie bazy danych SQL. |
| Indeks wektorowy | Twórz przybliżone indeksy wektorów i zarządzaj nimi, aby szybko i wydajnie znaleźć podobne wektory do danego wektora odniesienia. Indeksy wektorów zapytań z sys.vector_indexes. Wymaga konfiguracji PREVIEW_FEATURES ograniczonej do bazy danych. |
| Zarządzanie zewnętrznymi modelami sztucznej inteligencji | Zarządzanie zewnętrznymi obiektami modelu sztucznej inteligencji na potrzeby osadzania zadań (tworzenia tablic wektorowych) uzyskiwania dostępu do punktów końcowych wnioskowania rest AI. |
Deweloper
| Nowa funkcja lub aktualizacja | Szczegóły |
|---|---|
| Zmienianie przesyłania strumieniowego zdarzeń | Przechwyć i opublikuj przyrostowe zmiany DML danych (takie jak aktualizacje, wstawienia i usunięcia) niemal w czasie rzeczywistym. Przesyłanie strumieniowe zmian zdarzeń wysyła szczegółowe informacje o zmianach danych, takich jak schemat, poprzednie wartości i nowe wartości do usługi Azure Event Hubs w prostej usłudze CloudEvent, serializowanej jako natywny kod JSON lub Avro Binary. Wymaga konfiguracji PREVIEW_FEATURES ograniczonej do bazy danych. |
| Dopasowywanie rozmytego ciągu | Sprawdź, czy dwa ciągi są podobne, i oblicz różnicę między dwoma ciągami. Wymaga konfiguracji PREVIEW_FEATURES ograniczonej do bazy danych. |
| wyrażenia regularne | Zdefiniuj wzorzec wyszukiwania tekstu z sekwencją znaków. Wyślij zapytanie do programu SQL Server za pomocą wyrażenia regularnego, aby znaleźć, zamienić lub zweryfikować dane tekstowe. |
| Funkcje wyrażeń regularnych | Dopasuj złożone wzorce i manipuluj danymi w programie SQL Server za pomocą wyrażeń regularnych. |
| Wywołanie zewnętrznego punktu końcowego REST | Wywołanie procedury składowanej systemu sp_invoke_external_rest_endpoint umożliwia: - Wywoływanie punktów końcowych REST/GraphQL z innych usług platformy Azure — Przetwarzanie danych za pośrednictwem funkcji platformy Azure — Aktualizowanie pulpitu nawigacyjnego usługi Power BI - Wywoływanie lokalnego punktu końcowego REST — Rozmowa z usługami Azure OpenAI |
| Dane JSON w SQL Server | Użyj wbudowanych funkcji i operatorów programu SQL Server z danymi JSON przechowywanymi w natywnym formacie binarnym: - Przeanalizuj tekst JSON i odczytaj lub zmodyfikuj wartości. - Przekształć tablice obiektów JSON w format tabeli. — Uruchom dowolne zapytanie Transact-SQL dla przekonwertowanych obiektów JSON. - Sformatuj wyniki zapytań Transact-SQL w formacie JSON. — Aby uzyskać więcej informacji i przykładów, zobacz Typ danych JSON. |
| Optymalizacje trybu wsadowego dla wbudowanych funkcji | Ulepszenia wydajności następujących wbudowanych funkcji: - Funkcje matematyczne - DATETRUNC |
| Nowe sortowania chińskie | Wersja 160 do obsługi standardu GB18030-2022. |
Analiza danych
| Nowa funkcja lub aktualizacja | Szczegóły |
|---|---|
| Nawiązywanie połączenia ze źródłami danych ODBC za pomocą technologii PolyBase w programie SQL Server w systemie Linux | Obsługuje źródła danych ODBC dla programu SQL Server w systemie Linux. |
| Natywna obsługa określonych typów źródłowych | Usługi PolyBase nie są już wymagane dla Parquet, Delta lub CSV. |
| Obsługa technologii TDS 8.0 dla technologii PolyBase | Jeśli używasz funkcji sterownika Microsoft ODBC dla programu SQL Server w systemie Windows for PolyBase, TDS 8.0 jest dostępny dla programu SQL Server jako zewnętrznego źródła danych. |
| Obsługa technologii PolyBase dla tożsamości zarządzanej | Użyj tożsamości zarządzanej, aby komunikować się z usługami Microsoft Azure Blob Storage i Microsoft Azure Data Lake Storage. |
Dostępność i odzyskiwanie po awarii
| Nowa funkcja lub aktualizacja | Szczegóły |
|---|---|
| Zawsze włączone grupy dostępności | |
| Ulepszenie asynchronicznego dispatchingu żądań stron w grupach dostępności | Wykonywanie asynchronicznych żądań stron w partiach roboczych podczas odzyskiwania po awarii. Włączone domyślnie. |
| Zezwalaj bazie danych na przełączanie się na stan rozpoznawania | Po niepowodzeniu odczytu trwałych danych konfiguracyjnych z powodu przerw w działaniu usługi sieciowej. |
| Skonfiguruj czas oczekiwania na zatwierdzenie grupy AG w milisekundach | Ustaw availability group commit time w milisekundach dla repliki grupy dostępności, aby transakcje były szybciej wysyłane do repliki pomocniczej. |
| Sterowanie przepływem komunikacji dla grup dostępności | Nowa sp_configure opcja umożliwia replice podstawowej określenie, czy replika pomocnicza pozostaje w tyle. Dzięki nowej opcji konfiguracji można zoptymalizować komunikację między punktami końcowymi usługi HADR. |
| Rozproszona obsługa dostępności dla zawartej grupy dostępności | Skonfiguruj rozproszoną grupę dostępności między dwiema zawartymi grupami dostępności. |
| Ulepszenia synchronizacji rozproszonej | Zwiększa wydajność synchronizacji, zmniejszając nasycenie sieci, gdy globalne repliki główne i przesyłające są w trybie asynchronicznego zatwierdzania. |
| Szybkie przełączenie awaryjne w przypadku trwałych problemów ze stanem grupy dostępności |
RestartThreshold Ustaw wartość zawsze włączonej grupy dostępności na 0, która informuje klaster trybu failover systemu Windows Server (WSFC) do trybu failover zasobu grupy dostępności natychmiast po wykryciu trwałego problemu z kondycją. |
| Ulepszona diagnostyka limitu czasu sprawdzania kondycji | Zwiększa wydajność synchronizacji, zmniejszając nasycenie sieci, gdy globalne repliki główne i przesyłające są w trybie asynchronicznego zatwierdzania. Ta zmiana jest domyślnie włączona i nie wymaga żadnej konfiguracji. |
| USUŃ adres IP odbiornika | Nowy parametr w poleceniu ALTER AVAILABILITY GROUP Transact-SQL umożliwia usunięcie adresu IP z odbiornika bez usuwania odbiornika. |
Ustawianie NONE routingu tylko do odczytu lub odczytu i zapisu |
Podczas konfigurowania READ_WRITE_ROUTING_URL i READ_ONLY_ROUTING_URLmożna ustawić wartość , aby NONE przywrócić określony routing przy użyciu ALTER AVAILABILITY GROUP polecenia Transact-SQL, aby automatycznie kierować ruch z powrotem do repliki podstawowej. |
| Konfigurowanie szyfrowania TLS 1.3 przy użyciu protokołu TDS 8.0 | Skonfiguruj szyfrowanie TLS 1.3 na potrzeby komunikacji między usługą WSFC i repliką zawsze włączonej grupy dostępności z obsługą protokołu TDS 8.0 . |
| Zawsze włączone wystąpienie klastra trybu failover | |
| Konfigurowanie szyfrowania TLS 1.3 przy użyciu protokołu TDS 8.0 | Skonfiguruj szyfrowanie TLS 1.3 na potrzeby komunikacji między wystąpieniem klastra trybu failover WSFC i Always On (FCI) z obsługą protokołu TDS 8.0 . |
| Backups | |
| Tworzenie kopii zapasowej do niezmiennego magazynu obiektów blob | Dostępne podczas wykonywania kopii zapasowej na adres URL. |
| Tworzenie kopii zapasowej na replikach dodatkowych | Oprócz kopii zapasowych tylko do kopiowania można teraz również wykonywać pełne i różnicowe kopie zapasowe na dowolnej repliki pomocniczej. |
| Przesyłanie logów | |
| Konfigurowanie szyfrowania TLS 1.3 przy użyciu protokołu TDS 8.0 | Skonfiguruj szyfrowanie TLS 1.3 na potrzeby komunikacji między serwerami w topologii wysyłania dziennika. |
Zabezpieczenia
| Nowa funkcja lub aktualizacja | Szczegóły |
|---|---|
| Ulepszenia zabezpieczeń pamięci podręcznej | Unieważnia cache tylko dla specyficznego logowania. W przypadku unieważnienia wpisów pamięci podręcznej zabezpieczeń dotyczy to tylko tych wpisów należących do identyfikatora logowania, których dotyczy problem. To ulepszenie minimalizuje wpływ weryfikacji uprawnień nie związanych z pamięcią podręczną dla użytkowników logujących się, którzy nie są dotknięci problemem. |
| Obsługa trybu uzupełniania OAEP na potrzeby szyfrowania RSA | Obsługa certyfikatów i kluczy asymetrycznych, dodawanie warstw zabezpieczeń do procesów szyfrowania i odszyfrowywania. |
| Funkcja PBKDF dla skrótów haseł domyślnie włączona | Domyślnie używa funkcji PBKDF2 na potrzeby skrótów haseł, zwiększając bezpieczeństwo haseł i pomagając klientom w przestrzeganiu standardu NIST SP 800-63b. |
| Tożsamość zarządzana przy użyciu uwierzytelniania firmy Microsoft Entra | Można wykorzystywać tożsamość zarządzaną serwera z obsługą usługi Arc w połączeniach wychodzących do komunikacji z zasobami platformy Azure oraz w połączeniach przychodzących, aby zewnętrzni użytkownicy mogli nawiązać połączenie z systemem SQL Server. Wymaga programu SQL Server włączonego przez usługę Azure Arc. |
| Wykonywanie kopii zapasowej i przywracanie z adresu URL przy użyciu tożsamości zarządzanej | Tworzenie kopii zapasowej lub przywracanie z adresu URL przy użyciu tożsamości zarządzanej. Wymaga programu SQL Server włączonego przez usługę Azure Arc. |
| Obsługa tożsamości zarządzanej na potrzeby rozszerzonego zarządzania kluczami za pomocą usługi Azure Key Vault | Obsługiwana dla usługi EKM z Azure Key Vault (AKV) i zarządzanymi modułami zabezpieczeń sprzętowych (HSM). Wymaga programu SQL Server włączonego przez usługę Azure Arc. |
| Tworzenie logowań i użytkowników Microsoft Entra z nieunikalnymi nazwami wyświetlanymi | Obsługa składni WITH OBJECT_ID języka T-SQL podczas korzystania z instrukcji CREATE LOGIN lub CREATE USER . |
| Obsługa niestandardowych zasad haseł w systemie Linux | Wprowadzenie niestandardowej polityki haseł dla logowania za pomocą uwierzytelniania SQL w SQL Server na Linuxie. |
| Konfigurowanie szyfrowania TLS 1.3 przy użyciu obsługi protokołu TDS 8.0 | Szyfrowanie TLS 1.3 dodane z funkcją TDS 8 dla następujących funkcji: - SQL Server Agent - narzędzie sqlcmd - Narzędzie bcp - Usługa zapisywania SQL - Konfigurowanie zbierania danych użycia i diagnostyki dla programu SQL Server (CEIP) - Wirtualizacja danych za pomocą technologii PolyBase w programie SQL Server - Grupy dostępności Always On - Zawsze włączone wystąpienia klastra trybu failover (FCI) - Połączone serwery - Replikacja transakcyjna - Scalona replikacja - Komunikacja równorzędna - Replikacja migawek - Wysyłanie dziennika Przejrzyj zmiany powodujące niezgodność. |
Aparat bazy danych
| Nowa funkcja lub aktualizacja | Szczegóły |
|---|---|
| Zoptymalizowane blokowanie | Zmniejsza blokowanie i zużycie pamięci blokady oraz unika eskalacji blokad. |
| Zarządzanie zasobami przestrzeni bazy danych Tempdb | Zwiększa niezawodność i unika awarii, zapobiegając niekontrolowanemu obciążeniu zużywającemu dużą ilość miejsca w tempdb. |
| Przyspieszone odzyskiwanie bazy danych w bazie danych tempdb | Zapewnia korzyści z przyspieszonego odzyskiwania bazy danych dla transakcji w tempdb bazie danych, takich jak transakcje korzystające z tabel tymczasowych. |
| Zachowane statystyki dla czytelnych replik | Tworzy zachowane statystyki dotyczące czytelnych replik pomocniczych, aby obciążenia uruchamiane na replikach pomocniczych zostały zoptymalizowane. |
| Ulepszenia śledzenia zmian | Adaptacyjne płytkie czyszczenie poprawia wydajność automatycznego czyszczenia i śledzenia zmian. |
| Ulepszenia magazynu kolumn | Wiele ulepszeń w indeksach columnstore. - Uporządkowane nieklastrowane indeksy kolumnowe - Budowanie indeksu online i ulepszona jakość sortowania dla uporządkowanych indeksów kolumnowych — Ulepszone operacje zmniejszania rozmiaru przy obecności klastrowanych indeksów magazynu kolumnowego |
| Usuwanie kontenera zoptymalizowanego pod kątem pamięci i grupy plików | Obsługuje usuwanie kontenerów zoptymalizowanych pod kątem pamięci i grup plików po usunięciu wszystkich obiektów OLTP In-Memory. |
| Wsparcie tmpfs dla tempdb w systemie Linux | Włącz i uruchom polecenie tempdb w systemie tmpfs dla programu SQL Server w systemie Linux. |
| Algorytm kompresji kopii zapasowej ZSTD | Program SQL Server 2025 (17.x) dodaje szybszy i bardziej efektywny algorytm kompresji kopii zapasowych — ZSTD. |
| Zoptymalizowane sp_executesql | Skutecznie zmniejszać wpływ problemów z kompilacją. Burza kompilacji to sytuacja, w której jest kompilowana jednocześnie duża liczba zapytań, co prowadzi do problemów z wydajnością i rywalizacji o zasoby. Włącz tę funkcję, aby wywołania sp_executesql zachowywały się jak obiekty, takie jak procedury składowane i wyzwalacze, z perspektywy kompilacji.Zezwalanie na partie używające sp_executesql do serializacji procesu kompilacji zmniejsza wpływ burz kompilacji. |
| Sesje zdarzeń rozszerzonych powiązane z czasem | Automatycznie zatrzymuje sesję zdarzeń rozszerzonych po upływie limitu czasu. Pomaga to uniknąć sytuacji, w których sesje mogą być pozostawione na czas nieokreślony przez pomyłkę, zużywając zasoby i potencjalnie generując dużą ilość danych. |
| PREVIEW_FEATURES | Konfiguracja o określonym zakresie bazy danych umożliwia włączenie funkcji zaplanowanych dla ogólnej dostępności po tej wersji programu SQL Server w celu zapewnienia ogólnej dostępności. Przejrzyj te funkcje w informacjach o wersji. |
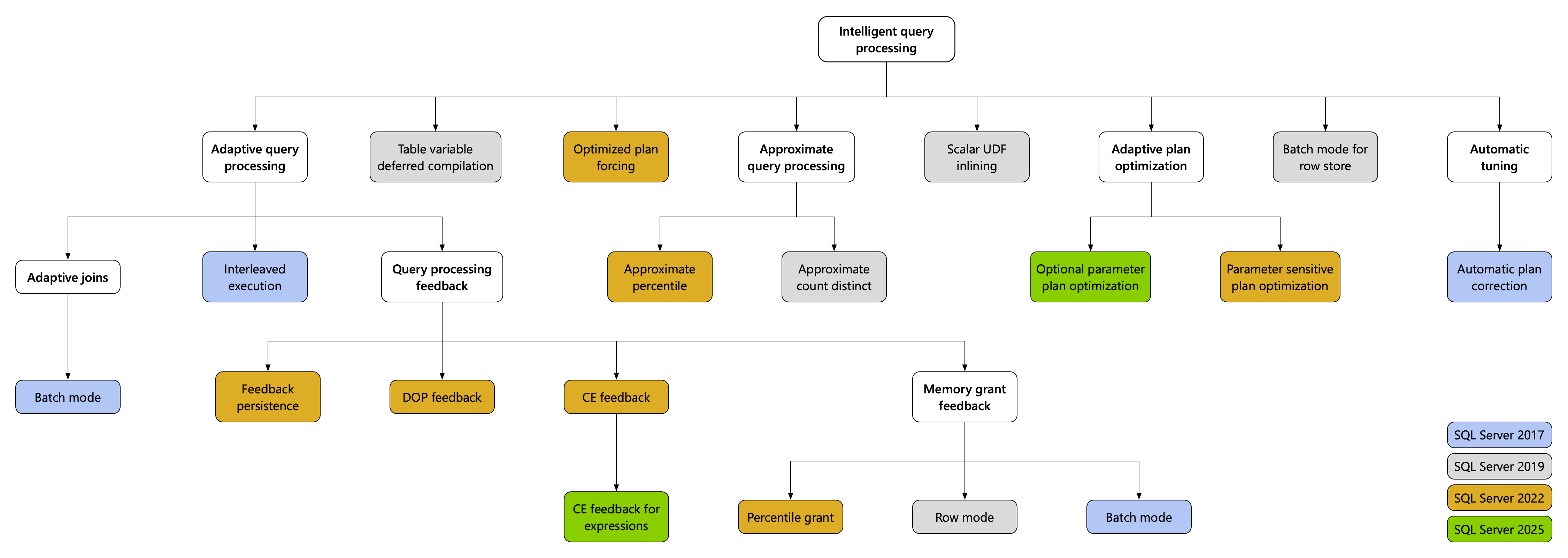
Magazyn zapytań i inteligentne przetwarzanie zapytań
Rodzina funkcji inteligentnego przetwarzania zapytań (IQP)
| Nowa funkcja lub aktualizacja | Szczegóły |
|---|---|
| Opinie dotyczące szacowania kardynalności dla wyrażeń | Uczy się z poprzednich wykonań wyrażeń w zapytaniach. Znajduje odpowiednie opcje modelu szacowania kardynalności (CE) i ma zastosowanie do przyszłych wykonań tych wyrażeń. |
| Opcjonalna optymalizacja planu parametrów (OPPO) | Wykorzystuje infrastrukturę optymalizacji planu adaptacyjnego (Multiplan), która została wprowadzona z ulepszeniem w zakresie optymalizacji planu czułej na parametry (PSPO), który generuje wiele planów z pojedynczego zapytania. Dzięki temu funkcja może stosować różne założenia w zależności od wartości parametrów używanych w zapytaniu. |
| Stopień równoległości (DOP) — informacje zwrotne | Włączone domyślnie. |
| Query Store dla czytelnych replik wtórnych | Włączone domyślnie. |
| ABORT_QUERY_EXECUTION wskazówka zapytania | Blokuje przyszłe wykonywanie znanych problematycznych zapytań, na przykład niezrealizowanych zapytań wpływających na obciążenia aplikacji. |
Język
| Nowa funkcja lub aktualizacja | Szczegóły |
|---|---|
| Sztuczna inteligencja | |
| VECTOR_DISTANCE | Oblicza odległość między dwoma wektorami przy użyciu określonej metryki odległości. |
| VECTOR_NORM | Zwraca normę wektora (która jest miarą jego długości lub wielkości). |
| VECTOR_NORMALIZE | Zwraca znormalizowany wektor. |
| VECTORPROPERTY | Zwraca określone właściwości danego wektora. |
| UTWÓRZ INDEKS WEKTOROWY | Utwórz przybliżony indeks w kolumnie wektorowej, aby zwiększyć wydajność wyszukiwania najbliższych sąsiadów. Wymaga konfiguracji PREVIEW_FEATURES ograniczonej do bazy danych. |
| VECTOR_SEARCH. | Wyszukaj wektory podobne do danych wektorów zapytań przy użyciu przybliżonego algorytmu wyszukiwania wektorów najbliższych sąsiadów. Wymaga konfiguracji PREVIEW_FEATURES ograniczonej do bazy danych. |
| TWORZENIE MODELU ZEWNĘTRZNEGO | Tworzy obiekt modelu zewnętrznego zawierający lokalizację, metodę uwierzytelniania i cel punktu końcowego wnioskowania modelu sztucznej inteligencji. |
| ZMIANA ZEWNĘTRZNEGO MODELU | Zmienia obiekt modelu zewnętrznego. |
| UPUŚĆ MODEL ZEWNĘTRZNY | Popada obiekt modelu zewnętrznego. |
| AI_GENERATE_CHUNKS | Tworzy części lub fragmenty tekstu na podstawie typu, rozmiaru i wyrażenia źródłowego. |
| AI_GENERATE_EMBEDDINGS | Tworzy osadzanie (tablice wektorowe) przy użyciu wstępnie utworzonej definicji modelu sztucznej inteligencji przechowywanej w bazie danych. |
| wyrażenia regularne | |
| REGEXP_LIKE | Wskazuje, czy wzorzec wyrażenia regularnego jest zgodny z ciągiem. |
| REGEXP_REPLACE | Zwraca zmodyfikowany ciąg źródłowy zastąpiony ciągiem zastępczym, w którym znaleziono wystąpienie wzorca wyrażenia regularnego. Jeśli nie znaleziono dopasowań, funkcja zwraca oryginalny ciąg. |
| REGEXP_SUBSTR | Zwraca jedno wystąpienie podciągu ciągu zgodnego ze wzorcem wyrażenia regularnego. Jeśli nie zostanie znalezione dopasowanie, zwraca wartość NULL. |
| REGEXP_INSTR | Zwraca pozycję początkową lub końcową pasowanego podciągu w zależności od wartości argumentu return_option. |
| REGEXP_COUNT | Zlicza liczbę dopasowań wzorca wyrażenia regularnego w ciągu. |
| REGEXP_MATCHES | Zwraca tabelaryczne wyniki podciągi uchwycone w wyniku dopasowania wzorca wyrażenia regularnego do ciągu. Jeśli nie zostanie znalezione dopasowanie, funkcja nie zwraca wiersza. |
| Podziel tekst za pomocą wyrażenia regularnego na tabelę | Zwraca ciągi podzielone, rozdzielone przez wzorzec wyrażeń regularnych. Jeśli nie ma dopasowania do wzorca, funkcja zwraca całe wyrażenie ciągu. |
| JSON | |
| JSON_OBJECTAGG | Konstruowanie obiektu JSON z agregacji. |
| JSON_ARRAYAGG | Konstruowanie tablicy JSON na podstawie agregacji. |
| Inne dodatki i ulepszenia | |
| podciąg | długość jest teraz opcjonalna, a wartością domyślną jest długość wyrażenia . Ta zmiana dostosowuje funkcję do standardu ANSI. |
| DATEADD | number obsługuje typ bigint. |
| UNISTR | Określ wartości kodowania Unicode. Zwraca znaki Unicode. |
| |
Funkcja PRODUCT() agregacji oblicza iloczyn zestawu wartości. |
| CURRENT_DATE | Zwraca bieżącą datę systemu bazy danych jako wartość daty. |
| EDIT_DISTANCE | Oblicza liczbę wstawiania, usuwania, podstawień i transpozycji potrzebnych do przekształcenia jednego ciągu na inny. Wymaga konfiguracji PREVIEW_FEATURES ograniczonej do bazy danych. |
| PODOBIEŃSTWO_ODLEGŁOŚCI_EDYTORSKIEJ | Oblicza wartość podobieństwa z zakresu od 0 (wskazującą brak dopasowania) do 100 (wskazującą pełne dopasowanie). Wymaga konfiguracji PREVIEW_FEATURES ograniczonej do bazy danych. |
| JARO_WINKLER_DISTANCE | Oblicza odległość edycji między dwoma ciągami, które preferuje ciągi zgodne od początku dla długości prefiksu zestawu. Zwraca liczbę zmiennoprzecinkową. Wymaga konfiguracji PREVIEW_FEATURES ograniczonej do bazy danych. |
| Podobieństwo Jaro-Winklera | Oblicza wartość podobieństwa z zakresu od 0 (wskazującą brak dopasowania) do 100 (wskazującą pełne dopasowanie). Zwraca wartość int. Wymaga PREVIEW_FEATURES konfiguracji o zakresie bazy danych. |
|
-
BASE64_ENCODE - BASE64_DECODE |
Przekonwertuj dane binarne na format tekstowy, który jest bezpieczny do transmisji w różnych systemach. Można go używać na różne sposoby, ponieważ zapewnia, że dane binarne, takie jak obrazy lub pliki, pozostają nienaruszone podczas transferu, nawet gdy przechodzą przez systemy obsługujące tylko tekst. |
| || (Łączenie ciągów) | Łączenie wyrażeń za pomocą polecenia expression || expression. |
| Konfiguracja ograniczona do bazy danych PREVIEW_FEATURES | Włącza funkcje, które nie są przeznaczone do powszechnej dostępności w momencie udostępnienia tej wersji programu SQL Server do powszechnej dostępności. Przejrzyj te funkcje w informacjach o wersji. |
Linux
Narzędzia
| Nowa funkcja lub aktualizacja | Szczegóły |
|---|---|
| Narzędzie bcp | Ulepszenia uwierzytelniania |
| narzędzie sqlcmd | Ulepszenia uwierzytelniania |
Microsoft Fabric
| Nowa funkcja lub aktualizacja | Szczegóły |
|---|---|
| Dublowanie w sieci szkieletowej | Ciągłe replikowanie danych do usługi Microsoft Fabric ze środowiska lokalnego programu SQL Server 2025. Usługa Microsoft Fabric obejmuje już dublowanie z różnych źródeł, w tym usług Azure SQL Database i Azure SQL Managed Instance. Aby uzyskać więcej informacji na temat dublowania bazy danych programu SQL Server 2025 w sieci szkieletowej, zobacz Dublowane bazy danych programu SQL Server w usłudze Microsoft Fabric. |
Dublowanie sieci szkieletowej dla programu SQL Server 2025
Można skonfigurować zarządcę zasobów programu SQL Server, aby zarządzać użyciem zasobów na potrzeby dublowania w sieci szkieletowej dla programu SQL Server 2025 (17.x). Każda grupa obciążeń jest przeznaczony dla określonej fazy dublowania.
Aby zapoznać się z przykładem i rozpocząć pracę, zobacz Konfigurowanie zarządcy zasobów na potrzeby dublowania sieci szkieletowej. Aby uzyskać więcej informacji, zobacz Grupa obciążeń zarządcy zasobów.
Funkcję automatycznego dublowania sieci szkieletowej można włączyć i skonfigurować, aby zapobiec wypełnianiu dziennika transakcji w programie SQL Server 2025 (17.x).
Aby zapoznać się z przykładem i rozpocząć pracę, zobacz Konfigurowanie automatycznego ponownego uruchamiania.
W programie SQL Server 2025 (17.x) można skonfigurować maksymalną i niższą granicę transakcji do przetworzenia przez funkcję dublowania sieci szkieletowej.
Aby zapoznać się z przykładem i rozpocząć pracę, zobacz Konfigurowanie wydajności skanowania kontrolek.
SQL Server Analysis Services
Usługi SQL Server Analysis Services nie są uruchamiane w klastrze trybu failover podczas konfigurowania przy użyciu konta lokalnego. Usługi Analysis Services należy skonfigurować przy użyciu konta domeny.
Jeśli używasz konta lokalnego w klastrze trybu failover, w Podglądzie zdarzeń systemu Windows zostanie wyświetlony następujący błąd:
Server Gen2 cryptokey is not present, but server assembly object System is set to use server gen2 cryptokey. Terminating server.
Aby uzyskać informacje o konkretnych aktualizacjach, zobacz Co nowego w usługach SQL Server Analysis Services.
Serwer raportów usługi Power BI
Począwszy od programu SQL Server 2025 (17.x), lokalne usługi raportowania są konsolidowane na serwerze raportów usługi Power BI. Aby uzyskać więcej informacji, zobacz Często zadawane pytania dotyczące konsolidacji usług Reporting Services.
SQL Server Integration Services
Aby uzyskać informacje o zmianach związanych z usługami SQL Server Integration Services, zobacz Co nowego w usługach SQL Server 2025 Integration Services.
Przestarzałe usługi i przestarzałe funkcje
Usługa Data Quality Services (DQS) nie jest w tej wersji programu SQL Server. Nadal obsługujemy DQS w programie SQL Server 2022 (16.x) i starszych wersjach. Aby uzyskać więcej informacji, w tym sposób odinstalowywania pytań DQS podczas uaktualniania, zobacz znane problemy z programem SQL Server 2025.
Usługa Master Data Services (MDS) nie jest w tej wersji programu SQL Server. Nadal obsługujemy usługi MDS w programie SQL Server 2022 (16.x) i starszych wersjach.
Usługa Synapse Link nie jest w tej wersji programu SQL Server. Zamiast tego użyj Mirroring w Fabric. Aby uzyskać więcej informacji, zobacz Odbicie lustrzane w Fabric – co nowego.
Zasady dostępu usługi Purview (zasady DevOps oraz zasady właściciela danych) zostały wycofane w tej wersji programu SQL Server. Zamiast tego użyj stałych ról serwera .
Zamiast akcji zasady Purview dotyczącej SQL Performance Monitoring, użyj ról serwera
##MS_ServerPerformanceStateReader##i/lub##MS_PerformanceDefinitionReader##.Zamiast akcji polityki Purview Inspekcja zabezpieczeń SQL, użyj stałych ról serwera
##MS_ServerSecurityStateReader##i/lub##MS_SecurityDefinitionReader##.##MS_DatabaseConnector##Użyj roli serwera z istniejącymi identyfikatorami logowania, aby nawiązać połączenie z bazą danych bez konieczności tworzenia użytkownika w tej bazie danych.
Funkcja gorącego dodawania procesora CPU jest przestarzała w tej wersji programu SQL Server i jest planowana do usunięcia w przyszłej wersji.
Opcja uproszczonej konfiguracji buforowania i odpowiednia funkcja trybu światłowodowego jest przestarzała w tej wersji programu SQL Server i jest planowana do usunięcia w przyszłej wersji.
Zmiany łamiące zgodność
Program SQL Server 2025 (17.x) wprowadza zmiany powodujące niezgodność w kilku funkcjach aparatu bazy danych programu SQL Server, takich jak serwery połączone, replikacja, wysyłanie dzienników i program PolyBase.
Aby uzyskać więcej informacji, zobacz Istotne zmiany w funkcjach aparatu bazy danych w programie SQL Server 2025.
Treści powiązane
- Moduł SqlServer programu PowerShell
- PowerShell dla SQL Server
- warsztaty programu SQL Server
- Informacje o wersji programu SQL Server 2025
- Znane problemy z programem SQL Server 2025
Uzyskiwanie pomocy
- Pomysły na język SQL: masz sugestie dotyczące ulepszania programu SQL Server?
- Microsoft Q & A (SQL Server)
- DBA Stack Exchange (tag sql-server): Zadaj pytania na temat SQL Server
- Stack Overflow (tag sql-server): Odpowiedzi na pytania dotyczące programowania SQL
- Postanowienia licencyjne i informacje dotyczące programu Microsoft SQL Server
- Opcje pomocy technicznej dla użytkowników biznesowych
- Dodatkowa pomoc i informacje zwrotne dotyczące programu SQL Server
Współtworzenie dokumentacji SQL
Czy wiesz, że możesz samodzielnie edytować zawartość SQL? Jeśli to zrobisz, nie tylko pomożesz ulepszyć naszą dokumentację, ale także zostaniesz uznany za współautora strony.
Aby uzyskać więcej informacji, zobacz Edytowanie dokumentacji środowiska Microsoft Learn.