Udostępnij przez


Co nowego w programie SQL Server 2025

Dotyczy: SQL Server 2025 (17.x)

Program SQL Server 2025 (17.x) opiera się na poprzednich wersjach, aby rozwijać program SQL Server jako platformę, która umożliwia wybór języków programowania, typów danych, środowisk lokalnych lub chmurowych oraz systemów operacyjnych.

Ten artykuł zawiera podsumowanie nowych funkcji i ulepszeń programu SQL Server 2025 (17.x).

 

Pobieranie programu SQL Server 2025

Pobierz program SQL Server 2025.

Ocena:

Aby uzyskać najlepsze środowisko pracy z programem SQL Server 2025 (17.x), użyj najnowszych narzędzi.

Zmiany wersji

Wersja Standardowa

  • Zwiększone limity pojemności dla programu SQL Server 2025 (17.x) w wersji Standard:

    • Maksymalna pojemność obliczeniowa używana przez pojedyncze wystąpienie: ograniczona do mniejszej niż 4 gniazda lub 32 rdzenie.
    • Maksymalna ilość pamięci dla puli na wystąpienie programu SQL Server 2025 (17.x): 256 GB.
  • Zarządca zasobów jest teraz dostępny w wersjach Standard i Standard Developer z taką samą funkcjonalnością jak w wersji Enterprise.

Wersja internetowa

  • Wersja internetowa nie została zakończona. Aby uzyskać więcej informacji, zobacz sekcję Zmiany produktu we wpisie w blogu SQL Server 2025 GA.

Wersja Express

Zwiększone limity pojemności dla programu SQL Server 2025 (17.x) Express:

  • Maksymalny rozmiar relacyjnej bazy danych: 50 GB.
  • Wersja Express z usługami Advanced Services (SQLEXPRADV) nie jest zakończona.
    • Wersja Express zawiera teraz wszystkie funkcje dostępne wcześniej w wersji Express z usługami Advanced Services.

Nowe wersje dla deweloperów

Następujące bezpłatne wersje zostały zaprojektowane w celu zapewnienia wszystkich funkcji odpowiadających im płatnych edycji. Mogą one służyć do tworzenia aplikacji programu SQL Server bez konieczności posiadania płatnej licencji.

Aby zapoznać się z funkcjami według edycji, zapoznaj się z artykułami Editions and supported features of SQL Server 2025 (Wersje i obsługiwane funkcje programu SQL Server 2025).

Standardowa edycja dewelopera

SQL Server 2025 Standard Developer Edition to wersja bezpłatna licencjonowana na programowanie. Zawiera wszystkie funkcje wersji SQL Server Standard.

  • Twórz nowe aplikacje dla wersji Standard.

  • Skonfiguruj środowisko przejściowe, aby certyfikować uaktualnienie istniejącej aplikacji z wersji Standard do wersji SQL Server 2025 Standard przed wdrożeniem jej w środowisku produkcyjnym.

Wersja Enterprise Developer

Wersja SQL Server 2025 Enterprise Developer zawiera funkcje programu SQL Server Enterprise.

  • Tworzenie nowych aplikacji dla wersji Enterprise.

Funkcjonalnie odpowiednik wersji Developer w poprzednich wersjach.

Najważniejsze funkcje

W poniższych sekcjach opisano funkcje ulepszone lub wprowadzone w programie SQL Server 2025 (17.x).

AI

Nowa funkcja lub aktualizacja Szczegóły
GitHub Copilot w programie SQL Server Management Studio Zadawaj pytania. Uzyskaj odpowiedzi z danych.
wektorowy typ danych Przechowywanie danych wektorowych zoptymalizowanych pod kątem operacji, takich jak wyszukiwanie podobieństwa i aplikacje uczenia maszynowego. Wektory są przechowywane w zoptymalizowanym formacie binarnym, ale są uwidocznione jako tablice JSON dla wygody. Każdy element wektora może być przechowywany przy użyciu wartości zmiennoprzecinkowej o pojedynczej precyzji (4 bajtów) lub o połowie precyzji (2 bajty).
Funkcje wektorowe Nowe funkcje skalarne wykonują operacje na wektorach w formacie binarnym, umożliwiając aplikacjom przechowywanie wektorów i manipulowanie nimi w aparacie bazy danych SQL.
Indeks wektorowy Twórz przybliżone indeksy wektorów i zarządzaj nimi, aby szybko i wydajnie znaleźć podobne wektory do danego wektora odniesienia.

Indeksy wektorów zapytań z sys.vector_indexes. Wymaga konfiguracji PREVIEW_FEATURES ograniczonej do bazy danych.
Zarządzanie zewnętrznymi modelami sztucznej inteligencji Zarządzanie zewnętrznymi obiektami modelu sztucznej inteligencji na potrzeby osadzania zadań (tworzenia tablic wektorowych) uzyskiwania dostępu do punktów końcowych wnioskowania rest AI.

Deweloper

Nowa funkcja lub aktualizacja Szczegóły
Zmienianie przesyłania strumieniowego zdarzeń Przechwyć i opublikuj przyrostowe zmiany DML danych (takie jak aktualizacje, wstawienia i usunięcia) niemal w czasie rzeczywistym. Przesyłanie strumieniowe zmian zdarzeń wysyła szczegółowe informacje o zmianach danych, takich jak schemat, poprzednie wartości i nowe wartości do usługi Azure Event Hubs w prostej usłudze CloudEvent, serializowanej jako natywny kod JSON lub Avro Binary. Wymaga konfiguracji PREVIEW_FEATURES ograniczonej do bazy danych.
Dopasowywanie rozmytego ciągu Sprawdź, czy dwa ciągi są podobne, i oblicz różnicę między dwoma ciągami. Wymaga konfiguracji PREVIEW_FEATURES ograniczonej do bazy danych.
wyrażenia regularne Zdefiniuj wzorzec wyszukiwania tekstu z sekwencją znaków. Wyślij zapytanie do programu SQL Server za pomocą wyrażenia regularnego, aby znaleźć, zamienić lub zweryfikować dane tekstowe.
Funkcje wyrażeń regularnych Dopasuj złożone wzorce i manipuluj danymi w programie SQL Server za pomocą wyrażeń regularnych.
Wywołanie zewnętrznego punktu końcowego REST Wywołanie procedury składowanej systemu sp_invoke_external_rest_endpoint umożliwia:

- Wywoływanie punktów końcowych REST/GraphQL z innych usług platformy Azure
— Przetwarzanie danych za pośrednictwem funkcji platformy Azure
— Aktualizowanie pulpitu nawigacyjnego usługi Power BI
- Wywoływanie lokalnego punktu końcowego REST
— Rozmowa z usługami Azure OpenAI
Dane JSON w SQL Server Użyj wbudowanych funkcji i operatorów programu SQL Server z danymi JSON przechowywanymi w natywnym formacie binarnym:

- Przeanalizuj tekst JSON i odczytaj lub zmodyfikuj wartości.
- Przekształć tablice obiektów JSON w format tabeli.
— Uruchom dowolne zapytanie Transact-SQL dla przekonwertowanych obiektów JSON.
- Sformatuj wyniki zapytań Transact-SQL w formacie JSON.
— Aby uzyskać więcej informacji i przykładów, zobacz Typ danych JSON.
Optymalizacje trybu wsadowego dla wbudowanych funkcji Ulepszenia wydajności następujących wbudowanych funkcji:

- Funkcje matematyczne
- DATETRUNC
Nowe sortowania chińskie Wersja 160 do obsługi standardu GB18030-2022.

Analiza danych

Nowa funkcja lub aktualizacja Szczegóły
Nawiązywanie połączenia ze źródłami danych ODBC za pomocą technologii PolyBase w programie SQL Server w systemie Linux Obsługuje źródła danych ODBC dla programu SQL Server w systemie Linux.
Natywna obsługa określonych typów źródłowych Usługi PolyBase nie są już wymagane dla Parquet, Delta lub CSV.
Obsługa technologii TDS 8.0 dla technologii PolyBase Jeśli używasz funkcji sterownika Microsoft ODBC dla programu SQL Server w systemie Windows for PolyBase, TDS 8.0 jest dostępny dla programu SQL Server jako zewnętrznego źródła danych.
Obsługa technologii PolyBase dla tożsamości zarządzanej Użyj tożsamości zarządzanej, aby komunikować się z usługami Microsoft Azure Blob Storage i Microsoft Azure Data Lake Storage.

Dostępność i odzyskiwanie po awarii

Nowa funkcja lub aktualizacja Szczegóły
Zawsze włączone grupy dostępności
Ulepszenie asynchronicznego dispatchingu żądań stron w grupach dostępności Wykonywanie asynchronicznych żądań stron w partiach roboczych podczas odzyskiwania po awarii. Włączone domyślnie.
Zezwalaj bazie danych na przełączanie się na stan rozpoznawania Po niepowodzeniu odczytu trwałych danych konfiguracyjnych z powodu przerw w działaniu usługi sieciowej.
Skonfiguruj czas oczekiwania na zatwierdzenie grupy AG w milisekundach Ustaw availability group commit time w milisekundach dla repliki grupy dostępności, aby transakcje były szybciej wysyłane do repliki pomocniczej.
Sterowanie przepływem komunikacji dla grup dostępności Nowa sp_configure opcja umożliwia replice podstawowej określenie, czy replika pomocnicza pozostaje w tyle. Dzięki nowej opcji konfiguracji można zoptymalizować komunikację między punktami końcowymi usługi HADR.
Rozproszona obsługa dostępności dla zawartej grupy dostępności Skonfiguruj rozproszoną grupę dostępności między dwiema zawartymi grupami dostępności.
Ulepszenia synchronizacji rozproszonej Zwiększa wydajność synchronizacji, zmniejszając nasycenie sieci, gdy globalne repliki główne i przesyłające są w trybie asynchronicznego zatwierdzania.
Szybkie przełączenie awaryjne w przypadku trwałych problemów ze stanem grupy dostępności RestartThreshold Ustaw wartość zawsze włączonej grupy dostępności na 0, która informuje klaster trybu failover systemu Windows Server (WSFC) do trybu failover zasobu grupy dostępności natychmiast po wykryciu trwałego problemu z kondycją.
Ulepszona diagnostyka limitu czasu sprawdzania kondycji Zwiększa wydajność synchronizacji, zmniejszając nasycenie sieci, gdy globalne repliki główne i przesyłające są w trybie asynchronicznego zatwierdzania. Ta zmiana jest domyślnie włączona i nie wymaga żadnej konfiguracji.
USUŃ adres IP odbiornika Nowy parametr w poleceniu ALTER AVAILABILITY GROUP Transact-SQL umożliwia usunięcie adresu IP z odbiornika bez usuwania odbiornika.
Ustawianie NONE routingu tylko do odczytu lub odczytu i zapisu Podczas konfigurowania READ_WRITE_ROUTING_URL i READ_ONLY_ROUTING_URLmożna ustawić wartość , aby NONE przywrócić określony routing przy użyciu ALTER AVAILABILITY GROUP polecenia Transact-SQL, aby automatycznie kierować ruch z powrotem do repliki podstawowej.
Konfigurowanie szyfrowania TLS 1.3 przy użyciu protokołu TDS 8.0 Skonfiguruj szyfrowanie TLS 1.3 na potrzeby komunikacji między usługą WSFC i repliką zawsze włączonej grupy dostępności z obsługą protokołu TDS 8.0 .
Zawsze włączone wystąpienie klastra trybu failover
Konfigurowanie szyfrowania TLS 1.3 przy użyciu protokołu TDS 8.0 Skonfiguruj szyfrowanie TLS 1.3 na potrzeby komunikacji między wystąpieniem klastra trybu failover WSFC i Always On (FCI) z obsługą protokołu TDS 8.0 .
Backups
Tworzenie kopii zapasowej do niezmiennego magazynu obiektów blob Dostępne podczas wykonywania kopii zapasowej na adres URL.
Tworzenie kopii zapasowej na replikach dodatkowych Oprócz kopii zapasowych tylko do kopiowania można teraz również wykonywać pełne i różnicowe kopie zapasowe na dowolnej repliki pomocniczej.
Przesyłanie logów
Konfigurowanie szyfrowania TLS 1.3 przy użyciu protokołu TDS 8.0 Skonfiguruj szyfrowanie TLS 1.3 na potrzeby komunikacji między serwerami w topologii wysyłania dziennika.

Zabezpieczenia

Nowa funkcja lub aktualizacja Szczegóły
Ulepszenia zabezpieczeń pamięci podręcznej Unieważnia cache tylko dla specyficznego logowania. W przypadku unieważnienia wpisów pamięci podręcznej zabezpieczeń dotyczy to tylko tych wpisów należących do identyfikatora logowania, których dotyczy problem. To ulepszenie minimalizuje wpływ weryfikacji uprawnień nie związanych z pamięcią podręczną dla użytkowników logujących się, którzy nie są dotknięci problemem.
Obsługa trybu uzupełniania OAEP na potrzeby szyfrowania RSA Obsługa certyfikatów i kluczy asymetrycznych, dodawanie warstw zabezpieczeń do procesów szyfrowania i odszyfrowywania.
Funkcja PBKDF dla skrótów haseł domyślnie włączona Domyślnie używa funkcji PBKDF2 na potrzeby skrótów haseł, zwiększając bezpieczeństwo haseł i pomagając klientom w przestrzeganiu standardu NIST SP 800-63b.
Tożsamość zarządzana przy użyciu uwierzytelniania firmy Microsoft Entra Można wykorzystywać tożsamość zarządzaną serwera z obsługą usługi Arc w połączeniach wychodzących do komunikacji z zasobami platformy Azure oraz w połączeniach przychodzących, aby zewnętrzni użytkownicy mogli nawiązać połączenie z systemem SQL Server. Wymaga programu SQL Server włączonego przez usługę Azure Arc.
Wykonywanie kopii zapasowej i przywracanie z adresu URL przy użyciu tożsamości zarządzanej Tworzenie kopii zapasowej lub przywracanie z adresu URL przy użyciu tożsamości zarządzanej. Wymaga programu SQL Server włączonego przez usługę Azure Arc.
Obsługa tożsamości zarządzanej na potrzeby rozszerzonego zarządzania kluczami za pomocą usługi Azure Key Vault Obsługiwana dla usługi EKM z Azure Key Vault (AKV) i zarządzanymi modułami zabezpieczeń sprzętowych (HSM). Wymaga programu SQL Server włączonego przez usługę Azure Arc.
Tworzenie logowań i użytkowników Microsoft Entra z nieunikalnymi nazwami wyświetlanymi Obsługa składni WITH OBJECT_ID języka T-SQL podczas korzystania z instrukcji CREATE LOGIN lub CREATE USER .
Obsługa niestandardowych zasad haseł w systemie Linux Wprowadzenie niestandardowej polityki haseł dla logowania za pomocą uwierzytelniania SQL w SQL Server na Linuxie.
Konfigurowanie szyfrowania TLS 1.3 przy użyciu obsługi protokołu TDS 8.0 Szyfrowanie TLS 1.3 dodane z funkcją TDS 8 dla następujących funkcji:
- SQL Server Agent
- narzędzie sqlcmd
- Narzędzie bcp
- Usługa zapisywania SQL
- Konfigurowanie zbierania danych użycia i diagnostyki dla programu SQL Server (CEIP)
- Wirtualizacja danych za pomocą technologii PolyBase w programie SQL Server
- Grupy dostępności Always On
- Zawsze włączone wystąpienia klastra trybu failover (FCI)
- Połączone serwery
- Replikacja transakcyjna
- Scalona replikacja
- Komunikacja równorzędna
- Replikacja migawek
- Wysyłanie dziennika

Przejrzyj zmiany powodujące niezgodność.

Aparat bazy danych

Nowa funkcja lub aktualizacja Szczegóły
Zoptymalizowane blokowanie Zmniejsza blokowanie i zużycie pamięci blokady oraz unika eskalacji blokad.
Zarządzanie zasobami przestrzeni bazy danych Tempdb Zwiększa niezawodność i unika awarii, zapobiegając niekontrolowanemu obciążeniu zużywającemu dużą ilość miejsca w tempdb.
Przyspieszone odzyskiwanie bazy danych w bazie danych tempdb Zapewnia korzyści z przyspieszonego odzyskiwania bazy danych dla transakcji w tempdb bazie danych, takich jak transakcje korzystające z tabel tymczasowych.
Zachowane statystyki dla czytelnych replik Tworzy zachowane statystyki dotyczące czytelnych replik pomocniczych, aby obciążenia uruchamiane na replikach pomocniczych zostały zoptymalizowane.
Ulepszenia śledzenia zmian Adaptacyjne płytkie czyszczenie poprawia wydajność automatycznego czyszczenia i śledzenia zmian.
Ulepszenia magazynu kolumn Wiele ulepszeń w indeksach columnstore.
- Uporządkowane nieklastrowane indeksy kolumnowe
- Budowanie indeksu online i ulepszona jakość sortowania dla uporządkowanych indeksów kolumnowych
— Ulepszone operacje zmniejszania rozmiaru przy obecności klastrowanych indeksów magazynu kolumnowego
Usuwanie kontenera zoptymalizowanego pod kątem pamięci i grupy plików Obsługuje usuwanie kontenerów zoptymalizowanych pod kątem pamięci i grup plików po usunięciu wszystkich obiektów OLTP In-Memory.
Wsparcie tmpfs dla tempdb w systemie Linux Włącz i uruchom polecenie tempdb w systemie tmpfs dla programu SQL Server w systemie Linux.
Algorytm kompresji kopii zapasowej ZSTD Program SQL Server 2025 (17.x) dodaje szybszy i bardziej efektywny algorytm kompresji kopii zapasowych — ZSTD.
Zoptymalizowane sp_executesql Skutecznie zmniejszać wpływ problemów z kompilacją. Burza kompilacji to sytuacja, w której jest kompilowana jednocześnie duża liczba zapytań, co prowadzi do problemów z wydajnością i rywalizacji o zasoby. Włącz tę funkcję, aby wywołania sp_executesql zachowywały się jak obiekty, takie jak procedury składowane i wyzwalacze, z perspektywy kompilacji.

Zezwalanie na partie używające sp_executesql do serializacji procesu kompilacji zmniejsza wpływ burz kompilacji.
Sesje zdarzeń rozszerzonych powiązane z czasem Automatycznie zatrzymuje sesję zdarzeń rozszerzonych po upływie limitu czasu. Pomaga to uniknąć sytuacji, w których sesje mogą być pozostawione na czas nieokreślony przez pomyłkę, zużywając zasoby i potencjalnie generując dużą ilość danych.
PREVIEW_FEATURES Konfiguracja o określonym zakresie bazy danych umożliwia włączenie funkcji zaplanowanych dla ogólnej dostępności po tej wersji programu SQL Server w celu zapewnienia ogólnej dostępności. Przejrzyj te funkcje w informacjach o wersji.

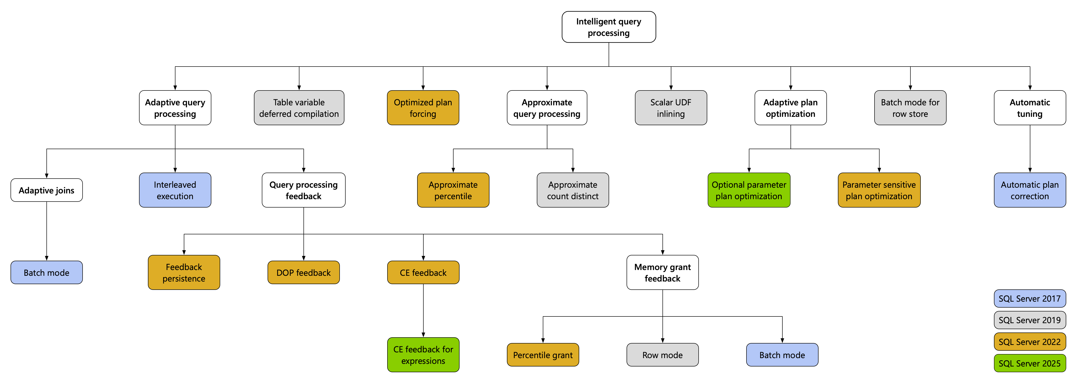
Magazyn zapytań i inteligentne przetwarzanie zapytań

Rodzina funkcji inteligentnego przetwarzania zapytań (IQP) zawiera funkcje, które zwiększają wydajność istniejących obciążeń przy minimalnym wysiłku implementacji.

Diagram przedstawiający funkcje w inteligentnej rodzinie przetwarzania zapytań i ich wprowadzenie w programie SQL Server.

Nowa funkcja lub aktualizacja Szczegóły
Opinie dotyczące szacowania kardynalności dla wyrażeń Uczy się z poprzednich wykonań wyrażeń w zapytaniach. Znajduje odpowiednie opcje modelu szacowania kardynalności (CE) i ma zastosowanie do przyszłych wykonań tych wyrażeń.
Opcjonalna optymalizacja planu parametrów (OPPO) Wykorzystuje infrastrukturę optymalizacji planu adaptacyjnego (Multiplan), która została wprowadzona z ulepszeniem w zakresie optymalizacji planu czułej na parametry (PSPO), który generuje wiele planów z pojedynczego zapytania. Dzięki temu funkcja może stosować różne założenia w zależności od wartości parametrów używanych w zapytaniu.
Stopień równoległości (DOP) — informacje zwrotne Włączone domyślnie.
Query Store dla czytelnych replik wtórnych Włączone domyślnie.
ABORT_QUERY_EXECUTION wskazówka zapytania Blokuje przyszłe wykonywanie znanych problematycznych zapytań, na przykład niezrealizowanych zapytań wpływających na obciążenia aplikacji.

Język

Nowa funkcja lub aktualizacja Szczegóły
Sztuczna inteligencja
VECTOR_DISTANCE Oblicza odległość między dwoma wektorami przy użyciu określonej metryki odległości.
VECTOR_NORM Zwraca normę wektora (która jest miarą jego długości lub wielkości).
VECTOR_NORMALIZE Zwraca znormalizowany wektor.
VECTORPROPERTY Zwraca określone właściwości danego wektora.
UTWÓRZ INDEKS WEKTOROWY Utwórz przybliżony indeks w kolumnie wektorowej, aby zwiększyć wydajność wyszukiwania najbliższych sąsiadów. Wymaga konfiguracji PREVIEW_FEATURES ograniczonej do bazy danych.
VECTOR_SEARCH. Wyszukaj wektory podobne do danych wektorów zapytań przy użyciu przybliżonego algorytmu wyszukiwania wektorów najbliższych sąsiadów. Wymaga konfiguracji PREVIEW_FEATURES ograniczonej do bazy danych.
TWORZENIE MODELU ZEWNĘTRZNEGO Tworzy obiekt modelu zewnętrznego zawierający lokalizację, metodę uwierzytelniania i cel punktu końcowego wnioskowania modelu sztucznej inteligencji.
ZMIANA ZEWNĘTRZNEGO MODELU Zmienia obiekt modelu zewnętrznego.
UPUŚĆ MODEL ZEWNĘTRZNY Popada obiekt modelu zewnętrznego.
AI_GENERATE_CHUNKS Tworzy części lub fragmenty tekstu na podstawie typu, rozmiaru i wyrażenia źródłowego.
AI_GENERATE_EMBEDDINGS Tworzy osadzanie (tablice wektorowe) przy użyciu wstępnie utworzonej definicji modelu sztucznej inteligencji przechowywanej w bazie danych.
wyrażenia regularne
REGEXP_LIKE Wskazuje, czy wzorzec wyrażenia regularnego jest zgodny z ciągiem.
REGEXP_REPLACE Zwraca zmodyfikowany ciąg źródłowy zastąpiony ciągiem zastępczym, w którym znaleziono wystąpienie wzorca wyrażenia regularnego. Jeśli nie znaleziono dopasowań, funkcja zwraca oryginalny ciąg.
REGEXP_SUBSTR Zwraca jedno wystąpienie podciągu ciągu zgodnego ze wzorcem wyrażenia regularnego. Jeśli nie zostanie znalezione dopasowanie, zwraca wartość NULL.
REGEXP_INSTR Zwraca pozycję początkową lub końcową pasowanego podciągu w zależności od wartości argumentu return_option.
REGEXP_COUNT Zlicza liczbę dopasowań wzorca wyrażenia regularnego w ciągu.
REGEXP_MATCHES Zwraca tabelaryczne wyniki podciągi uchwycone w wyniku dopasowania wzorca wyrażenia regularnego do ciągu. Jeśli nie zostanie znalezione dopasowanie, funkcja nie zwraca wiersza.
Podziel tekst za pomocą wyrażenia regularnego na tabelę Zwraca ciągi podzielone, rozdzielone przez wzorzec wyrażeń regularnych. Jeśli nie ma dopasowania do wzorca, funkcja zwraca całe wyrażenie ciągu.
JSON
JSON_OBJECTAGG Konstruowanie obiektu JSON z agregacji.
JSON_ARRAYAGG Konstruowanie tablicy JSON na podstawie agregacji.
Inne dodatki i ulepszenia
podciąg długość jest teraz opcjonalna, a wartością domyślną jest długość wyrażenia . Ta zmiana dostosowuje funkcję do standardu ANSI.
DATEADD number obsługuje typ bigint.
UNISTR Określ wartości kodowania Unicode. Zwraca znaki Unicode.
PRODUCT Funkcja PRODUCT() agregacji oblicza iloczyn zestawu wartości.
CURRENT_DATE Zwraca bieżącą datę systemu bazy danych jako wartość daty.
EDIT_DISTANCE Oblicza liczbę wstawiania, usuwania, podstawień i transpozycji potrzebnych do przekształcenia jednego ciągu na inny. Wymaga konfiguracji PREVIEW_FEATURES ograniczonej do bazy danych.
PODOBIEŃSTWO_ODLEGŁOŚCI_EDYTORSKIEJ Oblicza wartość podobieństwa z zakresu od 0 (wskazującą brak dopasowania) do 100 (wskazującą pełne dopasowanie). Wymaga konfiguracji PREVIEW_FEATURES ograniczonej do bazy danych.
JARO_WINKLER_DISTANCE Oblicza odległość edycji między dwoma ciągami, które preferuje ciągi zgodne od początku dla długości prefiksu zestawu. Zwraca liczbę zmiennoprzecinkową. Wymaga konfiguracji PREVIEW_FEATURES ograniczonej do bazy danych.
Podobieństwo Jaro-Winklera Oblicza wartość podobieństwa z zakresu od 0 (wskazującą brak dopasowania) do 100 (wskazującą pełne dopasowanie). Zwraca wartość int. Wymaga PREVIEW_FEATURES konfiguracji o zakresie bazy danych.
- BASE64_ENCODE
- BASE64_DECODE
Przekonwertuj dane binarne na format tekstowy, który jest bezpieczny do transmisji w różnych systemach. Można go używać na różne sposoby, ponieważ zapewnia, że dane binarne, takie jak obrazy lub pliki, pozostają nienaruszone podczas transferu, nawet gdy przechodzą przez systemy obsługujące tylko tekst.
|| (Łączenie ciągów) Łączenie wyrażeń za pomocą polecenia expression || expression.
Konfiguracja ograniczona do bazy danych PREVIEW_FEATURES Włącza funkcje, które nie są przeznaczone do powszechnej dostępności w momencie udostępnienia tej wersji programu SQL Server do powszechnej dostępności. Przejrzyj te funkcje w informacjach o wersji.

Linux

Narzędzia

Nowa funkcja lub aktualizacja Szczegóły
Narzędzie bcp Ulepszenia uwierzytelniania
narzędzie sqlcmd Ulepszenia uwierzytelniania

Microsoft Fabric

Nowa funkcja lub aktualizacja Szczegóły
Dublowanie w sieci szkieletowej Ciągłe replikowanie danych do usługi Microsoft Fabric ze środowiska lokalnego programu SQL Server 2025. Usługa Microsoft Fabric obejmuje już dublowanie z różnych źródeł, w tym usług Azure SQL Database i Azure SQL Managed Instance. Aby uzyskać więcej informacji na temat dublowania bazy danych programu SQL Server 2025 w sieci szkieletowej, zobacz Dublowane bazy danych programu SQL Server w usłudze Microsoft Fabric.

Dublowanie sieci szkieletowej dla programu SQL Server 2025

SQL Server Analysis Services

Usługi SQL Server Analysis Services nie są uruchamiane w klastrze trybu failover podczas konfigurowania przy użyciu konta lokalnego. Usługi Analysis Services należy skonfigurować przy użyciu konta domeny.

Jeśli używasz konta lokalnego w klastrze trybu failover, w Podglądzie zdarzeń systemu Windows zostanie wyświetlony następujący błąd:

Server Gen2 cryptokey is not present, but server assembly object System is set to use server gen2 cryptokey. Terminating server.

Aby uzyskać informacje o konkretnych aktualizacjach, zobacz Co nowego w usługach SQL Server Analysis Services.

Serwer raportów usługi Power BI

Począwszy od programu SQL Server 2025 (17.x), lokalne usługi raportowania są konsolidowane na serwerze raportów usługi Power BI. Aby uzyskać więcej informacji, zobacz Często zadawane pytania dotyczące konsolidacji usług Reporting Services.

SQL Server Integration Services

Aby uzyskać informacje o zmianach związanych z usługami SQL Server Integration Services, zobacz Co nowego w usługach SQL Server 2025 Integration Services.

Przestarzałe usługi i przestarzałe funkcje

Usługa Data Quality Services (DQS) nie jest w tej wersji programu SQL Server. Nadal obsługujemy DQS w programie SQL Server 2022 (16.x) i starszych wersjach. Aby uzyskać więcej informacji, w tym sposób odinstalowywania pytań DQS podczas uaktualniania, zobacz znane problemy z programem SQL Server 2025.

Usługa Master Data Services (MDS) nie jest w tej wersji programu SQL Server. Nadal obsługujemy usługi MDS w programie SQL Server 2022 (16.x) i starszych wersjach.

Usługa Synapse Link nie jest w tej wersji programu SQL Server. Zamiast tego użyj Mirroring w Fabric. Aby uzyskać więcej informacji, zobacz Odbicie lustrzane w Fabric – co nowego.

Zasady dostępu usługi Purview (zasady DevOps oraz zasady właściciela danych) zostały wycofane w tej wersji programu SQL Server. Zamiast tego użyj stałych ról serwera .

  • Zamiast akcji zasady Purview dotyczącej SQL Performance Monitoring, użyj ról serwera ##MS_ServerPerformanceStateReader## i/lub ##MS_PerformanceDefinitionReader##.

  • Zamiast akcji polityki Purview Inspekcja zabezpieczeń SQL, użyj stałych ról serwera ##MS_ServerSecurityStateReader## i/lub ##MS_SecurityDefinitionReader##.

  • ##MS_DatabaseConnector## Użyj roli serwera z istniejącymi identyfikatorami logowania, aby nawiązać połączenie z bazą danych bez konieczności tworzenia użytkownika w tej bazie danych.

Funkcja gorącego dodawania procesora CPU jest przestarzała w tej wersji programu SQL Server i jest planowana do usunięcia w przyszłej wersji.

Opcja uproszczonej konfiguracji buforowania i odpowiednia funkcja trybu światłowodowego jest przestarzała w tej wersji programu SQL Server i jest planowana do usunięcia w przyszłej wersji.

Zmiany łamiące zgodność

Program SQL Server 2025 (17.x) wprowadza zmiany powodujące niezgodność w kilku funkcjach aparatu bazy danych programu SQL Server, takich jak serwery połączone, replikacja, wysyłanie dzienników i program PolyBase.

Aby uzyskać więcej informacji, zobacz Istotne zmiany w funkcjach aparatu bazy danych w programie SQL Server 2025.

Uzyskiwanie pomocy

Współtworzenie dokumentacji SQL

Czy wiesz, że możesz samodzielnie edytować zawartość SQL? Jeśli to zrobisz, nie tylko pomożesz ulepszyć naszą dokumentację, ale także zostaniesz uznany za współautora strony.

Aby uzyskać więcej informacji, zobacz Edytowanie dokumentacji środowiska Microsoft Learn.