Udostępnij przez


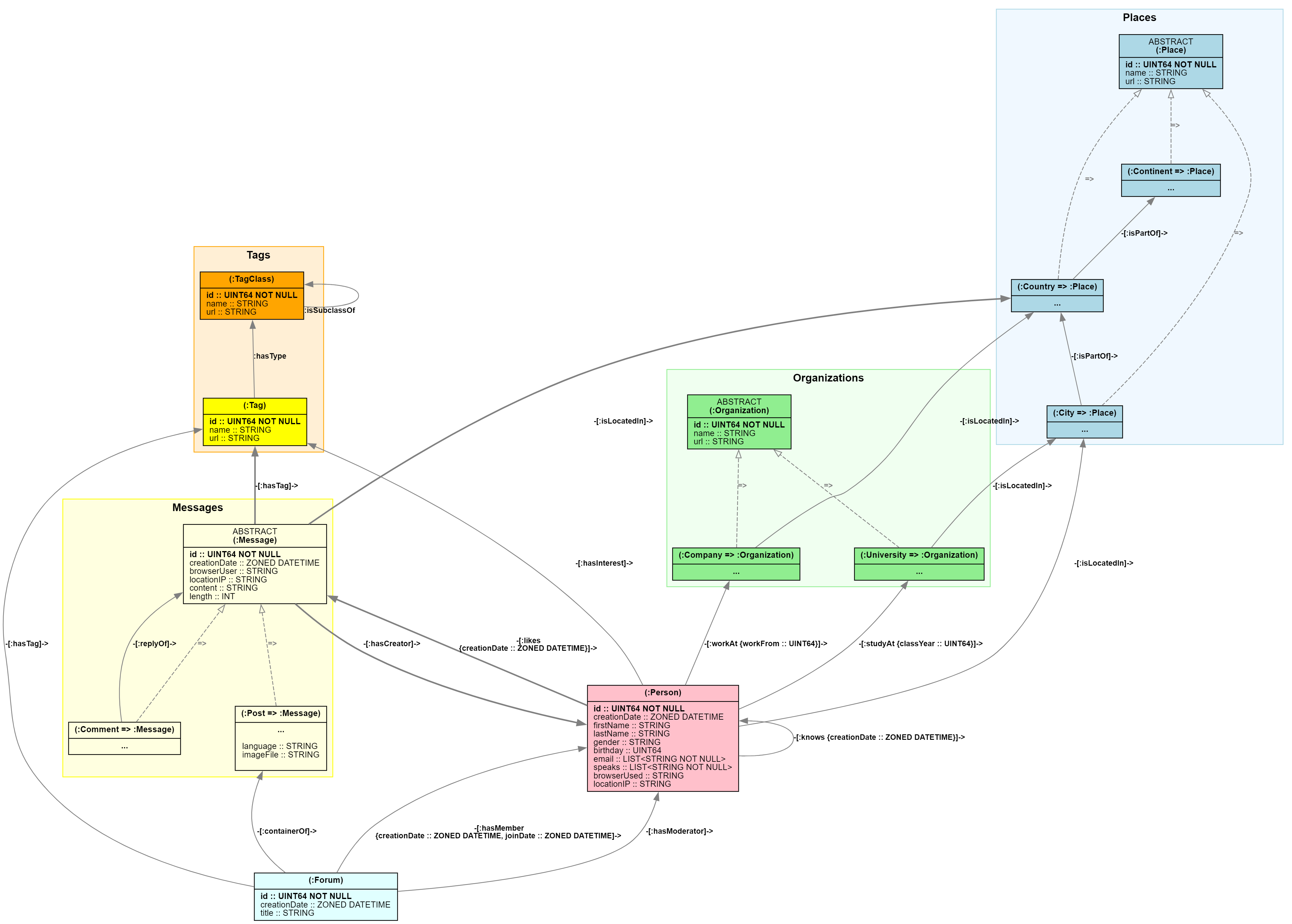
Przykład schematu GQL: Sieć społecznościowa

Uwaga / Notatka

Ta funkcja jest obecnie w publicznej wersji zapoznawczej. Ta wersja zapoznawcza jest udostępniana bez umowy dotyczącej poziomu usług i nie jest zalecana w przypadku obciążeń produkcyjnych. Niektóre funkcje mogą nie być obsługiwane lub mogą mieć ograniczone możliwości. Aby uzyskać więcej informacji, zobacz Warunki dodatkowe korzystania z testowych wersji Microsoft Azure.

Ten artykuł zawiera pełną specyfikację techniczną dla typu grafu sieci społecznościowej używanego w dokumentacji GQL. Ten schemat przedstawia wiele typowych cech złożonych grafów i służy jako podstawa dla wszystkich przykładów zapytań w dokumentacji języka GQL.

Uwaga / Notatka

Sieć społecznościowa jest przykładem pochodzi z LDBC SNB (LDBC Social Network Benchmark) opublikowane przez GDC (Graph Data Council). Aby uzyskać więcej informacji, zobacz artykuł "Test porównawczy sieci społecznościowej LDBC". Zobacz przykładowy zbiór grafów sieci społecznościowej , aby dowiedzieć się, jak uzyskać kopię wyprowadzonego zbioru danych.

Diagram przedstawiający schemat sieci społecznościowej.

Specyfikacja domeny

Domena sieci społecznościowych modeluje kompleksową platformę społecznościową z następującymi jednostkami:

  • Osoby z właściwościami demograficznymi i behawioralnymi
  • Organizacje , w tym instytucje edukacyjne (uniwersytety) i pracodawcy (przedsiębiorstwa)
  • Hierarchia geograficzna z miast przez kraje/regiony do kontynentów
  • System zawartości z forami, wpisami i komentarzami wątkowymi
  • System taksonomii z tagami i klasyfikacjami tagów
  • Relacje społeczne i zawodowe między ludźmi i organizacjami

Aby uzyskać bardziej szczegółowe wprowadzenie do jednostek tej domeny, zobacz Przewodnik po języku GQL.

Pokazano funkcje schematu

Ten typ grafu przedstawia zaawansowane możliwości języka GQL:

  • Dziedziczenie typu węzła przy użyciu abstrakcyjnych typów bazowych (Message, Organization, Place)
  • Wiele wzorców dziedziczenia z definicjami właściwości udostępnionych
  • Rodziny typów krawędzi , w których ta sama etykieta relacji łączy różne kombinacje typów węzłów
  • Kompleksowy system ograniczeń zapewniający integralność danych za pośrednictwem kluczowych ograniczeń
  • Wzorce relacji mieszanych , w tym hierarchiczne zawieranie, połączenia społecznościowe i interakcje z zawartością

Kompletna definicja schematu

Poniższy typ grafu zawiera pełną definicję schematu w składni GQL:

(:TagClass => { id :: UINT64 NOT NULL, name :: STRING, url :: STRING }),

CONSTRAINT tag_class_pk
FOR (n:TagClass) REQUIRE (n.id) IS KEY,

(:TagClass)-[:isSubclassOf]->(:TagClass),

(:Tag => { id :: UINT64 NOT NULL, name :: STRING, url :: STRING }),

(:Tag)-[:hasType]->(:TagClass),

CONSTRAINT tag_pk
FOR (n:Tag) REQUIRE (n.id) IS KEY,

ABSTRACT
(:Place => { id :: UINT64 NOT NULL, name :: STRING, url :: STRING }),

(:City => :Place),
(:Country => :Place),
(:Continent => :Place),

CONSTRAINT place_pk
FOR (n:Place) REQUIRE (n.id) IS KEY,

(:City)-[:isPartOf]->(:Country),
(:Country)-[:isPartOf]->(:Continent),

ABSTRACT
(:Organization => { id :: UINT64 NOT NULL, name :: STRING, url :: STRING }),

(:University => :Organization),
(:Company => :Organization),

CONSTRAINT organization_pk
FOR (n:Organization) REQUIRE (n.id) IS KEY,

(:University)-[:isLocatedIn]->(:City),
(:Company)-[:isLocatedIn]->(:Country),

(:Person => {
    id :: UINT64 NOT NULL,
    creationDate :: ZONED DATETIME,
    firstName :: STRING,
    lastName :: STRING,
    gender :: STRING,
    birthday :: UINT64,
    browserUsed :: STRING,
    locationIP :: STRING
}),

CONSTRAINT person_pk
FOR (n:Person) REQUIRE (n.id) IS KEY,

(:Person)-[:hasInterest]->(:Tag),
(:Person)-[:isLocatedIn]->(:City),
(:Person)-[:studyAt { classYear :: UINT64 }]->(:University),
(:Person)-[:workAt { workFrom :: UINT64 }]->(:Company),
(:Person)-[:knows { creationDate :: ZONED DATETIME }]->(:Person),

(:Forum => {
    id :: UINT64 NOT NULL,
    creationDate :: ZONED DATETIME,
    title :: STRING
}),

CONSTRAINT forum_pk
FOR (n:Forum) REQUIRE (n.id) IS KEY,

(:Forum)-[:hasTag]->(:Tag),
(:Forum)-[:hasMember { creationDate :: ZONED DATETIME, joinDate :: UINT64 }]->(:Person),
(:Forum)-[:hasModerator]->(:Person),

ABSTRACT (:Message => {
    id :: UINT64 NOT NULL,
    creationDate :: ZONED DATETIME,
    browserUsed :: STRING,
    locationIP :: STRING,
    content :: STRING,
    length :: UINT64
}),

CONSTRAINT message_pk
FOR (n:Message) REQUIRE (n.id) IS KEY,

(:Post => :Message += {
    language :: STRING,
    imageFile :: STRING
}),

(:Person)-[:likes { creationDate :: ZONED DATETIME }]->(:Post),
(:Post)-[:hasCreator]->(:Person),
(:Post)-[:isLocatedIn]->(:Country),
(:Forum)-[:containerOf]->(:Post),

(:Comment => :Message),

(:Person)-[:likes { creationDate :: ZONED DATETIME }]->(:Comment),
(:Comment)-[:hasCreator]->(:Person),
(:Comment)-[:isLocatedIn]->(:Country),

(:Comment)-[:replyOf]->(<:Message),
(:Person)-[:likes { creationDate :: ZONED DATETIME }]->(<:Message),
(<:Message)-[:hasCreator]->(:Person),
(<:Message)-[:isLocatedIn]->(:Country),
(<:Message)-[:hasTag]->(:Tag)

Analiza schematu

Hierarchia typów węzłów

Schemat definiuje trzy hierarchie dziedziczenia:

Hierarchia geograficzna:

  • Place(abstrakcyjne) → City, , CountryContinent

Hierarchia organizacyjna:

  • Organization (abstrakcyjne) → University, Company

Hierarchia zawartości:

  • Message (abstrakcyjne) → Post, Comment

Rodziny typów krawędzi

Kilka etykiet krawędzi tworzy rodziny typów łączących różne kombinacje węzłów:

Relacje lokalizacji (isPartOf):

  • Miasta należą do krajów/regionów: (:City)-[:isPartOf]->(:Country)
  • Kraje/regiony należą do kontynentów: (:Country)-[:isPartOf]->(:Continent)

Interakcje z zawartością (likes):

  • Osoby lubią wpisy: (:Person)-[:likes]->(:Post)
  • Osoby lubią komentarze: (:Person)-[:likes]->(:Comment)
  • Osoby takie jak wiadomości: (:Person)-[:likes]->(<:Message)

Lokalizacja geograficzna (isLocatedIn):

  • Ludzie mieszkają w miastach: (:Person)-[:isLocatedIn]->(:City)
  • Uniwersytety zlokalizowane w miastach: (:University)-[:isLocatedIn]->(:City)
  • Firmy znajdujące się w krajach/regionach: (:Company)-[:isLocatedIn]->(:Country)
  • Stanowiska zlokalizowane w krajach/regionach: (:Post)-[:isLocatedIn]->(:Country)
  • Komentarze zlokalizowane w krajach/regionach: (:Comment)-[:isLocatedIn]->(:Country)

Ograniczenia klucza

Każdy typ węzła ma odpowiednie ograniczenie klucza zapewniające unikatową identyfikację według id właściwości:

  • tag_class_pk, tag_pk, , place_pk, organization_pk, person_pk, , forum_pkmessage_pk