Notatka
Dostęp do tej strony wymaga autoryzacji. Może spróbować zalogować się lub zmienić katalogi.
Dostęp do tej strony wymaga autoryzacji. Możesz spróbować zmienić katalogi.
Uwaga Jeśli czytasz tę stronę z powodu komunikatu o zabezpieczeniach firmy Microsoft z 27 listopada 2013 r. (2914486) dotyczącego systemów Windows XP i Windows Server 2003, możesz znaleźć ten wpis na blogu Trustworthy Computing przydatny.
NDPROXY to sterownik dostarczany przez system, który łączy sterowniki NDISWAN i CoNDIS WAN (miniporty WAN, zarządców połączeń oraz menedżerów miniportów) z usługami TAPI. W tym temacie przedstawione są operacje NDPROXY, które zostały dokładniej opisane w Operacje sieci WAN CoNDIS, które wspierają usługi telefoniczne.
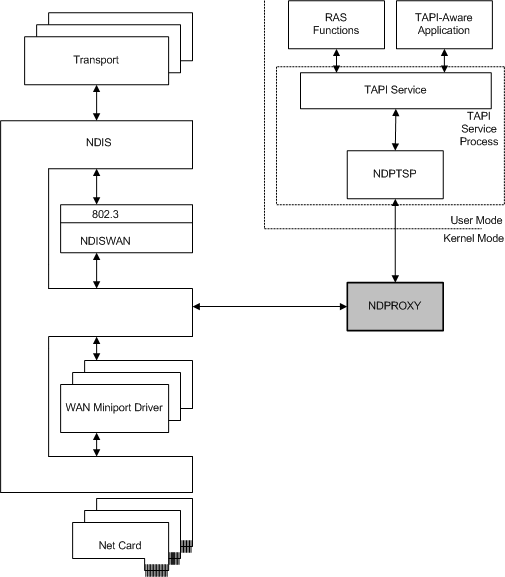
Na poniższej ilustracji pokazano, jak NDPROXY interfejsuje się z innymi składnikami architektury RAS.
NDPROXY udostępnia składnik trybu jądra interfejsu dostawcy usług (SPI) dla usługi CoNDIS WAN. Aplikacje obsługujące interfejs TAPI tworzą żądania interfejsu TAPI w trybie użytkownika, a usługa TAPI kieruje te żądania do dostawcy NDPTSP. NDPTSP konwertuje żądania usługi TAPI w trybie użytkownika na żądania SPI trybu jądra i przekazuje żądania SPI do NDPROXY.
NDPROXY komunikuje się za pośrednictwem sieci NDIS za pomocą sterownika NDISWAN i jednego z następujących elementów:
Sterownik miniportu z oddzielnym menedżerem połączeń
Zintegrowany menedżer połączeń miniportu (MCM)
Interfejs sterownika miniportu i interfejs menedżera wywołań do NDISWAN i NDPROXY są takie same niezależnie od konfiguracji.
Uwaga Możesz użyć sterownika miniportu z oddzielnym menedżerem połączeń w sytuacjach, w których wiele platform sprzętowych musi być obsługiwanych. W takiej sytuacji ten sam menedżer połączeń może być używany w połączeniu z wieloma sterownikami miniportu w celu uproszczenia programowania.
Poniższa lista zawiera podsumowanie interfejsów, które istnieją między NDPROXY i innymi składnikami w stosie sterowników CoNDIS WAN:
NDPROXY przedstawia zorientowany na połączenia interfejs klienta dla sterowników miniportu CoNDIS WAN i interfejs menedżera wywołań dla NDISWAN.
NDISWAN udostępnia zorientowany na połączenie interfejs klienta dla NDPROXY, sterowników miniportów CoNDIS WAN i MCM.
Menedżerowie połączeń usługi CoNDIS WAN lub MCM przedstawiają interfejs menedżera połączeń dla NDPROXY.
Sterowniki miniportu CoNDIS WAN oraz MCM prezentują interfejs sterownika miniportu CoNDIS dla NDISWAN.
Aby uzyskać więcej informacji na temat klientów nastawionych na połączenia, menedżerów połączeń, sterowników miniportów i MCMs, zobacz Connection-Oriented Environment.
NDPROXY wywołuje funkcję NdisCoOidRequest z identyfikatorami OID interfejsu TAPI zorientowanymi na połączenie w celu określenia możliwości sterownika miniportu CoNDIS WAN. NDPROXY rejestruje również rodzinę adresów specyficznych dla interfejsu TAPI, tworzy połączenia wirtualne (VCs), wykonuje i akceptuje wywołania oraz aktywuje wirtualne komputery, aby można było wysyłać i odbierać dane na tych komputerach wirtualnych. Aby uzyskać więcej informacji na temat obsługi żądań OID w sterowniku miniportu CoNDIS WAN, zobacz Handling Queries in a CoNDIS WAN Miniport Driver oraz Setting CoNDIS WAN Miniport Driver Information.