Observação
O acesso a essa página exige autorização. Você pode tentar entrar ou alterar diretórios.
O acesso a essa página exige autorização. Você pode tentar alterar os diretórios.
Um dos principais recursos do Direct2D é habilitar a interoperabilidade entre o Direct2D e outras plataformas de renderização para que os desenvolvedores possam usar os pontos fortes específicos de cada plataforma sem serem forçados a compromissos escolhendo uma plataforma para todas as necessidades. Este tópico resume as diferentes plataformas com as quais o Direct2D é interoperável. Ele contém as seções a seguir.
- Interoperabilidade de GDI
- Interoperabilidade GDI+
- Interoperabilidade do Direct3D
- Interoperabilidade do DirectWrite
- Interoperabilidade do Componente de Imagem do Windows (WIC)
- tópicos relacionados
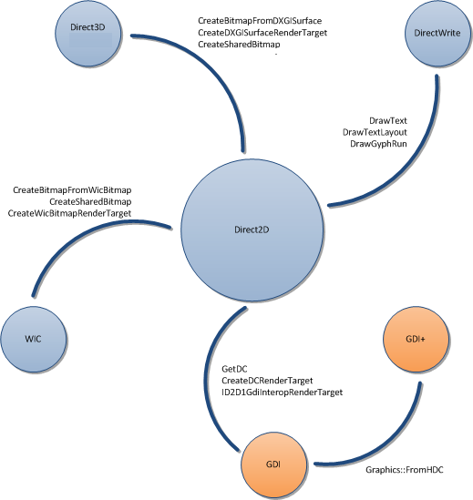
O diagrama a seguir resume as diferentes plataformas com as quais o Direct2D é interoperável e lista alguns métodos e interfaces que fornecem interoperabilidade.

Interoperabilidade de GDI
O Direct2D habilita a interoperabilidade bidirecional com GDI. Você pode usar um ID2D1DCRenderTarget para gravar conteúdo Direct2D em um contexto de dispositivo GDI (DC) ou usar ID2D1GdiInteropRenderTarget para obter uma representação DC de um alvo de renderização.
Para obter mais informações e exemplos, consulte a Visão geral da interoperabilidade do Direct2D e do GDI.
Interoperabilidade GDI+
Você pode usar GDI+ com Direct2D da mesma maneira que o GDI. Você pode usar um ID2D1DCRenderTarget para gravar conteúdo Direct2D no mesmo DC que o conteúdo GDI+. Essa abordagem permite que você comece a adicionar conteúdo direct2D a aplicativos que são renderizados principalmente usando GDI+.
Você também pode usar um ID2D1GdiInteropRenderTarget para fornecer acesso a um DC GDI que grava usando Direct2D e, em seguida, usar o método FromHDC para criar um objeto. Essa abordagem é útil para aplicativos que renderizam principalmente com o Direct2D, mas têm um modelo de extensibilidade ou outro conteúdo herdado que requer a capacidade de renderizar com GDI+.
Interoperabilidade do Direct3D
O Direct2D pode usar um destino de renderização de superfície DXGI (criado pelo método CreateDxgiSurfaceRender ) para gravar em um IDXGISurface. Essa ação permite que você adicione telas de fundo 2D e interfaces a cenas 3D e use o conteúdo direct2D como uma textura para um modelo 3D. O Direct2D também pode usar um IDXGISurface e usar o método CreateSharedBitmap para criar uma representação de bitmap.
Para obter mais informações e exemplos, consulte a visão geral da interoperabilidade Direct2D e Direct3D.
Interoperabilidade do DirectWrite
O Direct2D é totalmente integrado ao DirectWrite. O Direct2D facilita a renderização do conteúdo do DirectWrite fornecendo os métodos DrawText, DrawTextLayout e DrawGlyphRun .
Interoperabilidade do Componente de Imagem do Windows (WIC)
O Direct2D fornece os métodos CreateBitmapFromWicBitmap, CreateSharedBitmap e CreateWicBitmapRenderTarget para manipular bitmaps WIC.
Tópicos relacionados
-
Visão geral da interoperabilidade do Direct2D e GDI