Nota
O acesso a esta página requer autorização. Podes tentar iniciar sessão ou mudar de diretório.
O acesso a esta página requer autorização. Podes tentar mudar de diretório.
Importante
O suporte do Xamarin terminou a 1 de maio de 2024 para todos os SDKs Xamarin, incluindo Xamarin. Forms, Enlaces Xamarin do SDK da Aplicação Intune e suporte relacionado do Microsoft Tunnel. Xamarin. Forms evoluiu para a IU da Aplicação multiplataformas (MAUI) do .NET. Os projetos Xamarin existentes devem ser migrados para o .NET MAUI. Para obter mais informações sobre como atualizar projetos Xamarin para .NET, veja a documentação Atualizar do Xamarin para o .NET & .NET MAUI e IU da Aplicação multiplataformas .NET . Para obter suporte do Intune na plataforma Android, veja Documentação do SDK da Aplicação Intune para .NET MAUI – Android e .NET para Android. Para obter suporte do Intune na plataforma iOS, veja SDK da Aplicação Microsoft Intune para MAUI.iOS e .NET para iOS.
Este guia irá ajudá-lo a ativar rapidamente a sua aplicação móvel para suportar políticas de proteção de aplicações com o Microsoft Intune. Poderá considerar útil compreender primeiro as vantagens do SDK da Aplicação Intune, conforme explicado na descrição geral do SDK da Aplicação Intune.
O SDK da Aplicação Intune suporta cenários semelhantes em iOS e Android e destina-se a criar uma experiência consistente em todas as plataformas para administradores de TI. No entanto, existem pequenas diferenças no suporte de determinadas funcionalidades, devido às diferenças e limitações da plataforma.
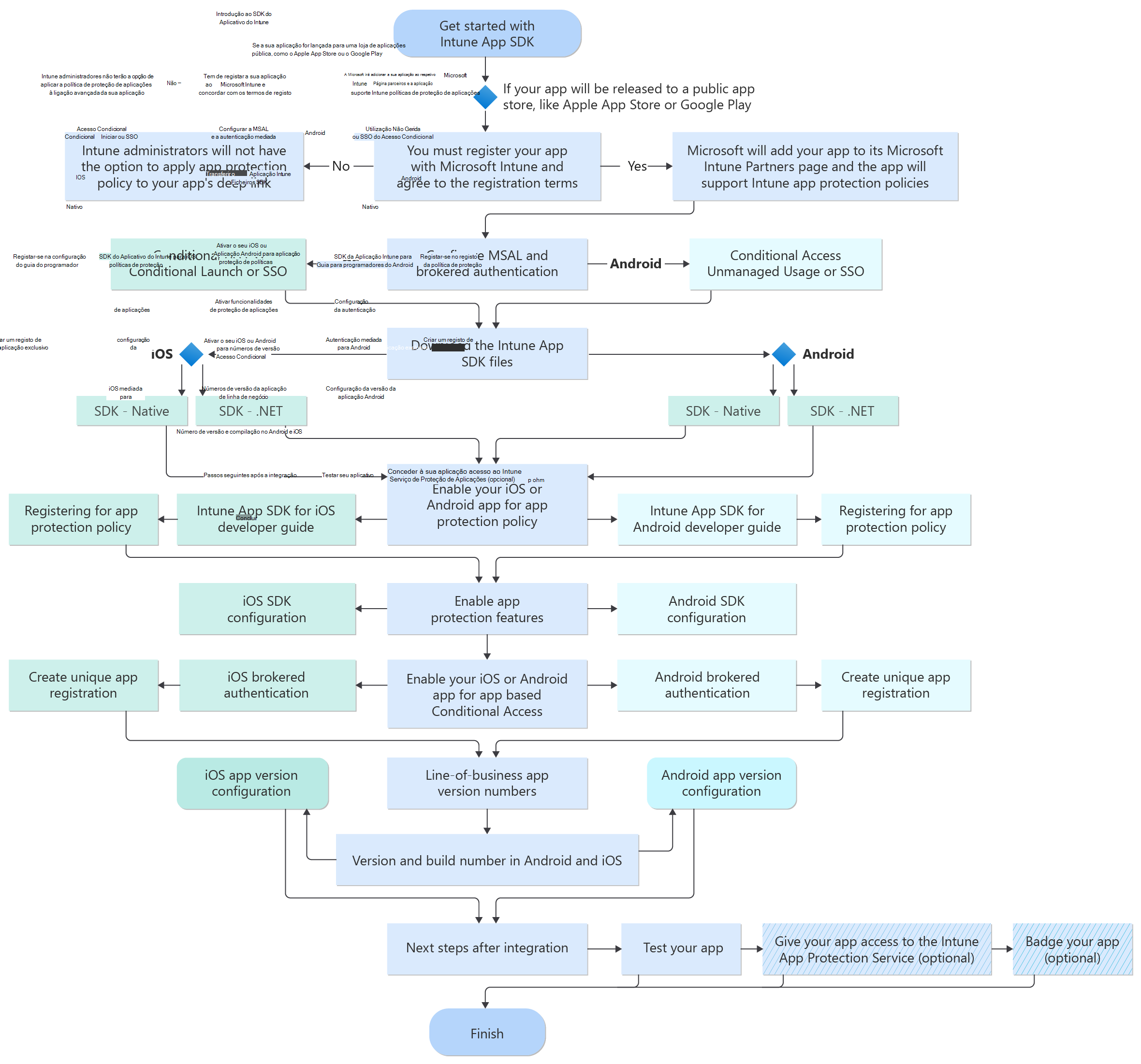
Fluxo de processo
O diagrama seguinte fornece o fluxo de processo para o SDK da Aplicação Intune para iOS e o SDK da Aplicação Intune para Android:
Registar a aplicação da loja na Microsoft
Se a sua aplicação for interna para a sua organização e não estiver disponível publicamente:
Não precisa de registar a sua aplicação. Para aplicações internas de linha de negócio (LOB) escritas por ou para a sua empresa, o administrador de TI irá implementar a aplicação internamente. O Intune detetará que a aplicação foi criada com o SDK e permitirá que o administrador de TI aplique políticas de proteção de aplicações à mesma. Pode avançar para a secção Ativar a sua aplicação iOS ou Android para a política de proteção de aplicações.
Se a sua aplicação for lançada para uma loja de aplicações pública, como o Apple App Store ou o Google Play:
Primeiro , tem de registar a sua aplicação no Microsoft Intune e concordar com os termos de registo. Em seguida, os administradores de TI podem aplicar uma política de proteção de aplicações à aplicação gerida, que será listada como aplicações de produtividade de Parceiros.
Até que o registo seja concluído e confirmado pela equipa do Microsoft Intune, os administradores do Intune não terão a opção de aplicar a política de proteção de aplicações à ligação avançada da sua aplicação. A Microsoft também adicionará a sua aplicação à respetiva página Parceiros do Microsoft Intune. Aí, o ícone da aplicação será apresentado para mostrar que suporta políticas de proteção de aplicações do Intune.
O processo de registo
Para iniciar o processo de registo e, se ainda não estiver a trabalhar com um contacto da Microsoft, preencha o Questionário do Parceiro de Aplicações do Microsoft Intune.
Iremos utilizar os endereços de e-mail listados na resposta ao questionário para contactar e continuar o processo de registo. Além disso, utilizamos o seu endereço de e-mail de registo para contactá-lo se tivermos alguma preocupação.
Observação
Todas as informações recolhidas no questionário e através da correspondência de e-mail com a equipa do Microsoft Intune respeitarão a Declaração de Privacidade da Microsoft.
O que esperar no processo de registo:
Depois de submeter o questionário, iremos contactá-lo através do seu endereço de e-mail de registo para confirmar a receção com êxito ou pedir informações adicionais para concluir o registo.
Depois de recebermos todas as informações necessárias, iremos enviar-lhe o Contrato de Parceiro de Aplicações do Microsoft Intune para assinar. Este contrato descreve os termos que a sua empresa tem de aceitar antes de se tornar um parceiro de aplicações do Microsoft Intune.
Será notificado quando a sua aplicação for registada com êxito no serviço Microsoft Intune e quando a sua aplicação estiver em destaque no site de parceiros do Microsoft Intune.
Por fim, a ligação avançada da sua aplicação será adicionada à próxima atualização mensal do Serviço do Intune. Por exemplo, se as informações de registo estiverem concluídas em julho, a ligação avançada será suportada em meados de agosto.
A ligação avançada é a ligação para a listagem da sua aplicação na loja de aplicações pública. Se a ligação avançada da sua aplicação for alterada no futuro, terá de voltar a registar a sua aplicação.
Transferir os ficheiros do SDK
Os SDKs da Aplicação Intune para iOS e Android nativos estão alojados numa conta do Microsoft GitHub. Estes repositórios públicos têm os ficheiros SDK para iOS e Android nativos, respetivamente:
Se a sua aplicação for compilada com a IU da Aplicação multiplataformas .NET (.NET MAUI), utilize esta variante do SDK:
Observação
Ao utilizar o SDK da APLICAÇÃO do Intune para .NET MAUI, pode desenvolver aplicações Android ou iOS para Intune que incorporem a IU da Aplicação multiplataformas .NET. As aplicações desenvolvidas com esta arquitetura permitir-lhe-ão impor a gestão de aplicações móveis do Intune.
É uma boa ideia inscrever-se numa conta do GitHub que pode utilizar para criar forks e solicitar dos nossos repositórios. O GitHub permite que os programadores comuniquem com a nossa equipa de produtos, abram problemas e recebam respostas rápidas, vejam notas de versão e forneçam feedback à Microsoft. Para perguntas sobre o GitHub do SDK da Aplicação Intune, contacte msintuneappsdk@microsoft.com.
Ativar a sua aplicação iOS ou Android para a política de proteção de aplicações
Precisará de um dos seguintes guias para programadores para o ajudar a integrar o SDK da Aplicação Intune na sua aplicação:
Guia para Programadores do SDK da Aplicação Intune para iOS: este documento irá guiá-lo passo a passo através da ativação da sua aplicação iOS nativa com o SDK da Aplicação Intune.
Guia para Programadores do SDK da Aplicação Intune para Android: este documento irá guiá-lo passo a passo através da ativação da sua aplicação Android nativa com o SDK da Aplicação Intune.
Importante
O Intune lança regularmente atualizações para o SDK da Aplicação Intune. Recomendamos que subscreva os repositórios do SDK da Aplicação Intune para obter atualizações para que possa incorporar a atualização no ciclo de lançamento de desenvolvimento de software e garantir que as suas aplicações suportam as definições mais recentes da Política de Proteção de Aplicações.
Planeie efetuar atualizações obrigatórias do SDK da Aplicação do Intune antes de todas as versões principais do SO para garantir que a sua aplicação continua a funcionar sem problemas, uma vez que as atualizações do SO podem causar alterações interruptivas. Se não atualizar para a versão mais recente antes de uma versão principal do SO, poderá correr o risco de encontrar uma alteração interruptiva e/ou não conseguir aplicar políticas de proteção de aplicações à sua aplicação.
Ativar a sua aplicação iOS ou Android para Acesso Condicional baseado na aplicação
Para além de ativar a sua aplicação para a política de proteção de aplicações, é necessário que a aplicação funcione corretamente com Microsoft Entra Acesso Condicional baseado na aplicação:
A aplicação é criada com a Biblioteca de Autenticação da Microsoft e ativada para autenticação de mediador Microsoft Entra.
O Microsoft Entra ID de Cliente da sua aplicação tem de ser exclusivo nas plataformas iOS e Android.
Configurar a Telemetria para a sua aplicação
O Microsoft Intune recolhe dados sobre as estatísticas de utilização da sua aplicação.
SDK da Aplicação intune para iOS: o SDK regista dados telemétricos do SDK em eventos de utilização por predefinição. Estes dados são enviados para o Microsoft Intune.
- Se optar por não enviar dados telemétricos do SDK para o Microsoft Intune a partir da sua aplicação, tem de desativar a transmissão de telemetria ao definir a propriedade
MAMTelemetryDisabledcomo "SIM" no dicionário IntuneMAMSettings.
- Se optar por não enviar dados telemétricos do SDK para o Microsoft Intune a partir da sua aplicação, tem de desativar a transmissão de telemetria ao definir a propriedade
SDK da Aplicação Intune para Android: o SDK da Aplicação Intune para Android não controla a recolha de dados a partir da sua aplicação. Por predefinição, a aplicação Portal da Empresa regista dados telemétricos. Estes dados são enviados para o Microsoft Intune. De acordo com o Microsoft Policy, não recolhemos quaisquer informações pessoais (PII).
- Se os utilizadores finais optarem por não enviar estes dados, têm de desativar a telemetria em Definições na aplicação Portal da Empresa. Para saber mais, consulte Desativar a recolha de dados de utilização da Microsoft.
Números de versão da aplicação de linha de negócio
As aplicações de linha de negócio no Intune apresentam agora o número da versão das aplicações iOS e Android. O número é apresentado no centro de administração do Microsoft Intune na lista de aplicações e no painel de descrição geral da aplicação. Os utilizadores finais podem ver o número da aplicação na aplicação Portal da Empresa e no portal Web.
Número de versão completo
O número de versão completo identifica uma versão específica da aplicação. O número aparece como Versão(Compilação). Por exemplo, 2.2(2.2.17560800).
O número completo da versão tem dois componentes:
Versão
O número da versão é o número de versão legível por humanos da aplicação. Isto é utilizado pelos utilizadores finais para identificar diferentes versões da aplicação.Número de Compilação
O número de compilação é um número interno que pode ser utilizado na deteção de aplicações e na gestão programática da aplicação. O número de compilação refere-se a uma iteração da aplicação que referencia as alterações no código.
Número de versão e compilação no Android e iOS
Tanto o Android como o iOS utilizam números de versão e de criação em referência a aplicações. No entanto, ambos os sistemas operativos têm significados específicos do SO. A tabela seguinte explica como estes termos estão relacionados.
Quando estiver a desenvolver uma aplicação de linha de negócio para utilização no Intune, lembre-se de utilizar a versão e o número da compilação. As funcionalidades de gestão de Aplicações do Intune dependem de um CFBundleVersion (para iOS) e packageVersionCode (para Android). Estes números estão incluídos no manifesto da aplicação.
| Intune | iOS | Android | Descrição |
|---|---|---|---|
| Número da versão | CFBundleShortVersionString | PackageVersionName | Este número indica uma versão específica da aplicação para os utilizadores finais. |
| Número de compilação | CFBundleVersion | PackageVersionCode | Este número é utilizado para indicar uma iteração no código da aplicação. |
iOS
-
CFBundleShortVersionString
Especifica o número da versão de lançamento do pacote. Este número identifica uma versão lançada da aplicação. O número é utilizado pelos utilizadores finais para referenciar a aplicação. -
CFBundleVersion
A versão de criação do pacote, que identifica uma iteração do pacote. O número pode identificar uma versão ou um pacote não lançado. O número é utilizado para a deteção de aplicações.
Android
-
PackageVersionName
O número da versão apresentado aos utilizadores. Este atributo pode ser definido como uma cadeia não processada ou como uma referência a um recurso de cadeia. A cadeia não tem outra finalidade a não ser apresentada aos utilizadores. -
PackageVersionCode
Um número de versão interno. Este número é utilizado apenas para determinar se uma versão é mais recente do que outra, com números mais elevados a indicar versões mais recentes. Esta não é a versão
Passos seguintes após a integração
Testar seu aplicativo
Depois de concluir os passos necessários para integrar a sua aplicação iOS ou Android com o SDK da Aplicação Intune, terá de garantir que todas as políticas de proteção de aplicações estão ativadas e a funcionar para o utilizador e o administrador de TI. Para testar a sua aplicação integrada, precisará do seguinte:
Conta de teste do Microsoft Intune: para testar a sua aplicação gerida pelo Intune com as funcionalidades de proteção de aplicações do Intune, precisará de uma conta do Microsoft Intune.
Se for um ISV que ativa as aplicações da loja iOS ou Android para a política de proteção de aplicações do Intune, receberá um código promocional depois de concluir o registo no Microsoft Intune, conforme descrito no passo de registo. O código promocional permite-lhe inscrever-se numa versão de avaliação do Microsoft Intune durante um ano de utilização prolongada.
Se estiver a desenvolver uma aplicação de linha de negócio que não será enviada para a loja, espera-se que tenha acesso ao Microsoft Intune através da sua organização. Também pode inscrever-se numa avaliação gratuita de um mês no Microsoft Intune.
Se estiver a testar a sua aplicação num dispositivo móvel com uma conta de utilizador final, certifique-se de que atribuiu a essa conta uma licença do Intune no site do Centro de administração do Microsoft 365 depois de iniciar sessão com uma conta de administrador, consulte Atribuir licença do Microsoft Intune.
Políticas de proteção de aplicações do Intune: para testar a sua aplicação em relação a todas as políticas de proteção de aplicações do Intune, deve saber qual é o comportamento esperado para cada definição de política. Veja as descrições das políticas de proteção de aplicações iOS e das políticas de proteção de aplicações Android. Se a sua aplicação integrou o SDK do Intune, mas não está listada na lista de aplicações direcionadas, pode especificar o ID do pacote (iOS) ou o nome do pacote (Android) da aplicação na caixa de texto ao selecionar Aplicações Personalizadas.
Resolução de problemas: se se deparar com problemas ao testar manualmente a experiência de utilizador de instalação da sua aplicação, veja Resolver problemas de instalação de aplicações.
Conceder acesso à sua aplicação ao serviço de Gestão de Aplicações Móveis do Intune
Se a sua aplicação estiver a utilizar as suas próprias definições de Microsoft Entra personalizadas para autenticação, devem ser seguidos os seguintes passos para as aplicações da loja pública, bem como para as aplicações LOB internas. Os passos não têm de ser seguidos se a aplicação estiver a utilizar o ID de cliente predefinido do SDK do Intune.
Depois de registar a aplicação num inquilino do Azure e esta aparecer em Todas as Aplicações, tem de conceder acesso à aplicação ao serviço Gestão de Aplicações Móveis do Intune. No centro de administração do Microsoft Intune:
- Aceda ao painel Microsoft Entra ID.
- Em Registros de aplicativo, aceda à listagem configurada para a aplicação.
- Clique em + Adicionar uma permissão.
- Clique nas APIs que a minha organização utiliza.
- Na caixa de pesquisa, introduza Gestão de Aplicações Móveis da Microsoft.
- Em Permissões Delegadas, selecione a caixa de verificação DeviceManagementManagedApps.ReadWrite: Read and Write the User's App Management Data*.
- Clique em Adicionar permissões.
Destaque a sua aplicação (opcional)
Depois de validar que as políticas de proteção de aplicações do Intune funcionam na sua aplicação, pode atribuir um distintivo ao ícone da aplicação com o logótipo de proteção de aplicações do Intune.
Este distintivo indica aos administradores de TI, utilizadores finais e potenciais clientes do Intune que a sua aplicação funciona com políticas de proteção de aplicações do Intune. Incentiva a utilização e a adoção da sua aplicação por parte dos clientes do Intune.
O distintivo é um ícone de pasta e pode ser visto nos exemplos abaixo:
O que terá de atribuir à sua aplicação:
Uma aplicação de manipulação de imagens que pode ler .eps ficheiros ou uma aplicação adobe que possa ler ficheiros .ai .
Pode encontrar os recursos e diretrizes da aplicação Intune no GitHub do Microsoft Intune.