Processamento inteligente de consultas em bancos de dados SQL

Aplica-se a: SQL ServerAzure SQL DatabaseAzure SQL Managed InstanceBase de dados SQL em Microsoft Fabric

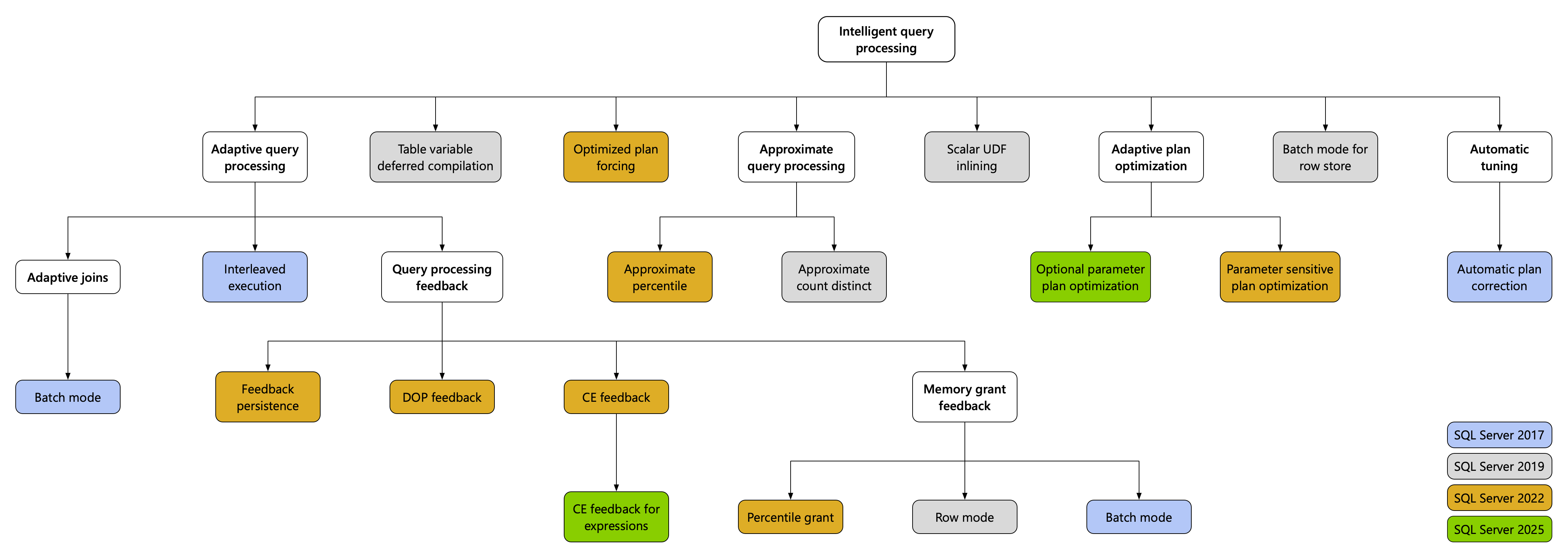
A família de recursos de processamento inteligente de consultas (IQP) inclui recursos com amplo impacto que melhoram o desempenho de cargas de trabalho existentes com o mínimo esforço de implementação a ser adotado. O gráfico seguinte detalha a família de funcionalidades do IQP e quando foram introduzidas pela primeira vez para o SQL Server. Todas as funcionalidades do IQP estão disponíveis no Azure SQL Managed Instance e no Azure SQL Database. Alguns recursos dependem do nível de compatibilidade do banco de dados.

Diagrama que representa as funcionalidades da família de processamento de consultas inteligentes e quando foram introduzidas em SQL Server.

Assista a este vídeo para obter uma visão geral do processamento inteligente de consultas:

 

Para demonstrações e código de exemplo de funcionalidades de processamento inteligente de consultas (IQP), consulte o repositório de exemplos GitHub.

Você pode tornar as cargas de trabalho automaticamente qualificadas para o processamento inteligente de consultas habilitando o nível de compatibilidade do banco de dados aplicável ao banco de dados. Pode definir isto usando Transact-SQL. Por exemplo:

ALTER DATABASE [WideWorldImportersDW]
    SET COMPATIBILITY_LEVEL = 170;

A tabela a seguir detalha todos os recursos inteligentes de processamento de consultas, juntamente com qualquer requisito que eles tenham para o nível de compatibilidade do banco de dados. Para obter detalhes completos sobre todos os recursos do IQP, incluindo notas de versão e descrições mais detalhadas, consulte Recursos inteligentes de processamento de consultas em detalhes.

Funcionalidades do IQP para Azure SQL Database e SQL Server 2025

Funcionalidade IQP Suportado no Azure SQL Database Suportado no SQL Server 2025 (17.x) Description
Otimização opcional do plano de parâmetros (OPPO) Sim, começando pelo nível de compatibilidade de base de dados 170 Sim, a partir do SQL Server 2025 (17.x) com nível de compatibilidade de bases de dados 170 Aproveita a infraestrutura de otimização de plano adaptativo (Multiplan) que foi introduzida com a melhoria Parameter Sensitive Plan Optimization (PSPO), que gera vários planos a partir de uma única declaração. O recurso pode escolher um plano mais ideal em tempo de execução com base em se um parâmetro é NULL OR NOT NULL, o que melhora o desempenho para consultas que, de outra forma, poderiam usar como padrão um desempenho abaixo do ideal para esses padrões de consulta.
Feedback sobre a estimativa de cardinalidade (EC) para expressões Sim, começando pelo nível de compatibilidade de base de dados 170 Sim, a partir do SQL Server 2025 (17.x) com nível de compatibilidade de bases de dados 160 Estende o feedback CE para melhorar as estimativas de cardinalidade para expressões repetidas entre consultas, aprendendo com execuções anteriores e aplicando automaticamente escolhas apropriadas de modelos CE a execuções futuras dessas expressões.
OPTIMIZED_SP_EXECUTESQL Yes Sim, a partir do SQL Server 2025 (17.x) Reduza efetivamente o impacto das tempestades de compilação. Uma tempestade de compilação é uma situação em que um grande número de consultas está sendo compilado simultaneamente, levando a problemas de desempenho e contenção de recursos. Habilite esse recurso para permitir que invocações de sp_executesql se comportem como objetos como procedimentos armazenados e gatilhos de uma perspetiva de compilação.

Funcionalidades do IQP para Azure SQL Database e SQL Server 2022

Funcionalidade IQP Suportado no Azure SQL Database Suportado no SQL Server 2022 (16.x) e versões posteriores Description
Junções adaptáveis (Modo de Processamento em Lote) Sim, começando com o nível de compatibilidade de banco de dados 140 Sim, a partir do SQL Server 2017 (14.x) com nível de compatibilidade de base de dados 140 As junções adaptáveis selecionam dinamicamente um tipo de junção durante o tempo de execução com base nas linhas de entrada reais.
Contagem aproximada distinta Yes Sim, a partir do SQL Server 2019 (15.x) Forneça cenários aproximados COUNT DISTINCT de big data com o benefício de alto desempenho e baixo consumo de memória.
Percentil aproximado Sim, começando com o nível de compatibilidade de banco de dados 110 Sim, a partir do SQL Server 2022 (16.x) com nível de compatibilidade 110 Calcule percentis rapidamente para um grande conjunto de dados, com limites de erro aceitáveis baseados em classificação, para facilitar a tomada de decisões rápidas, utilizando funções de agregação de percentis aproximados.
Modo de lote no Rowstore Sim, começando com o nível de compatibilidade de banco de dados 150 Sim, a partir do SQL Server 2019 (15.x) com nível de compatibilidade 150 Forneça o modo de lote para cargas de trabalho DW relacionais ligadas à CPU sem exigir índices columnstore.
Feedback da estimativa de cardinalidade (CE) Sim, começando com o nível de compatibilidade de banco de dados 160 Sim, a partir do SQL Server 2022 (16.x) com nível de compatibilidade 160 Ajusta automaticamente as estimativas de cardinalidade para consultas repetidas para otimizar cargas de trabalho onde suposições CE ineficientes causam baixo desempenho da consulta. O feedback do CE identificará e usará uma suposição de modelo que melhor se adapte a uma determinada consulta e distribuição de dados para melhorar a qualidade do plano de execução da consulta.
Feedback sobre o grau de paralelismo (DOP) Sim, começando com o nível de compatibilidade de banco de dados 160 Sim, começando com o nível de compatibilidade de banco de dados 160 Ajusta automaticamente o grau de paralelismo para consultas repetidas para otimizar cargas de trabalho onde paralelismo ineficiente pode causar problemas de desempenho. Requer que a Query Store esteja ativada.
Execução Intercalada Sim, começando com o nível de compatibilidade de banco de dados 140 Sim, a partir do SQL Server 2017 (14.x) com nível de compatibilidade de base de dados 140 Usa a cardinalidade real da função de valor de tabela de várias instruções encontrada na primeira compilação em vez de uma suposição fixa.
Feedback de concessão de memória (Modo de lote) Sim, começando com o nível de compatibilidade de banco de dados 140 Sim, a partir do SQL Server 2017 (14.x) com nível de compatibilidade de base de dados 140 Se uma consulta em modo de lote tiver operações que se derramam para o disco, adicione mais memória para execuções consecutivas. Se uma consulta desperdiçar > 50% da memória alocada a ela, reduza o tamanho da concessão de memória para execuções consecutivas.
Feedback de concessão de memória (Modo de linha) Sim, começando com o nível de compatibilidade de banco de dados 150 Sim, a partir do SQL Server 2019 (15.x) com nível de compatibilidade de base de dados 150 Se uma consulta em modo de linha tiver operações que transbordam para o disco, adicione mais memória para execuções subsequentes. Se uma consulta desperdiçar > 50% da memória alocada a ela, reduza o tamanho da concessão de memória para execuções consecutivas.
Feedback de atribuição de memória (percentil) Sim, ativado em todas as bases de dados Sim, a partir do SQL Server 2022 (16.x)) com nível de compatibilidade de bases de dados 140 Aborda as limitações existentes de feedback de concessão de memória de forma não intrusiva, incorporando a execução de consultas anteriores para refinar os comentários.
Persistência de feedback do Memory Grant Sim, ativado em todas as bases de dados Sim, a partir do SQL Server 2022 (16.x)) com nível de compatibilidade de bases de dados 140 Fornece nova funcionalidade para persistir o feedback de concessão de memória. É necessário que o Query Store esteja ativado para a base de dados e esteja no modo READ_WRITE.
Persistência do feedback do CE Sim, começando com o nível de compatibilidade de banco de dados 160 Sim, a partir do SQL Server 2022 (16.x)) com nível de compatibilidade de base de dados 160 É necessário que o Query Store esteja ativado para a base de dados e esteja no modo READ_WRITE.
Forçamento de planos otimizado com Query Store Yes Sim, a partir do SQL Server 2022 (16.x)). Reduz a sobrecarga de compilação para repetir consultas forçadas. Para mais informações, veja Forçamento de planos otimizado com Query Store.
Escalar UDF Inlining Sim, começando com o nível de compatibilidade de banco de dados 150 Sim, a partir do SQL Server 2019 (15.x) com nível de compatibilidade de base de dados 150 UDFs escalares são transformadas em expressões relacionais equivalentes que são "embutidas" na consulta de chamada, muitas vezes resultando em ganhos de desempenho significativos.
Otimização do Plano Sensível a Parâmetros Sim, começando com o nível de compatibilidade de banco de dados 160 Sim, a partir do SQL Server 2022 (16.x) com compatibilidade de base de dados nível 160 A otimização do Plano Sensível a Parâmetros aborda o cenário em que um único plano armazenado em cache para uma consulta parametrizada não é ideal para todos os possíveis valores de parâmetros de entrada, por exemplo, distribuições de dados não uniformes.
Compilação adiada da variável de tabela Sim, começando com o nível de compatibilidade de banco de dados 150 Sim, a partir do SQL Server 2019 (15.x) com nível de compatibilidade de base de dados 150 Usa a cardinalidade real da variável de tabela encontrada na primeira compilação em vez de uma suposição fixa.

Funcionalidades do IQP para Azure SQL Managed Instance

Funcionalidade IQP Suportado no Azure SQL Managed Instance Description
Junções adaptáveis (Modo de Processamento em Lote) Sim, começando com o nível de compatibilidade de banco de dados 140 As junções adaptáveis selecionam dinamicamente um tipo de junção durante o tempo de execução com base nas linhas de entrada reais.
Contagem aproximada distinta Yes Forneça cenários aproximados COUNT DISTINCT de big data com o benefício de alto desempenho e baixo consumo de memória.
Percentil aproximado Sim, começando com o nível de compatibilidade de banco de dados 110 Calcule percentis rapidamente para um grande conjunto de dados, com limites de erro aceitáveis baseados em classificação, para facilitar a tomada de decisões rápidas, utilizando funções de agregação de percentis aproximados.
Modo de lote no Rowstore Sim, começando com o nível de compatibilidade de banco de dados 150 Forneça o modo de lote para cargas de trabalho DW relacionais ligadas à CPU sem exigir índices columnstore.
Feedback da estimativa de cardinalidade (CE) Sim, começando com o nível de compatibilidade de banco de dados 160 Ajusta automaticamente as estimativas de cardinalidade para consultas repetidas para otimizar cargas de trabalho onde suposições CE ineficientes causam baixo desempenho da consulta. O feedback do CE identificará e usará uma suposição de modelo que melhor se adapte a uma determinada consulta e distribuição de dados para melhorar a qualidade do plano de execução da consulta.
Feedback sobre a estimativa de cardinalidade (EC) para expressões Sim, começando com o nível de compatibilidade da base de dados 160 em Azure SQL Managed Instance, com a política de atualização SQL Server 2025 ou sempre atualizada. Não, para a política de atualização do SQL Server 2022. Estende o feedback CE para melhorar as estimativas de cardinalidade para expressões repetidas entre consultas, aprendendo com execuções anteriores e aplicando automaticamente escolhas apropriadas de modelos CE a execuções futuras dessas expressões.
Feedback sobre o grau de paralelismo (DOP) Sim, a partir do nível de compatibilidade da base de dados 160 em Azure SQL Managed Instance com a política de SQL Server 2025 ou Sempre atualizadopolítica de atualização. Não, para a política de atualização do SQL Server 2022. Ajusta automaticamente o grau de paralelismo para consultas repetidas para otimizar cargas de trabalho onde paralelismo ineficiente pode causar problemas de desempenho. Requer que a Query Store esteja ativada.
Execução Intercalada Sim, começando com o nível de compatibilidade de banco de dados 140 Usa a cardinalidade real da função de valor de tabela de várias instruções encontrada na primeira compilação em vez de uma suposição fixa.
Feedback de concessão de memória (Modo de lote) Sim, começando com o nível de compatibilidade de banco de dados 140 Se uma consulta em modo de lote tiver operações que se derramam para o disco, adicione mais memória para execuções consecutivas. Se uma consulta desperdiçar > 50% da memória alocada a ela, reduza o tamanho da concessão de memória para execuções consecutivas.
Feedback de concessão de memória (Modo de linha) Sim, começando com o nível de compatibilidade de banco de dados 150 Se uma consulta em modo de linha tiver operações que transbordam para o disco, adicione mais memória para execuções subsequentes. Se uma consulta desperdiçar > 50% da memória alocada a ela, reduza o tamanho da concessão de memória para execuções consecutivas.
Feedback de atribuição de memória (percentil) Sim, começando com o nível de compatibilidade de banco de dados 160 Aborda as limitações existentes de feedback de concessão de memória de forma não intrusiva, incorporando a execução de consultas anteriores para refinar os comentários.
Concessão de memória, CE e persistência de feedback DOP Sim, começando com o nível de compatibilidade de banco de dados 160 Fornece nova funcionalidade para persistir o feedback de concessão de memória. O feedback CE e DOP é sempre persistente. É necessário que o Query Store esteja ativado para a base de dados e esteja no modo READ_WRITE.
Otimização opcional do plano de parâmetros (OPPO) Sim, a partir do nível de compatibilidade 170 da base de dados no Azure SQL Managed Instance com o SQL Server 2025 ou a política de Always-up-to-dateatualização. Não, para a política de atualização do SQL Server 2022. Aproveita a infraestrutura de otimização de plano adaptativo (Multiplan) que foi introduzida com a melhoria Parameter Sensitive Plan Optimization (PSPO), que gera vários planos a partir de uma única declaração. O recurso pode escolher um plano mais ideal em tempo de execução com base em se um parâmetro é NULL OR NOT NULL, o que melhora o desempenho para consultas que, de outra forma, poderiam usar como padrão um desempenho abaixo do ideal para esses padrões de consulta.
Forçamento de planos otimizado com Query Store Não Reduz a sobrecarga de compilação para repetir consultas forçadas. Para mais informações, veja Forçamento de planos otimizado com Query Store.
Otimização do Plano Sensível a Parâmetros Sim, começando com o nível de compatibilidade de banco de dados 160 A Otimização do Plano de Sensibilidade a Parâmetros aborda o cenário em que um único plano armazenado em cache para uma consulta parametrizada não é ideal para todos os possíveis valores de parâmetros de entrada, por exemplo, distribuições de dados não uniformes.
Escalar UDF Inlining Sim, começando com o nível de compatibilidade de banco de dados 150 UDFs escalares são transformadas em expressões relacionais equivalentes que são "embutidas" na consulta de chamada, muitas vezes resultando em ganhos de desempenho significativos.
Compilação adiada da variável de tabela Sim, começando com o nível de compatibilidade de banco de dados 150 Usa a cardinalidade real da variável de tabela encontrada na primeira compilação em vez de uma suposição fixa.

Funcionalidades do IQP para SQL Server 2019

Funcionalidade IQP Suportado no SQL Server 2019 (15.x) Description
Junções adaptáveis (Modo de Processamento em Lote) Sim, a partir do SQL Server 2017 (14.x) com nível de compatibilidade de base de dados 140 As junções adaptáveis selecionam dinamicamente um tipo de junção durante o tempo de execução com base nas linhas de entrada reais.
Contagem aproximada distinta Yes Forneça cenários aproximados COUNT DISTINCT de big data com o benefício de alto desempenho e baixo consumo de memória.
Modo de lote no Rowstore Sim, começando com o nível de compatibilidade de banco de dados 150 Forneça o modo de lote para cargas de trabalho DW relacionais ligadas à CPU sem exigir índices columnstore.
Execução Intercalada Sim, começando com o nível de compatibilidade de banco de dados 140 Use a cardinalidade real da função de valor da tabela de várias instruções encontrada na primeira compilação em vez de uma suposição fixa.
Feedback de concessão de memória (Modo de lote) Sim, começando com o nível de compatibilidade de banco de dados 140 Se uma consulta em modo de lote tiver operações que se derramam para o disco, adicione mais memória para execuções consecutivas. Se uma consulta desperdiçar > 50% da memória alocada a ela, reduza o tamanho da concessão de memória para execuções consecutivas.
Feedback de concessão de memória (Modo de linha) Sim, começando com o nível de compatibilidade de banco de dados 150 Se uma consulta em modo de linha tiver operações que transbordam para o disco, adicione mais memória para execuções subsequentes. Se uma consulta desperdiçar > 50% da memória alocada a ela, reduza o tamanho da concessão de memória para execuções consecutivas.
Escalar UDF Inlining Sim, começando com o nível de compatibilidade de banco de dados 150 UDFs escalares são transformadas em expressões relacionais equivalentes que são "embutidas" na consulta de chamada, muitas vezes resultando em ganhos de desempenho significativos.
Compilação adiada da variável de tabela Sim, começando com o nível de compatibilidade de banco de dados 150 Use a cardinalidade real da variável de tabela encontrada na primeira compilação em vez de uma suposição fixa.

Funcionalidades do IQP para SQL Server 2017

Funcionalidade IQP Suportado no SQL Server 2017 (14.x) Description
Junções adaptáveis (Modo de Processamento em Lote) Sim, a partir do SQL Server 2017 (14.x) com nível de compatibilidade de base de dados 140 As junções adaptáveis selecionam dinamicamente um tipo de junção durante o tempo de execução com base nas linhas de entrada reais.
Contagem aproximada distinta Yes Forneça cenários aproximados COUNT DISTINCT de big data com o benefício de alto desempenho e baixo consumo de memória.
Execução Intercalada Sim, começando com o nível de compatibilidade de banco de dados 140 Use a cardinalidade real da função de valor da tabela de várias instruções encontrada na primeira compilação em vez de uma suposição fixa.
Feedback de concessão de memória (Modo de lote) Sim, começando com o nível de compatibilidade de banco de dados 140 Se uma consulta em modo de lote tiver operações que se derramam para o disco, adicione mais memória para execuções consecutivas. Se uma consulta desperdiçar > 50% da memória alocada a ela, reduza o tamanho da concessão de memória para execuções consecutivas.

Requisito da Query Store

Várias das funcionalidades de processamento inteligente de consultas requerem que o Query Store esteja ativado para beneficiar a base de dados do utilizador. Para ativar a Query Store, veja Ativar a Query Store.

Funcionalidade IQP Requer que Query Store esteja ativado e READ_WRITE
Junções adaptáveis (Modo de Processamento em Lote) No
Contagem aproximada distinta No
Percentil aproximado No
Modo de lote no Rowstore No
Feedback da estimativa de cardinalidade (CE) Yes
Feedback sobre o grau de paralelismo (DOP) Yes
Execução Intercalada No
Feedback de concessão de memória (Modo de lote) No
Feedback de concessão de memória (Modo de linha) No
Feedback de concessão de memória (modo Percentil e Persistência) Yes
Forçamento de planos otimizado com Query Store Yes
Escalar UDF Inlining No
Otimização do Plano Sensível a Parâmetros Não, mas recomendado
Compilação adiada da variável de tabela No