Zdieľať cez


Architektúra zabezpečenia overovania v Test Engine (ukážka)

Poznámka

Funkcie ukážky nie sú určené na produkčné účely a môžu mať obmedzenú funkčnosť. Tieto funkcie sú k dispozícii pred oficiálnym vydaním, aby k nim mohli zákazníci získať rýchly prístup a poskytnúť odozvu.

Tento technický dokument načrtáva bezpečnostnú architektúru mechanizmov autentifikácie v Test Engine. Power Apps Pokyny pre používateľa týkajúce sa výberu a konfigurácie metód overovania nájdete v dokumente *Sprievodca overovaním* .

Prehľad metód overovania

Testovací engine podporuje dve hlavné metódy overovania:

  • Overenie stavu úložiska - Na základe trvalých súborov cookie prehliadača a stavu úložiska
  • Autentifikácia na základe certifikátu - na základe certifikátov X.509 a Dataverse integrácie

Obe metódy sú navrhnuté tak, aby podporovali moderné bezpečnostné požiadavky vrátane viacfaktorového overovania (MFA) a politík podmieneného prístupu.

Architektúra overovania stavu úložiska

Metóda overovania stavu úložiska využíva správu kontextu prehliadača v aplikácii Playwright na bezpečné ukladanie a opätovné použitie overovacích tokenov.

Prehľad procesu overovania v testovacom nástroji

Implementácia ochrany údajov systému Windows

Implementácia stavu lokálneho úložiska používa rozhranie Windows Data Protection API (DPAPI) na bezpečné úložisko:

Prehľad overovania pomocou lokálneho rozhrania Windows Data Protection API (DPAPI)

Otázky zabezpečenia

Architektúra zabezpečenia stavu úložiska poskytuje:

  • Ochrana autentifikačných tokenov v pokoji pomocou šifrovania DPAPI
  • Podpora pre Microsoft Entra MFA a politiky podmieneného prístupu
  • Izolácia sandboxu prostredníctvom kontextov prehliadača Playwright
  • Súlad so zásadami týkajúcimi sa životnosti relácie Microsoft Entra

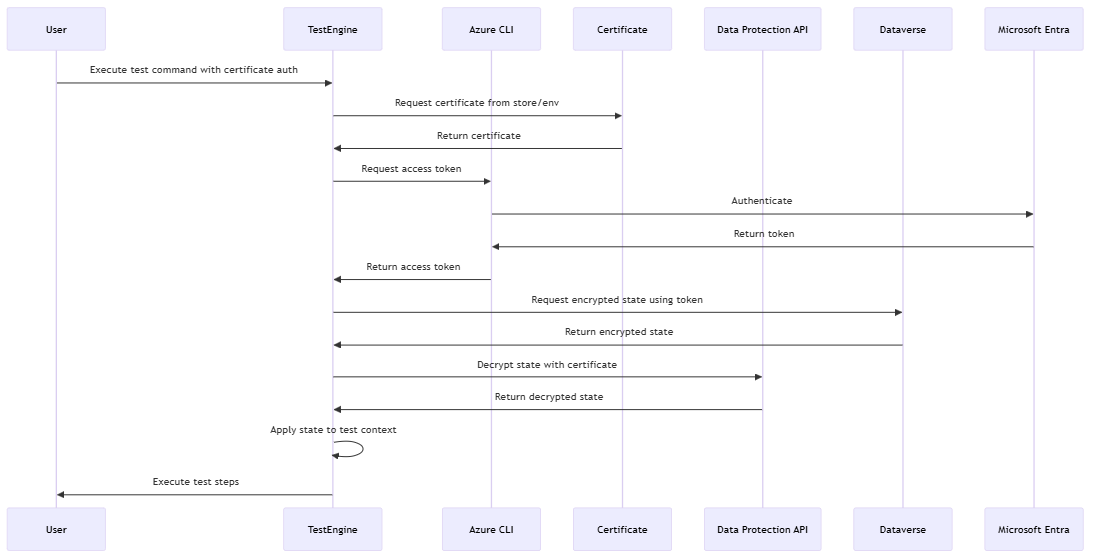
Architektúra autentifikácie založená na certifikátoch

Autentifikácia založená na certifikátoch sa integruje s certifikátmi X.509 a používa ich pre zvýšené zabezpečenie a šifrovanie uchovávaných informácií. Dataverse

Prehľad overovania pomocou Dataverse

Dataverse implementácia úložiska

Implementácia používa vlastný XML repozitár na bezpečné uloženie ochranných kľúčov: Dataverse

Prehľad ukladania hodnôt Dataverse

Šifrovacia technológia

Nasledujúce časti opisujú šifrovacie algoritmy a prístupy k správe kľúčov, ktoré používa Test Engine na ochranu autentifikačných údajov v pokoji aj počas prenosu.

AES-256-CBC + HMACSHA256

Predvolene sú dátové hodnoty šifrované kombináciou AES-256-CBC a HMACSHA256:

Prehľad šifrovania pomocou rozhrania API na ochranu údajov ASP.Net Dataverse

Tento prístup poskytuje:

  1. Dôvernosť prostredníctvom šifrovania AES-256
  2. Integrita prostredníctvom overenia HMAC
  3. Autentifikácia zdroja údajov

Integrácia API na ochranu údajov

Testovací engine sa integruje s rozhraním API na ochranu údajov od spoločnosti Core pre správu kľúčov a šifrovanie: ASP.NET

Prehľad používania rozhrania API na ochranu údajov Dataverse

Implementácia vlastného XML repozitára

Testovací engine implementuje vlastný IXmlRepository pre integráciu: Dataverse

Prehľad poskytovateľa vlastného XML rozhrania Data Protection API

Podmienený prístup a kompatibilita MFA

Architektúra overovania Test Engine je navrhnutá tak, aby bezproblémovo fungovala s Microsoft Entra zásadami podmieneného prístupu:

Prehľad politiky podmieneného prístupu a viacfaktorového overovania

Pokročilé bezpečnostné aspekty

Nasledujúce časti zdôrazňujú ďalšie bezpečnostné funkcie a integrácie, ktoré zlepšujú ochranu autentifikačných údajov a podporujú bezpečnú prevádzku v podnikových prostrediach.

Dataverse integrácia bezpečnostného modelu

Testovací engine používa robustný bezpečnostný model od Dataverse:

  • Zabezpečenie na úrovni záznamov - Riadi prístup k uloženým overovacím údajom
  • Model zdieľania – Umožňuje bezpečné zdieľanie kontextov testovania autentifikácie
  • Auditovanie - Sleduje prístup k citlivým overovacím údajom
  • Zabezpečenie na úrovni stĺpcov – Poskytuje podrobnú ochranu citlivých polí

Správa tokenov Azure CLI

Na overenie totožnosti Test Engine bezpečne získava prístupové tokeny: Dataverse

Prehľad overovania pomocou príkazového riadka Azure (CLI)

Najlepšie bezpečnostné postupy

Pri implementácii autentifikácie Test Engine zvážte tieto osvedčené postupy zabezpečenia:

  • Najmenší počet oprávnení – Udeľte testovacím účtom minimálne potrebné oprávnenia
  • Pravidelná rotácia certifikátov - Pravidelne aktualizujte certifikáty
  • Zabezpečené premenné CI/CD – Chráňte premenné kanála obsahujúce citlivé údaje
  • Audit prístupu - Monitorovanie prístupu k autentifikačným zdrojom
  • Izolácia prostredia - Na testovanie použite samostatné prostredia

Budúce vylepšenia zabezpečenia

Medzi možné budúce vylepšenia architektúry zabezpečenia autentifikácie patria:

  • Integrácia s Azure Key Vault pre vylepšenú správu tajných údajov
  • Podpora spravovaných identít v prostrediach Azure
  • Vylepšené možnosti protokolovania a monitorovania zabezpečenia
  • Viac poskytovateľov ochrany pre multiplatformové scenáre

Ochrana údajov v jadre ASP.NET
Rozhranie API na ochranu údajov systému Windows
Microsoft Entra overenie
Dataverse bezpečnostný model
Autentifikácia založená na certifikáte X.509