Dela via


Självstudie: Skapa en Instrumentpanel för Java-mått med Azure Managed Grafana

I den här självstudien får du lära dig hur du konfigurerar en instrumentpanel för mått med Azure Managed Grafana för att övervaka Java-program som körs i Azure Container Apps.

Grafana är ett populärt verktyg för centraliserad måttvisualisering och övervakning i observerbarhetsindustrin. Azure Managed Grafana är en fullständigt hanterad Azure-tjänst som gör att du kan distribuera och hantera Grafana-instrumentpaneler med sömlös Azure-integrering. Du kan använda Azure Managed Grafana för att visualisera Java-mått som exponeras av Azure Container Apps eller integrera Java-mått i dina befintliga Grafana-instrumentpaneler.

I den här kursen får du:

  • Skapa en Azure Managed Grafana-instans.
  • Skapa en Instrumentpanel för Java-mått i Grafana.
  • Visualisera Java-mått för Azure Container Apps med Grafana.

Förutsättningar

Konfigurera miljön

Använd följande steg för att definiera miljövariabler och se till att ditt Azure Managed Grafana-tillägg är uppdaterat.

  1. Skapa variabler som stöd för Grafana-konfigurationen.

    export LOCATION=eastus
    export SUBSCRIPTION_ID={subscription-id}
    export RESOURCE_GROUP=grafana-resource-group
    export GRAFANA_INSTANCE_NAME=grafana-name
    
    Olika beskrivning
    LOCATION Den Plats i Azure-regionen där du skapar din Azure Managed Grafana-instans.
    SUBSCRIPTION_ID Det prenumerations-ID som du använder för att skapa din Azure Container Apps- och Azure Managed Grafana-instans.
    RESOURCE_GROUP Namnet på Azure-resursgruppen för din Azure Managed Grafana-instans.
    GRAFANA_INSTANCE_NAME Instansnamnet för din Azure Managed Grafana-instans.
  2. Logga in på Azure med Azure CLI.

    az login
    
  3. Skapa en resursgrupp.

    az group create --name $RESOURCE_GROUP --location $LOCATION
    
  4. Använd följande kommando för att säkerställa att du har den senaste versionen av Azure CLI-tilläggen för Azure Managed Grafana.

    az extension add --name amg --upgrade
    

Konfigurera en Azure Managed Grafana-instans

Först skapar du en Azure Managed Grafana-instans och beviljar nödvändiga rolltilldelningar.

  1. Skapa en Azure Managed Grafana-instans.

    az grafana create \
        --name $GRAFANA_INSTANCE_NAME \
        --resource-group $RESOURCE_GROUP \
        --location $LOCATION
    
  2. Ge Azure Managed Grafana-instansen rollen Övervakningsläsare för att läsa mått från Azure Monitor. Läs mer om autentisering och behörigheter för Azure Managed Grafana.

    GRAFA_IDDENTITY=$(az grafana show --name $GRAFANA_INSTANCE_NAME --resource-group $RESOURCE_GROUP --query "identity.principalId" --output tsv)
    
    az role assignment create --assignee $GRAFA_IDDENTITY --role "Monitoring Reader" --scope /subscriptions/$SUBSCRIPTION_ID
    

Skapa en Instrumentpanel för Java-mått

Viktigt!

Om du vill lägga till en ny instrumentpanel i Grafana måste du ha Grafana Admin eller Grafana Editorrollen, se Azure Managed Grafana-roller.

  1. Grafana Admin Tilldela rollen till ditt konto på Azure Managed Grafana-resursen.

    Hämta resurs-ID:t för din Azure Managed Grafana-instans.

    GRAFANA_RESOURCE_ID=$(az grafana show --resource-group $RESOURCE_GROUP --name $GRAFANA_INSTANCE_NAME --query id --output tsv)
    

    Innan du kör det här kommandot ersätter du <USER_OR_SERVICE_PRINCIPAL_ID> platshållaren med ditt användar- eller tjänsthuvudnamns-ID.

    az role assignment create \
        --assignee <USER_OR_SERVICE_PRINCIPAL_ID> \
        --role "Grafana Admin" \
        --scope $GRAFANA_RESOURCE_ID
    
  2. Ladda ned exempelinstrumentpanelen för Java-mått för JSON-filen för Azure Container Apps.

  3. Hämta slutpunkten för Azure Managed Grafana-resursen.

    az grafana show --resource-group $RESOURCE_GROUP \
       --name $GRAFANA_INSTANCE_NAME \
       --query "properties.endpoint" \
       --output tsv
    

    Det här kommandot returnerar den URL som du kan använda för att komma åt Instrumentpanelen för Azure Managed Grafana. Öppna webbläsaren med URL och inloggning.

  4. Gå till Dashboard>New ->Import. Ladda upp JSON-exempelinstrumentpanelens JSON-fil ovan och välj den inbyggda Azure Monitor standarddatakällan och klicka sedan på Import knappen.

    Skärmbild av hur du importerar Instrumentpanelen för Java-mått för Azure Container Apps.

Visualisera Java-mått för Azure Container Apps med Grafana

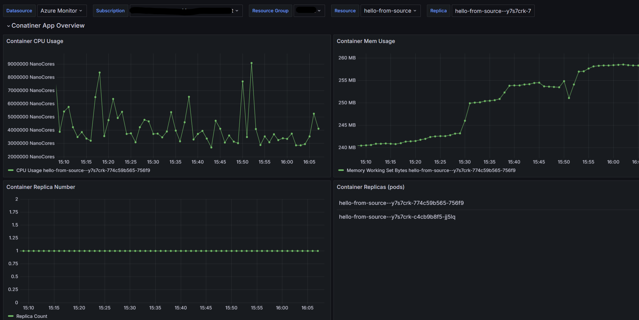
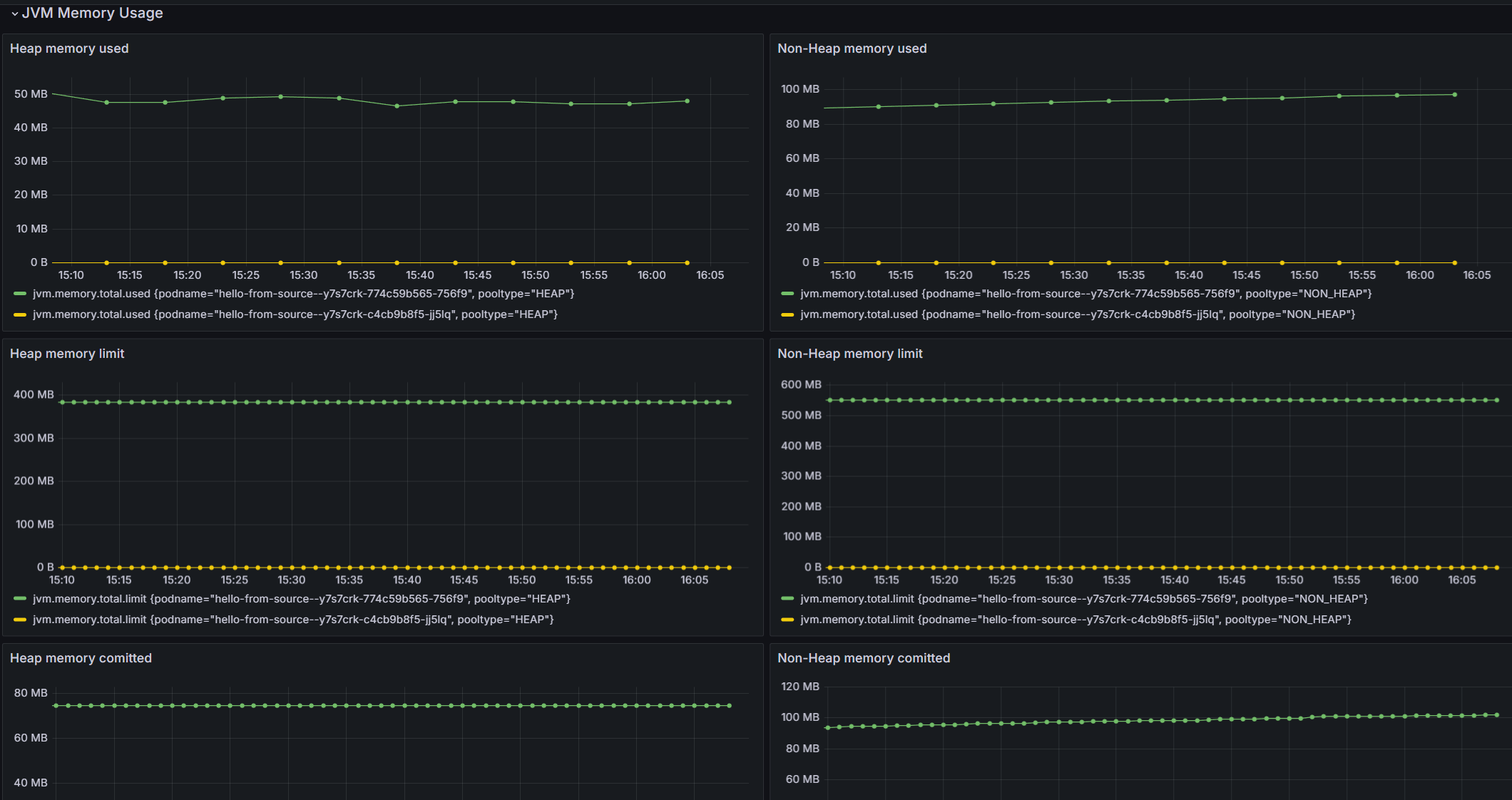
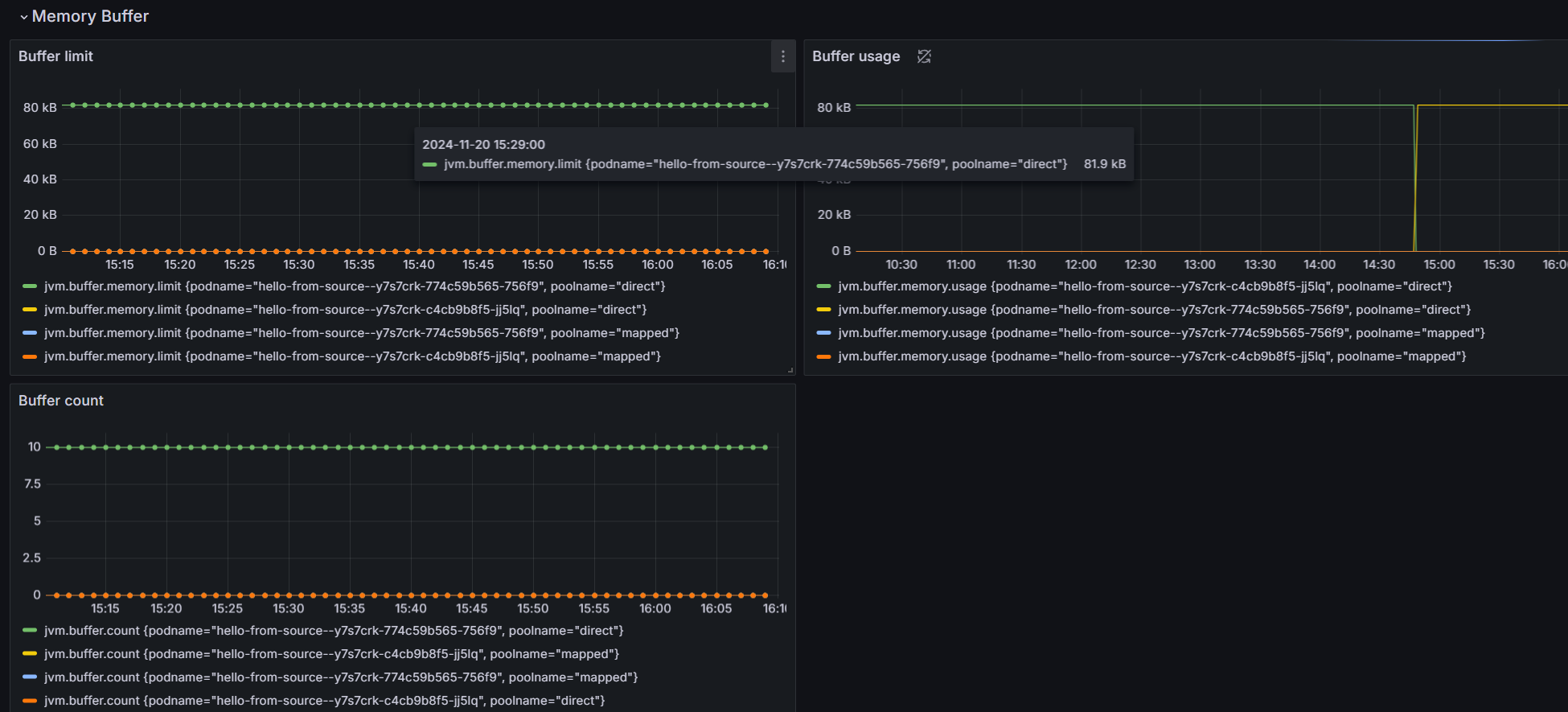
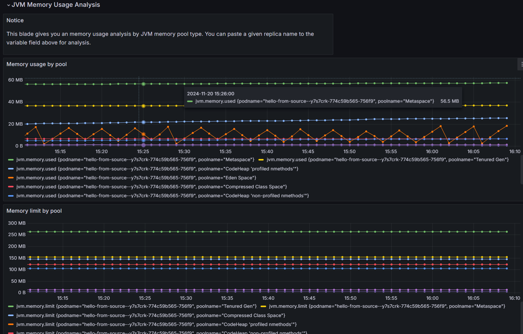
  1. Ange din resursinformation i filtren för dina Azure Container Apps. Nu kan du visa alla Java-mått som stöds i Azure Container Apps på instrumentpanelen. Exempelinstrumentpanelen innehåller livemåttdata, inklusive

    • Översikt över containerapp
    • JVM-minnesanvändning
    • JVM-minnesbuffert
    • JVM GC JVM GC
    • En detaljerad analys av JVM-minnesanvändning

    Skärmbild av fliken Översikt i Grafana.

    Skärmbild av fliken JVM-minne i Grafana.

    Skärmbild av fliken JVM-buffertminne i Grafana.

    Skärmbild av fliken JVM GC i Grafana.

    Skärmbild av fliken JVM-minnesanalys i Grafana.

Du kan använda den här instrumentpanelen som utgångspunkt för att skapa egna anpassade måttvisualiseringar och övervakningslösning.

Rensa resurser

De resurser som skapas i den här självstudien påverkar din Azure-faktura. Om du inte ska använda dessa tjänster på lång sikt kör du följande kommando för att ta bort allt som skapats i den här självstudien.

az group delete --resource-group $RESOURCE_GROUP