Kommentar
Åtkomst till den här sidan kräver auktorisering. Du kan prova att logga in eller ändra kataloger.
Åtkomst till den här sidan kräver auktorisering. Du kan prova att ändra kataloger.
Viktigt!
Från och med den 1 maj 2025 är Azure AD B2C inte längre tillgängligt att köpa för nya kunder. Läs mer i våra vanliga frågor och svar.
Migrering från en annan identitetsprovider till Azure Active Directory B2C (Azure AD B2C) kan också kräva migrering av befintliga användarkonton. Två migreringsmetoder beskrivs här, före migrering och sömlös migrering. Med endera metoden måste du skriva ett program eller skript som använder Microsoft Graph API för att skapa användarkonton i Azure AD B2C.
Titta på den här videon om du vill veta mer om strategier för migrering av Azure AD B2C-användare och steg att tänka på.
Anmärkning
Innan du påbörjar migreringen kontrollerar du att din Azure AD B2C-klientorganisations oanvända kvot kan hantera alla användare som du förväntar dig att migrera. Lär dig hur du hämtar din hyresgästförbrukning. Om du behöver öka kvotgränsen för din tenant, kontakta Microsoft Support.
Före migrering
I flödet före migreringen utför migreringsprogrammet följande steg för varje användarkonto:
- Läs användarkontot från den gamla identitetsprovidern, inklusive dess aktuella autentiseringsuppgifter (användarnamn och lösenord).
- Skapa ett motsvarande konto i din Azure AD B2C-katalog med aktuella autentiseringsuppgifter.
Använd flödet före migreringen i någon av dessa två situationer:
- Du har åtkomst till en användares autentiseringsuppgifter i klartext (deras användarnamn och lösenord).
- Autentiseringsuppgifterna är krypterade, men du kan dekryptera dem.
Information om hur du programmatiskt skapar användarkonton finns i Hantera Azure AD B2C-användarkonton med Microsoft Graph.
Sömlös migrering
Använd det sömlösa migreringsflödet om lösenord i klartext i den gamla identitetsprovidern inte är tillgängliga. Till exempel när:
- Lösenordet lagras i ett enkelriktat krypterat format, till exempel med en hash-funktion.
- Lösenordet lagras av den äldre identitetsprovidern på ett sätt som du inte kan komma åt. Till exempel när identitetsprovidern validerar autentiseringsuppgifter genom att anropa en webbtjänst.
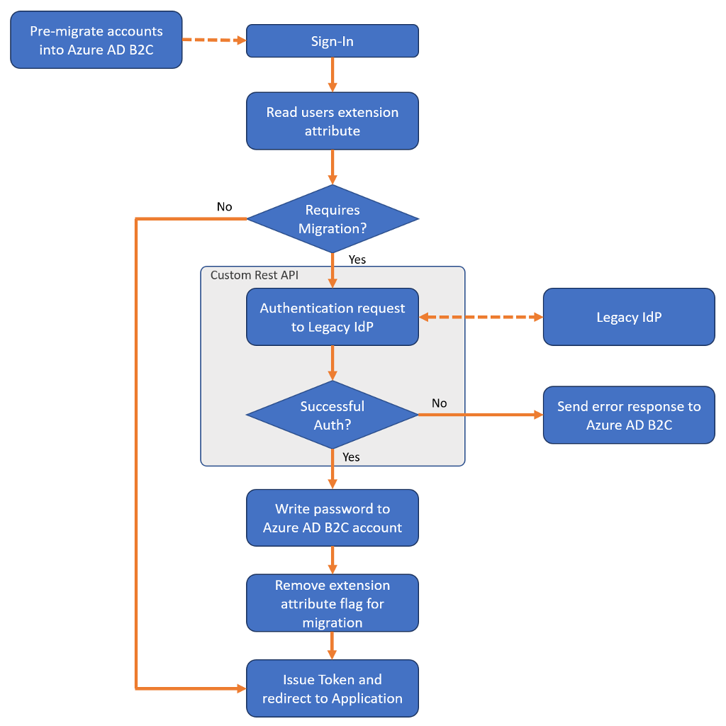
Det sömlösa migreringsflödet kräver fortfarande förhandsmigrering av användarkonton, men använder sedan en anpassad princip för att köra frågor mot ett REST-API (som du skapar) för att ange varje användares lösenord vid första inloggningen.
Det sömlösa migreringsflödet består av två faser: före migrering och ange autentiseringsuppgifter.
Fas 1: Före migrering
- Migreringsprogrammet läser användarkontona från den gamla identitetsprovidern.
- Migreringsprogrammet skapar motsvarande användarkonton i din Azure AD B2C-katalog, men anger slumpmässiga lösenord som du genererar.
Fas 2: Ange autentiseringsuppgifter
När förmigreringen av kontona är klar utför din anpassade princip och REST API sedan följande när en användare loggar in:
- Läs det Azure AD B2C-användarkonto som motsvarar den angivna e-postadressen.
- Kontrollera om kontot flaggas för migrering genom att utvärdera ett booleskt tilläggsattribut.
- Om tilläggsattributet returnerar
Trueanropar du rest-API:et för att verifiera lösenordet mot den äldre identitetsprovidern.- Om REST-API:et fastställer att lösenordet är felaktigt returnerar du ett användarvänligt fel till användaren.
- Om REST-API:et fastställer att lösenordet är korrekt skriver du lösenordet till Azure AD B2C-kontot och ändrar det booleska tilläggsattributet till
False.
- Om det booleska tilläggsattributet returnerar
Falsefortsätter du inloggningsprocessen som vanligt.
- Om tilläggsattributet returnerar
Om du vill se ett exempel på en anpassad princip och ETT REST-API kan du läsa exemplet på sömlös användarmigrering på GitHub.
Säkerhet
Den sömlösa migreringsmetoden använder ditt eget anpassade REST API för att verifiera en användares autentiseringsuppgifter mot den äldre identitetsprovidern.
Du måste skydda REST-API:t mot råstyrkeattacker. En angripare kan skicka flera lösenord i hopp om att så småningom gissa en användares autentiseringsuppgifter. För att förhindra sådana attacker kan du sluta hantera begäranden till rest-API:et när antalet inloggningsförsök överskrider ett visst tröskelvärde. Skydda även kommunikationen mellan Azure AD B2C och ditt REST-API. Information om hur du skyddar dina RESTful-API:er för produktion finns i Skydda RESTful API.
Användarattribut
All information i den äldre identitetsprovidern bör inte migreras till din Azure AD B2C-katalog. Identifiera lämplig uppsättning användarattribut som ska lagras i Azure AD B2C innan du migrerar.
-
Lagra i Azure AD B2C:
- Användarnamn, lösenord, e-postadresser, telefonnummer, medlemsnummer/identifierare.
- Medgivandemarkörer för sekretesspolicy och slutanvändarlicensavtal.
-
Lagra inte i Azure AD B2C:
- Känsliga data som kreditkortsnummer, personnummer (SSN), medicinska journaler eller andra uppgifter som regleras av myndigheter eller branschefterlevnadsorgan.
- Marknadsförings- eller kommunikationsinställningar, användarbeteenden och insikter.
Rensning av katalog
Innan du påbörjar migreringsprocessen bör du ta tillfället i akt att rensa katalogen.
- Identifiera uppsättningen med användarattribut som ska lagras i Azure AD B2C och migrera endast det du behöver. Om det behövs kan du skapa anpassade attribut för att lagra mer data om en användare.
- Om du migrerar från en miljö med flera autentiseringskällor (till exempel att varje program har en egen användarkatalog) migrerar du till ett enhetligt konto i Azure AD B2C.
- Om flera program har olika användarnamn kan du lagra alla i ett Azure AD B2C-användarkonto med hjälp av identitetssamlingen. Om lösenordet låter du användaren välja ett och ange det i katalogen. Med den sömlösa migreringen ska till exempel endast det valda lösenordet lagras i Azure AD B2C-kontot.
- Ta bort oanvända användarkonton eller migrera inte inaktuella konton.
Lösenordsprincip
Om de konton som du migrerar har svagare lösenordsstyrka än den starka lösenordsstyrka som tillämpas av Azure AD B2C kan du inaktivera kravet på starkt lösenord. För mer information, se Lösenordspolicyegenskap.
Nästa steg
Lagringsplatsen azure-ad-b2c/user-migration på GitHub innehåller ett exempel på en anpassad princip för sömlös migrering och KODexempel för REST API:
Anpassad princip för sömlös användarmigrering och REST API-kodexempel