แชร์ผ่าน


คำแนะนำสำหรับการระบุและจัดอันดับโฟลว์

นำไปใช้กับคำแนะนำรายการตรวจสอบความน่าเชื่อถือของ Power Platform Well-Architected:

RE:02 ระบุและให้คะแนนโฟลว์ของผู้ใช้และระบบ ใช้ระดับวิกฤตตามความต้องการทางธุรกิจของคุณเพื่อจัดลำดับความสำคัญของโฟลว์

คู่มือนี้จะอธิบายคำแนะนำในการระบุและจัดลำดับความสำคัญของโฟลว์ภาระงาน การระบุและจัดลำดับความสำคัญของโฟลว์ภาระงานเกี่ยวข้องกับการแมปโฟลว์ผู้ใช้และโฟลว์ของระบบเพื่อพิจารณาถึงภาวะวิกฤตต่อองค์กร แนวทางปฏิบัตินี้ช่วยให้แน่ใจว่าคุณระบุและจัดลำดับความสำคัญของฟังก์ชันภาระงานที่สำคัญที่สุดเพื่อลดความเสี่ยงของความล้มเหลวที่สร้างความเสียหาย ความล้มเหลวในการระบุและจัดลำดับความสำคัญของโฟลว์ภาระงานอาจทำให้ระบบเสียหายและความน่าเชื่อถือของภาระงานลดลง

คำนิยาม

เงื่อนไข ข้อกำหนด
โฟลว์ของผู้ใช้ เส้นทางหรือลำดับของการกระทำที่ผู้ใช้ทำภายในแอปพลิเคชันหรือระบบ
โฟลว์ของระบบ โฟลว์ของข้อมูลและกระบวนการภายในระบบ ระบบจะติดตามโฟลว์นี้โดยอัตโนมัติเพื่อเปิดใช้งานโฟลว์ผู้ใช้หรือฟังก์ชันภาระงาน

กลยุทธ์การออกแบบที่สำคัญ

เมื่อคุณออกแบบภาระงาน การกำหนดโฟลว์ผู้ใช้และโฟลว์ของระบบเป็นสิ่งสำคัญ

  • ผังโฟลว์ของผู้ใช้แสดงการเคลื่อนไหวของผู้ใช้ผ่านแอปพลิเคชันของคุณ โดยมุ่งเน้นไปที่อินเทอร์เฟซผู้ใช้ การโต้ตอบ การตัดสินใจ และขั้นตอนที่จำเป็นในการทำงานให้เสร็จสิ้น โฟลว์ผู้ใช้ให้มุมมองที่ผู้ใช้เป็นศูนย์กลางเกี่ยวกับประสบการณ์ผู้ใช้และการออกแบบอินเทอร์เฟซ

  • ผังลำดับของระบบแสดงการทำงานภายในของภาระงานของคุณ โดยมุ่งเน้นไปที่การเคลื่อนย้ายข้อมูล การประมวลผลอินพุต การประมวลผลเอาต์พุต และการโต้ตอบระหว่างส่วนประกอบภาระงาน บริการแบ็คเอนด์ และ API ภายนอก โฟลว์ของระบบระบุรายละเอียดที่ซับซ้อนเกี่ยวกับวิธีการทำงานของภาระงานภายใน

คุณควรระบุและกำหนดโฟลว์ตั้งแต่เนิ่นๆ ในขั้นตอนการออกแบบภาระงานของคุณ ช่วยให้คุณเข้าใจได้ชัดเจนยิ่งขึ้นว่าอะไรส่งผลต่อความน่าเชื่อถือของภาระงานของคุณ โดยจะปรับการตัดสินใจทางสถาปัตยกรรมของคุณให้สอดคล้องกับเป้าหมายความน่าเชื่อถือของภาระงานของคุณอย่างใกล้ชิด

ระบุโฟลว์ของผู้ใช้และระบบทั้งหมด

ผลลัพธ์ของการระบุโฟลว์ผู้ใช้และระบบทั้งหมดคือแค็ตตาล็อกของโฟลว์ทั้งหมดในภาระงานของคุณ กระบวนการระบุตัวตนนี้กำหนดให้คุณต้องวางแผนการโต้ตอบและกระบวนการของผู้ใช้ทั้งหมดภายในระบบตั้งแต่ต้นจนจบ การแมปนี้เป็นข้อกำหนดเบื้องต้นสำหรับการระบุโฟลว์ที่สำคัญ คำแนะนำสำหรับการระบุผู้ใช้และโฟลว์ระบบทั้งหมดในภาระงาน:

  • ระบุผู้มีส่วนสนับสนุนที่สำคัญ นึกถึงทุกคนที่มีส่วนร่วมในกระบวนการ นี่รวมถึงบุคคลในแผนกของคุณและแผนกอื่นๆ ที่ทำงานร่วมกันในปัญหา ทำความเข้าใจกับสิ่งที่พวกเขาทำในบริบทของปัญหาทางธุรกิจที่ได้รับการแก้ไข

  • สัมภาษณ์ผู้มีส่วนได้ส่วนเสีย ผู้มีส่วนได้ส่วนเสียสามารถให้ข้อมูลอันมีค่าเพื่อระบุโฟลว์ และพวกเขายังสามารถช่วยคุณจัดทำแผนที่และจัดลำดับความสำคัญของโฟลว์ได้อีกด้วย คุณยังสามารถสัมภาษณ์ผู้ใช้ นักวิเคราะห์ธุรกิจ และทีมเทคนิคเพื่อรวบรวมข้อมูลเชิงลึกเกี่ยวกับการโต้ตอบและการพึ่งพาของผู้ใช้ภายในภาระงาน

  • ค้นพบกระบวนการเพื่อปรับปรุงการใช้การขุดกระบวนการ ถ้างานของคุณเสร็จสิ้นอย่างสมบูรณ์บนเดสก์ท็อป คุณสามารถใช้ การทำเหมืองกระบวนการ เพื่อค้นพบขั้นตอนทั้งหมดที่บุคคลต่างๆ ในองค์กรของคุณดำเนินการเพื่อให้งานเสร็จสมบูรณ์ การทำเหมืองกระบวนการแสดงภาพกระบวนการของคุณใน แผนที่กระบวนการ และเปิดเผยคอขวดและตัวชี้วัดสำหรับกระบวนการของคุณในรายงานการวิเคราะห์ ใช้ ตัวออกแบบแผน เพื่อสร้างไดอะแกรมกระบวนการเป็นส่วนหนึ่งของแผนเพื่อทําให้การโต้ตอบของผู้ใช้ชัดเจนขึ้น

  • ตรวจสอบเอกสาร ในขั้นตอนการออกแบบ คุณอาจไม่มีเอกสารที่ต้องตรวจสอบ อย่างไรก็ตาม หากมีเอกสารประกอบอยู่ คุณควรใช้เอกสารนั้น ขอไดอะแกรมสถาปัตยกรรมระบบ คู่มือผู้ใช้ และคำอธิบายกระบวนการ เอกสารเหล่านี้สามารถช่วยให้คุณเข้าใจฟังก์ชันการทำงานที่ต้องการของภาระงานและโฟลว์แต่ละรายการได้ คุณสามารถใช้เอกสารที่มีอยู่ เพื่อสร้างแผนโดยใช้ตัว ออกแบบแผนได้ ตัวออกแบบแผนสร้างโซลูชัน Power Platform ที่สมบูรณ์ซึ่งปรับให้เหมาะกับความต้องการของคุณ

  • สังเกตกิจกรรมที่กำลังดำเนินการอยู่ หากงานได้รับการดำเนินการในวันนี้ด้วยวิธีอื่น ให้ติดตามงานที่กำลังดำเนินการ จดบันทึกกิจกรรมที่ผู้ใช้ทำเพื่อทำให้งานในขั้นตอนนี้ของกระบวนการทางธุรกิจเสร็จสมบูรณ์ ดูรายละเอียดของกิจกรรม เมื่อทำการตัดสินใจเกี่ยวกับกิจกรรม คุณจะต้องพิจารณาเหตุและผลของแต่ละกิจกรรม ความสัมพันธ์ซึ่งกันและกัน และวิธีที่กิจกรรมทำให้คุณเคลื่อนเข้าใกล้วัตถุประสงค์ที่คุณต้องการ ระบุจุดเริ่มต้นของกระบวนการ และเติมข้อมูลกิจกรรมที่นำไปสู่วัตถุประสงค์ กิจกรรมสามารถเป็นแบบตามลำดับ ซึ่งหมายความว่ากิจกรรมหนึ่งไม่สามารถเกิดขึ้นได้จนกว่ากิจกรรมก่อนหน้าจะเสร็จสมบูรณ์ หรือกิจกรรมแบบขนาน ซึ่งหมายความว่ากิจกรรมสองรายการขึ้นไปสามารถเกิดขึ้นในเวลาเดียวกัน

  • ระบุว่าข้อมูลใดจำเป็นและมาจากที่ใด สร้างรายการแหล่งข้อมูลทั้งหมดและสังเกตว่าข้อมูลมาจากไหน มาจากระบบภายในหรือแหล่งข้อมูลภายนอกหรือไม่ ผู้ใช้จะตรวจสอบสิทธิ์เพื่อรับข้อมูลได้อย่างไร มีระดับสิทธิ์ที่แตกต่างกันหรือไม่ ข้อมูลเปลี่ยนแปลงขึ้นอยู่กับใครกำลังใช้ระบบหรือไม่

  • ระบุข้อมูลที่ถูกสร้างหรือแก้ไข วันนี้มีฟอร์มเอกสารหรือฟอร์มอิเล็กทรอนิกส์ที่ใช้ในการเก็บข้อมูลหรือไม่ ฟอร์มดังกล่าวสามารถใช้เป็นจุดเริ่มต้นเมื่อคุณคิดถึงเค้าโครงของหน้าจอ และวิธีการเก็บข้อมูล ข้อมูลอะไรที่จะถูกเก็บ เรียกว่าอะไร นี่เป็นชื่อจริงจากแหล่งข้อมูล หรือชื่อสามัญที่ใช้ในส่วนนี้ของธุรกิจ คุณอาจต้องแมปชื่อในแหล่งข้อมูลกับชื่อที่ "เป็นมิตร" ที่ผู้ใช้ของคุณรู้

  • กำหนดการตัดสินใจที่เกิดขึ้นเป็นส่วนหนึ่งของการไหลของผู้ใช้หรือระบบ ในการสรุปกิจกรรมนี้ในกระบวนการ จะมีการทำการตัดสินใจหรือไม่ มีวิธีที่โซลูชันสามารถทำการตัดสินใจโดยอัตโนมัติบนพื้นฐานข้อมูลหรือไม่ มีลำดับชั้นของข้อมูลหรือไม่ ตัวอย่างเช่น รายงานค่าใช้จ่ายแต่ละรายการสามารถมีหลายค่าใช้จ่าย และบางประเภทค่าใช้จ่ายต้องการข้อมูลเพิ่มเติม การตัดสินใจครั้งนี้มีการสื่อสารกับทุกคนหรือไม่ สื่อสารกันอย่างไร จำเป็นต้องได้รับการอนุมัติก่อนเริ่มขั้นตอนถัดไปของกระบวนการหรือไม่ มีการบันทึกการอนุมัติเหล่านั้นอย่างไร มีผู้ใช้หรือบทบาทเฉพาะที่สามารถอนุมัติขั้นตอนถัดไปในกระบวนการหรือไม่

  • รายการการไหลที่ระบุ การสัมภาษณ์ เอกสาร และการสังเกตควรช่วยให้คุณสามารถระบุขั้นตอนทั้งหมดในภาระงานได้ รวบรวมรายการโฟลว์ทั้งหมดที่คุณระบุและจัดหมวดหมู่เป็นโฟลว์ของผู้ใช้ (เน้นที่การโต้ตอบของผู้ใช้) และโฟลว์ของระบบ (เน้นที่กระบวนการแบ็คเอนด์และการเคลื่อนไหวของข้อมูล)

  • กำหนดจุดเริ่มต้นและจุดสิ้นสุดของการไหล สำหรับโฟลว์ที่ระบุแต่ละรายการ ให้กำหนดอย่างชัดเจนว่าโฟลว์เริ่มต้นและสิ้นสุดที่ใด สำหรับกระแสผู้ใช้ ให้บันทึกการโต้ตอบของผู้ใช้แต่ละครั้งและผลลัพธ์ที่คาดหวัง มุ่งเน้นไปที่ประสบการณ์ผู้ใช้และการออกแบบอินเทอร์เฟซ สำหรับโฟลว์ของระบบ คุณต้องระบุตัวกระตุ้นและผลลัพธ์ที่คาดหวัง

  • แยกแต่ละการไหล แบ่งแต่ละโฟลว์ออกเป็นแต่ละขั้นตอน อธิบายการกระทำ การตัดสินใจ หรือกระบวนการที่เกิดขึ้นในแต่ละจุด สังเกตว่าแต่ละขั้นตอนโต้ตอบกับส่วนอื่นๆ ของระบบอย่างไร รวมถึงการพึ่งพาโฟลว์อื่นๆ หรือระบบภายนอก คุณควรจะสามารถระบุได้ว่าโฟลว์ผสานรวมและส่งผลต่อภาระงานและประสบการณ์ผู้ใช้อย่างไร แนวทางแบบคู่นี้ให้มุมมองแบบองค์รวมของภาระงานทั้งหมดของคุณ

  • เอกสารผลลัพธ์ที่ไม่ซ้ำกัน ระบุเส้นทางหรือข้อยกเว้นอื่นๆ ภายในแต่ละโฟลว์ เช่น การจัดการข้อผิดพลาดหรือการแยกย่อยแบบมีเงื่อนไข หากโฟลว์มีหลายผลลัพธ์ที่เป็นไปได้ คุณควรเพิ่มลงในแค็ตตาล็อกเป็นรายการที่แตกต่างกัน สำหรับโฟลว์ผู้ใช้ คุณควรระบุพฤติกรรมที่ต้องการของการโต้ตอบ สำหรับโฟลว์ระบบ คุณควรระบุพฤติกรรมที่ต้องการของกระบวนการ

  • แสดงภาพด้วยแผนภาพ สร้างผังงานหรือไดอะแกรมเพื่อแสดงภาพโฟลว์และขั้นตอนต่างๆ คุณสามารถใช้เครื่องมือต่างๆ เช่น Microsoft Visio, ไดอะแกรมลำดับ Unified Modeling Language (UML), ไดอะแกรมกรณีการใช้งาน, เครื่องมือวาดภาพอย่างง่าย หรือรายการอธิบายในรูปแบบข้อความ (ดู ตัวอย่างแค็ตตาล็อกโฟลว์)

  • อัปเดตการแมปการไหลแบบวนซ้ำ การแมปโฟลว์เป็นกระบวนการที่ทำซ้ำ โฟลว์สามารถเปลี่ยนแปลง แยก หรือรวม โดยเฉพาะอย่างยิ่งในขั้นตอนการออกแบบ เมื่อโฟลว์ภาระงานมีการกำหนดชัดเจนยิ่งขึ้น คุณควรอัปเดตแค็ตตาล็อกของโฟลว์ให้ตรงกัน ตรวจสอบและปรับแต่งโฟลว์ไดอะแกรมของคุณด้วยคำติชมจากผู้มีส่วนได้ส่วนเสียเพื่อให้มั่นใจในความถูกต้องและครบถ้วน

ระบุกระบวนการทางธุรกิจสำหรับแต่ละโฟลว์

กระบวนการทางธุรกิจคือชุดของงานเพื่อให้ได้ผลลัพธ์ เช่น การรายงานค่าใช้จ่าย การจัดการการลาประจำปี การเติมสินค้าตามใบสั่ง หรือการควบคุมสินค้าคงคลัง การระบุกระบวนการทางธุรกิจสำหรับแต่ละโฟลว์เกี่ยวข้องกับการแมปโฟลว์ไปยังกระบวนการทางธุรกิจอย่างน้อยหนึ่งกระบวนการ การแมปนี้ช่วยให้คุณเข้าใจถึงความสำคัญของโฟลว์แต่ละรายการที่มีต่อธุรกิจ

คุณอาจมีเอกสารหรือแผนธุรกิจที่มีอยู่ซึ่งมีการแมปโฟลว์ไปยังกระบวนการทางธุรกิจ บางครั้งคู่มือผู้ใช้ เอกสารการฝึกอบรม หรือข้อกำหนดเฉพาะของระบบสามารถให้ข้อมูลเชิงลึกเกี่ยวกับการใช้งานและวัตถุประสงค์ตามวัตถุประสงค์ของภาระงานและโฟลว์ของภาระงานได้ ถ้าไม่ คุณจะต้องแมปโฟลว์กับกระบวนการทางธุรกิจที่พวกเขาสนับสนุน ต่อไปนี้เป็นคำแนะนำในการระบุกระบวนการทางธุรกิจสำหรับแต่ละโฟลว์:

  • ใช้เอาท์พุตเวิร์กโหลด คุณสามารถใช้เอาต์พุตภาระงานและการแบ่งโฟลว์เพื่อเชื่อมโยงโฟลว์กับกระบวนการทางธุรกิจที่พวกเขาสนับสนุน ขั้นแรก ตรวจสอบผลลัพธ์ที่ภาระงานสร้างขึ้น ผลลัพธ์อาจเป็นรายงานการขาย ไฟล์ข้อมูล หรืองานที่เสร็จสมบูรณ์

  • ดำเนินการสัมภาษณ์ พูดคุยกับสมาชิกในทีมและผู้มีส่วนได้เสียที่มีปฏิสัมพันธ์กับภาระงาน คุณควรถามคำถามเฉพาะเจาะจงเกี่ยวกับงานประจำวันของพวกเขา วิธีที่พวกเขาใช้ภาระงาน และวัตถุประสงค์ที่พวกเขาบรรลุตามนั้น ทีมเทคนิคมักจะมีความเข้าใจอย่างลึกซึ้งเกี่ยวกับโครงสร้างภาระงาน และสามารถให้ข้อมูลเชิงลึกเกี่ยวกับกระบวนการทางธุรกิจที่สนับสนุนได้

  • ตรวจสอบการใช้งานเวิร์กโหลด สำหรับภาระงานที่มีอยู่ ให้ตรวจสอบภาระงานและค้นหารูปแบบในการใช้งานที่ระบุกระบวนการทางธุรกิจที่สำคัญ เช่น การป้อนข้อมูล การประมวลผลคำสั่งซื้อ หรือการโต้ตอบกับลูกค้า

  • เชื่อมต่อเอาท์พุตกับกระบวนการทางธุรกิจ เชื่อมต่อจุดจากโฟลว์เอาต์พุตกับกระบวนการทางธุรกิจโดยรวมที่พวกเขาสนับสนุน ตัวอย่างเช่น หากขั้นตอนโฟลว์เกี่ยวข้องกับการประมวลผลใบสั่งของลูกค้า ขั้นตอนนั้นจะสนับสนุนกระบวนการทางธุรกิจของการเติมสินค้าตามใบสั่งโดยตรง การปฏิบัติตามคำสั่งซื้อมีส่วนช่วยต่อวัตถุประสงค์ทางธุรกิจในการรักษาความพึงพอใจของลูกค้าและสร้างรายได้ สุดท้าย ใช้รายละเอียดโฟลว์เพื่อช่วยพิจารณาว่าโฟลว์ใดสร้างรายงานการขาย

ระบุเจ้าของกระบวนการและผู้มีส่วนได้ส่วนเสียสำหรับแต่ละโฟลว์

เจ้าของกระบวนการสำหรับโฟลว์คือบุคคลที่รับผิดชอบในการดำเนินการตามกระบวนการที่กำหนดให้สำเร็จ พวกเขารับผิดชอบกระบวนการนั้นและโฟลว์ที่สนับสนุน คุณควรระบุเจ้าของกระบวนการสำหรับโฟลว์ภาระงานแต่ละรายการ นอกจากนี้ คุณควรระบุผู้เกี่ยวข้องสำหรับโฟลว์แต่ละรายการ ผู้เกี่ยวข้องสามารถมีส่วนร่วมในภาระงาน มีการขึ้นต่อกันในโฟลว์ หรือจัดการการขึ้นต่อกันที่โฟลว์มี

คุณอาจมีเมทริกซ์การมอบหมายความรับผิดชอบ (RAM) หรือเมทริกซ์ความรับผิดชอบ รับผิดชอบ ให้คำปรึกษา และแจ้งให้ทราบ (RACI) ที่ระบุเจ้าของกระบวนการและผู้เกี่ยวข้องแล้ว โดยทั่วไปแล้ว เจ้าของกระบวนการมีหน้าที่รับผิดชอบหรือรับผิดชอบต่อกระบวนการ และคุณปรึกษาหรือแจ้งผู้เกี่ยวข้อง

ระบุเส้นทางการยกระดับสำหรับแต่ละโฟลว์

การระบุเส้นทางการยกระดับเป็นเรื่องเกี่ยวกับการกำหนดช่องทางสำหรับปัญหาการยกระดับที่เกี่ยวข้องกับโฟลว์ ปัญหาที่ต้องมีการยกระดับอาจเป็นการอัปเดตเร่งด่วน ข้อกังวลด้านความปลอดภัย ความเสื่อมโทรม หรือเหตุการณ์ทางเทคนิค เป้าหมายของการระบุเส้นทางการยกระดับคือเพื่อให้แน่ใจว่าสามารถแก้ไขปัญหาได้ทันท่วงทีและมีประสิทธิภาพ

เส้นทางการยกระดับที่คุณกำหนดไว้ควรเริ่มต้นด้วยบุคคลหรือกลุ่มที่มีแนวโน้มจะแก้ไขปัญหาเฉพาะเจาะจงมากที่สุด หากบุคคลหรือกลุ่มนี้ไม่สามารถแก้ไขปัญหาได้ เส้นทางการยกระดับควรระบุจุดติดต่อถัดไป ช่องทางการติดต่อถัดไปมีความรับผิดชอบที่กว้างขึ้นและสามารถประสานงานกลยุทธ์การลดผลกระทบกับส่วนต่างๆ ขององค์กรได้มากขึ้น จำนวนคนบนเส้นทางการยกระดับจะแตกต่างกันไปตามโฟลว์และองค์กร มีคนจำนวนมากเกินไปบนเส้นทางการยกระดับปัญหาอาจทำให้ความพยายามในการแก้ไขปัญหาช้าลง

ระบุผลกระทบทางธุรกิจของแต่ละโฟลว์

การระบุผลกระทบทางธุรกิจของแต่ละโฟลว์ถือเป็นสิ่งสำคัญสำหรับการทำความเข้าใจว่าแต่ละโฟลว์มีส่วนสนับสนุนวัตถุประสงค์ทางธุรกิจที่สำคัญอย่างไร ผลกระทบทางธุรกิจอาจรวมถึงการปรับปรุงประสิทธิภาพ การประหยัดต้นทุนทั้งทางตรงและทางอ้อม การลดความเสี่ยง หรือการเปลี่ยนแปลงทางธุรกิจ ด้วยการทำความเข้าใจผลกระทบทั้งเชิงบวกและเชิงลบของแต่ละโฟลว์ คุณสามารถจัดลำดับความสำคัญของความพยายามเพื่อให้มั่นใจในความน่าเชื่อถือของโฟลว์ที่สำคัญที่สุดสำหรับธุรกิจของคุณ สิ่งสำคัญคือต้องพิจารณาผลกระทบโดยตรงของความล้มเหลวในการไหลและผลกระทบทางอ้อมต่อกระบวนการอื่นๆ ที่เชื่อมต่อถึงกัน ต่อไปนี้เป็นขั้นตอนในการระบุผลกระทบทางธุรกิจสำหรับแต่ละโฟลว์:

  • ระบุผลกระทบเชิงบวก กำหนดผลประโยชน์ที่คาดหวังเมื่อโฟลว์ทำงานตามที่ตั้งใจไว้ ประโยชน์ที่คาดหวังอาจรวมถึงประสิทธิภาพและประสิทธิผลในการปฏิบัติงานที่ดีขึ้น ความพึงพอใจของลูกค้าหรือพนักงานที่เพิ่มขึ้น ความปลอดภัยของข้อมูลที่ดีขึ้น การรับรองการปฏิบัติตามข้อกำหนดด้านกฎระเบียบ หรือผลกระทบเชิงบวกอื่นๆ ต่อธุรกิจ

  • ระบุผลกระทบเชิงลบ ประเมินผลกระทบด้านลบที่อาจเกิดขึ้นหากกระบวนการล้มเหลวหรือไม่ทำงานตามที่คาดไว้ พิจารณาปริมาณการสูญเสียที่เฉพาะเจาะจง เช่น รายได้ที่ลดลง รวมถึงผลกระทบส่วนตัว เช่น ความเสียหายต่อชื่อเสียง การกัดเซาะความไว้วางใจของลูกค้า หรือผลกระทบที่ไม่พึงประสงค์ต่อกระบวนการทางธุรกิจอื่นๆ ที่เกี่ยวข้อง

  • กำหนดสมมติฐานความจุและความพร้อมใช้งาน สร้างสมมติฐานเกี่ยวกับกำลังการผลิตที่คาดหวังและความพร้อมใช้งานของแต่ละกระบวนการ พิจารณาปัจจัยต่างๆ เช่น เวลาทำการที่คาดหวังและเปอร์เซ็นต์เวลาทำงานเป้าหมาย หากมีความคาดหวังสำหรับวัตถุประสงค์เวลาฟื้นตัว (RTO) หรือวัตถุประสงค์จุดฟื้นตัว (RPO) คุณควรรวมความคาดหวังเหล่านี้ด้วย สมมติฐานเหล่านี้ช่วยในการทำความเข้าใจข้อกำหนดด้านความน่าเชื่อถือของแต่ละโฟลว์

ด้วยการประเมินประเด็นเหล่านี้อย่างเป็นระบบ คุณจะได้รับมุมมองที่ครอบคลุมว่าแต่ละโฟลว์ส่งผลกระทบต่อธุรกิจอย่างไร และทำการตัดสินใจเชิงกลยุทธ์เกี่ยวกับการเพิ่มประสิทธิภาพความน่าเชื่อถือได้

กำหนดระดับวิกฤตให้กับแต่ละโฟลว์

การประเมินความสำคัญของโฟลว์โดยละเอียดโดยสัมพันธ์กับผลกระทบทางธุรกิจโดยรวม ช่วยให้คุณสามารถกำหนดระดับวิกฤตให้กับแต่ละโฟลว์ได้ จุดประสงค์คือการเรียงลำดับโฟลว์ตามลำดับความสำคัญและกำหนดป้ายกำกับที่ช่วยให้คุณสามารถระบุโฟลว์ที่สำคัญได้ กระบวนการนี้เป็นความต่อเนื่องเชิงตรรกะของการระบุ การทำแผนที่ และการปรับให้สอดคล้องกับกระบวนการทางธุรกิจและผลกระทบ ใช้คำอธิบายการวิพากษ์วิจารณ์ต่อไปนี้เพื่อกำหนดคะแนนวิพากษ์วิจารณ์ของคุณ:

  • วิกฤต (วิกฤตสูง): กระแสข้อมูลที่สำคัญเป็นส่วนสำคัญของฟังก์ชันธุรกิจหลัก สิ่งเหล่านี้ส่งผลโดยตรงต่อแง่มุมที่สำคัญของธุรกิจ เช่น ประสบการณ์ของลูกค้า ธุรกรรมทางการเงิน โปรโตคอลการรักษาความปลอดภัย สุขภาพของมนุษย์ และความปลอดภัย ความล้มเหลวหรือการหยุดชะงักของกระแสเหล่านี้อาจนำไปสู่ผลกระทบเชิงลบที่สำคัญในทันทีหรือระยะยาว ตัวอย่างของผลกระทบเชิงลบ ได้แก่ การสูญเสียรายได้ การละเมิดความไว้วางใจ และปัญหาทางกฎหมาย การจัดลำดับความสำคัญของโฟลว์เหล่านี้ช่วยให้แน่ใจว่าส่วนที่สำคัญที่สุดของภาระงานนั้นแข็งแกร่งและยืดหยุ่นได้

  • สำคัญ (ความสำคัญระดับปานกลาง): กระแสข้อมูลที่สำคัญจะทำหน้าที่ส่วนหนึ่งของธุรกิจแต่จะไม่เชื่อมโยงหรือส่งผลต่อการดำเนินงานทางธุรกิจที่สำคัญโดยตรง ตัวอย่างเช่น หากปัญหาขัดขวางขั้นตอนการประมวลผลข้อมูลภายใน คุณสามารถลองประมวลผลข้อมูลอีกครั้งได้โดยไม่มีผลกระทบจากภายนอกในทันที ขั้นตอนเหล่านี้จำเป็นสำหรับการดำเนินงานที่ราบรื่น แต่ให้บัฟเฟอร์ในแง่ของลูกค้าหรือผลกระทบทางการเงินในทันที ช่วยให้สามารถจัดการตอบสนองต่อปัญหาได้

  • ผลผลิต (ความสำคัญต่ำ): การไหลของผลผลิตไม่มีผลกระทบโดยตรงหรือมีนัยสำคัญต่อฟังก์ชันธุรกิจหลักหรือประสบการณ์ของลูกค้า ตัวอย่างได้แก่ กระบวนการเสริมและกรณีการใช้งานของทีมขนาดเล็ก เช่น การถ่ายโอนไฟล์เป็นประจำเพื่อสำรองข้อมูลที่เก็บข้อมูลหรือประมวลผลแบบสำรวจความคิดเห็น แม้ว่าโฟลว์เหล่านี้จะส่งผลต่อระบบโดยรวม แต่การหยุดชะงักของกระแสเหล่านี้ไม่น่าจะก่อให้เกิดปัญหาทางธุรกิจหรือการดำเนินงานที่สำคัญในทันที และมักจะมีวิธีแก้ปัญหาด้วยตนเอง

ด้วยการปฏิบัติตามแนวทางที่มีโครงสร้างนี้เพื่อกำหนดการวิพากษ์วิจารณ์ คุณสามารถจัดลำดับความสำคัญของทรัพยากรได้อย่างมีประสิทธิภาพ และมุ่งเน้นไปที่การรักษาและเพิ่มความน่าเชื่อถือและประสิทธิผลของโฟลว์ที่สำคัญที่สุดของคุณ

การแลกเปลี่ยน: ความคาดหวังที่สูงขึ้นสำหรับความน่าเชื่อถือบางครั้งสอดคล้องกับต้นทุนการดำเนินงานและภาระการจัดการที่สูงขึ้นสำหรับผู้ปฏิบัติงาน ตรวจสอบให้แน่ใจว่าผู้เกี่ยวข้องเข้าใจถึงต้นทุนที่อาจเพิ่มขึ้นในการปรับปรุงความน่าเชื่อถือของโฟลว์ที่สำคัญ

แค็ตตาล็อกโฟลว์ตัวอย่าง

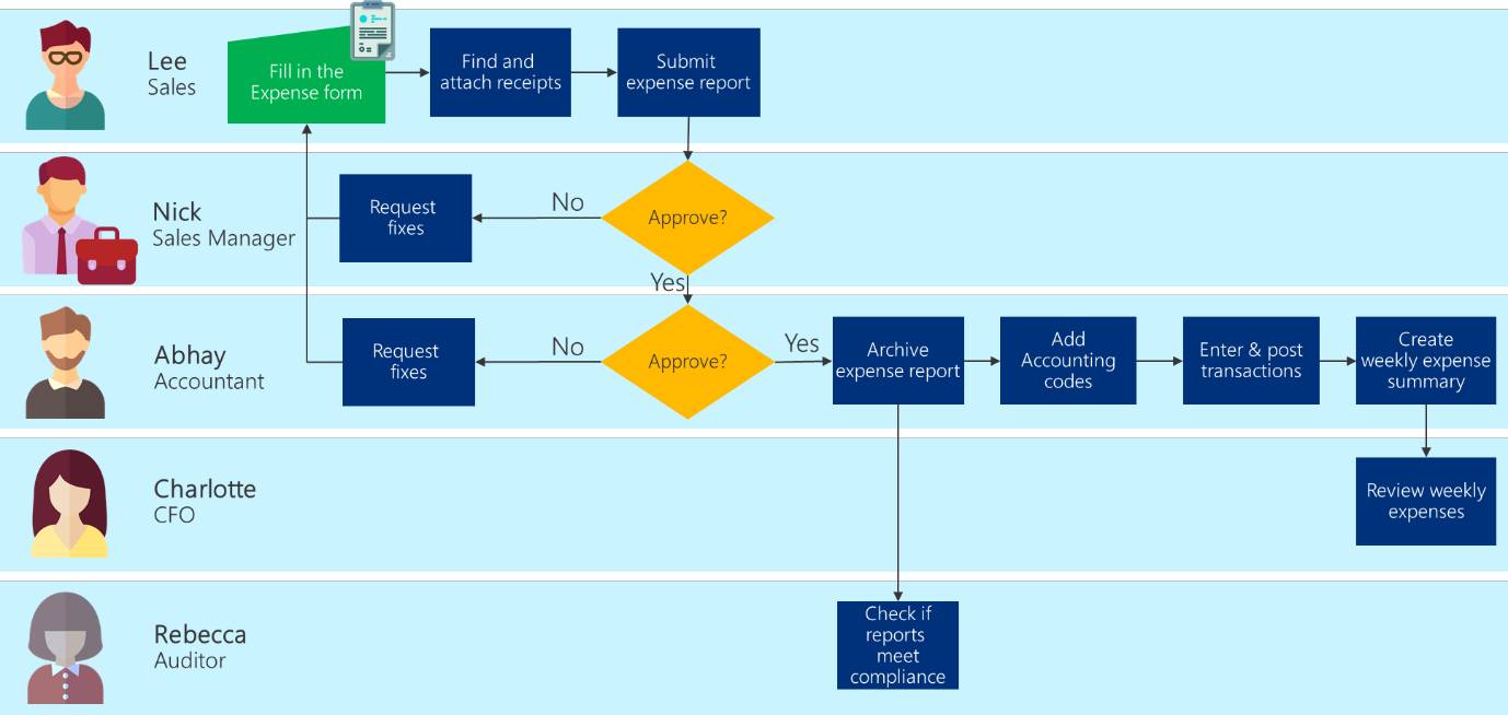
ตัวอย่างต่อไปนี้แสดงสถานการณ์สมมติที่สมบูรณ์และแสดงจุดสำคัญเพื่อช่วยคุณระบุ แมป และจัดลำดับความสำคัญของโฟลว์ของคุณ ปริมาณงานตัวอย่างคือแอปสายงานธุรกิจสำหรับการรายงานค่าใช้จ่าย ซึ่งช่วยให้พนักงานกรอกแบบฟอร์มค่าใช้จ่าย ผู้จัดการเพื่อตรวจสอบและอนุมัติค่าใช้จ่าย และผู้ตรวจสอบเพื่อตรวจสอบรายงานรายสัปดาห์

แผนผังลำดับงานของกระบวนการทางธุรกิจตัวอย่างที่แสดงขั้นตอนการกรอกข้อมูลในรายงานค่าใช้จ่าย การขออนุมัติ การป้อนข้อมูลลงในระบบการบัญชี และการสร้างรายงาน

โฟลว์ผู้ใช้ 1: กรอกแบบฟอร์มค่าใช้จ่าย

คำอธิบายการไหล: พนักงานใช้แอปพลิเคชันเพื่อกรอกแบบฟอร์มค่าใช้จ่าย

  • กระบวนการทางธุรกิจ: ขั้นตอนนี้รองรับ การกรอกและส่งแบบฟอร์มค่าใช้จ่าย แต่เป็นแบบอะซิงโครนัส ทำให้มีความสำคัญน้อยลง

  • เจ้าของกระบวนการ: ผู้ดูแลระบบธุรกิจ

  • ผู้มีส่วนได้ส่วนเสีย: พนักงาน ผู้จัดการสายงาน ผู้ดูแลระบบธุรกิจ

  • เส้นทางการยกระดับ: ทีมแอปพลิเคชัน, ทีมแพลตฟอร์ม

  • ผลกระทบต่อธุรกิจ: ขั้นตอนนี้มีความสำคัญสำหรับพนักงานในการเรียกร้องค่าใช้จ่าย แต่จะไม่ส่งผลโดยตรงต่อกระแสรายได้หลักของธุรกิจหรือมีผลกระทบต่อลูกค้าโดยตรง เมื่อพนักงานไม่สามารถสร้างการเรียกร้องค่าใช้จ่ายได้เนื่องจากความไม่พร้อมใช้งานของโฟลว์นี้ จะไม่มีผลกระทบด้านลบต่อรายได้หรือชื่อเสียงของบริษัท พนักงานสามารถยื่นค่าใช้จ่ายภายหลังได้ การหยุดทำงานเป็นเวลานานอาจนำไปสู่การคิดค่าบริการบัตรเครดิต หากพลาดการชำระค่าใช้จ่าย อย่างไรก็ตาม ความพร้อมใช้งานสูงไม่จำเป็นสำหรับกระบวนการนี้ ผู้ดูแลระบบธุรกิจระบุข้อกำหนดความพร้อมใช้งาน 90% สำหรับกระบวนการนี้ และยินยอมให้หยุดทำงานนอกเวลาทำการเพื่อวัตถุประสงค์ในการบำรุงรักษา

  • ระดับความสำคัญ: ผลผลิต (ต่ำ)

โฟลว์ผู้ใช้ 2: ตรวจสอบและอนุมัติค่าใช้จ่าย

คำอธิบายขั้นตอน: ผู้จัดการสายงานของพนักงานตรวจสอบและอนุมัติการเรียกร้องค่าใช้จ่าย

  • กระบวนการทางธุรกิจ: กระบวนการนี้รองรับ การตรวจสอบและอนุมัติการเรียกเก็บค่าใช้จ่าย แต่เป็นกระบวนการแบบอะซิงโครนัส

  • เจ้าของกระบวนการ: ผู้ดูแลระบบธุรกิจ

  • ผู้มีส่วนได้ส่วนเสีย: พนักงาน ผู้จัดการสายงาน ผู้ดูแลระบบธุรกิจ

  • เส้นทางการยกระดับ: ทีมแอปพลิเคชัน ทีมแพลตฟอร์ม

  • ผลกระทบต่อธุรกิจ: ขั้นตอนนี้ช่วยให้ผู้จัดการสายงานสามารถตรวจสอบและอนุมัติการเรียกเก็บค่าใช้จ่ายและขอรายละเอียดเพิ่มเติมได้ ความพร้อมใช้งานสูงของโฟลว์นี้ไม่สำคัญ เนื่องจากผู้จัดการสายงานมีเวลาเจ็ดวันในการอนุมัติการเรียกร้องค่าใช้จ่าย เมื่อพนักงานไม่สามารถสร้างการเรียกร้องค่าใช้จ่ายได้เนื่องจากความไม่พร้อมใช้งานของโฟลว์นี้ จะไม่มีผลกระทบด้านลบต่อรายได้หรือชื่อเสียงของบริษัท พนักงานสามารถยื่นค่าใช้จ่ายภายหลังได้ การหยุดทำงานเป็นเวลานานอาจนำไปสู่การคิดค่าบริการบัตรเครดิต หากพลาดการชำระค่าใช้จ่าย อย่างไรก็ตาม ความพร้อมใช้งานสูงไม่จำเป็นสำหรับกระบวนการนี้ ผู้ดูแลระบบธุรกิจระบุข้อกำหนดความพร้อมใช้งาน 90% สำหรับกระบวนการนี้ และยินยอมให้หยุดทำงานนอกเวลาทำการเพื่อวัตถุประสงค์ในการบำรุงรักษา

  • ระดับความสำคัญ: ผลผลิต (ต่ำ)

โฟลว์ผู้ใช้ 3: ป้อนและบันทึกรายการธุรกรรม

คำอธิบายขั้นตอน: ผู้ดูแลระบบธุรกิจจำเป็นต้องตรวจสอบค่าใช้จ่ายและโพสต์ธุรกรรมสำหรับการชำระเงินผ่านบัตรเครดิต

  • กระบวนการทางธุรกิจ: ขั้นตอนนี้รองรับการชำระค่าบัตรเครดิต

  • เจ้าของกระบวนการ: ผู้ดูแลระบบธุรกิจ

  • ผู้มีส่วนได้ส่วนเสีย: ผู้ดูแลธุรกิจ ทีมแพลตฟอร์ม ทีมข้อมูล

  • เส้นทางการยกระดับ: ทีมแพลตฟอร์ม ทีมข้อมูล วิศวกรประจำทีมแพลตฟอร์ม

  • ผลกระทบต่อธุรกิจ: ขั้นตอนนี้เป็นส่วนสำคัญในการชำระค่าใช้จ่าย และการขาดการชำระเงินอาจนำไปสู่ค่าธรรมเนียมบัตรเครดิต อย่างไรก็ตาม โดยปกติจะมีเวลาเพียงพอระหว่างการยื่นค่าใช้จ่ายและถึงกำหนดชำระเงิน ผู้ดูแลระบบธุรกิจระบุข้อกำหนดความพร้อมใช้งาน 90% สำหรับกระบวนการนี้ และยินยอมให้หยุดทำงานนอกเวลาทำการเพื่อวัตถุประสงค์ในการบำรุงรักษา

  • ระดับความสำคัญ: ปานกลาง

โฟลว์ระบบ 4: สร้างรายงานค่าใช้จ่ายรายสัปดาห์

คำอธิบายการไหล: จะมีการจัดทำรายงานค่าใช้จ่ายรายสัปดาห์เพื่อให้ CFO ตรวจสอบ รายงานถูกสร้างและเผยแพร่ไปยัง Power BI และส่งการแจ้งเตือนไปยัง CFO

  • กระบวนการทางธุรกิจ: ขั้นตอนนี้รองรับการตรวจสอบค่าใช้จ่าย

  • เจ้าของกระบวนการ: CFO

  • ผู้มีส่วนได้ส่วนเสีย: ฝ่ายบริหารธุรกิจ ทีมเทคนิคทั้งหมด

  • เส้นทางการยกระดับ: วิศวกรรับสายทีมแอปพลิเคชัน วิศวกรรับสายทีมแพลตฟอร์ม วิศวกรรับสายทีมข้อมูล

  • ผลกระทบต่อธุรกิจ: การไม่สามารถใช้กระแสข้อมูลนี้ได้ไม่ส่งผลกระทบต่อรายได้หรือชื่อเสียงของบริษัท ผู้ดูแลระบบธุรกิจระบุข้อกำหนดความพร้อมใช้งาน 90% สำหรับกระบวนการนี้ และยินยอมให้หยุดทำงานนอกเวลาทำการเพื่อวัตถุประสงค์ในการบำรุงรักษา

  • ระดับความสำคัญ: ปานกลาง

โฟลว์ผู้ใช้ 5: ค่าใช้จ่ายในการตรวจสอบ

คำอธิบายการไหล: ผู้ตรวจสอบภายนอกดำเนินการตรวจสอบค่าใช้จ่ายแบบทันเวลาเพื่อตรวจสอบว่ารายงานเป็นไปตามข้อกำหนดการปฏิบัติตามหรือไม่

  • กระบวนการทางธุรกิจ: กระแสนี้รองรับ กระบวนการปฏิบัติตามข้อกำหนดและการตรวจสอบโดยตรง หากไม่มีฟังก์ชันนี้ บริษัทอาจต้องเผชิญกับค่าปรับจากผู้ตรวจสอบภายนอก

  • เจ้าของกระบวนการ: ทีมแพลตฟอร์ม

  • ผู้มีส่วนได้ส่วนเสีย: ทีมแพลตฟอร์ม ทีมปฏิบัติการ ผู้ดูแลระบบธุรกิจ

  • เส้นทางการยกระดับ: วิศวกรประจำทีมแพลตฟอร์ม

  • ผลกระทบต่อธุรกิจ: การไหลนี้ต้องอาศัยความพร้อมใช้งานสูง เนื่องจากผู้ตรวจสอบภายนอกสามารถร้องขอการรายงานค่าใช้จ่ายได้โดยไม่ต้องแจ้งเตือนหรือแจ้งให้ทราบ หากไม่มีโฟลว์นี้ อาจนำไปสู่การเสียค่าปรับ เป็นกระบวนการสำคัญที่ธุรกิจคาดหวังถึงความพร้อมในการทำงาน 99.9% รวมถึงในช่วงเวลาทำการที่ขยายออกไป

  • ระดับความสำคัญ: สูง

การอำนวยความสะดวก Power Platform

ใช้ ตัวออกแบบแผน เพื่ออธิบายกรณีทางธุรกิจของคุณในภาษาธรรมชาติและให้ข้อมูล เช่น โฟลว์กระบวนการทางธุรกิจหรือภาพหน้าจอของระบบเดิม จากนั้นตัวออกแบบแผนจะสร้างโซลูชัน Power Platform ที่สมบูรณ์ซึ่งปรับให้เหมาะกับความต้องการของคุณ ตัวออกแบบแผนสร้างไดอะแกรมกระบวนการเพื่อช่วยให้คุณเข้าใจการโต้ตอบของผู้ใช้ได้ชัดเจนขึ้น

พิจารณาใช้ การทำเหมืองกระบวนการและการทำเหมืองงานใน Power Automate รวมทั้ง แผนผังกระบวนการ ซึ่งเป็นเครื่องมืออันทรงพลังที่ช่วยให้คุณเห็นภาพและวิเคราะห์กระบวนการทางธุรกิจของคุณได้

รายการตรวจสอบความน่าเชื่อถือ

โปรดดูชุดคำแนะนำทั้งหมด