Aracılığıyla paylaş


Agents

Bu makalede aracıların arkasındaki temel kavramlar, neden önemli oldukları ve iş akışlarına nasıl uyum sağladıkları anlatılarak .NET'te aracı oluşturmaya başlamanız için ayarlanmaktadır.

Aracılar nelerdir?

Aracılar, hedefleri başaran sistemlerdir.

Bir ajanın bileşenleri

Aracılar aşağıdakilerle donatıldığında daha yetenekli hale gelir:

  • Akıl yürütme ve karar alma: LLM'ler, arama algoritmaları veya planlama ve karar alma sistemleri tarafından desteklenir.
  • Araç kullanımı: Model Bağlam Protokolü (MCP) sunucularına, kod yürütmeye ve dış API'lere erişim.
  • Bağlam tanıma: Sohbet geçmişi, yazışmalar, vektör depoları, kurumsal veriler veya bilgi grafları tarafından bilgilendirilir.

Bu özellikler, aracıların daha otonom, uyarlamalı ve akıllı bir şekilde çalışmasına olanak sağlar.

İş akışları nedir?

Hedeflerin karmaşıklığı arttıkça bunların yönetilebilir adımlara bölünmesi gerekir. İşte iş akışları burada devreye girer.

İş akışları, bir hedefe ulaşmak için gereken adım dizisini tanımlar.

İş web sitenizde yeni bir özellik başlattığınızı düşünün. Basit bir güncelleştirmeyse, birkaç saat içinde fikirden üretime geçebilirsiniz. Ancak daha karmaşık girişimler için süreç şunları içerebilir:

  • Gereksinim toplama
  • Tasarım ve mimari
  • Implementation
  • Testing
  • Dağıtım

Birkaç önemli gözlem:

  • Her adım alt görevler içerebilir.
  • Farklı uzmanlar farklı aşamalara sahip olabilir.
  • İlerleme her zaman doğrusal değildir. Test sırasında bulunan hatalar sizi uygulamaya geri gönderebilir.
  • Başarı planlamaya, düzenlemeye ve paydaşlar arasındaki iletişime bağlıdır.

Aracılar + iş akışları = aracı iş akışları

İş akışları aracı gerektirmez, ancak aracılar onları güçlendirebilir.

Aracılar akıl yürütme, araçlar ve bağlamla donatıldığında iş akışlarını iyileştirebilir.

Bu, aracıların karmaşık hedeflere ulaşmak için iş akışları içinde işbirliği yaptığı çok aracılı sistemlerin temelini oluşturur.

İş akışı düzenleme

Etken iş akışları çeşitli yollarla koordine edilebilir. En yaygın kullanılanlardan bazıları şunlardır:

Sıralı

Ajanlar, görevleri sırayla işleyip sonuçları iletir.

Sıralı aracı düzenlemesi: Görev Girişi → Aracı A → Aracısı B → Aracısı C → Son Çıktı

Concurrent

Ajanlar paralel çalışır ve her biri görevin farklı yönlerini ele alır.

Eşzamanlı aracı orkestrasyonu: Görev Girişi → Ajanlar A, B, C → Birleşik Sonuçlar → Son Çıktı

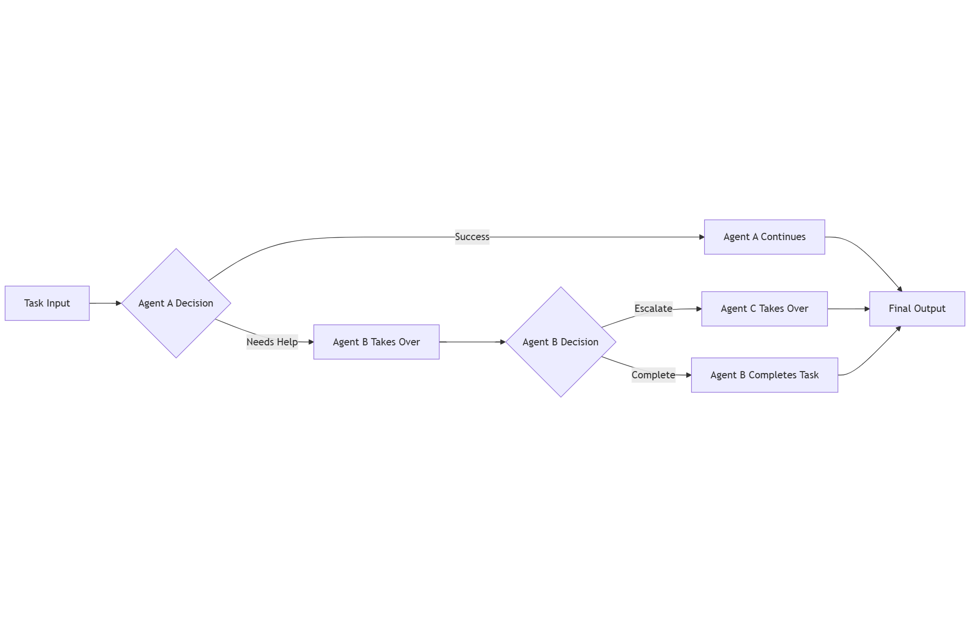
Iletimi

Sorumluluk, koşullara veya sonuçlara göre bir aracıdan diğerine geçer.

Görev aktarım düzenlemesi: Görev Girişi → Aracı A Karar → Aracı B veya Aracı A → Aracı B Karar → Aracı C veya Aracı B → Nihai Çıktı

Grup sohbeti

Temsilciler ortak bir görüşmede işbirliği yaparak içgörüleri gerçek zamanlı olarak paylaşır.

Grup sohbeti düzenleme: Kullanıcı ve Aracılar A, B, C, GroupChat aracılığıyla işbirliği yaparak son çıktıyı oluşturur

Eflatun

Lider ajan diğer ajanları yönlendirir.

.NET'te aracı oluşturmaya nasıl başlayabilirim?

Microsoft.Extensions.AI ve Microsoft.Extensions.VectorData içindeki yapı taşları, yapay zeka modelleri, araçları ve verileri için modüler bileşenler sağlayarak aracıların temellerini oluşturur.

Bu bileşenler, Microsoft Agent Framework'ün temelini oluşturur. Daha fazla bilgi için bkz. Microsoft Agent Framework.